【化学】安徽省阜阳市第三中学2018-2019学年高一下学期第二次调研考试试题(解析版)
展开
安徽省阜阳市第三中学2018-2019学年高一下学期第二次调研考试试题
考生注意:本试题分第Ⅰ卷和第Ⅱ卷,共 8页,22大题,满分100分,考试时间90分钟。
可能用到的相对原子质量:H1 C12 N14 O16 Na23 Cl35.5 S32 Al27 K39 Mn55 Fe56 Ag108
第I卷(选择题,共54分)
本卷共18题,每题3分,共54分。四个选项中,只有一个选项是符合要求的。
1.2019年是门捷列夫提出元素周期表150周年。根据元素周期律和元素周期表,下列推断不合理的是( )
A. 第35号元素的单质在常温常压下是液体
B. 位于第四周期第ⅤA族的元素为非金属元素
C. 第84号元素的最高化合价是+7
D. 第七周期0族元素的原子序数为118
【答案】C
【解析】A.35号元素是溴元素,单质Br2在常温常压下是红棕色的液体,A项合理;
B.位于第四周期第ⅤA族的元素是砷元素(As),为非金属元素,B项合理;
C.第84号元素位于第六周期ⅥA族,为钋元素(Po),由于最高正价等于主族序数,所以该元素最高化合价是+6,C项不合理;
D.第七周期0族元素是第七周期最后一个元素,原子序数为118,D项合理。
故答案选C。
2.阿伏加德罗常数的值为NA,下列说法正确的是( )
A. 标准状况下,0.1mol Cl2溶于水,转移的电子数目为0.1NA
B. 1mol Na2O2与足量潮湿的CO2充分反应,转移的电子数为2 NA
C. 25℃1LpH=5的CO2溶液中,由水电离出的H+的数目为1×10-5NA
D. 0.1 mol H2和0.1 molI2于密闭容器中充分反应后,容器内分子总数0.2NA
【答案】D
【解析】A.0.1mol氯气溶于水,只有少量的氯气与水反应生成氯化氢和次氯酸,所以转移的电子的物质的量小于0.1mol,转移的电子数目小于0.1NA,故A错误;B.过氧化钠和二氧化碳的反应为歧化反应,氧元素由-1价歧化为-2价和0价,故1mol过氧化钠转移1mol电子即NA个,故B错误;C.25℃1LpH=5的CO2溶液中,由水电离出的H+的浓度为1×10-5mol/L,但溶液体积未知,无法确定H+的数目,故C错误;D.氢气和碘的反应为可逆反应,反应原理是:I2(g)+H2(g) 2HI(g),0.1 mol H2和0.1 molI2于密闭容器中充分反应后,生成的HI分子个数小于0.2NA个,但反应前后分子总数不变,为0.2NA,故D正确;故答案为D。
3.短周期元素W、X、Y和Z在周期表中的相对位置如表所示,这四种元素原子的最外层电子数之和为21。下列关系正确的是( )
W
X
Y
Z
A. 氢化物沸点:W > Z
B. 氧化物对应水化物的酸性:Y > W
C. 化合物熔点:Y2X3 < YZ3
D. 简单离子的半径:Y > X
【答案】A
【解析】
【分析】由元素在周期表中的位置可知,W、X为第二周期,Y、Z为第三周期,设Y的最外层电子数为n,则W的最外层电子数为n+2、X的最外层电子数为n+3、Z的最外层电子数为n+4,则n+n+2+n+3+n+4=21,4n=12,n=3,则Y为Al元素,W为N元素,X为O元素,Z为Cl元素,结合对应单质、化合物的性质以及元素周期律知识解答该题.
【详解】由以上分析可知X为O、Y为Al、Z为Cl、W为N元素;
A.W为N元素,对应的氢化物分子之间可形成氢键,沸点比HCl高,即沸点:W>Z,故A正确;B.Y为Al,对应的氧化物的水化物为弱碱,W为N,对应的氧化物的水化物溶液呈酸性,则氧化物对应水化物的酸性:Y<W,故B错误;C.Al2O3离子化合物,AlCl3为共价化合物,离子化合物的熔点较高,则熔点:Y2X3>YZ3,故C错误;D.X为O、Y为Al,对应的离子具有相同的核外电子排布,核电荷数越大离子半径越小,则简单离子的半径:Y<X,故D错误;故答案为A。
4.下列结论正确的是( )
①粒子半径:K+>Al3+>S2->Cl-
②氢化物的酸性:HCl>HBr>HI
③离子的还原性:S2->Cl->Br->I-
④氧化性:Cl2>S>Se>Te
⑤酸性:H2SO4>H3PO4>H2CO3>HClO
⑥非金属性:O>N>P>Si
A. ①④⑤ B. ③⑥ C. ④⑤⑥ D. ②④⑤⑥
【答案】C
【解析】①电子层越多,离子半径越大;具有相同电子排布的离子,原子序数大的离子半径小,则粒子半径:S2->Cl->K+>Al3+,故①错误;②氢化物的酸性与元素的非金属性无关,酸性:HCl<HBr<HI,故②错误;③单质的氧化性Cl2>Br2>I2>S,单质的氧化性越强,则对应的阴离子的还原性越弱,离子的还原性:S2->I->Br->Cl-,故③错误;④非金属性:Cl>S>Se>Te,氧化性:Cl2>S>Se>Te,故④正确;⑤非金属性越强,对应最高价氧化物的水化物酸性越强,碳酸与NaClO可发生强酸制取弱酸的反应,则酸性:H2SO4>H3PO4>H2CO3>HClO,故⑤正确;⑥同周期非金属性O>N、P>Si,同主族非金属性为N>P,则非金属性:O>N>P>Si,故⑥正确;④⑤⑥正确,故答案为C。
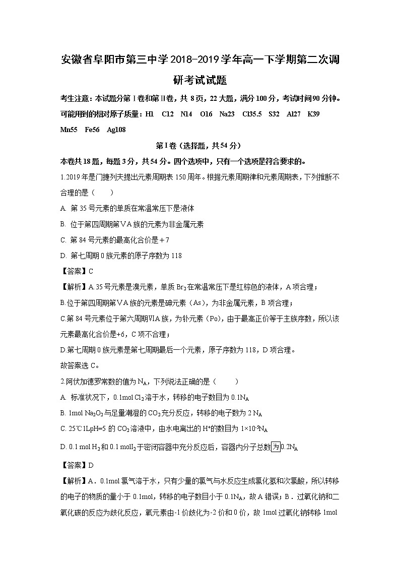
5.最近,科学家研发了“全氢电池”,其工作原理如图所示。下列说法不正确的是( )
A. 放电时,两极电解质溶液的酸碱性均降低
B. 负极的电极反应是H2-2e-+2OH- ==== 2H2O
C. 电池的总反应是2H2+O2 ==== 2H2O
D. 电解质溶液中Na+向右移动,ClO向左移动
【答案】C
【解析】
【分析】由电子流向可知,左边吸附层为负极,发生了氧化反应,电极反应是H2-2e-+2OH-═2H2O,右边吸附层为正极,发生了还原反应,电极反应是2e-+2H+═H2,结合原电池中阳离子移向正极,阴离子移向负极解答该题。
【详解】A.放电时左侧发生电极反应为H2-2e-+2OH-═2H2O,右侧发生电极反应为2e-+2H+═H2,则两极电解质溶液的酸碱性均降低,故A正确;B.由电子流向可知,左边吸附层为负极,发生了氧化反应,电极反应是H2-2e-+2OH-═2H2O,故B正确;C.负极电极反应是H2-2e-+2OH-═2H2O,正极电极反应是2e-+2H+═H2,电池的总反应无氧气参加,故C错误;D.原电池中阳离子移向正极,阴离子移向负极,所以电解质溶液中Na+向右正极移动,ClO4-向左负极移动,故D正确;故答案为C。
6.将 NaCl 溶液滴在一块光亮清洁的铁板表面上,一段时间后发现液滴覆盖的圆周中心区(a)已被腐蚀而变暗,在液滴外沿棕色铁锈环(b),如图所示。下列说法不正确的是( )
A. 铁片腐蚀过程发生的总化学方程式为:4Fe+6H2O+3O2 ==4 Fe(OH)3
B. 液滴之下氧气含量少, 铁片作负极,发生的还原反应为: Fe-2e-=Fe2+
C. 液滴边缘是正极区,发生的电极反应为: O2+2H2O+4e-=4OH-
D. 铁片腐蚀最严重区域不是生锈最多的区域
【答案】B
【解析】
【分析】NaCl溶液滴到一块光亮清洁的铁板表面上,一段时间后在液滴覆盖的圆周中心区(a)被腐蚀变暗,实际上是发生了吸氧腐蚀,铁片作负极,发生的氧化反应,电极反应为:Fe-2e-=Fe2+,液滴边缘是正极区,电极反应为:O2+2H2O+4e-=4OH- (发生还原反应),在液滴外沿,由于Fe2++2OH-=Fe(OH)2,4Fe(OH)2+O2+2H2O=4Fe(OH)3 形成了棕色铁锈环(b),铁片腐蚀过程发生的总化学方程式为:4Fe+6H2O+3O2═4 Fe(OH)3,据此分析解答。
【详解】A.根据以上分析,铁片腐蚀过程发生的总化学方程式为:4Fe+6H2O+3O2═4 Fe(OH)3,故A正确;B.铁片作负极,发生的氧化反应,电极反应为:Fe-2e-=Fe2+,故B错误;C.O2在液滴外沿反应,正极电极反应为:O2+2H2O+4e-=4OH- (发生还原反应),故C正确。D.铁片腐蚀最严重区域不是生锈最多的区域,而是液滴中心区,故D正确;故答案为B。
7.2SO2(g)+O2(g)2SO3(g)反应过程中的能量变化如图所示(图中E1表示无催化剂时正反应的活化能,E2表示无催化剂时逆反应的活化能)。下列有关叙述不正确的是( )
A. 该反应的逆反应为吸热反应,升高温度可提高活化分子的百分数
B. 500℃、101kPa下,将1molSO2(g)和0.5molO2(g)置于密闭容器中充分反应生成SO3(g)放热akJ,其热化学方程式为2SO2(g)+O2(g)2SO3(g) ΔH=-2a kJ·mol-l
C. 该反应中,反应物的总键能小于生成物的总键能
D. ΔH=E1-E2,使用催化剂改变活化能,但不改变反应热
【答案】B
【解析】试题分析:由图可知,该反应正反应为放热反应。A. 该反应的逆反应为吸热反应,升高温度可提高活化分子的百分数,A正确;B. 500℃、101kPa 下,将1molSO2(g)和0.5molO2(g)置于密闭容器中充分反应放热a kJ,由于该反应为可逆反应,得不到1mol SO3(g),所以热化学方程式2SO2(g)+O2(g)2SO3(g) 的反应热不等于-2a kJ·mol-l,B不正确;C. 该反应中为放热反应,其ΔH0)且又熵减小(即ΔS0,即在任何温度下该过程都是非自发的,所以吸热的自发过程一定为熵增加的过程,A项正确;
B.焓变和熵变都与反应的自发性有关,又都不能独立地作为自发性的判据,要判断反应进行的方向,必须综合考虑体系的焓变和熵变,放热过程(ΔH<0)且熵增加(ΔS>0)的过程一定是自发的,B项错误;
C.CaCO3(g)=CaO(s)+CO2(g),该反应ΔH>0且ΔS>0,升高温度(即T增大)可使ΔH-TΔSc(Cl-)>c(OH-)>c(H+)
C. c点溶液中c(NH4+)=c(Cl-)
D. d点代表两溶液恰好完全反应
【答案】A
【解析】A.常温下,0.1 mol·L-1的氨水溶液中c(H+)=10-11mol/L,则c(OH-)=mol/L=0.001mol/L,Ka==mol/L=1×10-5 mol/L,所以A选项是正确的;
B.a、b之间的任意一点,溶液都呈碱性,则c(H+)< c(OH-),结合电荷守恒得c(Cl-)< c(NH4+),故B错误;
C.根据图知,c点c(H+)>10-7mol/L,c(OH-)c (6). c > a > b (7). NaHSO3=HSO3-+Na+ 、 HSO3-SO32- + H+ (8). H2SO3+HCO3-=HSO3-+CO2↑+H2O
【解析】
【分析】(1)只有部分电离的电解质为弱电解质,只要能说明亚硝酸部分电离或亚硝酸根离子能够水解,就能证明亚硝酸是弱电解质,据此分析解答;
(2) 亚硝酸的电离程度大于一水合氨的电离程度,铵根离子的水解程度大于亚硝酸根离子的程度;
(3) HNO2是弱酸、HCl是强酸,加水稀释时HNO2发生电离,稀释相同的倍数时c(H+):HNO2>HCl,则稀释相同倍数时pH变化较大的是盐酸、较小的是HNO2;相同条件下离子浓度大,溶液的导电性强;酸抑制水电离,酸中c(H+)越大其抑制水电离程度越大;
(4)①NaHSO3是可溶性盐能完全电离,而HSO3-电离程度较弱,部分电离,存在电离平衡;
②由表中数据可知,酸性H 2SO3>HSO3->H2CO3,结合强酸制弱酸的原理写出发生反应的离子方程式。
【详解】(1) a. 常温时NaNO2溶液pH大于7,说明亚硝酸钠是强碱弱酸盐,亚硝酸根离子水解而使其溶液呈碱性,则亚硝酸部分电离,为弱电解质,故a正确; b. 用HNO2溶液做导电实验,灯泡很暗,说明溶液中离子浓度较低,但不能水解亚硝酸部分电离,所以不能证明亚硝酸是弱电解质,故b错误;c.等pH、等体积的盐酸和HNO2溶液分别与足量锌反应,HNO2放出的氢气较多,亚硝酸中存在部分电离,所以能证明亚硝酸是弱电解质,故c正确;d. 常温下0.1mol•L-1的HNO2溶液pH=2.3,说明亚硝酸部分电离,为弱电解质,故d正确;故答案为b;
(2) 已知在25℃时,一水合氨的Ki=1.8×10-5,亚硝酸的电离平衡常数Ki=5.1×10 -4,所以亚硝酸的电离程度大于一水合氨的电离程度,则铵根离子的水解程度大于亚硝酸根离子的程度;则298K时,将10mL 0.1mol·L-1的亚硝酸溶液与10mL 0.1mol·L-1氨水混合,恰好生成NH4NO2溶液,根据“谁强显谁性”,所得溶液显酸性,而将10mL pH=3的亚硝酸溶液与10mL pH=11氨水混合,根据“谁弱显谁性”,所得溶液为碱性;
(3) HNO2是弱酸、HCl是强酸,加水稀释时HNO2发生电离,稀释相同的倍数时c(H+):HNO2>HCl,则稀释相同倍数时pH变化较大的是HCl、较小的是HNO2,根据图知I对应的溶液为HCl,酸抑制水电离,酸中c(H+)越大其溶液的导电性越强,但抑制水电离程度越大,c(H+):b>a>c,则溶液的导电性:b>a>c;水的电离程度:c>a>b;
(4)①NaHSO3是可溶性盐能完全电离,而HSO3-电离程度较弱,部分电离,存在电离平衡,则NaHSO3在水溶液中的电离方程式为NaHSO3=HSO3-+Na+、HSO3-SO32-+H+;
②由表中数据可知,酸性H 2SO3>HSO3->H2CO3,则H 2SO3溶液和NaHCO3溶液反应的主要离子方程式为H2SO3+HCO3-=HSO3-+CO2↑+H2O。

