【化学】甘肃省平凉市静宁县第一中学2018-2019学年高一上学期期末考试试题
展开甘肃省平凉市静宁县第一中学2018-2019学年高一上学期期末考试试题
可能用到的相对原子质量:H-1 C-12 N-14 O-16 Na-23 Mg-24 Al-27 Ca-40 S-32 Cl-35.5 Fe-56 Cu-64
第Ⅰ卷(选择题,共44分)
一、选择题(本题包括22小题,每小题2分,共44分,每小题只有一个选项符合题意)
1.下列物质在生活中应用时,发生氧化还原反应的是( )
A.明矾作净水剂
B.小苏打作食品蓬松剂
C.硅胶作食品干燥剂
D.铁粉作食品袋内的脱氧剂
2.下列所用材料不属于合金的是( )
A.家用的铝窗 B.建筑用的钢筋
C.温度计用的水银 D.铸造用的黄铜
3.下列试剂保存方法错误的是( )
A.钠应保存在石蜡油或煤油中
B.氢氟酸保存在玻璃瓶中
C.保存FeSO4溶液时加入少量的铁粉
D.Na2CO3溶液保存在带橡皮塞的玻璃瓶中
4.下列与化学概念有关的说法错误的是( )
A.Na2O、MgO、CuO均为碱性氧化物
B.水玻璃、双氧水均为混合物
C.氨水能够导电,所以氨水是电解质
D.钠与水反应既是氧化还原反应,也是放热反应
5.下列离子在溶液中能大量共存的是( )
A. Fe3+、 NH4+、SCN-、Cl- B.Na+、OH-、SiO32-、Cl-
C. Fe2+ 、H+、Na+ 、NO3- D.Na+、HCO3-、SO42-、OH-
6.下列离子方程式书写正确的是( )
A.明矾的净水原理:Al3+ + 3H2O = Al(OH)3↓ + 3H+
B.Na2O2溶于水:Na2O2 + H2O = 2Na+ + 2OH- + O2↑
C.0.01mol/L NH4Al(SO4)2溶液与0.02mol/L Ba(OH)2溶液等体积混合:
NH4+ + Al3+ +2SO42-+2Ba2+ +4OH-= 2BaSO4↓ + Al(OH)3↓ + NH3·H2O
D.磁性氧化铁溶于足量的稀硝酸:
Fe3O4+8H+ = Fe2+ + 2Fe3+ + 4H2O
7.用NA表示阿伏加德罗常数的值,下列判断正确的是( )
A.0.1 mol Na2O2含有的离子总数为0.4NA
B.常温常压下,18g H2O 所含的中子数为8NA
C.5.6 g铁与足量盐酸反应转移的电子数为0.3NA
D.将含0.l mol FeCl3的饱和溶液制成胶体后,生成的Fe(OH)3胶粒数目为0.1NA
8.下列各项操作中,会出现“先沉淀后溶解”现象的是( )
A.向CaCl2溶液中通入CO2 直至过量
B.向饱和的Na2CO3溶液中通入CO2直至过量
C.向Na2SiO3溶液中逐滴加入盐酸直至过量
D.向NaAlO2溶液中逐滴加入盐酸直至过量
9.下列各组物质中,不满足右图物质间转化关系(物质间的反应均为一步转化)的选项是( )
选项 | X | Y | Z |
A | Al | NaAlO2 | Al(OH)3 |
B | Fe | FeCl3 | FeCl2 |
C | NaOH | NaHCO3 | Na2CO3 |
D | SiO2 | Na2SiO3 | H2SiO3 |
10.下列除杂质的方法不正确的是( )
A.铁粉中混有铝粉:加入过量NaOH溶液充分反应,过滤
B.FeCl2溶液中混有少量FeCl3:加入过量Cu粉 ,过滤
C.SiO2中混有Al2O3:加入过量盐酸充分反应,过滤
D.NaHCO3溶液中混有少量Na2CO3:往溶液中通入过量CO2气体
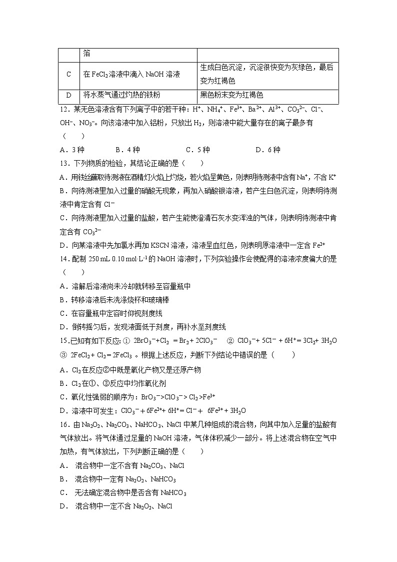
11.下列实验现象描述错误的是( )
编号 | 实验 | 现象 |
A | 加热放在坩埚中的小块钠 | 钠先熔化成光亮的小球,燃烧时,火焰为黄色,燃烧后,生成淡黄色固体 |
B | 在酒精灯上加热用砂纸打磨过的铝箔 | 铝箔变软,失去光泽,熔化的铝并不滴落 |
C | 在FeCl2溶液中滴入NaOH溶液 | 生成白色沉淀,沉淀很快变为灰绿色,最后变为红褐色 |
D | 将水蒸气通过灼热的铁粉 | 黑色粉末变为红褐色 |
12.某无色溶液含有下列离子中的若干种:H+、NH4+、Fe3+、Ba2+、Al3+、CO32–、Cl–、OH–、NO3–。向该溶液中加入铝粉,只放出H2,则溶液中能大量存在的离子最多有( )
A.3种 B.4种 C.5种 D.6种
13.下列物质的检验,其结论正确的是( )
A.用铁丝蘸取待测液在酒精灯火焰上灼烧,若火焰呈黄色,则表明待测液中含有Na+,不含K+
B.向待测液里加入过量的硝酸无现象,再加入硝酸银溶液,若产生白色沉淀,则表明待测液中肯定含有Cl-
C.向待测液里加入过量的盐酸,若产生能使澄清石灰水变浑浊的气体,则表明待测液中肯定含有CO32-
D.向某溶液中先加氯水再加KSCN 溶液,溶液呈血红色,则表明原溶液中一定含Fe2+
14.配制250 mL 0.10 mol·L-1的NaOH溶液时,下列实验操作会使配得的溶液浓度偏大的是( )
A.溶解后溶液尚未冷却就转移至容量瓶中
B.转移溶液后未洗涤烧杯和玻璃棒
C.在容量瓶中定容时仰视刻度线
D.倒转摇匀后,发现液面低于刻度,再补水至刻度线
15.已知有如下反应:① 2BrO3-+Cl2 = Br2 + 2ClO3- ② ClO3-+ 5Cl- + 6H+ = 3Cl2+ 3H2O
③ 2FeCl2 + Cl2 = 2FeCl3 。根据上述反应,判断下列结论中错误的是( )
A.Cl2在反应②中既是氧化产物又是还原产物
B.Cl2在①、③反应中均作氧化剂
C.氧化性强弱的顺序为:BrO3->ClO3-> Cl2 >Fe3+
D.溶液中可发生:ClO3-+6Fe2++ 6H+ = Cl-+ 6Fe3+ + 3H2O
16.由Na2O2、Na2CO3、NaHCO3、NaCl中某几种组成的混合物,向其中加入足量的盐酸有气体放出。将气体通过足量的NaOH溶液,气体体积减少一部分。将上述混合物在空气中加热,有气体放出,下列判断正确的是( )
A. 混合物中一定不含有Na2CO3、NaCl
B. 混合物中一定有Na2O2、NaHCO3
C. 无法确定混合物中是否含有NaHCO3
D. 混合物中一定不含Na2O2、NaCl
17.下列实验装置不能达到实验目的的是 ( )
A.图1:制备并观察氢氧化亚铁
B.图2:证明过氧化钠与水反应放热
C.图3:验证NaHCO3和Na2CO3的热稳定性
D.图4:验证酸性强弱H2SO4>H2CO3>H2SiO3
18.硫代硫酸钠溶液与盐酸混合(Na2S2O3 + 2HCl == 2NaCl + S↓+ SO2↑+ H2O),生成单质硫并沉淀出来。若将硫代硫酸钠溶液先与界面活性剂(不参与反应)均匀混合于烧杯中,再加入盐酸溶液并立刻搅拌,静置后无沉淀产生,得到含硫单质的胶体。下列叙述错误的是( )
A.硫代硫酸钠与盐酸反应中,盐酸作还原剂
B.烧杯中单质硫颗粒直径约为 10-9~10-7m
C.界面活性剂减缓了硫生成的速率
D.用平行光照射烧杯中液体,将观察到光的“通路”
19.用一定量的铁与足量的稀H2SO4及足量的CuO制单质铜,有人设计以下两种方案:
①Fe H2 Cu , ② CuO CuSO4 Cu 。
若实验过程中,根据一般的实验方法和实验操作规则进行操作,则对两者制得单质铜的量作比较,正确的是( )
A.相等 B.①多 C.②多 D.无法判断
20.下列各组物质的稀溶液,不用其他试剂就能一一区别开来的是( )
A.Na2SO4、BaCl2、K2CO3、KNO3 B.NaCl、AgNO3、Na2CO3、CaCl2
C.CuSO4、BaCl2、NaOH、NaCl D.MgSO4、Na2CO3、Ba(NO3)2、H2SO4
21.在FeCl3和CuCl2的混合液中逐渐加入铁粉,溶液中Fe2+的物质的量浓度和加入铁粉的物质的量之间关系如图所示。则该溶液中FeCl3与CuCl2的物质的量浓度之比为( )
A.3∶1
B.1∶2
C.2∶1
D.1∶1
22.实验室用MnO2和浓盐酸制取氯气时,有14.6 g氯化氢被氧化,所得Cl2全部用石灰水吸收,可制得漂白粉的质量是( )
A.14.3 g B.25.4 g C.28.6 g D.50.8 g
第Ⅱ卷(共4题,共56分)
25.(14分)钠、铝、铁是三种重要的金属。请回答:
(1)钠元素的金属性比铝________(填“强”或“弱”)。
(2)将一小块金属钠投入水中,发生反应的离子方程式为_____________________;
可观察到的实验现象是________(填序号)。
A.钠沉到水底 B.钠熔成小球
C.小球四处游动 D.钠无变化
(3)Fe与Cl2在一定条件下反应,所得产物的化学式是________。将该产物溶于水配成溶液,分装在两支试管中。请回答:
a.若向其中一支试管中滴加KSCN溶液,则溶液变成________ 色。
b.向另一支试管中滴加NaOH溶液,现象为__________________________,
反应的离子方程式是_____________________。
(4)Na2O2可作为呼吸面具中的供氧剂,其供氧时主要反应的化学方程式为:____________________________________________________________。
26.(14分)硅是无机非金属材料的主角,硅的氧化物和硅酸盐约占地壳质量的90%以上。
(1)计算机芯片和太阳能电池的主要成分是 ,光导纤维的主要成分是 。
(2)工艺师常用氢氟酸来雕刻玻璃,该反应的化学方程式为 。
(3)工业上可利用水玻璃和盐酸反应制备硅酸凝胶后,进一步脱水处理可得到硅胶,写出水玻璃和盐酸反应的离子方程式 。
(4)玉石的主要成分基本都属于硅酸盐,翡翠的主要成分为NaAlSi2O6,将其表示为氧化物形式为 。
(5)高纯度单晶硅可以按下列方法制备:
SiO2Si(粗)SiHCl3Si(纯)
写出步骤①的化学方程式 。
步骤②的产物经过冷凝后得到的SiHCl3(沸点33.0℃)中含有少量的SiCl4(沸点57.6℃),提纯SiHCl3主要操作的名称是 。
27.(12分)已知有如下图所示转化关系(反应条件略)。
已知;①X、Y、Z、W均为氧化物。常温下,X是红棕色气体;Y能使澄清石灰水变浑浊但不能使品红溶液褪色。②相对分子质量:甲<乙。③将甲的浓溶液露置在空气中一段时间,质量减小浓度降低;将乙的浓溶液露置在空气中一段时间,质量增加浓度降低。请完成下列空白:
(1)Z是(写化学式):________。
(2)将乙的浓溶液露置在空气中一段时间,质量增加浓度降低,表明乙的浓溶液具有________性。利用这种性质可以进行________项(填字母)实验操作。
A.钝化铁片 B.检验Ba2+
C.干燥氨气 D.干燥氯气
(3)在X与Z的反应中,被氧化的X与被还原的X的物质的量之比是________。
(4)W可用于工业制溴过程中吸收潮湿空气中的Br2,写出该反应的化学方程式:______________。该反应很好地解决了环保问题,但给工业生产带来了________的问题。
(5)写出M与甲的浓溶液在加热条件下反应的化学方程式:
____________________________________________________________
____________________________________________________________。
28.(14分)某校化学兴趣小组的同学分别对氯气和氯水的性质进行探究。
Ⅰ.下图是实验室制备氯气并进行一系列相关实验的装置(部分夹持装置已略)。
(1)制备氯气选用的药品为二氧化锰和浓盐酸,A中反应的化学方程式为
________________________________________________________________________。
(2)装置B中饱和食盐水的作用是____________;同时装置B还能监测实验进行时C中是否发生堵塞,请写出发生堵塞时B中的现象____________________________________。
(3)装置C的实验目的是验证氯气是否具有漂白性,为此C中Ⅰ、Ⅱ、Ⅲ处最好依次放入________(填序号)。
①干燥的有色布条 ②湿润的有色布条 ③碱石灰
④无水氯化钙 ⑤浓硫酸
(4)当向D中缓缓通入一定量氯气时,D中溶液逐渐变为______色;再打开D装置活塞,将装置D中少量溶液滴入锥形瓶E中,振荡,观察到的现象是___________________。
(5)有人提出,装置F中可改用足量的饱和NaHSO3溶液吸收氯气,请判断是否可行________(填“是”或“否”),理由是_______________________________________ (用离子反应方程式表示)。
【参考答案】
一、选择题(本题包括22小题,每小题2分,共44分,每小题只有一个选项符合题意)
1 | 2 | 3 | 4 | 5 | 6 | 7 | 8 | 9 | 10 | 11 |
D | C | B | C | B | C | B | D | A | B | D |
12 | 13 | 14 | 15 | 16 | 17 | 18 | 19 | 20 | 21 | 22 |
C | B | A | B | B | C | A | C | C | C | B |
Ⅱ卷(共4题,共56分)
二、填空题
25.(14分)
(1)强(1分)
(2)2Na+2H2O===2Na++2OH-+H2↑(2分) BC(2分)
(3)FeCl3 (2分) 血红(1分) 生成红褐色沉淀(2分) Fe3++3OH-===Fe(OH)3↓(2分)
(4)2Na2O2+2CO2===2Na2CO3+O2(2分)
26.(14分)
(1)Si (2分) SiO2 (2分)
(2)4HF+ SiO2 = SiF4 ↑+ 2H2O (2分)
(3)SiO32—+2H+=H2SiO3(胶体) (2分)
(4)Na2O·Al2O3·4SiO2 (2分)
(5) 2C+ SiO2 Si+ 2CO↑ (2分) 蒸馏 (2分)
27.(12分)
(1)H2O(1分)
(2)吸水 (1分) D (2分)
(3)2∶1(2分)
(4)SO2+Br2+2H2O===2HBr+H2SO4(2分) 强酸对设备腐蚀(2分)
(5)C+4HNO3(浓)CO2↑+4NO2↑+2H2O(2分)
28.(16分)
(1)MnO2+4HCl(浓) MnCl2+Cl2↑+2H2O;(2分)
(2)除去Cl2中的HCl;(2分) B中长颈漏斗中液面上升,形成水柱;(2分)
(3)②、④、①(2分)
(4)黄;(2分) E中溶液分为两层,上层(苯层)为紫红色(2分)
(5)否;(2分) 4HSO3-+Cl2=SO42-+2Cl-+3SO2+2H2O(2分)

