【化学】广东省广州市第二师范学院番禺附属中学2018-2019学年高一上学期期末考试试题
展开广东省广州市第二师范学院番禺附属中学2018-2019学年高一上学期期末考试试题
本试卷分第Ⅰ卷和第Ⅱ卷两部分,共6页,全卷三大题32小题,满分100分,考试用时90分钟。
注意事项:1.答卷前,考生务必用黑色字迹的钢笔或签字笔将自已的姓名、考试科目、班级和考生号等信息填写在答题卡上,并用2B铅笔将考号在答题卡相关的区域内涂黑。
2.选择题每小题选出答案后,用2B铅笔把答题卡对应的答案符号涂黑;如需改动,用橡皮擦干净后,再选涂其它答案,答案不能答在试卷上。
3.非选择题必须用黑色字迹的钢笔或签字笔作答,答案必须写在答题卡各题目指定区域内的相应位置上;如需改动,先划掉原来的答案,然后再写上新的答案;不准使用铅笔和涂改液。不按以上要求作答的答案无效。
4.考生必须保持答题卡的整洁,考试结束后,将答题卡答卷交给监考老师。
相对原子质量:H:1 C:12 N:14 O:16 Na:23 Mg:24 Al:27 S:32
第Ⅰ卷(选择题 共56分)
一、选择题(本大题共28小题,每题2分,共56分)
- 实现下列变化,需要加入还原剂的是( )
A. B.
C. D.
- 不能用组成元素的单质直接反应得到的物质是( )
A. NO B. C. D.
- 酸雨被称为“天堂的眼泪”,会造成水土酸性化、建筑物加速腐蚀等危害下列有关说法正确的是( )
A. 酸雨是指pH值小于7的雨水
B. 与的过度排放是形成酸雨的主要原因
C. 使用新型能源不会对酸雨的防治产生效果
D. 酸雨不会对动物的健康产生任何影响
- 下列物质暴露在空气中不容易变质的是( )
A. B. C. NaOH D.
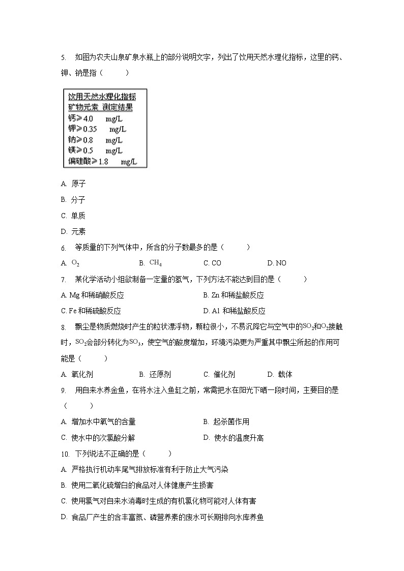
如图为农夫山泉矿泉水瓶上的部分说明文字,列出了饮用天然水理化指标,这里的钙、钾、钠是指 |
- 如图为农夫山泉矿泉水瓶上的部分说明文字,列出了饮用天然水理化指标,这里的钙、钾、钠是指( )
A. 原子
B. 分子
C. 单质
D. 元素
- 等质量的下列气体中,所含的分子数最多的是( )
A. B. C. CO D. NO
- 某化学活动小组欲制备一定量的氢气,下列方法不能达到目的是( )
A. Mg和稀硝酸反应 B. Zn和稀盐酸反应
C. Fe和稀硫酸反应 D. A1和稀盐酸反应
- 飘尘是物质燃烧时产生的粒状漂浮物,颗粒很小,不易沉降它与空气中的和接触时,会部分转化为,使空气的酸度增加,环境污染更为严重其中飘尘所起的作用可能是( )
A. 氧化剂 B. 还原剂 C. 催化剂 D. 载体
- 用自来水养金鱼,在将水注入鱼缸之前,常需把水在阳光下晒一段时间,主要目的是( )
A. 增加水中氧气的含量 B. 起杀菌作用
C. 使水中的次氯酸分解 D. 使水的温度升高
- 下列说法不正确的是( )
A. 严格执行机动车尾气排放标准有利于防止大气污染
B. 使用二氧化硫增白的食品对人体健康产生损害
C. 使用氯气对自来水消毒时生成的有机氯化物可能对人体有害
D. 食品厂产生的含丰富氮、磷营养素的废水可长期排向水库养鱼
- 实验室配制氯化亚铁溶液时,为了防止其氧化,常加入的物质是( )
A. Fe B. Zn C. Al D. HCl
- 某溶液仅含有一种溶质,若在该溶液中加入溶液出现白色沉淀,再加稀硝酸沉淀不溶解,则该溶液中不可能含有的溶质是( )
A. B. C. D.
- 关于铁及其化合物的叙述正确的是( )
A. 铁是一种较活泼的金属 B. 在常温下可以导电
C. 溶于水生成D. 在常温下铁丝容易与水反应放出
- 1L 的溶液中( )
A. 的物质的量为 mol B. 的物质的量为 mol
C. 的物质的量浓度为 D. 的物质的量浓度为
- 下列反应的离子方程式中,书写不正确的是( )
A. 钠跟水反应:
B. 铁粉跟稀硫酸反应:
C. 氢氧化钡溶液跟稀硫酸反应:
D. 碳酸钙跟盐酸反应:
- 下列操作不能用于检验的是( )
A. 气体使湿润的酚酞试液变红 B. 气体能使湿润的红色石蕊试纸变蓝
C. 气体与蘸有浓的玻璃棒靠近 D. 气体与蘸有浓盐酸的玻璃棒靠近
- 下列实验操作中正确的是( )
A. 过滤操作时,用玻璃棒搅拌漏斗内的液体,以加速过滤
B. 蒸发操作时,应使混合物中的水分完全蒸干后,才能停止加热
C. 萃取操作时,可以选用或酒精作为萃取剂从碘水中萃取碘
D. 分液操作时,先将分液漏斗中下层液体从下口放出,再将上层液体从上口放出
- 胶体区别于其他分散系的本质特征是( )
A. 胶体的分散质能通过滤纸空隙,而浊液的分散质不能
B. 产生丁达尔现象
C. 分散质粒子直径在之间
D. 胶体在一定条件下能稳定存在
- 在酸性溶液中,能大量共存的离子组是( )
A. 、、、 B. 、、、
C. 、、、 D. 、、、
- 在中,被氧化与被还原的氯原子个数比为( )
A. 5:1 B. 1:5 C. 6:1 D. 1:6
- 下面关于硅的叙述中,正确的是( )
A. 二氧化硅可用于光导纤维,利用了它的导电性
B. 硅是构成矿物和岩石的主要元素,硅在地壳中的含量在所有的元素中居第一位
C. 硅的化学性质不活泼,在自然界中可以以游离态形式存在
D. 硅在电子工业中是重要的半导体材料
- 下列关于浓硝酸和浓硫酸的叙述,正确的是( )
A. 常温下都能用铁制或铜制容器贮存
B. 露置在空气中,容器内酸液的质量都减轻
C. 常温下都能和碳反应产生两种气体
D. 浓硫酸有强氧化性,但可用来干燥
- “封管实验”具有简易、方便、节约、绿色等优点,下列关于四个“封管实验”夹持装置未画出、固体易升华的说法正确的是( )
A. 加热时,中封管内固体消失
B. 加热时,中溶液变红,冷却后又变为无色
C. 加热时,中溶液变红,冷却后红色褪去,体现的漂白性
D. 加热又冷却的过程中,属于物理变化,属于化学变化
- 化学与工农业生产和日常生活有密切联系,下列叙述错误的是( )
A. 铝制容器不能长期盛装酸性、碱性或咸性食品
B. 运输保存浓硫酸的槽罐车泄漏后应立即用大量水冲洗
C. 能与反应生成,可用浓氨水检验输送氯气的管道是否漏气
D. 向混有少量泥沙的浑浊水中加少量硫酸铁,一会儿水可变得清澈透明
- 下列有关与的说法中,正确的是( )
A. 分别加热两种样品,没有残留物质是
B. 分别配成溶液,再加入石灰水,无白色沉淀生成的是
C. 分别配成溶液,向其中逐滴加入同浓度的盐酸反应,先产生的是
D. 二者在一定条件下不能相互转化
- 对实验Ⅰ~Ⅳ的实验操作现象判断正确的是( )
A.实验Ⅰ:产生红褐色沉淀
B.实验Ⅱ:溶液颜色变红
C.实验Ⅲ:放出大量气体
D.实验Ⅳ:先出现白色沉淀,后溶解
- 下列说法不正确的是( )
A. 金属钠着火时,用细沙覆盖灭火
B. Na的化学性质比镁活泼,故用Na与溶液反应制取金属镁
C. 金属钠与氧气反应,条件不同,产物不同
D. 金属钠与足量水反应,反应过程中有电子转移
- 关于合金的下列说法不正确的是( )
A. 合金具备金属的特性
B. 合金的硬度一般比其组成成分金属的硬度大
C. 合金的熔点一般比其组成成分的熔点低
D. 合金只能由两种或两种以上的金属组成
第II卷(非选择题 共44分)
- (11分)电子工业常用的溶液腐蚀敷在绝缘板上的铜箔,制造印刷电路板。
(1) 检验溶液中存在的试剂是______,证明存在的现象是_____________。
(2) 写出溶液与金属铜发生反应的离子方程式:__________________。
某工程师为了从使用过的腐蚀废液中回收铜,并重新获得纯净的溶液,准备采用下列步骤:
请写出上述实验中加入或生成的有关物质的化学式。____ ,___ _,⑥ 。
要证明某溶液中不含而可能含有,进行如下实验操作时的最佳顺序为____。
加入足量氯水 加入足量溶液 加入少量KSCN溶液
A.
写出向的混合液中通入的离子方程式:__________________。
- (11分)海水的综合利用可以制备金属镁,其流程如图所示:
海水提取镁要用到海滩上的贝壳,贝壳煅烧过程中发生反应的化学方程式为_ 。
母液中加入石灰乳反应的离子方程式为______。
实验室里将粗盐制成精盐的过程中,在溶解、过滤、蒸发三个步骤的操作中都要用到玻璃棒,分别说明在这三种情况下使用玻璃棒的目的。
溶解时: ,
过滤时: ,
蒸发时: 。
除去粗盐溶液中含有的、、,可依次加入溶液、NaOH溶液、 ,最后加入 调节pH至中性。
写出金属镁在空气中燃烧的化学方程式 。 - (11分)
浓硫酸是常用的干燥剂,根据需要可将浓硫酸配成不同浓度的稀硫酸。回答下列问题:
的溶液中含有______g,含有______个,将此溶液与足 量的铝片反应,生成的气体在标准状况下体积为______L。
配制上述稀硫酸需要量取质量分数为,密度为的浓硫酸_____mL结果保留一位小数。配制此溶液需要的玻璃仪器除了烧杯、玻璃棒、胶头滴管外还需要 。
稀释浓硫酸的操作是 。
下列操作使配制的硫酸溶液的物质的量浓度偏小的是______。
A.稀释浓硫酸时有液体溅出
B.容量瓶中有少量蒸馏水残留
C.浓硫酸稀释后溶液没有冷却到室温就转移
D.向容量瓶加水定容时仰视刻度线
- (11分)某课外学习小组在学习了与的反应后,认为与应该也可以反应。他们设计了如图装置夹持装置已略去,装置的气密性良好进行实验,探究与反应的产物,请按要求回答下列问题。
Ⅰ写出装置A中发生反应的化学方程式:______。
Ⅱ装置D的作用:除了可以防止空气中的、水蒸气等进入C中与反应,还可以 。
Ⅲ在通入足量的与充分反应后,他们对C中固体产物提出如下假设:
假设1:只有;
假设2: ;
假设3:既有,又有。
若假设2成立,写出与反应的化学方程式: 。
某同学设计了如下实验进一步确认产物的成分。
实验步骤 | 现象 |
取少量C中固体产物于试管中,加入适量的蒸馏水溶解。 | 固体全部溶解 |
向上试管中加入过量的稀盐酸,将生成的气体通入少量酸性溶液中。 | 酸性溶液褪色 |
向步骤反应后的试管中,加入适量的溶液。 | 产生白色沉淀 |
步骤中将产生的气体通入少量酸性溶液中,发生反应的离子方程式为:______。通过上述实验现象确定假设______成立。选填1、2或
【参考答案】
1. B 2. B 3.B 4. D 5. D 6. B 7. A
8. C 9. C 10. D 11. A 12. B 13. A 14. D
15. C 16. C 17. D 18. C 19. A 20. A 21. D
22. D 23. C 24. B 25. C 26. C 27. B 28. D
29. (11分)
;溶液变成血红色
;HClCl2
30. (11分)
(1) (2分)
(2) (2分)
(3)搅拌加速溶解 ,引流
搅拌防止因局部过热造成液滴或晶体飞溅
(4)溶液 盐酸
(2分)
31. (11分)
(1)49 NA或6.021023(1分),
(2) (2分), 量筒、1000mL容量瓶
(3)将浓硫酸沿烧杯内壁慢慢注入水中,并用玻璃棒不断搅拌(2分)
(4)AD (2分,选A或D得1分,有错误选项不得分)
32. (11分)
Ⅰ (2分)
Ⅱ
Ⅲ
(2分)
(2) (2分), 3 (1分)

