【化学】内蒙古呼和浩特市回民中学2018-2019学年高一上学期期末考试(A)试卷
展开内蒙古呼和浩特市回民中学2018-2019学年高一上学期期末考试(A)试卷
卷面分值:100分 考试时长:100分
相对分子质量:H---1 C-- 12 O--16 Zn-- 65 Na —23 Al—27 Fe—56 Cu—64 Si—28 O—16 Cl—35.5 Mn—55
一、选择题(每小题2分,共计44分,每小题只有一个选项符合题意。)
- 《天工开物》记载:“凡埏泥造瓦,掘地二尺余,择取无沙粘土而为之”,“凡坯既成,干燥之后,则堆积窑中燃薪举火”,“浇水转釉(主要为青色),与造砖同法”.下列说法错误的是( )
A. 粘土是制作砖瓦和陶瓷的主要原料
B. “燃薪举火”使粘土发生复杂的物理化学变化
C. 烧制后自然冷却成红瓦,浇水冷却成青瓦
D. 沙子和粘土的主要成分均为硅酸盐
- 下列物质中,属于纯净物的是( )
A. 盐酸 B. 液氯 C. 生理盐水 D. 漂白粉
- 下列物质与其用途相符合的是( )
①ClO2-消毒剂 ②NaHCO3-治疗胃酸过多 ③Si-光导纤维
④硅胶-做净水剂 ⑤Na2O2-呼吸面具的供氧剂 ⑥NaClO-漂白纺织物.
A. ②④⑤⑥ B. ①②⑤⑥ C. ①②④⑤ D. 全部
- 关于Na2CO3与NaHCO3的性质判断正确的是( )
A. 常温下溶解度:Na2CO3<NaHCO3
B. 热稳定性:Na2CO3<NaHCO3
C. 与同浓度同体积的盐酸反应的速率:Na2CO3>NaHCO3
D. 碱性:Na2CO3>NaHCO3
- 饱和氯水久置后,溶液中的各种粒子:①②③ ④⑤减少的是( ) A. ①②③ B. ①②④ C. ①④ D. ②④
6.将铁放入下列溶液中,溶液的质量会减少的是
A.盐酸溶液 B.硫酸锌溶液 C.硫酸铁溶液 D.硫酸铜溶液
7.用自来水养金鱼时,通常先将自来水经日光晒一段时间后,再注入鱼缸,其目的是
A.利用紫外线杀死细菌 B.提高水温,有利于金鱼生长
C.增加水中氧气的含量 D.促使水中的次氯酸分解
8.制取氯水最好的方法是 ( )
9. 将适量铁粉放入FeCl3溶液中,完全反应后,溶液中Fe3+和Fe2+浓度为1:3,则已反应的Fe3+与未反应的Fe3+的物质的量之比是 ( )
A. 1:1 B.3:2 C. 2:1 D.2:3
10.下列说法正确的是 ( )
A.铝盐和铁盐都可以作净水剂.
B.在饱和Na2CO3溶液中通入CO2没有任何现象
C.将CO2通入CaCl2溶液中至饱和,有沉淀产生
D.用澄清石灰水可区别Na2CO3和NaHCO3粉末
11.检验氯化氢气体中是否混有氯气,可采用的方法是 ( )
A.用干燥的蓝色石蕊试纸
B.用干燥的有色布条
C.将气体通入AgNO3溶液
D.用湿润的淀粉碘化钾试纸
12. 下列物质①NaHCO3 ②Al ③Fe2O3 ④Al(OH)3 ⑤MgO中,既能与盐酸反应,又能与氢氧化钠溶液反应的是( )
A.②③④ B.①④⑤
C. ①②④ D. 全部
13. 下列离子方程式正确的是( )
A. 硫酸铝溶液与过量氨水反应:Al3++3OH- =Al(OH)3↓
B. Na2CO3溶液中滴加少量盐酸:CO32-+2H+=H2O+CO2↑
C. FeCl2溶液跟Cl2反应:Fe2++Cl2 = Fe3+ + 2Cl-
D. NaHSO4溶液与过量Ba(OH)2溶液反应:
H++SO42-+Ba2++OH- = BaSO4↓+H2O
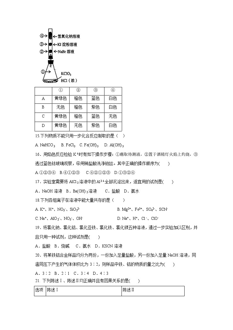
14.已知常温下氯酸钾与浓盐酸反应放出氯气,现按下图进行实验。玻璃管内装有分别滴有不同溶液的白色棉球,反应一段时间后,对图中指定部位颜色描述正确的是 ( )
| ① | ② | ③ | ④ |
A | 黄绿色 | 橙色 | 蓝色 | 白色 |
B | 无色 | 橙色 | 紫色 | 白色 |
C | 黄绿色 | 橙色 | 蓝色 | 无色 |
D | 黄绿色 | 无色 | 紫色 | 白色 |
15.下列物质不能只用一步化合反应制取的是( )
A. NaHCO3 B. FeCl3 C. Fe(OH)3 D. Al(OH)3
16.用焰色反应检验K+时有如下操作步骤:①蘸取待测液,②置于酒精灯火焰上灼烧,③透过蓝色钴玻璃观察,④用稀盐酸洗净铂丝。其中正确的操作顺序为( )
A.①②③④ B.④①②③ C.④②①②③ D.①③②④
17.实验室需要将AlCl3溶液中的Al3+全部沉淀出来,适宜用的试剂是( )
A.NaOH溶液 B.Ba(OH)2溶液 C.盐酸 D.氨水
18.下列各组离子在溶液中能大量共存的是( )
A. K+、H+、NO3-、SiO32- B. Mg2+、Fe3+、SO42-、SCN-
C. Na+、AlO2-、NO3-、OH- D. Na+、H+、Cl -、ClO-
19.将氯化钠、氯化铝、氯化亚铁、氯化铁、氯化镁五种溶液,通过一步实验加以区别,并且只用一种试剂,这种试剂是( )
A.盐酸 B.烧碱 C.氨水 D.KSCN溶液
20.将某铁铝合金样品均分为两份,一份加入足量盐酸,另一份加入足量NaOH溶液,同温同压下产生的气体体积比为3∶2,则样品中铁、铝的物质的量之比为( )
A.3∶2 B.2∶1 C.3∶4 D.4∶3
21. 下列陈述Ⅰ、陈述Ⅱ均正确并且有因果关系的是( )
选项 | 陈述Ⅰ | 陈述Ⅱ |
A | NaHCO3溶于水能电离生成Na+和HCO3- | NaHCO3是电解质 |
B | Al2O3既可溶于盐酸,又能溶于烧碱溶液 | Al2O3可用作耐火材料 |
C | 铁比铝更易被腐蚀 | 铝比铁活泼 |
D | 铝的最外层电子较钠多 | 钠的金属性强于铝 |
22.甲、乙、丙、丁分别是Al2(SO4)3、FeSO4、NaOH、BaCl2四种物质中的一种,若将丁溶液滴入乙溶液中,发现有白色沉淀生成,继续滴加沉淀消失,丁溶液滴入甲溶液时,无明显现象发生,据此可推断丙物质是( )
A.Al2(SO4)3 B.NaOH C.BaCl2 D.FeSO4
二、填空题(共计56分)
23.(12分)已知铝土矿的主要成分是Al2O3,含少量的Fe2O3、SiO2杂质。写出以下流程的指定方程式。(没有特殊注明的,写化学方程式;注明“离”的,写离子方程式。)
①(离)_____________________;_________________________
②(离)_____________________;_______________________
③(离)_______________________________________
④_____________________________________________
24.(14分)下图所涉及的物质均为中学化学中的常见物质,其中D为黄绿色气体,E为Fe,除D、E、C外余化合物。它们存在如下转化关系,反应中生成的水及次要产物均已略去。
(1)指出MnO2在相关反应中的作用:反应①中是 剂,反应②中是 剂。
(2)若反应①是在加热条件下进行,则A的化学式是 ;
若反应①是在常温条件下进行,则A的化学式是 。
(3)写出B与MnO2共热获得D的化学方程式 ,
该反应中B体现了 性。
(4)写出F与B反应的离子方程式 。
25.(16分)某校化学实验兴趣小组为了探究在实验室制备Cl2的过程中有水蒸气和HCl挥发出来,同时证明氯气的某些性质,甲同学设计了如下图所示的实验装置(支撑用的铁架台省略),按要求回答问题。
(1)①装置B中盛放的试剂名称为 ,作用是 。装置C中盛放的试剂名称为 。
②装置D和E中出现的不同现象说明的问题是 。
③装置F的作用是 。
④写出装置G中发生反应的离子方程式 。
(2)用下列两种方法制取氯气:①用含氯化氢146g的浓盐酸与足量的二氧化锰反应 ②用87g二氧化锰与足量的浓盐酸反应,则所得氯气______
A.②比①多 B.①比②多 C.一样多 D.无法比较.
(3)为充分证明有氯化氢挥发出来,还应在装置F和G之间连接一个装有_________的广口瓶。
26.(14分)电子工业常用30%的FeCl3溶液腐蚀镀在绝缘板上的铜箔,制造印刷电路板。
(1)检验溶液中Fe3+的试剂是________。
(2)写出FeCl3溶液与金属铜发生反应的离子方程式:_________________________。
(3)某工程师为了从使用过的腐蚀废液中回收铜,并重新获得纯净的FeCl3溶液,准备用如图所示步骤:
A请写出上述实验中加入或生成的有关物质的化学式。
①______;②________;③________;④________;⑤________;⑥____。
B写出向②⑤的混合液中通入⑥的离子方程式:__________________。
(4)要证明某溶液中不含Fe3+而可能含有Fe2+,进行如下实验操作时的最佳顺序为______。①加入足量氯水 ②加入足量KMnO4溶液 ③加入少量KSCN溶液
A.①③ B.③② C.③① D.①②③
【参考答案】
一、单选题(共44分)
1 | 2 | 3 | 4 | 5 | 6 | 7 | 8 | 9 | 10 | 11 | 12 | 13 | 14 | 15 | 16 | 17 | 18 | 19 | 20 | 21 | 22 |
D | B | B | D | B | D | C | C | C | A | D | C | D | C | D | C | D | C | B | C | A | D |
二、填空题(共56分)
23、(每个方程式2分,共12分)
略
24、(共14分)
(1)催化剂(2分) 氧化剂(2分)
(2)KClO3(2分)、H2O2(2分)
(3)略(2分) 还原性和酸性(2分)
(4)略(2分)
25、(16分)
(1)浓盐酸的浓度随着反应的进行会变小,MnO2与稀盐酸不反应;加热时浓盐酸因挥发而损失(2分)
(2)①无水硫酸铜 (2分)证明有水蒸气产生(2分) 无水氯化钙(2分)
②氯气无漂白性,次氯酸有漂白性(2分)
③吸收氯气 (2分)
④Ag++Cl-===AgCl↓ (2分)
(3)湿润的淀粉KI试纸(或湿润的有色布条) (2分)
26、(共14分)
(1)KSCN溶液(2分)
(2)2Fe3++Cu===2Fe2++Cu2+(2分)
(3)A.①Fe ②FeCl2 ③Fe、Cu ④HCl⑤FeCl2 ⑥Cl2 (6分)
B.2Fe2++Cl2===2Fe3++2Cl-(2分)
(4)C(2分)

