还剩15页未读,
继续阅读
【化学】河南省安阳市第二中学2018-2019学年高一上学期期中考试试题(解析版)
展开
河南省安阳市第二中学2018-2019学年高一上学期期中考试试题
命题人:高慧娟 审核人:张建新
可能用到的相对原子质量:H 1 C 12 N 14 O 16 Na 23 S 32 Cl 35.5 Cu 64
第I卷(选择题)
一、单选题
1.朱自清先生在《荷塘月色》中写道:“薄薄的青雾浮起在荷塘里…月光是隔了树照过来的,高处丛生的灌木,落下参差的斑驳的黑影…”月光穿过薄雾所形成的种种美景的本质原因是( )
A. 雾是一种胶体 B. 光是一种胶体
C. 空气中的小水滴颗粒大小约为10﹣9m~10﹣7m D. 发生丁达尔效应
【答案】C
【解析】A、雾是一种胶体,但这不是月光穿过薄雾所形成的种种美景的本质原因,A错误;B、雾是一种胶体,光不是,B错误;C、题干中所提及的雾,是空气中的小液滴,是一种胶体,本质特征是分散质粒子的直径在1~100nm,即10-9m~10-7m,C正确;D、雾作为一种胶体,确实能发生丁达尔效应,但这也不是月光穿过薄雾所形成的种种美景的本质原因,D错误,答案选C。
2.化学与生活、社会发展息息相关,下列说法不正确的是( )
A. “霾尘积聚难见路人”,雾霾所形成的气溶胶有丁达尔效应
B. “熬胆矾铁釜,久之亦化为铜”,该过程发生了置换反应
C. “青蒿一握,以水二升渍,绞取汁”,诗句中体现的屠呦呦对青蒿素的提取属于化学变化
D. “春蚕到死丝方尽,蜡炬成灰泪始干” 诗句中涉及氧化还原反应
【答案】C
【详解】A.雾霾所形成的气溶胶属于胶体,具有丁达尔效应,所以A选项是正确的;
B.铁置换铜属于湿法炼铜,该过程发生了置换反应,所以B选项是正确的;
C.对青蒿素的提取利用的是萃取原理,萃取过程中没有新物质生成,属于物理变化,故C错误;
D.石蜡的燃烧是氧化还原反应,所以D选项是正确的.
综上所述,本题应选C。
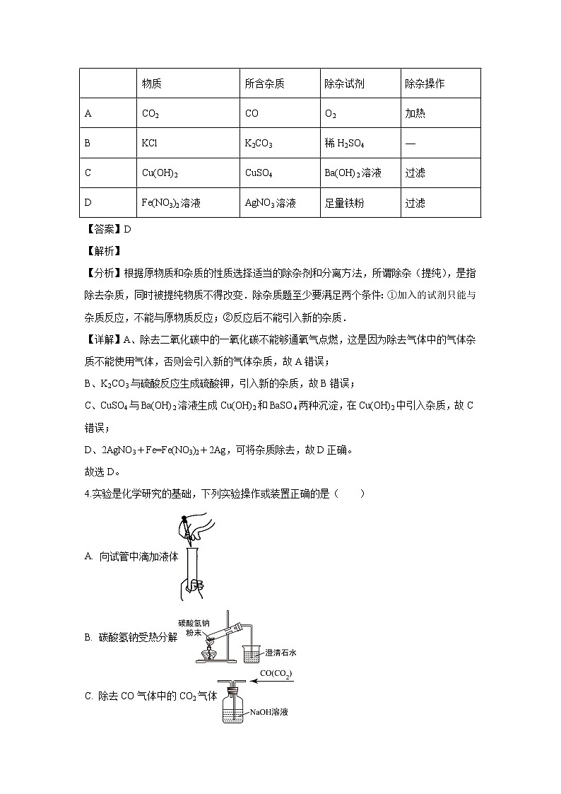
3.下列除杂试剂及操作正确的是( )
物质
所含杂质
除杂试剂
除杂操作
A
CO2
CO
O2
加热
B
KCl
K2CO3
稀H2SO4
—
C
Cu(OH)2
CuSO4
Ba(OH)2溶液
过滤
D
Fe(NO3)2溶液
AgNO3溶液
足量铁粉
过滤
【答案】D
【解析】
【分析】根据原物质和杂质的性质选择适当的除杂剂和分离方法,所谓除杂(提纯),是指除去杂质,同时被提纯物质不得改变.除杂质题至少要满足两个条件:①加入的试剂只能与杂质反应,不能与原物质反应;②反应后不能引入新的杂质.
【详解】A、除去二氧化碳中的一氧化碳不能够通氧气点燃,这是因为除去气体中的气体杂质不能使用气体,否则会引入新的气体杂质,故A错误;
B、K2CO3与硫酸反应生成硫酸钾,引入新的杂质,故B错误;
C、CuSO4与Ba(OH)2溶液生成Cu(OH)2和BaSO4两种沉淀,在Cu(OH)2中引入杂质,故C错误;
D、2AgNO3+Fe=Fe(NO3)2+2Ag,可将杂质除去,故D正确。
故选D。
4.实验是化学研究的基础,下列实验操作或装置正确的是( )
A. 向试管中滴加液体
B. 碳酸氢钠受热分解
C. 除去CO气体中的CO2气体
D. 过滤
【答案】C
【解析】
【分析】A.胶头滴管不能伸入试管中;
B.碳酸氢钠分解生成水,试管口要向下倾斜,防止生成的水会倒流;
C.除杂时,气体从长导管进入;
D.过滤需要引流.
【详解】A.胶头滴管不能伸入试管中,防止污染试剂,应悬空正放在试管上方,故A错误;
B.碳酸氢钠分解生成水,试管口要向下倾斜,防止生成的水会倒流,则试管口应略向下倾斜,故B错误;
C.除杂时,气体从长导管进入,且CO不与NaOH溶液反应,除杂合理,故C正确;
D.过滤需要引流,图中缺少玻璃棒,故D错误;
故选C。
5.化学实验的基本操作是完成化学实验的关键,下列实验操作正确的是( )
①用50 mL量筒量取5.2 mL稀硫酸
②用分液漏斗分离苯和四氯化碳的混合物
③用托盘天平称量117.7 g氯化钠晶体
④用量筒量取23.10 mL溴水
⑤用蒸发皿高温灼烧石灰石
⑥用250 mL容量瓶配制250 mL 0.2 mol·L-1的NaOH溶液;
A. ③⑥ B. ②③④⑤ C. ①②④ D. ②⑤⑥
【答案】A
【解析】量取5.2 mL稀硫酸应选10 mL量筒,①错;苯和CCl4可以混溶,②错;量筒的精度是0.1mL,④错;高温灼烧石灰石用坩埚, ⑤错;故选A。
6.现有下列10种物质: ①液态氧 ②空气 ③Mg ④二氧化碳⑤H2SO4 ⑥Ca(OH)2 ⑦CuSO4·5H2O ⑧ 牛奶
⑨C2H5OH⑩NaHCO3下列分类正确的是( )
A. 属于混合物的是②⑦⑧ B. 属于盐的是⑥⑩
C. 属于电解质的是⑤⑥⑦⑩ D. 属于分散系的是②⑦⑧⑨
【答案】C
【解析】①液态氧属于非金属单质,既不是电解质也不是非电解质;②空气属于气态混合物;③Mg属于金属单质,既不是电解质也不是非电解质;④二氧化碳属于化合物,属于酸性氧化物,属于非电解质;⑤H2SO4属于酸,属于电解质;⑥Ca(OH)2属于碱,属于电解质;⑦CuSO4·5H2O属于盐,属于电解质;⑧牛奶属于混合物,属于分散系中的胶体;⑨C2H5OH属于醇,属于非电解质;⑩NaHCO3属于酸式盐,属于电解质。A项,属于混合物的是②⑧,错误;B项,属于盐的是⑦⑩,错误;C项,属于电解质的是⑤⑥⑦⑩,正确;D项,属于分散系的是⑧,错误;
7.下列说法正确的是 ( )
A. 液态HCl、固态AgCl均不导电,所以HCl、AgCl是非电解质
B. NH3、CO2的水溶液均能导电,所以NH3、CO2均是电解质
C. 蔗糖、酒精在液态或水溶液里均不导电,所以它们是非电解质
D. 铜、石墨均导电,所以它们是电解质
【答案】C
【解析】A、液态HCl、固态AgCl均不导电,原因是液态氯化氢和固态AgCl中不含自由移动的阴阳离子,但HCl溶于水后或AgCl熔融状态下能电离出自由移动的阴阳离子而使其水溶液导电,所以HCl、AgCl是电解质,故A错误;B、NH3、CO2的水溶液均能导电原因是氨气和二氧化碳分别和水反应生成氨水、碳酸,氨水、碳酸能电离出自由移动的阴阳离子而使其水溶液导电,电离出阴阳离子的是氨水和碳酸不是氨气和二氧化碳,所以氨气和二氧化碳是非电解质,故B错误;C、蔗糖和酒精在水中以分子存在,导致其溶液不导电,所以蔗糖和酒精是非电解质,故C正确;D、铜、石墨能导电,但铜和石墨是单质,所以既不是电解质也不是非电解质,故D错误。故选C。
8.设NA为阿伏伽德罗常数的值。下列有关叙述正确的是( )
A. 24g镁在足量的O2中燃烧,转移的电子数为0.1NA
B. 分子总数为NA的NO2和CO2混合气体中含有的氧原子數为2NA
C. 1L一氧化碳气体一定比1L氧气的质量小
D. 常温常压下8gO3中含有8NA个电子
【答案】B
【解析】A项,n(Mg)==1mol,Mg在足量O2中燃烧生成MgO,1个Mg原子失去2个电子,转移的电子数为2NA,错误;B项,1个NO2分子和1个CO2分子中都含有2个氧原子,分子总数为NA的NO2和CO2混合气体中含有氧原子数为2NA,正确;C项,由于CO和O2所处温度、压强未知,1LCO和1LO2的质量无法比较,错误;D项,n(O3)==mol,1个O3中含有24个电子,含有的电子物质的量为4mol,错误;答案选B。
9.同温、同压下等质量的SO2气体和CO2气体,下列有关比较的叙述中,正确的是( )
①分子个数比为16∶11 ②密度比为16∶11 ③体积比为16∶11 ④原子个数比为11∶16
A. ① ③ B. ① ④ C. ② ③ D. ② ④
【答案】D
【解析】同温、同压下不同气体的物质的量之比等于其体积比,也等于其分子数之比;同温、同压下不同气体的密度之比等于其摩尔质量之比。等质量的SO2气体和CO2气体,其物质的量之比等于 :。所以同温、同压下等质量的SO2气体和CO2气体,其分子个数比为11∶16,其原子个数比为11∶16,其体积比为11∶16,其密度比为16∶11。综上所述,D正确。本题选D。
10.有两种体积相同的某植物的营养液,其配方如下:对于两种营养液的成分,下列说法中,正确的是( )
KCl
K2SO4
ZnSO4
ZnCl2
1
0.3mol
0.2mol
0.1mol
—
2
0.1mol
0.3mol
—
0.1mol
A. 只有K+的物质的量相等 B. 只有Cl—的物质的量相等
C. 各离子的物质的量均不同 D. 各离子的物质的量完全相同
【答案】D
【解析】
【分析】KCl、K2SO4、ZnSO4、ZnCl2均为强电解质,在溶液中完全电离,根据各电解质的物质的量计算离子的物质的量,确定离子关系。
【详解】①中n(K+)=0.3mol+0.2mol×2=0.7mol,n(SO42-)=0.2 mol+0.1mol=0.3mol,n (Zn2+)=0.1 mol,(Cl-)=0.3 mol,
②中n(K+)=0.1mol+0.3mol×2=0.7mol,n(SO42- )=0.3mol,n (Zn2+)=0.1 mol,(Cl-)=0.1mol+0.1mol×2=0.3 mol,
①和②中各种离子的物质的量:n(K+)=0.7 mol,n(SO42-)=0.3 mol,n (Zn2+)=0.1 mol,n(Cl-)=0.3 mol,所以成分相同,
故选D。
11.下列溶液中Cl-浓度最小的是( )
A. 200mL 2mol/L MgCl2溶液 B. 300mL 2.5mol/L FeCl3溶液
C. 500mL 2.5mol/L NaCl溶液 D. 250mL 1mol/L AlCl3溶液
【答案】C
【解析】
【分析】电解质离子浓度=电解质浓度×电解质电离出的该离子数目,与溶液的体积无关,据此结合选项计算判断。
【详解】A、200mL 2mol/L MgCl2溶液中,c(Cl-)=2mol/L×2=4mol/L;
B、300mL 2.5mol/L FeCl3溶液中c(Cl-)=2.5mol/L×3=7.5mol/L;
C、500mL 2.5mol/L NaCl溶液中,c(Cl-)=2.5mol/L×1=2.5mol/L;
D、250mL 1mol/L AlCl3溶液中,c(Cl-)=1mol/L×3=3mol/L;
故选项C NaCl溶液中氯离子浓度最小,答案选C。
12.下列叙述中,正确的是 ( )
A. H2SO4的摩尔质量是98
B. 等质量的O2和O3中所含的氧原子数相同
C. 等质量的CO与CO2中所含碳原子数之比为7︰11
D. 98g H2SO4溶解于500mL水中,所得溶液中硫酸的物质的量浓度为2 mol•L-1
【答案】B
【详解】A、H2SO4的摩尔质量是98g/mol,A错误;
B、O2和O3均是氧元素形成的单质,因此等质量的O2和O3中所含的氧原子数相同,B正确;
C、等质量的CO与CO2中所含碳原子数之比为,C错误;
D、98g H2SO4的物质的量是1mol,溶解于500mL水中,所得溶液的体积不是500mL,所以硫酸的物质的量浓度不是2 mol•L-1,D错误。
答案选B。
13.某白色粉末由两种物质组成,为鉴别其成分进行如下实验:①取少量样品加入足量水仍有部分固体未溶解,再加入足量稀盐酸,有气泡产生,固体全部溶解②取少量样品加入足量稀硫酸有气泡产生,振荡后仍有固体存在。该白色粉末可能为( )
A. NaHCO3 、Al(OH)3 B. AgCl、NaHCO3 C. Na2CO3、BaCO3 D. Na2CO3、CuCO3
【答案】C
【解析】A项,若白色粉末为NaHCO3和Al(OH)3,加入足量水,NaHCO3溶解,Al(OH)3不溶,无论加入足量盐酸还是足量硫酸都有气泡产生,最后固体都全部溶解,不符合题意;B项,若白色粉末为AgCl和NaHCO3,加入足量水,NaHCO3溶解,AgCl不溶,无论加入足量盐酸还是足量硫酸都有气泡产生,最后仍有固体AgCl存在,不符合题意;C项,若白色粉末为Na2CO3和BaCO3,加入足量水,Na2CO3溶解,BaCO3不溶,加入盐酸Na2CO3、BaCO3都与盐酸反应产生气泡,固体全部溶解,加入硫酸Na2CO3、BaCO3都与硫酸反应产生气泡,同时产生不溶性固体BaSO4,符合题意;D项,CuCO3为蓝绿色固体,不符合题意;答案选C。
14.有BaCl2和NaCl的混合溶液VL,将它分成两等份。一份滴加硫酸,使Ba2+离子完全沉淀;另一份滴加AgNO3溶液,使Cl-离子完全沉淀。反应中消耗amolH2SO4、bmolAgNO3。则原混合溶液中的c(Na+)为( )
A. (2b-4a)/Vmol·L-1 B. (b-a)/Vmol·L-1 C. (2b-2a)/Vmol·L-1 D. (b-2a)/Vmol·L-1
【答案】A
【解析】
【分析】根据SO42-+Ba2+═BaSO4↓计算溶液中的Ba2+离子的物质的量,根据Ag++Cl-=AgCl↓算Cl-的物质的量,再根据c=n/V计算Ba2+离子、Cl-离子浓度,利用电荷守恒有2c(Ba2+)+c(Na+)=c(Cl-),据此计算原溶液中的Na+浓度.
【详解】BaCl2和NaCl的混合溶液V L,将它均分成两份,
一份滴加稀硫酸,使Ba2+完全沉淀,消耗amolH2SO4,则:
SO42-+Ba2+═BaSO4↓
a mol amol
c(Ba2+)=amol/0.5VL=2a/Vmol·L-1,
另一份滴加AgNO3溶液,使Cl-完全沉淀,反应中消耗bmolAgNO3,则:
Ag++Cl-=AgCl↓
b mol b mol
c(Cl-)=bmol/0.5VL=2b/Vmol·L-1,
溶液不显电性,由电荷守恒可知,c(Na+)+2a/Vmol·L-1×2=2b/Vmol·L-1,
解得c(Na+)=(2b-4a)/Vmol·L-1,
故选A。
15.下列离子方程式书写正确的是( )
A. 氢氧化铁与盐酸反应:H++OH-=H2O
B. 过量NaHSO4溶液与少量Ba(OH)2反应:2H++SO42-+Ba2++2OH-=BaSO4↓+2H2O
C. 铁与H2SO4反应:Fe+2H+=Fe3++H2↑
D. NaHCO3溶于盐酸中:CO32-+2H+=CO2↑+H2O
【答案】B
【解析】
【分析】A、氢氧化铁难溶,不能拆开;
B、氢氧化钡不足生成硫酸钡、硫酸钠和水;
C、铁与稀硫酸反应生成硫酸亚铁和氢气;
D、碳酸氢根离子不能拆开。
【详解】A、氢氧化铁难溶于水,应该用化学式表示,则氢氧化铁与盐酸反应的离子方程式为Fe(OH)3+3H+=3H2O+Fe3+,A错误;
B、过量NaHSO4溶液与少量Ba(OH)2溶液反应生成硫酸钡白色沉淀、硫酸钠和水,因此反应的离子方程式为2H++SO42-+Ba2++2OH-=BaSO4↓+2H2O,B正确;
C、铁与H2SO4反应生成硫酸亚铁和氢气,反应的离子方程式为Fe+2H+=Fe2++H2↑,C错误;
D、碳酸氢根离子不能拆开,应该用化学式表示,则NaHCO3溶于盐酸中反应的离子方程式为HCO3-+H+=CO2↑+H2O,D错误;
答案选B。
16.下列化学方程式中,不能用离子方程式 Ba2++===BaSO4↓表示的是( )
A. Ba(NO3)2+H2SO4===BaSO4↓+2HNO3
B. BaCl2+Na2SO4===BaSO4↓+2NaCl
C. BaCO3+H2SO4===BaSO4↓+H2O+CO2↑
D. BaCl2+H2SO4===BaSO4↓+2HCl
【答案】C
【解析】A、离子反应方程式为Ba2++SO42-=BaSO4↓,不符合题意,故A错误;B、离子反应是Ba2++SO42-=BaSO4↓,不符合题意,故B错误;C、BaCO3是难溶物,不能拆写成离子,离子反应是BaCO3+2H++SO42-=BaSO4↓+CO2↑+H2O,符合题意,故C正确;D、离子反应是Ba2++SO42-=BaSO4↓,不符合题意,故D错误。
17.在酸性无色溶液中能大量共存的离子组是( )
A. NH4+、Mg2+、SO42-、Cl- B. Ba2+、K+、OH-、NO3-
C. Al3+、Cu2+、SO42-、Cl- D. Na+、Ca2+、Cl-、CO32-
【答案】A
【解析】
【分析】强酸性溶液中存在大量氢离子,无色溶液时可排除Cu2+、MnO4-等有色离子,结合离子反应是否发生复分解反应、氧化还原反应等分析.
【详解】A、四种离子间不反应,也不与氢离子反应,无色溶液,在溶液中能够大量共存,故A正确;
B、OH-与氢离子反应,不能大量共存,故B错误;
C、Cu2+为有色离子,故C错误;
D、钙离子与碳酸根离子反应生成碳酸钙沉淀,在溶液中不能大量共存,故D错误;
故选A。
18.下列说法正确的是( )
A. 氧化还原反应一定属于四大基本反应类型
B. 氧化还原反应中,反应物不是氧化剂就是还原剂
C. 在氧化还原反应中,氧化剂和还原剂既可以是不同物质也可以是同种物质
D. 失电子越多,还原性越强,得电子越多,氧化性越强
【答案】C
【解析】A项,氧化还原反应不一定属于四大基本反应类型,如反应2Na2O2+2H2O=4NaOH+O2↑属于氧化还原反应,但不属于四大基本反应类型,错误;B项,氧化还原反应中有的物质参与反应既不是氧化剂又不是还原剂,如反应2Na2O2+2H2O=4NaOH+O2↑中H2O既不是氧化剂又不是还原剂,错误;C项,在氧化还原反应中氧化剂和还原剂可以是不同物质(如Zn+2HCl=ZnCl2+H2↑等),也可以是同种物质(如2KMnO4K2MnO4+MnO2+O2↑等),正确;D项,氧化性(或还原性)的强弱指得(或失)电子的能力,与得(或失)电子的多少无关(如还原性:NaAl,Na失去1个电子,Al失去3个电子等),得电子能力越强氧化性越强,失电子能力越强还原性越强,错误;答案选C。
19.下列氧化还原反应方程式,所标电子转移方向与数目错误的是( )
A. B.
C. D.
【答案】B
【解析】分析:A.该反应中Fe元素化合价由0价变为+2价、H元素化合价由+1价变为0价,得失电子的最小公倍数是2;B.该反应中Cl元素化合价由+5价、-1价变为0价,得失电子总数是5;C.该反应中Cl元素化合价由0价变为+1价、-1价,得失电子总数是2;D.该反应中N元素化合价由+2价变为+5价、O元素化合价由0价变为-2价,得失电子总数是12。
详解:A.该反应中Fe元素化合价由0价变为+2价、H元素化合价由+1价变为0价,得失电子的最小公倍数是2,中电子转移方向与数目正确,选项A正确;B.该反应中Cl元素化合价由+5价、-1价变为0价,得失电子总数是5,其电子转移方向和数目为,选项B错误;C.该反应中Cl元素化合价由0价变为+1价、-1价,得失电子总数是2,转移电子方向和数目为,选项C正确;D.该反应中N元素化合价由+2价变为+5价、O元素化合价由0价变为-2价,得失电子总数是12,转移电子方向和数目为,选项D正确;答案选B。
20.汽车剧烈碰撞时,安全气囊中发生反应:10NaN3+2KNO3===K2O+5Na2O+16N2↑下列说法正确的是( )
A. KNO3是还原剂,其中氮元素被氧化
B. 生成物中的N2是氧化产物,K2O是还原产物
C. 每转移1 mol电子,可生成标准状况下N2的体积为35.84 L
D. 若有65 g NaN3参加反应,则被氧化的N的物质的量为3.2 mol
【答案】C
【解析】KNO3中氮元素化合价由+5价降低为0价,KNO3是氧化剂;NaN3中氮元素化合价由- 升高为0价, NaN3为还原剂,N2既是氧化产物又是还原产物;由方程式可知转移10mol电子,产生16mol气体,现若转移1mol电子,产生1.6mol气体,标准状况下N2的体积为35.84 L;若有65 g NaN3参加反应,则被氧化的N的物质的量为3 mol,故C正确。
21.今有下列三个氧化还原反应:(1)2FeCl3+2KI =2FeCl2+2KCl+I2(2)2FeCl2+Cl2 = 2FeCl3 (3)2KMnO4+16HCl = 2KCl+2MnCl2+8H2O+5Cl2↑ 若某溶液中有 Fe2+ 和 I- 共存,要氧化除去I-而又不影响Fe2+ 和Cl- ,可加入的试剂是( )
A. FeCl3 B. KMnO4 C. Cl2 D. HCl
【答案】A
【解析】
【分析】由信息可知,氧化性由强至弱的顺序为:MnO4﹣>Cl2>Fe3+>I2,还原性由强至弱的顺序为I﹣>Fe2+>Cl﹣>Mn2+。
【详解】A.FeCl3能氧化除去I﹣而不影响Fe2+和Cl﹣,故A选;
B.KMnO4能将Fe2+、I﹣和Cl﹣均氧化,故B不选;
C.氯气能将Fe2+、I﹣均氧化,故C不选
D.HCl与三种离子均不反应,故D不选;
故选A。
22.一定条件下硝酸铵受热分解的化学方程式为:5NH4NO3=2HNO3+4N2+9H2O,在反应中被氧化与被还原的氮原子的个数比为( )
A. 5∶3 B. 5∶4 C. 1∶1 D. 3:5
【答案】A
【解析】根据反应方程式,5mol的NH4NO3中含有5mol的NH4+和5mol NO3-,NH4+中N元素的化合价是-3价, N2中N元素的化合价是0价,所以5mol的NH4+共失去3×5=15mol电子,作还原剂生成氧化产物N22.5mol;NO3-中N元素的化合价是+5价,其中2mol NO3-生成2HNO3化合价未变,3mol NO3-作氧化剂生成还原产物N21.5mol,共得到5×3=15mol电子,所以还原产物与氧化产物的物质的量之比等于1.5:2.5=3:5,答案选D。
23.M2O7x-与S2-在酸性溶液中发生如下反应:M2O7x-+3S2-+14H+=2M3++3S↓+7H2O,则M2O7x-中M元素的化合价为( )
A. +2 B. +3
C. +4 D. +6
【答案】D
【解析】试题分析:M2O7x-+3S2-+14H+=2M3++3S↓+7H2O中,由电荷守恒可知,(-x)+3×(-2)+14×(+1)=2×(+3)解得x=2,设M2O72-中的M的化合价为y,M2O7x-中元素的化合价的代数和为-x,则y×2+(-2)×7=-2,解得y=+6。答案选D。
24.在0.2L由NaCl、MgCl2、BaCl2组成的混合溶液中,部分离子浓度大小如图所示,对于该溶液成分。下列说法不正确的是( )
A. NaCl的物质的量为0.2mol
B. 溶质MgCl2的质量为9g
C. 该混合液中BaCl2的物质的量为0.1mol
D. 将该混合液加水稀释至体积为1L,稀释后溶液中Ba2+的物质的量浓度为0.1mol/L
【答案】B
【解析】A项,n(Na+)=1.0mol/L0.2L=0.2mol,NaCl物质的量为0.2mol,正确;B项,n(Mg2+)=0.5mol/L0.2L=0.1mol,n(MgCl2)=0.1mol,m(MgCl2)=0.1mol95g/mol=9.5g,错误;C项,根据电荷守恒,c(Na+)+2c(Mg2+)+2c(Ba2+)=c(Cl-),c(Ba2+)=(3.0mol/L-1.0mol/L-0.5mol/L2)2=0.5mol/L,n(BaCl2)=n(Ba2+)=0.5mol/L0.2L=0.1mol,正确;D项,稀释前后溶质物质的量不变,则稀释后Ba2+物质的量浓度为0.1mol1L=0.1mol/L,正确;答案选B。
25.已知有如下反应:①ClO3-+5Cl-+6H+=3Cl2↑+3H2O,②2FeCl3+2KI=2FeCl2+2KCl+I2,
③2FeCl2+Cl2=2FeCl3。下列说法正确的是( )
A. 反应①中氧化剂与还原剂的物质的量之比为5:1
B. 根据上述三个反可知氧化性:ClO3->Cl2>Fe3+>I2
C. 反应②中每生成127 g I2,转移的电子数为2NA
D. 反应②中FeCl3 只作氧化剂,反应③中FeCl3只是氧化产物
【答案】B
【解析】A、①ClO3-+5Cl-+6H+=3Cl2↑+3H2O反应中ClO-中Cl元素化合价由+5降低到0价为氧化剂,Cl-中Cl元素化合价由-1价升高到0价为还原剂,所以氧化剂与还原剂的物质的量之比为1:5,A错误;B、①ClO3-+5Cl-+6H+=3Cl2↑+3H2O中,氧化性:ClO3->Cl2;②2FeCl3+2KI=2FeCl2+2KCl+I2,氧化性:Fe3+>I2;③2FeCl2+Cl2=2FeCl3中,氧化性:Cl2>Fe3+,所以氧化性强弱的顺序为:ClO3->Cl2>Fe3+>I2,B正确;C、反应②2FeCl3+2KI=2FeCl2+2KCl+I2,生成1molI2转移2mol电子,所以每生成127gI2,即0.5mol碘转移的电子数为NA,C错误;D、②2FeCl3+2KI=2FeCl2+2KCl+I2反应中FeCl3中Fe元素化合价由+3降低到+2价为氧化剂,③2FeCl2+Cl2=2FeCl3,FeCl3既是氧化产物又是还原产物,D错误;答案选B。
第II卷(非选择题)
二、填空题
26.有关物质的量的计算填空:
(1)2 mol尿素[CO(NH2)2]含___个H原子,所含氧原子跟___g H2O所含氧原子个数相等。
(2)①标准状况下,22.4L CH4;②1.5mol NH3; ③1.806×1024个H2O;④标准状况下,73gHCl。所含H原子个数由多到少的顺序是_________________。
(3)30.9 g NaR含有Na+ 0.3mol,则NaR的摩尔质量为______________。
(4)100 mL 某Al2(SO4)3溶液中,c(Al3+) = 2.0 mol/L,则其中c(SO42-) = ______mol/L。
(5)工业上利用下列反应进行海水中溴元素的富集:Br2 + SO2 + 2H2O = H2SO4 + 2HBr。若反应中转移了1 mol电子,则消耗SO2的体积(标准状况)是___________L。
【答案】(1). 8NA或 4.816×1024 (2). 36 (3). ③>②>①>④ (4). 103 g/mol (5). 3 (6). 11.2
【解析】
【分析】(1)尿素的化学式中含有4个H原子和1个O原子,据此计算出2mol尿素含有H、O原子的物质的量,再根据N=nNA计算出含有H原子数;结合水分子的组成计算出需要水的物质的量及质量;
(2)根据n=V/Vm计算甲烷物质的量,根据n=N/ NA计算水的物质的量,根据n=m/M计算出HCl的物质的量,结合分子式计算含有H原子的物质的量;
(3)NaR的物质的量和Na+的物质的量相等;
(4)结合硫酸铝的化学式组成计算出含有硫酸根离子的物质的量;
(5)Br2+SO2+2H2O=H2SO4+2HBr中,Br元素的化合价由0降低为-1价,S元素的化合价由+4升高为+6价,由反应可知,每消耗1molSO2,转移2mol电子;
【详解】(1)2mol尿素[CO(NH2)2]中含有H的数目为:2mol×4×NAmol-1=8NA;2mol尿素[CO(NH2)2]中含O的物质的量为2mol,氧原子数相同时氧原子的物质的量相等,则需要水的物质的量为:2mol,质量为:18g/mol×2mol=36g,
故答案为:8NA或 4.816×1024;36;
(2)①标准状况下,22.4L CH4为1 mol,H原子为4 mol;②1.5mol NH3中H原子为4.5 mol;③1.806×1024个H2O为3 mol,H原子为6mol;④标准状况下,73gHCl为2 mol,H原子为2mol;所含H原子个数由多到少的顺序是:③>②>①>④,故答案为:③>②>①>④;
(3)30.9 g NaR 含有Na+0.3mol,则NaR物质的量是0.3mol,所以摩尔质量是30.9g÷0.3mol=103g/mol,故答案为: 103 g/mol;
(4)根据n=cV,求出Al3+的物质的量为0.2 mol,Al3+和SO42-的物质的量之比为2:3,所以SO42-为0.3 mol,c(SO42-) =0.3 mol/0.1L=3 mol/L;故答案为:3
(5)Br2+SO2+2H2O=H2SO4+2HBr中,Br元素的化合价由0降低为-1价,S元素的化合价由+4升高为+6价,由反应可知,每消耗1molSO2,转移2mol电子,若反应中转移了1 mol电子,则消耗0.5molSO2,消耗SO2的体积(标准状况)是11.2L,故答案为:11.2。
27.下列A、B、C、D是中学常见的混合物分离或提纯的基本装置。
根据混合物分离或提纯的原理,回答在下列实验中需要使用哪种装置。将A、B、C、D填入适当的空格中.
(1)除去Ca(OH)2溶液中悬浮的CaCO3 ______;
(2)从碘水中提取碘______;
(3)用自来水制取蒸馏水______;
(4)分离植物油和水______;
(5)与海水晒盐原理相符的是______.
【答案】(1). A (2). B (3). D (4). B (5). C
【解析】
【分析】A为过滤;B为萃取、分液;C为蒸发;D为蒸馏,结合混合物的性质的异同选择分离方法;
【详解】(1)碳酸钙不溶于水,过滤即可,答案选A;
(2)单质碘易溶在有机溶剂中,萃取、分液即可,答案选B;
(3)自来水制取蒸馏水,需要通过蒸馏,答案选D。
(4)植物油不溶于水,分液即可,答案选B。
(5)与海水晒盐原理相符的是蒸发,答案选C。
故答案为: A ; B ; D ; B ; C ;
28. 实验室欲用NaOH固体配制1.0 mol/L的NaOH溶液240 mL;
(1)配制溶液时,一般可以分为以下几个步骤:
①称量 ②计算 ③溶解 ④摇匀 ⑤转移 ⑥洗涤 ⑦定容 ⑧冷却 ⑨摇动
其正确的操作顺序为_________。本实验必须用到的仪器有天平、药匙、玻璃棒、烧杯、________________。
(2)某同学欲称量NaOH的质量,他先用托盘天平称量烧杯的质量,天平平衡后的状态如下图所示。烧杯的实际质量为________g,要完成本实验该同学应称出________g NaOH。
(3)使用容量瓶前必须进行的一步操作是________。
(4)在配制过程中,其他操作都是正确的,下列操作会引起误差偏高的是________。
A.转移溶液时不慎有少量洒到容量瓶外面
B.定容时俯视刻度线
C.未冷却到室温就将溶液转移到容量瓶并定容
D.定容后塞上瓶塞反复摇匀,静置后,液面低于刻度线,再加水至刻度线
【答案】(1) ②①③⑧⑤⑥⑨⑦④ 250 mL容量瓶、胶头滴管
(2)27.4 10.0 (3)检查容量瓶是否漏液 (4)BC
【解析】试题分析:(1)实验室中没有240mL的容量瓶,配制时需要选用250mL的容量瓶,配制250mL1.0mol/L的NaOH溶液的步骤为:计算→称量→溶解、冷却→移液→定容→摇匀→装瓶→贴签,一般用天平称量(用到药匙)称量,在烧杯中溶解,冷却后转移到250mL容量瓶中,并用玻璃棒引流,转移完毕,用少量蒸馏水洗涤烧杯及玻璃棒2~3次并将洗涤液全部转移到容量瓶中,再加适量蒸馏水,当加水至液面距离刻度线1~2cm时,改用胶头滴管滴加,使溶液的凹液面的最低点与刻线相平,塞好瓶塞,反复上下颠倒摇匀,所以正确的操作顺序为:②①③⑧⑤⑥⑨⑦④;需要的仪器为:托盘天平、药匙、烧杯、玻璃棒、250mL容量瓶、胶头滴管,还缺少250mL容量瓶,答案为:②①③⑧⑤⑥⑨⑦④;250ml容量瓶、胶头滴管;
(2)根据图示可知,游码的读数为2.6g,结合托盘天平的称量原理可知,图示中,砝码质量=烧杯质量+游码质量,所以烧杯质量=砝码质量-游码质量=20g+10g-2.6g=27.4g;配制250mL1.0mol/L的NaOH溶液,需要氢氧化钠的质量为:0.25L×1mol/L×40g/mol=10.0g,答案为:27.4;10.0;
(3)容量瓶有瓶塞,配制过程中需要摇匀,为了避免液体流出,配制溶液之前需要据此容量瓶是否漏水,答案为:检验容量瓶是否漏水;
(4)A、转移溶液时不慎有少量洒到容量瓶外面,导致配制的溶液中溶质的物质的量偏小,溶液浓度偏低,B、定容时俯视刻度线,导致加入的蒸馏水体积低于容量瓶刻度线,配制的溶液体积偏小,溶液浓度偏高,C、未冷却到室温就将溶液转移到容量瓶并定容,热的溶液体积偏大,冷却后溶液体积变小,导致配制的溶液体积偏小,溶液浓度偏高,D、定容后塞上瓶塞反复摇匀,静置后,液面低于刻度线,再加水至刻度线,导致配制的溶液体积偏大,溶液浓度偏低,答案选BC。
29.已知As2O3与Zn可以发生如下反应:As2O3+6Zn+6H2SO42AsH3↑+6ZnSO4+3H2O。
(1)请用双线桥法标出电子转移的方向和数目____________________________________。
(2)As2O3在上述反应中显示出来的性质是____________(填序号)。
A.氧化性 B.还原性 C.酸性 D.碱性
(3)该反应的氧化产物是__________,还原产物是________。
(4)若生成0.2 mol AsH3,则转移的电子数为___________。
【答案】(1). (2). A
(3). ZnSO4 (4). AsH3 (5). 1.2NA
【解析】(1)在As2O3+6Zn+6H2SO42AsH3↑+6ZnSO4+3H2O中,As的化合价由+3降为−3,共得到6×2=12个电子,Zn的化合价由0升高为+2,共失去2×6=12个电子。
(2)As2O3中As元素的化合价降低,发生还原反应,作氧化剂,所以表现为氧化性。
(3)该反应中Zn被氧化,氧化产物是ZnSO4,As被还原,还原产物是AsH3。
(4)由双线桥可知,生成2 mol AsH3,转移电子12 mol,若生成0.2 mol AsH3,则转移电子的物质的量是1.2 mol,电子数是1.2NA。
30.某固体物质可能由K2SO4、KI、NaCl、CuCl2、CaCl2、Na2CO3中的一种或几种组成。依次进行下列五步实验。观察到的现象如下:
①混合物加水得无色透明溶液;
②向上述溶液中滴加BaCl2溶液,有白色沉淀生成,将该沉淀滤出,并将滤液分成两份;
③上述白色沉淀可完全溶于稀盐酸;
④往一份滤液中滴加氯水并加入CCl4,振荡后静置CCl4层呈无色(氯水能将I-氧化为I2);
⑤往另一份滤液中加入AgNO3溶液,有白色沉淀生成,该沉淀不溶于稀硝酸。
由此可推断出:
(1)写出③中白色沉淀可完全溶于稀盐酸的化学方程式______________。
(2)写出⑤中生成白色沉淀的离子方程式________。
(3)该固体中一定含有____________;无法确定是否含有的是___________。
(4)确定该物质是否存在的方法是____________。
【答案】(1). BaCO3+2HCl=BaCl2+H2O+CO2↑ (2). Ag++Cl-=AgCl↓ (3). Na2CO3 (4). NaCl (5). 取①所得溶液,滴加硝酸酸化的硝酸银溶液,若出现白色沉淀,说明原固体中有NaCl,反之则无
【解析】试题分析:①向混合物中加入适量水全部溶解,溶液无色透明,说明一定不会含有CuCl2,不含有不溶物或反应生成不溶物;②向步骤①溶液中滴加BaCl2溶液生成白色沉淀,则说明该白色沉淀是碳酸钡或是硫酸钡中的至少一种;③取步骤②的白色沉淀,白色沉淀可完全溶于稀盐酸,说明该沉淀不会是硫酸钡,所以一定是碳酸钡;④往一份滤液中滴加氯水并加入CCl4,振荡后静置,CCl4层呈无色,则一定没有碘单质生成,所以可以确定KI一定不存在;⑤另一份滤液中加入AgNO3溶液,有白色沉淀生成,该沉淀不溶于稀硝酸,说明该白色沉淀一定是氯化银,但无法证明该溶液中的氯离子,是来自于原混合物还是②中加入的氯化钡所致;
(1)③中白色沉淀为碳酸钡,可完全溶于稀盐酸,反应的化学方程式BaCO3+2HCl=BaCl2+CO2↑+H2O;
(2)⑤中生成白色沉淀为AAgCl,反应的离子方程式为Ag++Cl-=AgCl↓,由以上分析可知混合物中肯定含有碳酸钠,无法确定是否含有的是NaCl;
(3)已确定含有碳酸钠,一定不含有K2SO4、KI、CuCl2、CaCl2,如确定是否含有NaCl,可取①所得溶液,滴加硝酸酸化后再滴加硝酸溶液,若出现白色沉淀,说明有原固体中有NaCl,反之则无。
命题人:高慧娟 审核人:张建新
可能用到的相对原子质量:H 1 C 12 N 14 O 16 Na 23 S 32 Cl 35.5 Cu 64
第I卷(选择题)
一、单选题
1.朱自清先生在《荷塘月色》中写道:“薄薄的青雾浮起在荷塘里…月光是隔了树照过来的,高处丛生的灌木,落下参差的斑驳的黑影…”月光穿过薄雾所形成的种种美景的本质原因是( )
A. 雾是一种胶体 B. 光是一种胶体
C. 空气中的小水滴颗粒大小约为10﹣9m~10﹣7m D. 发生丁达尔效应
【答案】C
【解析】A、雾是一种胶体,但这不是月光穿过薄雾所形成的种种美景的本质原因,A错误;B、雾是一种胶体,光不是,B错误;C、题干中所提及的雾,是空气中的小液滴,是一种胶体,本质特征是分散质粒子的直径在1~100nm,即10-9m~10-7m,C正确;D、雾作为一种胶体,确实能发生丁达尔效应,但这也不是月光穿过薄雾所形成的种种美景的本质原因,D错误,答案选C。
2.化学与生活、社会发展息息相关,下列说法不正确的是( )
A. “霾尘积聚难见路人”,雾霾所形成的气溶胶有丁达尔效应
B. “熬胆矾铁釜,久之亦化为铜”,该过程发生了置换反应
C. “青蒿一握,以水二升渍,绞取汁”,诗句中体现的屠呦呦对青蒿素的提取属于化学变化
D. “春蚕到死丝方尽,蜡炬成灰泪始干” 诗句中涉及氧化还原反应
【答案】C
【详解】A.雾霾所形成的气溶胶属于胶体,具有丁达尔效应,所以A选项是正确的;
B.铁置换铜属于湿法炼铜,该过程发生了置换反应,所以B选项是正确的;
C.对青蒿素的提取利用的是萃取原理,萃取过程中没有新物质生成,属于物理变化,故C错误;
D.石蜡的燃烧是氧化还原反应,所以D选项是正确的.
综上所述,本题应选C。
3.下列除杂试剂及操作正确的是( )
物质
所含杂质
除杂试剂
除杂操作
A
CO2
CO
O2
加热
B
KCl
K2CO3
稀H2SO4
—
C
Cu(OH)2
CuSO4
Ba(OH)2溶液
过滤
D
Fe(NO3)2溶液
AgNO3溶液
足量铁粉
过滤
【答案】D
【解析】
【分析】根据原物质和杂质的性质选择适当的除杂剂和分离方法,所谓除杂(提纯),是指除去杂质,同时被提纯物质不得改变.除杂质题至少要满足两个条件:①加入的试剂只能与杂质反应,不能与原物质反应;②反应后不能引入新的杂质.
【详解】A、除去二氧化碳中的一氧化碳不能够通氧气点燃,这是因为除去气体中的气体杂质不能使用气体,否则会引入新的气体杂质,故A错误;
B、K2CO3与硫酸反应生成硫酸钾,引入新的杂质,故B错误;
C、CuSO4与Ba(OH)2溶液生成Cu(OH)2和BaSO4两种沉淀,在Cu(OH)2中引入杂质,故C错误;
D、2AgNO3+Fe=Fe(NO3)2+2Ag,可将杂质除去,故D正确。
故选D。
4.实验是化学研究的基础,下列实验操作或装置正确的是( )
A. 向试管中滴加液体
B. 碳酸氢钠受热分解
C. 除去CO气体中的CO2气体
D. 过滤
【答案】C
【解析】
【分析】A.胶头滴管不能伸入试管中;
B.碳酸氢钠分解生成水,试管口要向下倾斜,防止生成的水会倒流;
C.除杂时,气体从长导管进入;
D.过滤需要引流.
【详解】A.胶头滴管不能伸入试管中,防止污染试剂,应悬空正放在试管上方,故A错误;
B.碳酸氢钠分解生成水,试管口要向下倾斜,防止生成的水会倒流,则试管口应略向下倾斜,故B错误;
C.除杂时,气体从长导管进入,且CO不与NaOH溶液反应,除杂合理,故C正确;
D.过滤需要引流,图中缺少玻璃棒,故D错误;
故选C。
5.化学实验的基本操作是完成化学实验的关键,下列实验操作正确的是( )
①用50 mL量筒量取5.2 mL稀硫酸
②用分液漏斗分离苯和四氯化碳的混合物
③用托盘天平称量117.7 g氯化钠晶体
④用量筒量取23.10 mL溴水
⑤用蒸发皿高温灼烧石灰石
⑥用250 mL容量瓶配制250 mL 0.2 mol·L-1的NaOH溶液;
A. ③⑥ B. ②③④⑤ C. ①②④ D. ②⑤⑥
【答案】A
【解析】量取5.2 mL稀硫酸应选10 mL量筒,①错;苯和CCl4可以混溶,②错;量筒的精度是0.1mL,④错;高温灼烧石灰石用坩埚, ⑤错;故选A。
6.现有下列10种物质: ①液态氧 ②空气 ③Mg ④二氧化碳⑤H2SO4 ⑥Ca(OH)2 ⑦CuSO4·5H2O ⑧ 牛奶
⑨C2H5OH⑩NaHCO3下列分类正确的是( )
A. 属于混合物的是②⑦⑧ B. 属于盐的是⑥⑩
C. 属于电解质的是⑤⑥⑦⑩ D. 属于分散系的是②⑦⑧⑨
【答案】C
【解析】①液态氧属于非金属单质,既不是电解质也不是非电解质;②空气属于气态混合物;③Mg属于金属单质,既不是电解质也不是非电解质;④二氧化碳属于化合物,属于酸性氧化物,属于非电解质;⑤H2SO4属于酸,属于电解质;⑥Ca(OH)2属于碱,属于电解质;⑦CuSO4·5H2O属于盐,属于电解质;⑧牛奶属于混合物,属于分散系中的胶体;⑨C2H5OH属于醇,属于非电解质;⑩NaHCO3属于酸式盐,属于电解质。A项,属于混合物的是②⑧,错误;B项,属于盐的是⑦⑩,错误;C项,属于电解质的是⑤⑥⑦⑩,正确;D项,属于分散系的是⑧,错误;
7.下列说法正确的是 ( )
A. 液态HCl、固态AgCl均不导电,所以HCl、AgCl是非电解质
B. NH3、CO2的水溶液均能导电,所以NH3、CO2均是电解质
C. 蔗糖、酒精在液态或水溶液里均不导电,所以它们是非电解质
D. 铜、石墨均导电,所以它们是电解质
【答案】C
【解析】A、液态HCl、固态AgCl均不导电,原因是液态氯化氢和固态AgCl中不含自由移动的阴阳离子,但HCl溶于水后或AgCl熔融状态下能电离出自由移动的阴阳离子而使其水溶液导电,所以HCl、AgCl是电解质,故A错误;B、NH3、CO2的水溶液均能导电原因是氨气和二氧化碳分别和水反应生成氨水、碳酸,氨水、碳酸能电离出自由移动的阴阳离子而使其水溶液导电,电离出阴阳离子的是氨水和碳酸不是氨气和二氧化碳,所以氨气和二氧化碳是非电解质,故B错误;C、蔗糖和酒精在水中以分子存在,导致其溶液不导电,所以蔗糖和酒精是非电解质,故C正确;D、铜、石墨能导电,但铜和石墨是单质,所以既不是电解质也不是非电解质,故D错误。故选C。
8.设NA为阿伏伽德罗常数的值。下列有关叙述正确的是( )
A. 24g镁在足量的O2中燃烧,转移的电子数为0.1NA
B. 分子总数为NA的NO2和CO2混合气体中含有的氧原子數为2NA
C. 1L一氧化碳气体一定比1L氧气的质量小
D. 常温常压下8gO3中含有8NA个电子
【答案】B
【解析】A项,n(Mg)==1mol,Mg在足量O2中燃烧生成MgO,1个Mg原子失去2个电子,转移的电子数为2NA,错误;B项,1个NO2分子和1个CO2分子中都含有2个氧原子,分子总数为NA的NO2和CO2混合气体中含有氧原子数为2NA,正确;C项,由于CO和O2所处温度、压强未知,1LCO和1LO2的质量无法比较,错误;D项,n(O3)==mol,1个O3中含有24个电子,含有的电子物质的量为4mol,错误;答案选B。
9.同温、同压下等质量的SO2气体和CO2气体,下列有关比较的叙述中,正确的是( )
①分子个数比为16∶11 ②密度比为16∶11 ③体积比为16∶11 ④原子个数比为11∶16
A. ① ③ B. ① ④ C. ② ③ D. ② ④
【答案】D
【解析】同温、同压下不同气体的物质的量之比等于其体积比,也等于其分子数之比;同温、同压下不同气体的密度之比等于其摩尔质量之比。等质量的SO2气体和CO2气体,其物质的量之比等于 :。所以同温、同压下等质量的SO2气体和CO2气体,其分子个数比为11∶16,其原子个数比为11∶16,其体积比为11∶16,其密度比为16∶11。综上所述,D正确。本题选D。
10.有两种体积相同的某植物的营养液,其配方如下:对于两种营养液的成分,下列说法中,正确的是( )
KCl
K2SO4
ZnSO4
ZnCl2
1
0.3mol
0.2mol
0.1mol
—
2
0.1mol
0.3mol
—
0.1mol
A. 只有K+的物质的量相等 B. 只有Cl—的物质的量相等
C. 各离子的物质的量均不同 D. 各离子的物质的量完全相同
【答案】D
【解析】
【分析】KCl、K2SO4、ZnSO4、ZnCl2均为强电解质,在溶液中完全电离,根据各电解质的物质的量计算离子的物质的量,确定离子关系。
【详解】①中n(K+)=0.3mol+0.2mol×2=0.7mol,n(SO42-)=0.2 mol+0.1mol=0.3mol,n (Zn2+)=0.1 mol,(Cl-)=0.3 mol,
②中n(K+)=0.1mol+0.3mol×2=0.7mol,n(SO42- )=0.3mol,n (Zn2+)=0.1 mol,(Cl-)=0.1mol+0.1mol×2=0.3 mol,
①和②中各种离子的物质的量:n(K+)=0.7 mol,n(SO42-)=0.3 mol,n (Zn2+)=0.1 mol,n(Cl-)=0.3 mol,所以成分相同,
故选D。
11.下列溶液中Cl-浓度最小的是( )
A. 200mL 2mol/L MgCl2溶液 B. 300mL 2.5mol/L FeCl3溶液
C. 500mL 2.5mol/L NaCl溶液 D. 250mL 1mol/L AlCl3溶液
【答案】C
【解析】
【分析】电解质离子浓度=电解质浓度×电解质电离出的该离子数目,与溶液的体积无关,据此结合选项计算判断。
【详解】A、200mL 2mol/L MgCl2溶液中,c(Cl-)=2mol/L×2=4mol/L;
B、300mL 2.5mol/L FeCl3溶液中c(Cl-)=2.5mol/L×3=7.5mol/L;
C、500mL 2.5mol/L NaCl溶液中,c(Cl-)=2.5mol/L×1=2.5mol/L;
D、250mL 1mol/L AlCl3溶液中,c(Cl-)=1mol/L×3=3mol/L;
故选项C NaCl溶液中氯离子浓度最小,答案选C。
12.下列叙述中,正确的是 ( )
A. H2SO4的摩尔质量是98
B. 等质量的O2和O3中所含的氧原子数相同
C. 等质量的CO与CO2中所含碳原子数之比为7︰11
D. 98g H2SO4溶解于500mL水中,所得溶液中硫酸的物质的量浓度为2 mol•L-1
【答案】B
【详解】A、H2SO4的摩尔质量是98g/mol,A错误;
B、O2和O3均是氧元素形成的单质,因此等质量的O2和O3中所含的氧原子数相同,B正确;
C、等质量的CO与CO2中所含碳原子数之比为,C错误;
D、98g H2SO4的物质的量是1mol,溶解于500mL水中,所得溶液的体积不是500mL,所以硫酸的物质的量浓度不是2 mol•L-1,D错误。
答案选B。
13.某白色粉末由两种物质组成,为鉴别其成分进行如下实验:①取少量样品加入足量水仍有部分固体未溶解,再加入足量稀盐酸,有气泡产生,固体全部溶解②取少量样品加入足量稀硫酸有气泡产生,振荡后仍有固体存在。该白色粉末可能为( )
A. NaHCO3 、Al(OH)3 B. AgCl、NaHCO3 C. Na2CO3、BaCO3 D. Na2CO3、CuCO3
【答案】C
【解析】A项,若白色粉末为NaHCO3和Al(OH)3,加入足量水,NaHCO3溶解,Al(OH)3不溶,无论加入足量盐酸还是足量硫酸都有气泡产生,最后固体都全部溶解,不符合题意;B项,若白色粉末为AgCl和NaHCO3,加入足量水,NaHCO3溶解,AgCl不溶,无论加入足量盐酸还是足量硫酸都有气泡产生,最后仍有固体AgCl存在,不符合题意;C项,若白色粉末为Na2CO3和BaCO3,加入足量水,Na2CO3溶解,BaCO3不溶,加入盐酸Na2CO3、BaCO3都与盐酸反应产生气泡,固体全部溶解,加入硫酸Na2CO3、BaCO3都与硫酸反应产生气泡,同时产生不溶性固体BaSO4,符合题意;D项,CuCO3为蓝绿色固体,不符合题意;答案选C。
14.有BaCl2和NaCl的混合溶液VL,将它分成两等份。一份滴加硫酸,使Ba2+离子完全沉淀;另一份滴加AgNO3溶液,使Cl-离子完全沉淀。反应中消耗amolH2SO4、bmolAgNO3。则原混合溶液中的c(Na+)为( )
A. (2b-4a)/Vmol·L-1 B. (b-a)/Vmol·L-1 C. (2b-2a)/Vmol·L-1 D. (b-2a)/Vmol·L-1
【答案】A
【解析】
【分析】根据SO42-+Ba2+═BaSO4↓计算溶液中的Ba2+离子的物质的量,根据Ag++Cl-=AgCl↓算Cl-的物质的量,再根据c=n/V计算Ba2+离子、Cl-离子浓度,利用电荷守恒有2c(Ba2+)+c(Na+)=c(Cl-),据此计算原溶液中的Na+浓度.
【详解】BaCl2和NaCl的混合溶液V L,将它均分成两份,
一份滴加稀硫酸,使Ba2+完全沉淀,消耗amolH2SO4,则:
SO42-+Ba2+═BaSO4↓
a mol amol
c(Ba2+)=amol/0.5VL=2a/Vmol·L-1,
另一份滴加AgNO3溶液,使Cl-完全沉淀,反应中消耗bmolAgNO3,则:
Ag++Cl-=AgCl↓
b mol b mol
c(Cl-)=bmol/0.5VL=2b/Vmol·L-1,
溶液不显电性,由电荷守恒可知,c(Na+)+2a/Vmol·L-1×2=2b/Vmol·L-1,
解得c(Na+)=(2b-4a)/Vmol·L-1,
故选A。
15.下列离子方程式书写正确的是( )
A. 氢氧化铁与盐酸反应:H++OH-=H2O
B. 过量NaHSO4溶液与少量Ba(OH)2反应:2H++SO42-+Ba2++2OH-=BaSO4↓+2H2O
C. 铁与H2SO4反应:Fe+2H+=Fe3++H2↑
D. NaHCO3溶于盐酸中:CO32-+2H+=CO2↑+H2O
【答案】B
【解析】
【分析】A、氢氧化铁难溶,不能拆开;
B、氢氧化钡不足生成硫酸钡、硫酸钠和水;
C、铁与稀硫酸反应生成硫酸亚铁和氢气;
D、碳酸氢根离子不能拆开。
【详解】A、氢氧化铁难溶于水,应该用化学式表示,则氢氧化铁与盐酸反应的离子方程式为Fe(OH)3+3H+=3H2O+Fe3+,A错误;
B、过量NaHSO4溶液与少量Ba(OH)2溶液反应生成硫酸钡白色沉淀、硫酸钠和水,因此反应的离子方程式为2H++SO42-+Ba2++2OH-=BaSO4↓+2H2O,B正确;
C、铁与H2SO4反应生成硫酸亚铁和氢气,反应的离子方程式为Fe+2H+=Fe2++H2↑,C错误;
D、碳酸氢根离子不能拆开,应该用化学式表示,则NaHCO3溶于盐酸中反应的离子方程式为HCO3-+H+=CO2↑+H2O,D错误;
答案选B。
16.下列化学方程式中,不能用离子方程式 Ba2++===BaSO4↓表示的是( )
A. Ba(NO3)2+H2SO4===BaSO4↓+2HNO3
B. BaCl2+Na2SO4===BaSO4↓+2NaCl
C. BaCO3+H2SO4===BaSO4↓+H2O+CO2↑
D. BaCl2+H2SO4===BaSO4↓+2HCl
【答案】C
【解析】A、离子反应方程式为Ba2++SO42-=BaSO4↓,不符合题意,故A错误;B、离子反应是Ba2++SO42-=BaSO4↓,不符合题意,故B错误;C、BaCO3是难溶物,不能拆写成离子,离子反应是BaCO3+2H++SO42-=BaSO4↓+CO2↑+H2O,符合题意,故C正确;D、离子反应是Ba2++SO42-=BaSO4↓,不符合题意,故D错误。
17.在酸性无色溶液中能大量共存的离子组是( )
A. NH4+、Mg2+、SO42-、Cl- B. Ba2+、K+、OH-、NO3-
C. Al3+、Cu2+、SO42-、Cl- D. Na+、Ca2+、Cl-、CO32-
【答案】A
【解析】
【分析】强酸性溶液中存在大量氢离子,无色溶液时可排除Cu2+、MnO4-等有色离子,结合离子反应是否发生复分解反应、氧化还原反应等分析.
【详解】A、四种离子间不反应,也不与氢离子反应,无色溶液,在溶液中能够大量共存,故A正确;
B、OH-与氢离子反应,不能大量共存,故B错误;
C、Cu2+为有色离子,故C错误;
D、钙离子与碳酸根离子反应生成碳酸钙沉淀,在溶液中不能大量共存,故D错误;
故选A。
18.下列说法正确的是( )
A. 氧化还原反应一定属于四大基本反应类型
B. 氧化还原反应中,反应物不是氧化剂就是还原剂
C. 在氧化还原反应中,氧化剂和还原剂既可以是不同物质也可以是同种物质
D. 失电子越多,还原性越强,得电子越多,氧化性越强
【答案】C
【解析】A项,氧化还原反应不一定属于四大基本反应类型,如反应2Na2O2+2H2O=4NaOH+O2↑属于氧化还原反应,但不属于四大基本反应类型,错误;B项,氧化还原反应中有的物质参与反应既不是氧化剂又不是还原剂,如反应2Na2O2+2H2O=4NaOH+O2↑中H2O既不是氧化剂又不是还原剂,错误;C项,在氧化还原反应中氧化剂和还原剂可以是不同物质(如Zn+2HCl=ZnCl2+H2↑等),也可以是同种物质(如2KMnO4K2MnO4+MnO2+O2↑等),正确;D项,氧化性(或还原性)的强弱指得(或失)电子的能力,与得(或失)电子的多少无关(如还原性:NaAl,Na失去1个电子,Al失去3个电子等),得电子能力越强氧化性越强,失电子能力越强还原性越强,错误;答案选C。
19.下列氧化还原反应方程式,所标电子转移方向与数目错误的是( )
A. B.
C. D.
【答案】B
【解析】分析:A.该反应中Fe元素化合价由0价变为+2价、H元素化合价由+1价变为0价,得失电子的最小公倍数是2;B.该反应中Cl元素化合价由+5价、-1价变为0价,得失电子总数是5;C.该反应中Cl元素化合价由0价变为+1价、-1价,得失电子总数是2;D.该反应中N元素化合价由+2价变为+5价、O元素化合价由0价变为-2价,得失电子总数是12。
详解:A.该反应中Fe元素化合价由0价变为+2价、H元素化合价由+1价变为0价,得失电子的最小公倍数是2,中电子转移方向与数目正确,选项A正确;B.该反应中Cl元素化合价由+5价、-1价变为0价,得失电子总数是5,其电子转移方向和数目为,选项B错误;C.该反应中Cl元素化合价由0价变为+1价、-1价,得失电子总数是2,转移电子方向和数目为,选项C正确;D.该反应中N元素化合价由+2价变为+5价、O元素化合价由0价变为-2价,得失电子总数是12,转移电子方向和数目为,选项D正确;答案选B。
20.汽车剧烈碰撞时,安全气囊中发生反应:10NaN3+2KNO3===K2O+5Na2O+16N2↑下列说法正确的是( )
A. KNO3是还原剂,其中氮元素被氧化
B. 生成物中的N2是氧化产物,K2O是还原产物
C. 每转移1 mol电子,可生成标准状况下N2的体积为35.84 L
D. 若有65 g NaN3参加反应,则被氧化的N的物质的量为3.2 mol
【答案】C
【解析】KNO3中氮元素化合价由+5价降低为0价,KNO3是氧化剂;NaN3中氮元素化合价由- 升高为0价, NaN3为还原剂,N2既是氧化产物又是还原产物;由方程式可知转移10mol电子,产生16mol气体,现若转移1mol电子,产生1.6mol气体,标准状况下N2的体积为35.84 L;若有65 g NaN3参加反应,则被氧化的N的物质的量为3 mol,故C正确。
21.今有下列三个氧化还原反应:(1)2FeCl3+2KI =2FeCl2+2KCl+I2(2)2FeCl2+Cl2 = 2FeCl3 (3)2KMnO4+16HCl = 2KCl+2MnCl2+8H2O+5Cl2↑ 若某溶液中有 Fe2+ 和 I- 共存,要氧化除去I-而又不影响Fe2+ 和Cl- ,可加入的试剂是( )
A. FeCl3 B. KMnO4 C. Cl2 D. HCl
【答案】A
【解析】
【分析】由信息可知,氧化性由强至弱的顺序为:MnO4﹣>Cl2>Fe3+>I2,还原性由强至弱的顺序为I﹣>Fe2+>Cl﹣>Mn2+。
【详解】A.FeCl3能氧化除去I﹣而不影响Fe2+和Cl﹣,故A选;
B.KMnO4能将Fe2+、I﹣和Cl﹣均氧化,故B不选;
C.氯气能将Fe2+、I﹣均氧化,故C不选
D.HCl与三种离子均不反应,故D不选;
故选A。
22.一定条件下硝酸铵受热分解的化学方程式为:5NH4NO3=2HNO3+4N2+9H2O,在反应中被氧化与被还原的氮原子的个数比为( )
A. 5∶3 B. 5∶4 C. 1∶1 D. 3:5
【答案】A
【解析】根据反应方程式,5mol的NH4NO3中含有5mol的NH4+和5mol NO3-,NH4+中N元素的化合价是-3价, N2中N元素的化合价是0价,所以5mol的NH4+共失去3×5=15mol电子,作还原剂生成氧化产物N22.5mol;NO3-中N元素的化合价是+5价,其中2mol NO3-生成2HNO3化合价未变,3mol NO3-作氧化剂生成还原产物N21.5mol,共得到5×3=15mol电子,所以还原产物与氧化产物的物质的量之比等于1.5:2.5=3:5,答案选D。
23.M2O7x-与S2-在酸性溶液中发生如下反应:M2O7x-+3S2-+14H+=2M3++3S↓+7H2O,则M2O7x-中M元素的化合价为( )
A. +2 B. +3
C. +4 D. +6
【答案】D
【解析】试题分析:M2O7x-+3S2-+14H+=2M3++3S↓+7H2O中,由电荷守恒可知,(-x)+3×(-2)+14×(+1)=2×(+3)解得x=2,设M2O72-中的M的化合价为y,M2O7x-中元素的化合价的代数和为-x,则y×2+(-2)×7=-2,解得y=+6。答案选D。
24.在0.2L由NaCl、MgCl2、BaCl2组成的混合溶液中,部分离子浓度大小如图所示,对于该溶液成分。下列说法不正确的是( )
A. NaCl的物质的量为0.2mol
B. 溶质MgCl2的质量为9g
C. 该混合液中BaCl2的物质的量为0.1mol
D. 将该混合液加水稀释至体积为1L,稀释后溶液中Ba2+的物质的量浓度为0.1mol/L
【答案】B
【解析】A项,n(Na+)=1.0mol/L0.2L=0.2mol,NaCl物质的量为0.2mol,正确;B项,n(Mg2+)=0.5mol/L0.2L=0.1mol,n(MgCl2)=0.1mol,m(MgCl2)=0.1mol95g/mol=9.5g,错误;C项,根据电荷守恒,c(Na+)+2c(Mg2+)+2c(Ba2+)=c(Cl-),c(Ba2+)=(3.0mol/L-1.0mol/L-0.5mol/L2)2=0.5mol/L,n(BaCl2)=n(Ba2+)=0.5mol/L0.2L=0.1mol,正确;D项,稀释前后溶质物质的量不变,则稀释后Ba2+物质的量浓度为0.1mol1L=0.1mol/L,正确;答案选B。
25.已知有如下反应:①ClO3-+5Cl-+6H+=3Cl2↑+3H2O,②2FeCl3+2KI=2FeCl2+2KCl+I2,
③2FeCl2+Cl2=2FeCl3。下列说法正确的是( )
A. 反应①中氧化剂与还原剂的物质的量之比为5:1
B. 根据上述三个反可知氧化性:ClO3->Cl2>Fe3+>I2
C. 反应②中每生成127 g I2,转移的电子数为2NA
D. 反应②中FeCl3 只作氧化剂,反应③中FeCl3只是氧化产物
【答案】B
【解析】A、①ClO3-+5Cl-+6H+=3Cl2↑+3H2O反应中ClO-中Cl元素化合价由+5降低到0价为氧化剂,Cl-中Cl元素化合价由-1价升高到0价为还原剂,所以氧化剂与还原剂的物质的量之比为1:5,A错误;B、①ClO3-+5Cl-+6H+=3Cl2↑+3H2O中,氧化性:ClO3->Cl2;②2FeCl3+2KI=2FeCl2+2KCl+I2,氧化性:Fe3+>I2;③2FeCl2+Cl2=2FeCl3中,氧化性:Cl2>Fe3+,所以氧化性强弱的顺序为:ClO3->Cl2>Fe3+>I2,B正确;C、反应②2FeCl3+2KI=2FeCl2+2KCl+I2,生成1molI2转移2mol电子,所以每生成127gI2,即0.5mol碘转移的电子数为NA,C错误;D、②2FeCl3+2KI=2FeCl2+2KCl+I2反应中FeCl3中Fe元素化合价由+3降低到+2价为氧化剂,③2FeCl2+Cl2=2FeCl3,FeCl3既是氧化产物又是还原产物,D错误;答案选B。
第II卷(非选择题)
二、填空题
26.有关物质的量的计算填空:
(1)2 mol尿素[CO(NH2)2]含___个H原子,所含氧原子跟___g H2O所含氧原子个数相等。
(2)①标准状况下,22.4L CH4;②1.5mol NH3; ③1.806×1024个H2O;④标准状况下,73gHCl。所含H原子个数由多到少的顺序是_________________。
(3)30.9 g NaR含有Na+ 0.3mol,则NaR的摩尔质量为______________。
(4)100 mL 某Al2(SO4)3溶液中,c(Al3+) = 2.0 mol/L,则其中c(SO42-) = ______mol/L。
(5)工业上利用下列反应进行海水中溴元素的富集:Br2 + SO2 + 2H2O = H2SO4 + 2HBr。若反应中转移了1 mol电子,则消耗SO2的体积(标准状况)是___________L。
【答案】(1). 8NA或 4.816×1024 (2). 36 (3). ③>②>①>④ (4). 103 g/mol (5). 3 (6). 11.2
【解析】
【分析】(1)尿素的化学式中含有4个H原子和1个O原子,据此计算出2mol尿素含有H、O原子的物质的量,再根据N=nNA计算出含有H原子数;结合水分子的组成计算出需要水的物质的量及质量;
(2)根据n=V/Vm计算甲烷物质的量,根据n=N/ NA计算水的物质的量,根据n=m/M计算出HCl的物质的量,结合分子式计算含有H原子的物质的量;
(3)NaR的物质的量和Na+的物质的量相等;
(4)结合硫酸铝的化学式组成计算出含有硫酸根离子的物质的量;
(5)Br2+SO2+2H2O=H2SO4+2HBr中,Br元素的化合价由0降低为-1价,S元素的化合价由+4升高为+6价,由反应可知,每消耗1molSO2,转移2mol电子;
【详解】(1)2mol尿素[CO(NH2)2]中含有H的数目为:2mol×4×NAmol-1=8NA;2mol尿素[CO(NH2)2]中含O的物质的量为2mol,氧原子数相同时氧原子的物质的量相等,则需要水的物质的量为:2mol,质量为:18g/mol×2mol=36g,
故答案为:8NA或 4.816×1024;36;
(2)①标准状况下,22.4L CH4为1 mol,H原子为4 mol;②1.5mol NH3中H原子为4.5 mol;③1.806×1024个H2O为3 mol,H原子为6mol;④标准状况下,73gHCl为2 mol,H原子为2mol;所含H原子个数由多到少的顺序是:③>②>①>④,故答案为:③>②>①>④;
(3)30.9 g NaR 含有Na+0.3mol,则NaR物质的量是0.3mol,所以摩尔质量是30.9g÷0.3mol=103g/mol,故答案为: 103 g/mol;
(4)根据n=cV,求出Al3+的物质的量为0.2 mol,Al3+和SO42-的物质的量之比为2:3,所以SO42-为0.3 mol,c(SO42-) =0.3 mol/0.1L=3 mol/L;故答案为:3
(5)Br2+SO2+2H2O=H2SO4+2HBr中,Br元素的化合价由0降低为-1价,S元素的化合价由+4升高为+6价,由反应可知,每消耗1molSO2,转移2mol电子,若反应中转移了1 mol电子,则消耗0.5molSO2,消耗SO2的体积(标准状况)是11.2L,故答案为:11.2。
27.下列A、B、C、D是中学常见的混合物分离或提纯的基本装置。
根据混合物分离或提纯的原理,回答在下列实验中需要使用哪种装置。将A、B、C、D填入适当的空格中.
(1)除去Ca(OH)2溶液中悬浮的CaCO3 ______;
(2)从碘水中提取碘______;
(3)用自来水制取蒸馏水______;
(4)分离植物油和水______;
(5)与海水晒盐原理相符的是______.
【答案】(1). A (2). B (3). D (4). B (5). C
【解析】
【分析】A为过滤;B为萃取、分液;C为蒸发;D为蒸馏,结合混合物的性质的异同选择分离方法;
【详解】(1)碳酸钙不溶于水,过滤即可,答案选A;
(2)单质碘易溶在有机溶剂中,萃取、分液即可,答案选B;
(3)自来水制取蒸馏水,需要通过蒸馏,答案选D。
(4)植物油不溶于水,分液即可,答案选B。
(5)与海水晒盐原理相符的是蒸发,答案选C。
故答案为: A ; B ; D ; B ; C ;
28. 实验室欲用NaOH固体配制1.0 mol/L的NaOH溶液240 mL;
(1)配制溶液时,一般可以分为以下几个步骤:
①称量 ②计算 ③溶解 ④摇匀 ⑤转移 ⑥洗涤 ⑦定容 ⑧冷却 ⑨摇动
其正确的操作顺序为_________。本实验必须用到的仪器有天平、药匙、玻璃棒、烧杯、________________。
(2)某同学欲称量NaOH的质量,他先用托盘天平称量烧杯的质量,天平平衡后的状态如下图所示。烧杯的实际质量为________g,要完成本实验该同学应称出________g NaOH。
(3)使用容量瓶前必须进行的一步操作是________。
(4)在配制过程中,其他操作都是正确的,下列操作会引起误差偏高的是________。
A.转移溶液时不慎有少量洒到容量瓶外面
B.定容时俯视刻度线
C.未冷却到室温就将溶液转移到容量瓶并定容
D.定容后塞上瓶塞反复摇匀,静置后,液面低于刻度线,再加水至刻度线
【答案】(1) ②①③⑧⑤⑥⑨⑦④ 250 mL容量瓶、胶头滴管
(2)27.4 10.0 (3)检查容量瓶是否漏液 (4)BC
【解析】试题分析:(1)实验室中没有240mL的容量瓶,配制时需要选用250mL的容量瓶,配制250mL1.0mol/L的NaOH溶液的步骤为:计算→称量→溶解、冷却→移液→定容→摇匀→装瓶→贴签,一般用天平称量(用到药匙)称量,在烧杯中溶解,冷却后转移到250mL容量瓶中,并用玻璃棒引流,转移完毕,用少量蒸馏水洗涤烧杯及玻璃棒2~3次并将洗涤液全部转移到容量瓶中,再加适量蒸馏水,当加水至液面距离刻度线1~2cm时,改用胶头滴管滴加,使溶液的凹液面的最低点与刻线相平,塞好瓶塞,反复上下颠倒摇匀,所以正确的操作顺序为:②①③⑧⑤⑥⑨⑦④;需要的仪器为:托盘天平、药匙、烧杯、玻璃棒、250mL容量瓶、胶头滴管,还缺少250mL容量瓶,答案为:②①③⑧⑤⑥⑨⑦④;250ml容量瓶、胶头滴管;
(2)根据图示可知,游码的读数为2.6g,结合托盘天平的称量原理可知,图示中,砝码质量=烧杯质量+游码质量,所以烧杯质量=砝码质量-游码质量=20g+10g-2.6g=27.4g;配制250mL1.0mol/L的NaOH溶液,需要氢氧化钠的质量为:0.25L×1mol/L×40g/mol=10.0g,答案为:27.4;10.0;
(3)容量瓶有瓶塞,配制过程中需要摇匀,为了避免液体流出,配制溶液之前需要据此容量瓶是否漏水,答案为:检验容量瓶是否漏水;
(4)A、转移溶液时不慎有少量洒到容量瓶外面,导致配制的溶液中溶质的物质的量偏小,溶液浓度偏低,B、定容时俯视刻度线,导致加入的蒸馏水体积低于容量瓶刻度线,配制的溶液体积偏小,溶液浓度偏高,C、未冷却到室温就将溶液转移到容量瓶并定容,热的溶液体积偏大,冷却后溶液体积变小,导致配制的溶液体积偏小,溶液浓度偏高,D、定容后塞上瓶塞反复摇匀,静置后,液面低于刻度线,再加水至刻度线,导致配制的溶液体积偏大,溶液浓度偏低,答案选BC。
29.已知As2O3与Zn可以发生如下反应:As2O3+6Zn+6H2SO42AsH3↑+6ZnSO4+3H2O。
(1)请用双线桥法标出电子转移的方向和数目____________________________________。
(2)As2O3在上述反应中显示出来的性质是____________(填序号)。
A.氧化性 B.还原性 C.酸性 D.碱性
(3)该反应的氧化产物是__________,还原产物是________。
(4)若生成0.2 mol AsH3,则转移的电子数为___________。
【答案】(1). (2). A
(3). ZnSO4 (4). AsH3 (5). 1.2NA
【解析】(1)在As2O3+6Zn+6H2SO42AsH3↑+6ZnSO4+3H2O中,As的化合价由+3降为−3,共得到6×2=12个电子,Zn的化合价由0升高为+2,共失去2×6=12个电子。
(2)As2O3中As元素的化合价降低,发生还原反应,作氧化剂,所以表现为氧化性。
(3)该反应中Zn被氧化,氧化产物是ZnSO4,As被还原,还原产物是AsH3。
(4)由双线桥可知,生成2 mol AsH3,转移电子12 mol,若生成0.2 mol AsH3,则转移电子的物质的量是1.2 mol,电子数是1.2NA。
30.某固体物质可能由K2SO4、KI、NaCl、CuCl2、CaCl2、Na2CO3中的一种或几种组成。依次进行下列五步实验。观察到的现象如下:
①混合物加水得无色透明溶液;
②向上述溶液中滴加BaCl2溶液,有白色沉淀生成,将该沉淀滤出,并将滤液分成两份;
③上述白色沉淀可完全溶于稀盐酸;
④往一份滤液中滴加氯水并加入CCl4,振荡后静置CCl4层呈无色(氯水能将I-氧化为I2);
⑤往另一份滤液中加入AgNO3溶液,有白色沉淀生成,该沉淀不溶于稀硝酸。
由此可推断出:
(1)写出③中白色沉淀可完全溶于稀盐酸的化学方程式______________。
(2)写出⑤中生成白色沉淀的离子方程式________。
(3)该固体中一定含有____________;无法确定是否含有的是___________。
(4)确定该物质是否存在的方法是____________。
【答案】(1). BaCO3+2HCl=BaCl2+H2O+CO2↑ (2). Ag++Cl-=AgCl↓ (3). Na2CO3 (4). NaCl (5). 取①所得溶液,滴加硝酸酸化的硝酸银溶液,若出现白色沉淀,说明原固体中有NaCl,反之则无
【解析】试题分析:①向混合物中加入适量水全部溶解,溶液无色透明,说明一定不会含有CuCl2,不含有不溶物或反应生成不溶物;②向步骤①溶液中滴加BaCl2溶液生成白色沉淀,则说明该白色沉淀是碳酸钡或是硫酸钡中的至少一种;③取步骤②的白色沉淀,白色沉淀可完全溶于稀盐酸,说明该沉淀不会是硫酸钡,所以一定是碳酸钡;④往一份滤液中滴加氯水并加入CCl4,振荡后静置,CCl4层呈无色,则一定没有碘单质生成,所以可以确定KI一定不存在;⑤另一份滤液中加入AgNO3溶液,有白色沉淀生成,该沉淀不溶于稀硝酸,说明该白色沉淀一定是氯化银,但无法证明该溶液中的氯离子,是来自于原混合物还是②中加入的氯化钡所致;
(1)③中白色沉淀为碳酸钡,可完全溶于稀盐酸,反应的化学方程式BaCO3+2HCl=BaCl2+CO2↑+H2O;
(2)⑤中生成白色沉淀为AAgCl,反应的离子方程式为Ag++Cl-=AgCl↓,由以上分析可知混合物中肯定含有碳酸钠,无法确定是否含有的是NaCl;
(3)已确定含有碳酸钠,一定不含有K2SO4、KI、CuCl2、CaCl2,如确定是否含有NaCl,可取①所得溶液,滴加硝酸酸化后再滴加硝酸溶液,若出现白色沉淀,说明有原固体中有NaCl,反之则无。
相关资料
更多

