【化学】四川省宜宾市第四中学2019-2020学年高一上学期期中考试试题
展开四川省宜宾市第四中学2019-2020学年高一上学期期中考试试题
本试卷分第Ⅰ卷(选择题)和第Ⅱ卷(非选择题)两部分,共100分,考试用时物理化学生物共150分钟。
可能用到的相对原子质量: H:1 B:11 C:12 N:14 O:16 F:19 Na:23 Mg:24 Al:27 P: 31 S:32 Cl:35.5 K: 39 Ca:40 Fe: 56 Cu:64 Ba: 137
第Ⅰ卷(选择题 共60分)
一、选择题:(本大题包括15小题,每小题4分,共60分。每小题只有一个选项符合题意。)
1.能够用来鉴别BaCl2、NaCl、Na2CO3三种物质的试剂是( )
A.AgNO3溶液 B.稀硫酸 C.稀盐酸 D.稀硝酸
2.下列叙述正确的是 ( )
A.固体氯化钠不导电,所以氯化钠是非电解质
B.铜丝能导电,所以铜是电解质
C.氯化氢水溶液能导电,所以氯化氢是电解质
D.SO3溶于水能导电,所以SO3是电解质
3.设NA为阿伏加德罗常数,下列说法正确的是:( )
A.20℃ 500mL 2mol/L H2SO4溶液里所含有的氧原子数是4 NA
B.标准状况下,14 g氮气含有的核外电子数为5NA
C.标准状况下,5.6 L四氯化碳含有的分子数为0.25NA
D.标准状况下,22.4 L任意比的氢气和氮气的混合气体中含有的分子总数为NA
4.某同学欲配制含有大量下列各离子的溶液,其中能实现的是( )
A.Fe2+、NH4+、 Cl-、OH- B.K+、 H+、SO42-、 OH-
C.Na+、 Fe2+、Fe3+、NO3- D.K+、HCO3-、 MnO4-、 H+
5.用固体NaOH配制250mL 0.2mol•L﹣1的NaOH,下列操作会导致溶液浓度偏高的是( )
A.在托盘天平的两托盘中分别放等质量的纸,称取2.0g NaOH固体
B.将NaOH固体在烧杯中溶解后迅速小心转移至250mL容量瓶中
C.定容时不小心加水超过了刻度线,此时迅速用胶头滴管吸出一些
D.摇匀后发现凹液面最底点低于刻度线,再补加蒸馏水到凹液面最底点与刻度线相平
6.下面关于电解质的叙述中正确的是( )
A.电解质在水中一定能导电
B.纯水的导电性很差,所以水不是电解质
C.化合物电离时,生成的阳离子是氢离子的是酸
D.电解质、非电解质都指化合物而言,单质不属于此范畴
7.在VmL硫酸铝溶液中含有a g 的Al3+,取该溶液V/10 mL,用水稀释至10V mL,则稀释后溶液中SO42-的物质的量浓度为( )
A. 5a/9v mol·L-1 B.10a/9v mol·L-1
C.10a/27v mol·L-1 D.20a/v mol·L-1
8.完全沉淀相同体积的NaCl 、MgCl2 、 AlCl3 溶液中的Cl-,消耗相同浓度的AgNO3 溶液的体积比为3:2:1,则NaCl 、MgCl2 、 AlCl3溶液的物质的量浓度之比为( )
A.1:2:3 B.3:2:1 C.9:3:1 D.6:3:2
9.如果反应4P + 3KOH + 3H2O === 3KH2PO2 + PH3中转移0.6mol电子,消耗KOH的质量为( )
A.5.6克 B.16.8克 C.33.6克 D.100.8克
10.下列离子方程式不正确的是( )
A.用浓盐酸酸化的KMnO4溶液与H2O2反应,证明H2O2具有还原性:2MnO4-+6H++5H2O2=2Mn2++5O2↑+8H2O
B.用稀H2SO4除去铜绿:4H++Cu2(OH)2CO3=2Cu2++CO2↑+3H2O
C.将Cl2通入到Na2SO3溶液中:Cl2+SO32-+H2O=SO42-+2H++2Cl-
D.少量Ca(OH)2溶液与NaHCO3混合:Ca2++2OH﹣+2HCO3﹣=CaCO3↓+2H2O+CO32﹣
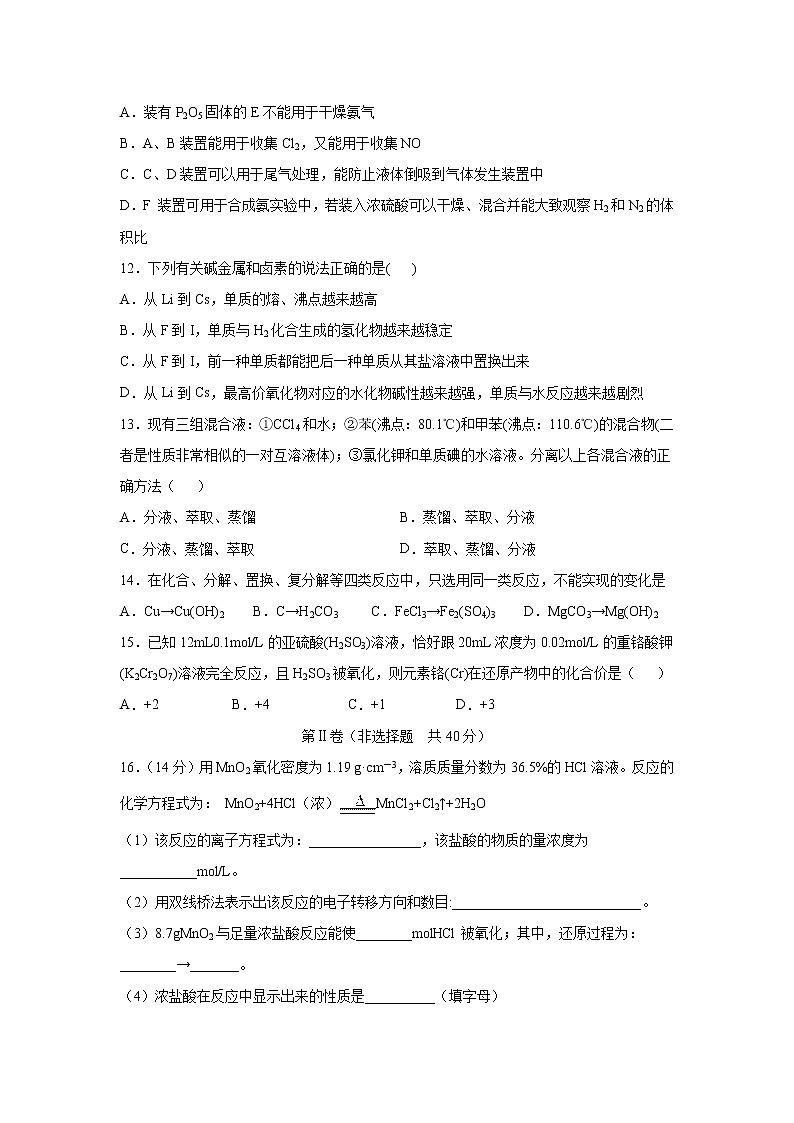
11.如图为常见玻璃仪器组成的六种实验装置,根据需要加入液体或者固体试剂。下列说法错误的是( )
A.装有P2O5固体的E不能用于干燥氨气
B.A、B装置能用于收集Cl2,又能用于收集NO
C.C、D装置可以用于尾气处理,能防止液体倒吸到气体发生装置中
D.F 装置可用于合成氨实验中,若装入浓硫酸可以干燥、混合并能大致观察H2和N2的体积比
12.下列有关碱金属和卤素的说法正确的是( )
A.从Li到Cs,单质的熔、沸点越来越高
B.从F到I,单质与H2化合生成的氢化物越来越稳定
C.从F到I,前一种单质都能把后一种单质从其盐溶液中置换出来
D.从Li到Cs,最高价氧化物对应的水化物碱性越来越强,单质与水反应越来越剧烈
13.现有三组混合液:①CCl4和水;②苯(沸点:80.1℃)和甲苯(沸点:110.6℃)的混合物(二者是性质非常相似的一对互溶液体);③氯化钾和单质碘的水溶液。分离以上各混合液的正确方法( )
A.分液、萃取、蒸馏 B.蒸馏、萃取、分液
C.分液、蒸馏、萃取 D.萃取、蒸馏、分液
14.在化合、分解、置换、复分解等四类反应中,只选用同一类反应,不能实现的变化是
A.Cu→Cu(OH)2 B.C→H2CO3 C.FeCl3→Fe2(SO4)3 D.MgCO3→Mg(OH)2
15.已知12mL0.1mol/L的亚硫酸(H2SO3)溶液,恰好跟20mL浓度为0.02mol/L的重铬酸钾(K2Cr2O7)溶液完全反应,且H2SO3被氧化,则元素铬(Cr)在还原产物中的化合价是( )
A.+2 B.+4 C.+1 D.+3
第Ⅱ卷(非选择题 共40分)
16.(14分)用MnO2氧化密度为1.19 g·cm-3,溶质质量分数为36.5%的HCl溶液。反应的化学方程式为: MnO2+4HCl(浓)MnCl2+Cl2↑+2H2O
(1)该反应的离子方程式为:________________,该盐酸的物质的量浓度为___________mol/L。
(2)用双线桥法表示出该反应的电子转移方向和数目:___________________________。
(3)8.7gMnO2与足量浓盐酸反应能使________molHCl被氧化;其中,还原过程为:________→_______。
(4)浓盐酸在反应中显示出来的性质是__________(填字母)
a.还原性 b.酸性 c.氧化性 d. 挥发性
17.(12分)根据题目信息完成下列方程式。
(1)钛(Ti)因为具有神奇的性能越来越引起人们的关注。地壳中含钛铁矿石之一是金红石(TiO2),目前大规模生产的方法是:
第一步:金红石、炭粉混合,在高温条件下,通入Cl2制得TiCl4和一种可燃气体,该反应的化学方程式为:____________________________________________;
第二步:在氩气的气氛中,用过量的镁在加热条件下与TiCl4反应制得金属钛。写出此反应的化学方程式:____________________________________________。
(2)用100mL 0.1mol/L的NaOH溶液吸收224mLCO2气体(标准状况),恰好完全吸收。再将所得溶液加入100mL 0.1mol/L氢氧化钙溶液中。请写出所得溶液与氢氧化钙溶液反应的离子方程式:_________________________________________________。
18.(14分)(一)某化学兴趣小组设计了图示实验装置(图中省略了夹持仪器)来测定某铁碳合金中铁的质量分数。
(1)仪器A的名称是___________。
(2)C装置的作用______________。
(3)该小组同学设计的实验装置存在缺陷,有关该实验装置及实验过程中,下列因素可能会导致铁质量分数测量值偏低的是___________。
A.A中反应不完全
B.反应生成的SO2部分被E中碱石灰吸收
C.E中碱石灰会吸收空气中的CO2和H2O
D.反应完全后,还有CO2气体滞留在装置体系中
(二)将19.20 g CuO和Fe2O3的混合物在高温下与足量的CO充分反应,反应后全部气体用200 mL 1.20 mol▪L-1 Ba(OH)2溶液吸收,生成35.46 g白色沉淀(不考虑沉淀的溶解,忽略溶液体积的变化)。
(4)则吸收气体后溶液中溶质的化学式为________,其浓度为_________。
(5)混合物中CuO和Fe2O3的物质的量之比为__________。
【参考答案】
1.B 2.C 3.D 4.C 5.B 6.D 7.A 8.D 9.C 10.A
11.B 12.D 13.C 14.A 15.D
16.MnO2+4H++2Cl-=Mn2+ + Cl2↑+2H2O 11.9 0.2 MnO2 Mn2+ a b
17. TiO2+2C+2Cl2 TiCl4+2CO 2Mg+TiCl42MgCl2+Ti Ca2++HCO3- + OH- = CaCO3↓+ H2O
18.圆底烧瓶 除尽反应生成的二氧化硫 BC Ba(HCO3)2 0.3 mol▪L-1 2:1

