还剩9页未读,
继续阅读
【化学】河南省永城高中2018-2019学年高一上学期第一次月考试题(解析版)
展开
河南省永城高中2018-2019学年高一上学期第一次月考试题
相对原子质量:H-1 C-12 N-14 O-16 Na-23 P-31 S-32 Cl-35.5 Ar-40 K-39 Ba-137 Cu-64
第Ⅰ卷(选择题 共48分)
一、选择题:本题共16个小题,每小题3分。在每小题给出的四个选项中,只有一项是符合题目要求的。
1.下列危险化学品标志中最适合用于酒精的是( )
【答案】C
【详解】酒精属于易燃的液体试剂,
A项,此标签标识的含义为腐蚀品,故不选A项;
B项,此标签标识的含义为剧毒品,故不B选项;
C项,此标签标识的含义为易燃的液体,故可选;
D项,此标签标识的含义为氧化性物质,故不选D项;
综上所述,本题选C。
2.化学是以实验为基础的学科,化学实验设计和操作中必须十分重视安全问题和环境保护问题。下列操作不是围绕上述问题的是 ( )
A. 用氯酸钾和二氧化锰制氧气时用排水法收集后,应从水中撤出导管后再停止加热
B. 在氢气还原氧化铜停止加热后,还要继续通一会儿氢气
C. 实验室制备CO气体必须在通风橱中进行
D. 一些有机溶剂极易被引燃,使用时必须远离明火和热源,用毕立即塞紧瓶塞
【答案】B
【详解】A. 收集氧气结束时,应从水中撤出导管后再停业加热,以防止水槽中的水倒吸入试管,使试管因骤然冷却而炸裂,故 A 正确;
B. 氢气还原氧化铜停止加热后,防止生成的铜被氧化,还要继续通一会儿氢气,所以不是围绕安全问题和环境保护问题,故 B 错误;
C. CO 气体有毒,所以实验室制备 CO 气体必须在通风橱中进行,故 C 正确;
D. 有机溶剂通常易燃易爆,故在使用时应远离明火、热源和强氧化剂,防止发生爆燃,故是从安全角度来考虑的,故 D 正确。
故选B。
3.下列仪器:①烧杯;②锥形瓶;③圆底烧瓶;④试管;⑤坩埚;其中可以用酒精灯直接加热的仪器是( )
A. ①②③④ B. ④⑤ C. ①③ D. ④
【答案】B
【解析】试题分析:可以用酒精灯直接加热的仪器有:坩埚、蒸发皿、试管、燃烧匙等,垫上石棉网可以加热的仪器有烧杯、烧瓶、锥形瓶等,故选B。
4.我国明代《本草纲目》中收载药物1892种,其中“烧酒”条目下写道:“自元时始创其法,用浓酒和糟入甑,蒸令气上……其清如水,味极浓烈,盖酒露也。”这里所用的“法”是指( )
A. 萃取 B. 渗析 C. 蒸馏 D. 干馏
【答案】C
【解析】乙醇和水的沸点相差较大,因此涉及的操作方法是蒸馏,答案选C。
5.完成下列实验所需选择的装置或仪器都正确的是( )
A. 分离植物油和氯化钠溶液
B. 除去氯化钠晶体中混有的氯化铵晶体
C. 分离CCl4中的Br2
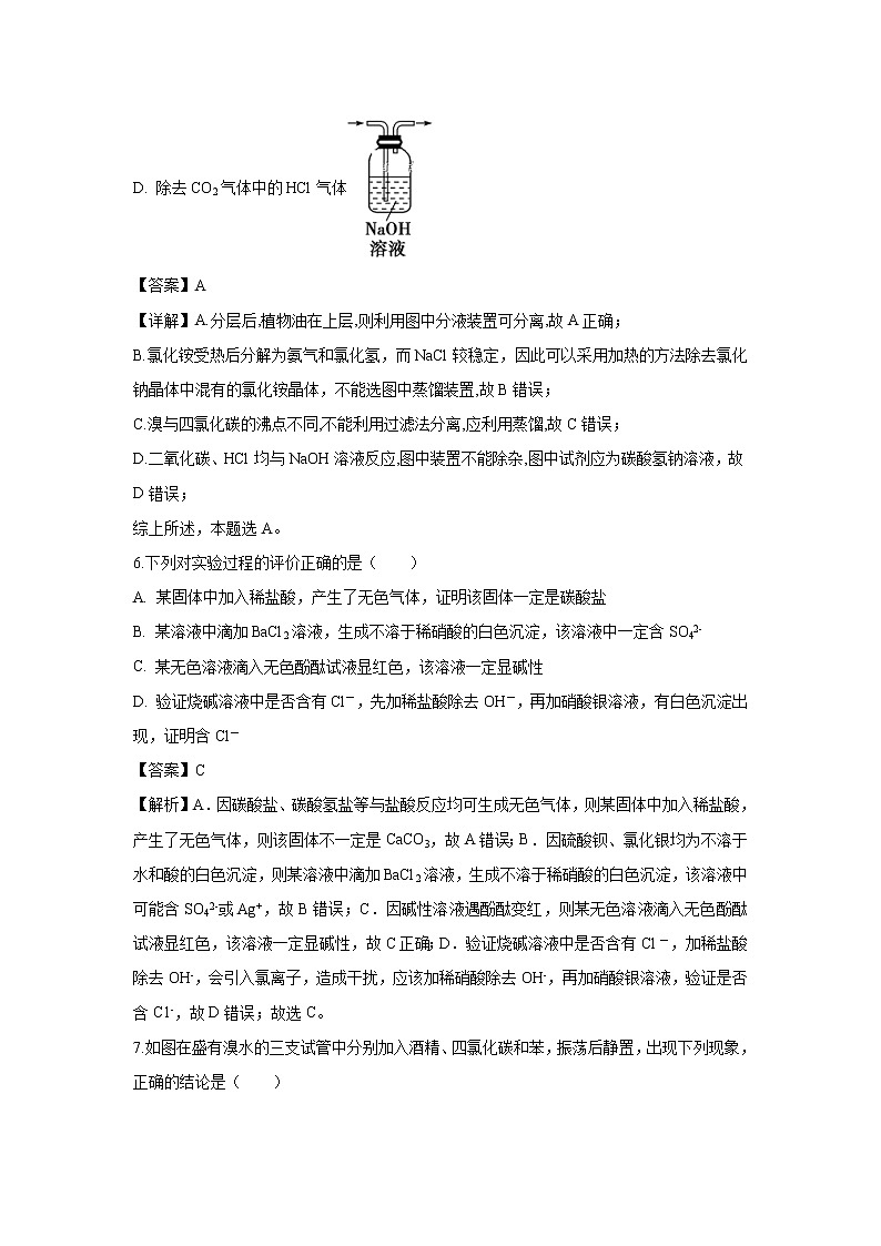
D. 除去CO2气体中的HCl气体
【答案】A
【详解】A.分层后,植物油在上层,则利用图中分液装置可分离,故A正确;
B.氯化铵受热后分解为氨气和氯化氢,而NaCl较稳定,因此可以采用加热的方法除去氯化钠晶体中混有的氯化铵晶体,不能选图中蒸馏装置,故B错误;
C.溴与四氯化碳的沸点不同,不能利用过滤法分离,应利用蒸馏,故C错误;
D.二氧化碳、HCl均与NaOH溶液反应,图中装置不能除杂,图中试剂应为碳酸氢钠溶液,故D错误;
综上所述,本题选A。
6.下列对实验过程的评价正确的是( )
A. 某固体中加入稀盐酸,产生了无色气体,证明该固体一定是碳酸盐
B. 某溶液中滴加BaCl2溶液,生成不溶于稀硝酸的白色沉淀,该溶液中一定含SO42-
C. 某无色溶液滴入无色酚酞试液显红色,该溶液一定显碱性
D. 验证烧碱溶液中是否含有Cl-,先加稀盐酸除去OH-,再加硝酸银溶液,有白色沉淀出现,证明含Cl-
【答案】C
【解析】A.因碳酸盐、碳酸氢盐等与盐酸反应均可生成无色气体,则某固体中加入稀盐酸,产生了无色气体,则该固体不一定是CaCO3,故A错误;B.因硫酸钡、氯化银均为不溶于水和酸的白色沉淀,则某溶液中滴加BaCl2溶液,生成不溶于稀硝酸的白色沉淀,该溶液中可能含SO42-或Ag+,故B错误;C.因碱性溶液遇酚酞变红,则某无色溶液滴入无色酚酞试液显红色,该溶液一定显碱性,故C正确;D.验证烧碱溶液中是否含有Cl一,加稀盐酸除去OH-,会引入氯离子,造成干扰,应该加稀硝酸除去OH-,再加硝酸银溶液,验证是否含C1-,故D错误;故选C。
7.如图在盛有溴水的三支试管中分别加入酒精、四氯化碳和苯,振荡后静置,出现下列现象,正确的结论是( )
A. ①加了CCl4 ②加了苯 ③加了酒精
B. ①加了苯 ②加了CCl4 ③加了酒精
C. ①加了酒精 ②加了CCl4 ③加了苯
D. ①加了苯 ②加了酒精 ③加了CCl4
【答案】B
【解析】酒精与水互溶,所以加入酒精的试管,溴水与酒精不分层,故③加了酒精;四氯化碳不溶于水且比水的密度大,溴单质易溶于四氯化碳且溶液呈橙红色,而溴水呈橙黄色,所以加入四氯化碳的试管,因发生萃取而使溶液分层且下层有颜色,上层无色,故②加了CCl4;苯不溶于水且比水的密度小,溴单质易溶于苯且溶液呈橙红色,而溴水呈橙黄色,所以加入苯的试管,因发生萃取而使溶液分层且上层有颜色,下层无色,故①加了苯。综上,选B。
8.标准状况下,现有①6.72 L CH4 ②3.011023个HCl分子 ③13.6 g H2S ④0.2 mol NH3,对这四种气体的关系有以下四种表述,其中不正确的是( )
A. 氢原子个数:①>③>④>② B. 质量:②>③>①>④
C. 物质的量:②>③>④>① D. 体积:②>③>①>④
【答案】C
【详解】标准状况下:①6.72 L CH4的物质的量为0.3mol,质量为4.8g;②3.01×1023个HCl分子的物质的量为0.5mol,质量为18.25g;③3.6 g H2S的物质的量为0.4mol;④0.2 mol NH3,质量为3.4g;
A项,由物质的量可以计算出氢原子个数大小为:①>③>④>②,故A项正确;
B项,质量等于物质的量与摩尔质量的乘积,由以上计算结果可知该项正确,故B项正确;
C项,根据以上计算结果可知:物质的量:②>③>①>④,故C项错误;
D项,相同条件下物质的量越大,气体体积越大,故D项正确;
综上所述,本题选C。
9.用NA表示阿伏加德罗常数的值。下列叙述正确的是( )
A. 标准状况下,11.2 L水中含有的分子数是0.5NA
B. 常温常压下,5.6 g乙烯(C2H4)与丁烯(C4H8)的混合物中含有的氢原子的数目为0.8NA
C. 1 mol OH− 中含有质子数为10NA
D. 1 mol/L BaCl2溶液中含有的氯离子数为2NA
【答案】B
【详解】A. 标准状况下,水为冰水混合态,不能用气体摩尔体积进行相关计算,A错误;
B. 5.6 g乙烯(C2H4)的物质的量为5.6/28=0.2mol,含有氢原子的数目为0.8 NA ;5.6 g丁烯(C4H8)的物质的量为5.6/56=0.1mol,含有氢原子的数目为0.8 NA;所以5.6 g乙烯(C2H4)与丁烯(C4H8)的混合物中含有的氢原子的数目为0.8NA,B正确;
C. OH− 中含有质子数9,所以1 mol OH− 中含有质子数为9NA,C错误;
D. 没有溶液的体积,不能计算出1 mol/L BaCl2溶液中含有的氯离子数,D错误;
综上所述,本题选B。
10.对下列各组物质:①NaNO3和NaCl;②CaCl2和CaCO3;③MnO2和KCl;④BaSO4和AgCl。可按照溶解、过滤、蒸发的实验操作顺序,将它们相互分离的是( )
A. 只有① B. ③④ C. ②③ D. ②④
【答案】C
【解析】试题分析:要将两种固体按溶解、过滤、蒸发的实验操作顺序分离,必须具备的条件是其中一种固体难溶于水,另一种固体易溶于水。对于所给出的物质组:①两者都易溶;④两者都难溶,均不能用指定的方法分离。② CaCl2易溶,CaCO3难溶;③MnO2难溶,KCl易溶,可用指定方法分离,即答案选C。
11.273K、101kPa下,2.8g N2、1.6g O2和2g Ar混合气体的密度是( )
A. 1.43 g/L B. 1.83 g/L
C. 1.83 mg/L D. 1.43 mg/L
【答案】A
【详解】n(N2)=2.8/28=0.1mol,n( O2)=1.6/32=0.05mol,n(Ar )= 2/40=0.05mol;则混合气体的混合气体的密度是(混)=m(混)/V,m(混)=2.8+1.6+2=6.4g,标况下,混合气体的体积为:(0.1+0.05+0.05)×22.4=4.48L;所以(混)=6.4/4.48=1.43 g/L,A项正确;
综上所述,本题选A。
12.将2mol/L的Mg(NO3)2溶液a mL稀释至b mL,稀释后溶液中NO3-的物质的量浓度为( )
A. 2a/b mol/L B. 10a/b mol/L C. 5a/b mol/L D. 4a/b mol/L
【答案】D
【详解】原溶液中硝酸根离子的物质的量浓度为:c(NO3-)=2mol/L×2=4mol/L,硝酸根离子不发生水解,所以稀释过程中硝酸根离子的物质的量不变,设稀释后溶液中硝酸根离子浓度为c,则:4mol/L×a×10-3L=b×10-3L×c,解得c= 4a/b mol/L, D 项正确;
综上所述,本题选D。
13.欲配制100mL1.0mol·L-1Na2SO4溶液,正确的方法是( )
①将 14.2g Na2SO4溶于100mL水中 ②将32.2gNa2SO4·10H2O溶于少量水中,再用水稀释至100mL③将20mL5.0mol·L-1Na2SO4溶液用水稀释至100mL
A. ①② B. ②③ C. ①③ D. ①②③
【答案】B
【详解】①将 14.2g Na2SO4的物质的量为14.2/142=0.1mol,溶剂水的体积为100mL,由于溶液的体积不等于溶剂的体积,配制出的溶液浓度不等于1.0mol·L-1,不符合要求,故①错误;
②32.2gNa2SO4·10H2O的物质的量为32.2/322=0.1mol,Na2SO4的物质的量等于Na2SO4·10H2O的物质的量,所以Na2SO4的物质的量浓度为0.1/0.1=1mol/L,故②正确;
③根据稀释规律可知:稀释前后溶质硫酸钠的物质的量不变,则20×5=100×c(Na2SO4),则c(Na2SO4)= 1mol/L,故③正确;
综上所述,②③符合题意,本题选B。
14.下雪时,常用融雪剂清理路面,醋酸钾(CH3COOK)是效果较好的融雪剂.下列关于1molCH3COOK的叙述正确的是( )
A. 1 mol CH3COOK含有1 mol钾元素 B. CH3COOK的摩尔质量为98 g
C. 1molCH3COOK含有2 mol氧 D. 1molCH3COOK约含有36.021023个H
【答案】D
【解析】试题分析:A.1mol CH3COOK含有1mol钾离子,A错误;B.CH3COOK的摩尔质量为98g/mol,B错误;C.1mol CH3COOK含有2molO或氧原子,C错误;D.1mol CH3COOK约含有3×6.02×1023个H,D正确,答案选D。
15.标准状况下a L氨气溶解在1 L水中(水的密度近似为1g/mL),所得溶液的密度为ρ=b g/mL,质量分数为w,物质的量浓度为c mol/L,则下列关系中不正确的是( )
A. b=(17a+22 400)/(22.4+22.4a) B. w=17c/(1 000b)
C. w=17a/(17a+22 400) D. c=1 000ab/(17a+22 400)
【答案】A
【详解】A、由b=(17a+22 400)/(22.4+22.4a)表达式可以知道,该溶液的密度=溶液质量/(气体的体积+水的体积),而溶液体积不等于氨气体积与水的体积之和,故A错误;
B、由c=1000×ρ×ω/M可以知道,该溶液氨气质量分数w=17c/(1 000b),故B正确;
C.氨气的物质的量为a/22.4mol,故氨气的质量为a/22.4×17=17 a/22.4g,1L水的质量为1000g,故该溶液的质量分数为w=(17 a/22.4)/(17 a/22.4+1000)×100%=17a/(17a+22 400),故C正确;
D.由C可以知道质量分数为w=17a/(17a+22 400),故c=1000×ρ×ω/M=1000×b×[17a/(17a+22 400)]/17=1 000ab/(17a+22 400),故D正确;
综上所述,本题选A。
16.同温同压下,由N2O和CO2组成的混合气体的密度是C2H4、N2和H2组成的混合气体密度的 2倍,则C2H4、N2和H2组成的混合气体中H2的质量分数为( )
A. 3/13 B. 10/13 C. 大于3/13,小于10/13 D. 3/143
【答案】D
【解析】N2O和CO2的相对分子质量都是44,所以由N2O和CO2组成的混合气体的平均相对分子质量也是44。由阿伏加德罗定律可知,同温同压下,不同气体的密度之比等于其摩尔质量之比,也等于其相对分子质量之比。同温同压下,由N2O和CO2组成的混合气体的密度是C2H4、N2和H2组成的混合气体密度的 2倍,则C2H4、N2和H2组成的混合气体的平均相对分子质量为22,1mol此气体质量为22g。因为C2H4和N2和的相对分子质量相等都是28,所以2n(H2)+28[1-n(H2)]=22,解之得n(H2)=mol,H2组成的混合气体中H2的质量分数为=。D正确,本题选D。
第II卷(非选择题 共52分)
二、非选择题:包括第17题~第21题5个大题,共52分。
17.为了除去KCl溶液中少量的MgCl2、MgSO4,从稀盐酸、Na2CO3、Ba(NO3)2、K2CO3、Ba(OH)2溶液中,选择A、B、C 3种试剂,按图中的实验步骤进行操作:
(1)3种试剂的化学式:A______,B______,C______。
(2)加过量A的原因是___________________________________________________________,有关反应的化学方程式为________________________________________________________________。
(3)加过量B的原因是______________________________________________________,有关反应的化学方程式为_____________________________________________。
【答案】(1). Ba(OH)2 (2). K2CO3 (3). 稀盐酸 (4). 为了除尽Mg2+、SO (5). MgCl2+Ba(OH)2===BaCl2+Mg(OH)2↓,MgSO4+Ba(OH)2===BaSO4↓+Mg(OH)2↓ (6). 为了除尽过量的Ba2+ (7). Ba(OH)2+K2CO3===2KOH+BaCO3↓,BaCl2+K2CO3===BaCO3↓+2KCl
【解析】试题分析:除去KCl溶液中少量的MgCl2、MgSO4,为防止引入杂质,Na2CO3和Ba(NO3)2是不能使用的。应先加入稍过量的Ba(OH)2,把MgCl2和MgSO4完全沉淀,然后再加入稍过量的K2CO3除去过量的Ba(OH)2,过滤后,向滤液中加入稀盐酸除去过量的K2CO3。
(1)3种试剂的化学式:A、Ba(OH)2,B、K2CO3,C、稀盐酸。
(2)加过量Ba(OH)2的原因是为了除尽Mg2+、SO42-,有关反应的化学方程式MgCl2+Ba(OH)2===BaCl2+Mg(OH)2↓、MgSO4+Ba(OH)2===BaSO4↓+Mg(OH)2↓。
(3)加过量K2CO3的原因是为了除尽过量的Ba2+,有关反应的化学方程式为Ba(OH)2+K2CO3=2KOH+BaCO3↓、BaCl2+K2CO3===BaCO3↓+2KCl
18.实验室要用CuSO4·5H2O晶体配制480mL 0.1mol/L CuSO4溶液,回答下列问题:
(1)应该用托盘天平称取CuSO4·5H2O________g。
(2)所需仪器除了烧杯、玻璃棒、胶头滴管,量筒、托盘天平外,还缺少_____________、_________。
(3)实验中两次用到玻璃棒,起作用分别是________________、______________。
(4)配制溶液时有以下几个操作:
①溶解 ②摇匀 ③洗涤 ④冷却 ⑤称量 ⑥转移溶液 ⑦定容
正确的操作顺序是__________________(填序号)。
(5)若实验中有下列情况,对配制溶液的浓度有何影响?(填“偏高”、“偏低”或“无影响”)
A.胆矾失去了部分结晶水_________________________;
B.定容时加水超过刻度线___________________________;
C.最终定容时仰视观察液面_________________________。
(6)如图是温度计、量筒的一部分,下述读数(虚线对应刻度)及说法正确的是________。
A.①是量筒,读数为2.5 mL B.②是量筒,读数为2.5 mL
C.①是温度计,读数为3.5℃ D.②是温度计,读数为2.5 ℃
【答案】(1). 12.5 (2). 500mL容量瓶 (3). 药匙 (4). 搅拌加速溶解 (5). 引流 (6). ⑤①④⑥③⑦② (7). 偏高 (8). 偏低 (9). 偏低 (10). B
【详解】(1) 配制480mL 0.1mol/L CuSO4溶液,需要用500 mL容量瓶,CuSO4溶质的量等于CuSO4·5H2O晶体的量,则应该用托盘天平称取CuSO4·5H2O质量为:0.1 ×0.5×250= 12.5 g;综上所述,本题答案是:12.5。
(2) 配制溶液的实验中用到的玻璃仪器有量筒、玻璃棒、烧杯、胶头滴管,托盘天平外,还缺少的玻璃仪器有500 mL容量瓶、药匙;综上所述,本题答案是:500mL容量瓶,药匙。
(3)实验中两次用到玻璃棒,第一次是溶解时,搅拌加速溶解;第二次向容量瓶中转移溶液时引流;综上所述,本题答案是:搅拌加速溶解, 引流。
(4) 配制溶液时正确的操作顺序是:⑤称量、①溶解、④冷却、⑥转移溶液、③洗涤、⑦定容(定容前也可以预混匀)、②摇匀;综上所述,本题答案是:⑤①④⑥③⑦②。
(5) A.胆矾失去了部分结晶水,会导致称取的硫酸铜质量偏大,导致溶液中硫酸铜的物质的量偏大,溶液浓度偏高;
B.定容时加水超过刻度线,溶液体积偏大,所配溶液浓度偏低;
C.最终定容时仰视观察液面,溶液体积偏大,所配溶液浓度偏低;
综上所述,本题答案是:偏高,偏低, 偏低。
(6)量筒上没有0刻度值,且数值从下至上逐渐变大,温度计的零刻度线在中间,所以图①是温度计,图②是量筒,
A、图①是温度计,故A错误;
B、量筒精确值为0.1mL,图②中液体体积为2.5mL,故B正确;
C、图①是温度计,读数为2.5℃;故C错误;
D、②是量筒,故D错误;
综上所述,本题选B。
19.如图所示是实验室蒸馏石油的实验装置,实验需要收集60~150℃和150~300℃的馏分。请回答下列问题:
(1)仪器a的规格和名称:_______,仪器b、c的名称:b_______,c_______。
(2)温度计的使用是否正确_______(“正确”或“错误”)。
(3)实验时在仪器a中加入了少量碎瓷片,其目的是_______。
(4)实验时在仪器b中通入冷却水,请指明冷却水的流向_______。
【答案】(1). 250mL蒸馏烧瓶 (2). 冷凝管 (3). 锥形瓶 (4). 错误 (5). 防止液体暴沸 (6). B进A出
【详解】(1)实验所用的仪器a中盛放了100mL石油,故其规格应该是250mL,仪器a的名称是蒸馏烧瓶、b是冷凝管、c是锥形瓶;综上所述,本题答案是:250mL蒸馏烧瓶,冷凝管,锥形瓶。
(2)图中所用温度计的最大量程为100℃,而实验需要收集最高沸点为300℃的馏分,所以应该选用最大量程大于300℃的温度计,一般选用最大量程为350℃的温度计;因此,本题正确答案是: 错误。
(3)为防止烧瓶内液体受热不均匀而暴沸冲出烧瓶,需要在烧瓶内加入几块沸石;因此,本题正确答案是:防止液体暴沸。
(4)冷凝水应是下进上出,即从B口进,A口出,延长热量交换时间,使热量能更充分交换;因此,本题正确答案是: B进A出。
20.(1)1.5molH2SO4的质量是_____,其中含有___mol 氢原子。
(2)9.03×1023个氨分子含___mol氨分子,___mol氢原子,___个电子。
(3)已知16gA和20gB恰好完全反应生成0.04molC和31.76gD,则C的摩尔质量为____。
(4)在同温同压下,相等质量的氧气和臭氧,它们的物质的量之比为____,原子个数之比______,密度之比为____。
(5)物质的量浓度相同的NaCl、MgCl2、AlCl3三种溶液,当溶液体积比为5∶3∶2时,三种溶液中c(Cl−)之比为____________ 。
【答案】(1). 147g (2). 3 (3). 1.5 (4). 4.5 (5). 15NA (6). 106g/mol (7). 3:2 (8). 1:1 (9). 2:3 (10). 1:2:3
【详解】(1) H2SO4的摩尔质量为98 g/mol,1.5molH2SO4的质量是1.5×98=147g;其中含有1.5×2=3mol 氢原子;综上所述,本题答案是:147g,3。
(2)9.03×1023个氨分子的物质的量为1.5mol,含1.5 mol氨分子,含有1.5×3=4.5 mol氢原子,含有1.5×10×NA=15NA个电子;综上所述,本题答案是:1.5 , 4.5 ,15NA 。
(3)根据质量守恒定律:16+20=31.76+0.04M(C),M(C)= 106g/mol;综上所述,本题答案是:106g/mol。
(4) 假设质量均为1g的氧气和臭氧,其物质的量分别为:1/32mol,1/48mol;则氧气和臭氧的物质的量之比为1/32:1/48=3:2;原子个数之比为:2×1/32:3×1/48=1:1;其它条件下不变,气体的密度之比和气体的摩尔质量成正比,因此氧气和臭氧的密度比为:32:48=2:3;综上所述,本题答案是:3:2 ,1:1,2:3。
(5) 溶液中某一离子浓度只与该物质浓度和该离子个数有关,与溶液体积无关;所以物质的量浓度均为1mol/LNaCl、MgCl2、AlCl3三种溶液,溶液中c(Cl−)之比为1×1:1×2:1×3=1:2:3;综上所述,本题答案是:1:2:3。
21.取50.0mLNa2CO3和Na2SO4的混合溶液,加入过量BaCl2溶液后得到14.51g白色沉淀,用 过量稀硝酸处理后沉淀量减少到4.66g,并有气体放出。试计算:
(1)原混合溶液中Na2CO3和Na2SO4的物质的量浓度分别为____________、___________;
(2)产生的气体在标准状况下的体积_____________。
(3)已知t℃时Na2CO3的溶解度为S g,该温度下Na2CO3饱和溶液溶质的物质的量浓度是c mol/L,则此饱和溶液的密度为(用S、c表示)_______________g/mL。
【答案】(1). 1.0mol/L (2). 0.4mol/L (3). 1.12L (4). 53c(100+S)/(500S)
【详解】(1)沉淀用过量稀硝酸处理后,剩余的4.66g必为BaSO4,据SO42-守恒知,原溶液中 Na2SO4的物质的量为4.66/233mol=0.02mol,则其浓度0.02/0.05mol/L=0.40mol/L;而BaCO3质量为14.51g-4.66g=9.85g,据CO32-守恒,原溶液中Na2CO3物质的量为9.85/197mol=0.05mol,则其浓度0.05/0.05mol/L=1.00mol/L;综上所述,本题答案是:1.0mol/L,0.4mol/L。
(2)据C原子守恒,0.05mol CO32-生成0.05mol CO2,故在标况下的体积为0.05mol×22.4 L/mol=1.12L;综上所述。本题答案是:1.12L。
(3)根据饱和溶液中:ω=m(溶质)/m(溶液)×100%= S/(100+ S)×100%;根据公式c=1000×ρ×ω/M可知,ρ=c×M/1000×ω=[c×106]/[1000×S/(100+ S) ×100%]=53c(100+S)/(500S);综上所述,本题答案是:53c(100+S)/(500S)。
22.取1.43 g Na2CO3·10H2O溶于水配成100 mL溶液,求:
(1)Na2CO3物质的量浓度____________ Na+物质的量浓度_______________
(2)取出20 mL(1)溶液用蒸馏水稀释,使Na2CO3溶液物质的量浓度变为0.004 mol/L,求加入蒸馏水的体积_____________(设稀释时,对溶液体积的影响忽略不计)。
(3)取10 mL(1)溶液,若通入HCl气体以后恰好将CO32-全部转化成CO2气体,则反应后该溶液中Cl-的物质的量浓度__________________。
【答案】(1). 0.05mol/L (2). 0.1mol/L (3). 230mL (4). 0.1mol/L
【详解】1.43 g Na2CO3·10H2O的物质的量为1.43/286=0.005mol,(1) n(Na2CO3·10H2O)=n(Na2CO3)= 0.005mol,Na2CO3物质的量浓度=0.005/0.1=0.05mol/L; Na+物质的量浓度=c(Na2CO3)×2=0.05×2=0.1 mol/L;综上所述,本题答案是:0.05mol/L, 0.1mol/L。
(2)溶液是均一的,取出20 mL 溶液浓度与原溶液浓度相等,根据稀释定律,可以知道稀释后溶液体积为20×0.05/0.004=250 mL,稀释时,对溶液体积的影响忽略不计,则溶液体积具有加和性,故加入水的体积为250-20=230 mL;综上所述,本题答案是:230mL。
(3) 溶液是均一的, 取出10 mL 溶液浓度与原溶液浓度相等;所以取10 mL(1)的溶液,则物质的量为10×10-3×0.05=5×10-4mol;盐酸与碳酸钠恰好反应生成CO2气体:2HCl—CO32--2Cl-可知,n(Cl-)=2×5×10-4mol;c(Cl-)=2×5×10-4/(10×10-3)= 0.1mol/L;综上所述。本题答案是:0.1mol/L。
相对原子质量:H-1 C-12 N-14 O-16 Na-23 P-31 S-32 Cl-35.5 Ar-40 K-39 Ba-137 Cu-64
第Ⅰ卷(选择题 共48分)
一、选择题:本题共16个小题,每小题3分。在每小题给出的四个选项中,只有一项是符合题目要求的。
1.下列危险化学品标志中最适合用于酒精的是( )
【答案】C
【详解】酒精属于易燃的液体试剂,
A项,此标签标识的含义为腐蚀品,故不选A项;
B项,此标签标识的含义为剧毒品,故不B选项;
C项,此标签标识的含义为易燃的液体,故可选;
D项,此标签标识的含义为氧化性物质,故不选D项;
综上所述,本题选C。
2.化学是以实验为基础的学科,化学实验设计和操作中必须十分重视安全问题和环境保护问题。下列操作不是围绕上述问题的是 ( )
A. 用氯酸钾和二氧化锰制氧气时用排水法收集后,应从水中撤出导管后再停止加热
B. 在氢气还原氧化铜停止加热后,还要继续通一会儿氢气
C. 实验室制备CO气体必须在通风橱中进行
D. 一些有机溶剂极易被引燃,使用时必须远离明火和热源,用毕立即塞紧瓶塞
【答案】B
【详解】A. 收集氧气结束时,应从水中撤出导管后再停业加热,以防止水槽中的水倒吸入试管,使试管因骤然冷却而炸裂,故 A 正确;
B. 氢气还原氧化铜停止加热后,防止生成的铜被氧化,还要继续通一会儿氢气,所以不是围绕安全问题和环境保护问题,故 B 错误;
C. CO 气体有毒,所以实验室制备 CO 气体必须在通风橱中进行,故 C 正确;
D. 有机溶剂通常易燃易爆,故在使用时应远离明火、热源和强氧化剂,防止发生爆燃,故是从安全角度来考虑的,故 D 正确。
故选B。
3.下列仪器:①烧杯;②锥形瓶;③圆底烧瓶;④试管;⑤坩埚;其中可以用酒精灯直接加热的仪器是( )
A. ①②③④ B. ④⑤ C. ①③ D. ④
【答案】B
【解析】试题分析:可以用酒精灯直接加热的仪器有:坩埚、蒸发皿、试管、燃烧匙等,垫上石棉网可以加热的仪器有烧杯、烧瓶、锥形瓶等,故选B。
4.我国明代《本草纲目》中收载药物1892种,其中“烧酒”条目下写道:“自元时始创其法,用浓酒和糟入甑,蒸令气上……其清如水,味极浓烈,盖酒露也。”这里所用的“法”是指( )
A. 萃取 B. 渗析 C. 蒸馏 D. 干馏
【答案】C
【解析】乙醇和水的沸点相差较大,因此涉及的操作方法是蒸馏,答案选C。
5.完成下列实验所需选择的装置或仪器都正确的是( )
A. 分离植物油和氯化钠溶液
B. 除去氯化钠晶体中混有的氯化铵晶体
C. 分离CCl4中的Br2
D. 除去CO2气体中的HCl气体
【答案】A
【详解】A.分层后,植物油在上层,则利用图中分液装置可分离,故A正确;
B.氯化铵受热后分解为氨气和氯化氢,而NaCl较稳定,因此可以采用加热的方法除去氯化钠晶体中混有的氯化铵晶体,不能选图中蒸馏装置,故B错误;
C.溴与四氯化碳的沸点不同,不能利用过滤法分离,应利用蒸馏,故C错误;
D.二氧化碳、HCl均与NaOH溶液反应,图中装置不能除杂,图中试剂应为碳酸氢钠溶液,故D错误;
综上所述,本题选A。
6.下列对实验过程的评价正确的是( )
A. 某固体中加入稀盐酸,产生了无色气体,证明该固体一定是碳酸盐
B. 某溶液中滴加BaCl2溶液,生成不溶于稀硝酸的白色沉淀,该溶液中一定含SO42-
C. 某无色溶液滴入无色酚酞试液显红色,该溶液一定显碱性
D. 验证烧碱溶液中是否含有Cl-,先加稀盐酸除去OH-,再加硝酸银溶液,有白色沉淀出现,证明含Cl-
【答案】C
【解析】A.因碳酸盐、碳酸氢盐等与盐酸反应均可生成无色气体,则某固体中加入稀盐酸,产生了无色气体,则该固体不一定是CaCO3,故A错误;B.因硫酸钡、氯化银均为不溶于水和酸的白色沉淀,则某溶液中滴加BaCl2溶液,生成不溶于稀硝酸的白色沉淀,该溶液中可能含SO42-或Ag+,故B错误;C.因碱性溶液遇酚酞变红,则某无色溶液滴入无色酚酞试液显红色,该溶液一定显碱性,故C正确;D.验证烧碱溶液中是否含有Cl一,加稀盐酸除去OH-,会引入氯离子,造成干扰,应该加稀硝酸除去OH-,再加硝酸银溶液,验证是否含C1-,故D错误;故选C。
7.如图在盛有溴水的三支试管中分别加入酒精、四氯化碳和苯,振荡后静置,出现下列现象,正确的结论是( )
A. ①加了CCl4 ②加了苯 ③加了酒精
B. ①加了苯 ②加了CCl4 ③加了酒精
C. ①加了酒精 ②加了CCl4 ③加了苯
D. ①加了苯 ②加了酒精 ③加了CCl4
【答案】B
【解析】酒精与水互溶,所以加入酒精的试管,溴水与酒精不分层,故③加了酒精;四氯化碳不溶于水且比水的密度大,溴单质易溶于四氯化碳且溶液呈橙红色,而溴水呈橙黄色,所以加入四氯化碳的试管,因发生萃取而使溶液分层且下层有颜色,上层无色,故②加了CCl4;苯不溶于水且比水的密度小,溴单质易溶于苯且溶液呈橙红色,而溴水呈橙黄色,所以加入苯的试管,因发生萃取而使溶液分层且上层有颜色,下层无色,故①加了苯。综上,选B。
8.标准状况下,现有①6.72 L CH4 ②3.011023个HCl分子 ③13.6 g H2S ④0.2 mol NH3,对这四种气体的关系有以下四种表述,其中不正确的是( )
A. 氢原子个数:①>③>④>② B. 质量:②>③>①>④
C. 物质的量:②>③>④>① D. 体积:②>③>①>④
【答案】C
【详解】标准状况下:①6.72 L CH4的物质的量为0.3mol,质量为4.8g;②3.01×1023个HCl分子的物质的量为0.5mol,质量为18.25g;③3.6 g H2S的物质的量为0.4mol;④0.2 mol NH3,质量为3.4g;
A项,由物质的量可以计算出氢原子个数大小为:①>③>④>②,故A项正确;
B项,质量等于物质的量与摩尔质量的乘积,由以上计算结果可知该项正确,故B项正确;
C项,根据以上计算结果可知:物质的量:②>③>①>④,故C项错误;
D项,相同条件下物质的量越大,气体体积越大,故D项正确;
综上所述,本题选C。
9.用NA表示阿伏加德罗常数的值。下列叙述正确的是( )
A. 标准状况下,11.2 L水中含有的分子数是0.5NA
B. 常温常压下,5.6 g乙烯(C2H4)与丁烯(C4H8)的混合物中含有的氢原子的数目为0.8NA
C. 1 mol OH− 中含有质子数为10NA
D. 1 mol/L BaCl2溶液中含有的氯离子数为2NA
【答案】B
【详解】A. 标准状况下,水为冰水混合态,不能用气体摩尔体积进行相关计算,A错误;
B. 5.6 g乙烯(C2H4)的物质的量为5.6/28=0.2mol,含有氢原子的数目为0.8 NA ;5.6 g丁烯(C4H8)的物质的量为5.6/56=0.1mol,含有氢原子的数目为0.8 NA;所以5.6 g乙烯(C2H4)与丁烯(C4H8)的混合物中含有的氢原子的数目为0.8NA,B正确;
C. OH− 中含有质子数9,所以1 mol OH− 中含有质子数为9NA,C错误;
D. 没有溶液的体积,不能计算出1 mol/L BaCl2溶液中含有的氯离子数,D错误;
综上所述,本题选B。
10.对下列各组物质:①NaNO3和NaCl;②CaCl2和CaCO3;③MnO2和KCl;④BaSO4和AgCl。可按照溶解、过滤、蒸发的实验操作顺序,将它们相互分离的是( )
A. 只有① B. ③④ C. ②③ D. ②④
【答案】C
【解析】试题分析:要将两种固体按溶解、过滤、蒸发的实验操作顺序分离,必须具备的条件是其中一种固体难溶于水,另一种固体易溶于水。对于所给出的物质组:①两者都易溶;④两者都难溶,均不能用指定的方法分离。② CaCl2易溶,CaCO3难溶;③MnO2难溶,KCl易溶,可用指定方法分离,即答案选C。
11.273K、101kPa下,2.8g N2、1.6g O2和2g Ar混合气体的密度是( )
A. 1.43 g/L B. 1.83 g/L
C. 1.83 mg/L D. 1.43 mg/L
【答案】A
【详解】n(N2)=2.8/28=0.1mol,n( O2)=1.6/32=0.05mol,n(Ar )= 2/40=0.05mol;则混合气体的混合气体的密度是(混)=m(混)/V,m(混)=2.8+1.6+2=6.4g,标况下,混合气体的体积为:(0.1+0.05+0.05)×22.4=4.48L;所以(混)=6.4/4.48=1.43 g/L,A项正确;
综上所述,本题选A。
12.将2mol/L的Mg(NO3)2溶液a mL稀释至b mL,稀释后溶液中NO3-的物质的量浓度为( )
A. 2a/b mol/L B. 10a/b mol/L C. 5a/b mol/L D. 4a/b mol/L
【答案】D
【详解】原溶液中硝酸根离子的物质的量浓度为:c(NO3-)=2mol/L×2=4mol/L,硝酸根离子不发生水解,所以稀释过程中硝酸根离子的物质的量不变,设稀释后溶液中硝酸根离子浓度为c,则:4mol/L×a×10-3L=b×10-3L×c,解得c= 4a/b mol/L, D 项正确;
综上所述,本题选D。
13.欲配制100mL1.0mol·L-1Na2SO4溶液,正确的方法是( )
①将 14.2g Na2SO4溶于100mL水中 ②将32.2gNa2SO4·10H2O溶于少量水中,再用水稀释至100mL③将20mL5.0mol·L-1Na2SO4溶液用水稀释至100mL
A. ①② B. ②③ C. ①③ D. ①②③
【答案】B
【详解】①将 14.2g Na2SO4的物质的量为14.2/142=0.1mol,溶剂水的体积为100mL,由于溶液的体积不等于溶剂的体积,配制出的溶液浓度不等于1.0mol·L-1,不符合要求,故①错误;
②32.2gNa2SO4·10H2O的物质的量为32.2/322=0.1mol,Na2SO4的物质的量等于Na2SO4·10H2O的物质的量,所以Na2SO4的物质的量浓度为0.1/0.1=1mol/L,故②正确;
③根据稀释规律可知:稀释前后溶质硫酸钠的物质的量不变,则20×5=100×c(Na2SO4),则c(Na2SO4)= 1mol/L,故③正确;
综上所述,②③符合题意,本题选B。
14.下雪时,常用融雪剂清理路面,醋酸钾(CH3COOK)是效果较好的融雪剂.下列关于1molCH3COOK的叙述正确的是( )
A. 1 mol CH3COOK含有1 mol钾元素 B. CH3COOK的摩尔质量为98 g
C. 1molCH3COOK含有2 mol氧 D. 1molCH3COOK约含有36.021023个H
【答案】D
【解析】试题分析:A.1mol CH3COOK含有1mol钾离子,A错误;B.CH3COOK的摩尔质量为98g/mol,B错误;C.1mol CH3COOK含有2molO或氧原子,C错误;D.1mol CH3COOK约含有3×6.02×1023个H,D正确,答案选D。
15.标准状况下a L氨气溶解在1 L水中(水的密度近似为1g/mL),所得溶液的密度为ρ=b g/mL,质量分数为w,物质的量浓度为c mol/L,则下列关系中不正确的是( )
A. b=(17a+22 400)/(22.4+22.4a) B. w=17c/(1 000b)
C. w=17a/(17a+22 400) D. c=1 000ab/(17a+22 400)
【答案】A
【详解】A、由b=(17a+22 400)/(22.4+22.4a)表达式可以知道,该溶液的密度=溶液质量/(气体的体积+水的体积),而溶液体积不等于氨气体积与水的体积之和,故A错误;
B、由c=1000×ρ×ω/M可以知道,该溶液氨气质量分数w=17c/(1 000b),故B正确;
C.氨气的物质的量为a/22.4mol,故氨气的质量为a/22.4×17=17 a/22.4g,1L水的质量为1000g,故该溶液的质量分数为w=(17 a/22.4)/(17 a/22.4+1000)×100%=17a/(17a+22 400),故C正确;
D.由C可以知道质量分数为w=17a/(17a+22 400),故c=1000×ρ×ω/M=1000×b×[17a/(17a+22 400)]/17=1 000ab/(17a+22 400),故D正确;
综上所述,本题选A。
16.同温同压下,由N2O和CO2组成的混合气体的密度是C2H4、N2和H2组成的混合气体密度的 2倍,则C2H4、N2和H2组成的混合气体中H2的质量分数为( )
A. 3/13 B. 10/13 C. 大于3/13,小于10/13 D. 3/143
【答案】D
【解析】N2O和CO2的相对分子质量都是44,所以由N2O和CO2组成的混合气体的平均相对分子质量也是44。由阿伏加德罗定律可知,同温同压下,不同气体的密度之比等于其摩尔质量之比,也等于其相对分子质量之比。同温同压下,由N2O和CO2组成的混合气体的密度是C2H4、N2和H2组成的混合气体密度的 2倍,则C2H4、N2和H2组成的混合气体的平均相对分子质量为22,1mol此气体质量为22g。因为C2H4和N2和的相对分子质量相等都是28,所以2n(H2)+28[1-n(H2)]=22,解之得n(H2)=mol,H2组成的混合气体中H2的质量分数为=。D正确,本题选D。
第II卷(非选择题 共52分)
二、非选择题:包括第17题~第21题5个大题,共52分。
17.为了除去KCl溶液中少量的MgCl2、MgSO4,从稀盐酸、Na2CO3、Ba(NO3)2、K2CO3、Ba(OH)2溶液中,选择A、B、C 3种试剂,按图中的实验步骤进行操作:
(1)3种试剂的化学式:A______,B______,C______。
(2)加过量A的原因是___________________________________________________________,有关反应的化学方程式为________________________________________________________________。
(3)加过量B的原因是______________________________________________________,有关反应的化学方程式为_____________________________________________。
【答案】(1). Ba(OH)2 (2). K2CO3 (3). 稀盐酸 (4). 为了除尽Mg2+、SO (5). MgCl2+Ba(OH)2===BaCl2+Mg(OH)2↓,MgSO4+Ba(OH)2===BaSO4↓+Mg(OH)2↓ (6). 为了除尽过量的Ba2+ (7). Ba(OH)2+K2CO3===2KOH+BaCO3↓,BaCl2+K2CO3===BaCO3↓+2KCl
【解析】试题分析:除去KCl溶液中少量的MgCl2、MgSO4,为防止引入杂质,Na2CO3和Ba(NO3)2是不能使用的。应先加入稍过量的Ba(OH)2,把MgCl2和MgSO4完全沉淀,然后再加入稍过量的K2CO3除去过量的Ba(OH)2,过滤后,向滤液中加入稀盐酸除去过量的K2CO3。
(1)3种试剂的化学式:A、Ba(OH)2,B、K2CO3,C、稀盐酸。
(2)加过量Ba(OH)2的原因是为了除尽Mg2+、SO42-,有关反应的化学方程式MgCl2+Ba(OH)2===BaCl2+Mg(OH)2↓、MgSO4+Ba(OH)2===BaSO4↓+Mg(OH)2↓。
(3)加过量K2CO3的原因是为了除尽过量的Ba2+,有关反应的化学方程式为Ba(OH)2+K2CO3=2KOH+BaCO3↓、BaCl2+K2CO3===BaCO3↓+2KCl
18.实验室要用CuSO4·5H2O晶体配制480mL 0.1mol/L CuSO4溶液,回答下列问题:
(1)应该用托盘天平称取CuSO4·5H2O________g。
(2)所需仪器除了烧杯、玻璃棒、胶头滴管,量筒、托盘天平外,还缺少_____________、_________。
(3)实验中两次用到玻璃棒,起作用分别是________________、______________。
(4)配制溶液时有以下几个操作:
①溶解 ②摇匀 ③洗涤 ④冷却 ⑤称量 ⑥转移溶液 ⑦定容
正确的操作顺序是__________________(填序号)。
(5)若实验中有下列情况,对配制溶液的浓度有何影响?(填“偏高”、“偏低”或“无影响”)
A.胆矾失去了部分结晶水_________________________;
B.定容时加水超过刻度线___________________________;
C.最终定容时仰视观察液面_________________________。
(6)如图是温度计、量筒的一部分,下述读数(虚线对应刻度)及说法正确的是________。
A.①是量筒,读数为2.5 mL B.②是量筒,读数为2.5 mL
C.①是温度计,读数为3.5℃ D.②是温度计,读数为2.5 ℃
【答案】(1). 12.5 (2). 500mL容量瓶 (3). 药匙 (4). 搅拌加速溶解 (5). 引流 (6). ⑤①④⑥③⑦② (7). 偏高 (8). 偏低 (9). 偏低 (10). B
【详解】(1) 配制480mL 0.1mol/L CuSO4溶液,需要用500 mL容量瓶,CuSO4溶质的量等于CuSO4·5H2O晶体的量,则应该用托盘天平称取CuSO4·5H2O质量为:0.1 ×0.5×250= 12.5 g;综上所述,本题答案是:12.5。
(2) 配制溶液的实验中用到的玻璃仪器有量筒、玻璃棒、烧杯、胶头滴管,托盘天平外,还缺少的玻璃仪器有500 mL容量瓶、药匙;综上所述,本题答案是:500mL容量瓶,药匙。
(3)实验中两次用到玻璃棒,第一次是溶解时,搅拌加速溶解;第二次向容量瓶中转移溶液时引流;综上所述,本题答案是:搅拌加速溶解, 引流。
(4) 配制溶液时正确的操作顺序是:⑤称量、①溶解、④冷却、⑥转移溶液、③洗涤、⑦定容(定容前也可以预混匀)、②摇匀;综上所述,本题答案是:⑤①④⑥③⑦②。
(5) A.胆矾失去了部分结晶水,会导致称取的硫酸铜质量偏大,导致溶液中硫酸铜的物质的量偏大,溶液浓度偏高;
B.定容时加水超过刻度线,溶液体积偏大,所配溶液浓度偏低;
C.最终定容时仰视观察液面,溶液体积偏大,所配溶液浓度偏低;
综上所述,本题答案是:偏高,偏低, 偏低。
(6)量筒上没有0刻度值,且数值从下至上逐渐变大,温度计的零刻度线在中间,所以图①是温度计,图②是量筒,
A、图①是温度计,故A错误;
B、量筒精确值为0.1mL,图②中液体体积为2.5mL,故B正确;
C、图①是温度计,读数为2.5℃;故C错误;
D、②是量筒,故D错误;
综上所述,本题选B。
19.如图所示是实验室蒸馏石油的实验装置,实验需要收集60~150℃和150~300℃的馏分。请回答下列问题:
(1)仪器a的规格和名称:_______,仪器b、c的名称:b_______,c_______。
(2)温度计的使用是否正确_______(“正确”或“错误”)。
(3)实验时在仪器a中加入了少量碎瓷片,其目的是_______。
(4)实验时在仪器b中通入冷却水,请指明冷却水的流向_______。
【答案】(1). 250mL蒸馏烧瓶 (2). 冷凝管 (3). 锥形瓶 (4). 错误 (5). 防止液体暴沸 (6). B进A出
【详解】(1)实验所用的仪器a中盛放了100mL石油,故其规格应该是250mL,仪器a的名称是蒸馏烧瓶、b是冷凝管、c是锥形瓶;综上所述,本题答案是:250mL蒸馏烧瓶,冷凝管,锥形瓶。
(2)图中所用温度计的最大量程为100℃,而实验需要收集最高沸点为300℃的馏分,所以应该选用最大量程大于300℃的温度计,一般选用最大量程为350℃的温度计;因此,本题正确答案是: 错误。
(3)为防止烧瓶内液体受热不均匀而暴沸冲出烧瓶,需要在烧瓶内加入几块沸石;因此,本题正确答案是:防止液体暴沸。
(4)冷凝水应是下进上出,即从B口进,A口出,延长热量交换时间,使热量能更充分交换;因此,本题正确答案是: B进A出。
20.(1)1.5molH2SO4的质量是_____,其中含有___mol 氢原子。
(2)9.03×1023个氨分子含___mol氨分子,___mol氢原子,___个电子。
(3)已知16gA和20gB恰好完全反应生成0.04molC和31.76gD,则C的摩尔质量为____。
(4)在同温同压下,相等质量的氧气和臭氧,它们的物质的量之比为____,原子个数之比______,密度之比为____。
(5)物质的量浓度相同的NaCl、MgCl2、AlCl3三种溶液,当溶液体积比为5∶3∶2时,三种溶液中c(Cl−)之比为____________ 。
【答案】(1). 147g (2). 3 (3). 1.5 (4). 4.5 (5). 15NA (6). 106g/mol (7). 3:2 (8). 1:1 (9). 2:3 (10). 1:2:3
【详解】(1) H2SO4的摩尔质量为98 g/mol,1.5molH2SO4的质量是1.5×98=147g;其中含有1.5×2=3mol 氢原子;综上所述,本题答案是:147g,3。
(2)9.03×1023个氨分子的物质的量为1.5mol,含1.5 mol氨分子,含有1.5×3=4.5 mol氢原子,含有1.5×10×NA=15NA个电子;综上所述,本题答案是:1.5 , 4.5 ,15NA 。
(3)根据质量守恒定律:16+20=31.76+0.04M(C),M(C)= 106g/mol;综上所述,本题答案是:106g/mol。
(4) 假设质量均为1g的氧气和臭氧,其物质的量分别为:1/32mol,1/48mol;则氧气和臭氧的物质的量之比为1/32:1/48=3:2;原子个数之比为:2×1/32:3×1/48=1:1;其它条件下不变,气体的密度之比和气体的摩尔质量成正比,因此氧气和臭氧的密度比为:32:48=2:3;综上所述,本题答案是:3:2 ,1:1,2:3。
(5) 溶液中某一离子浓度只与该物质浓度和该离子个数有关,与溶液体积无关;所以物质的量浓度均为1mol/LNaCl、MgCl2、AlCl3三种溶液,溶液中c(Cl−)之比为1×1:1×2:1×3=1:2:3;综上所述,本题答案是:1:2:3。
21.取50.0mLNa2CO3和Na2SO4的混合溶液,加入过量BaCl2溶液后得到14.51g白色沉淀,用 过量稀硝酸处理后沉淀量减少到4.66g,并有气体放出。试计算:
(1)原混合溶液中Na2CO3和Na2SO4的物质的量浓度分别为____________、___________;
(2)产生的气体在标准状况下的体积_____________。
(3)已知t℃时Na2CO3的溶解度为S g,该温度下Na2CO3饱和溶液溶质的物质的量浓度是c mol/L,则此饱和溶液的密度为(用S、c表示)_______________g/mL。
【答案】(1). 1.0mol/L (2). 0.4mol/L (3). 1.12L (4). 53c(100+S)/(500S)
【详解】(1)沉淀用过量稀硝酸处理后,剩余的4.66g必为BaSO4,据SO42-守恒知,原溶液中 Na2SO4的物质的量为4.66/233mol=0.02mol,则其浓度0.02/0.05mol/L=0.40mol/L;而BaCO3质量为14.51g-4.66g=9.85g,据CO32-守恒,原溶液中Na2CO3物质的量为9.85/197mol=0.05mol,则其浓度0.05/0.05mol/L=1.00mol/L;综上所述,本题答案是:1.0mol/L,0.4mol/L。
(2)据C原子守恒,0.05mol CO32-生成0.05mol CO2,故在标况下的体积为0.05mol×22.4 L/mol=1.12L;综上所述。本题答案是:1.12L。
(3)根据饱和溶液中:ω=m(溶质)/m(溶液)×100%= S/(100+ S)×100%;根据公式c=1000×ρ×ω/M可知,ρ=c×M/1000×ω=[c×106]/[1000×S/(100+ S) ×100%]=53c(100+S)/(500S);综上所述,本题答案是:53c(100+S)/(500S)。
22.取1.43 g Na2CO3·10H2O溶于水配成100 mL溶液,求:
(1)Na2CO3物质的量浓度____________ Na+物质的量浓度_______________
(2)取出20 mL(1)溶液用蒸馏水稀释,使Na2CO3溶液物质的量浓度变为0.004 mol/L,求加入蒸馏水的体积_____________(设稀释时,对溶液体积的影响忽略不计)。
(3)取10 mL(1)溶液,若通入HCl气体以后恰好将CO32-全部转化成CO2气体,则反应后该溶液中Cl-的物质的量浓度__________________。
【答案】(1). 0.05mol/L (2). 0.1mol/L (3). 230mL (4). 0.1mol/L
【详解】1.43 g Na2CO3·10H2O的物质的量为1.43/286=0.005mol,(1) n(Na2CO3·10H2O)=n(Na2CO3)= 0.005mol,Na2CO3物质的量浓度=0.005/0.1=0.05mol/L; Na+物质的量浓度=c(Na2CO3)×2=0.05×2=0.1 mol/L;综上所述,本题答案是:0.05mol/L, 0.1mol/L。
(2)溶液是均一的,取出20 mL 溶液浓度与原溶液浓度相等,根据稀释定律,可以知道稀释后溶液体积为20×0.05/0.004=250 mL,稀释时,对溶液体积的影响忽略不计,则溶液体积具有加和性,故加入水的体积为250-20=230 mL;综上所述,本题答案是:230mL。
(3) 溶液是均一的, 取出10 mL 溶液浓度与原溶液浓度相等;所以取10 mL(1)的溶液,则物质的量为10×10-3×0.05=5×10-4mol;盐酸与碳酸钠恰好反应生成CO2气体:2HCl—CO32--2Cl-可知,n(Cl-)=2×5×10-4mol;c(Cl-)=2×5×10-4/(10×10-3)= 0.1mol/L;综上所述。本题答案是:0.1mol/L。
相关资料
更多

