山西省长治市天一联考2020届高三上学期一模考试理综生物试题
展开天一大联考“顶尖计划”2020届高中毕业班第一次考试理科综合生物
1.下列有关细胞的结构和功能的叙述,正确的是
A. 一个动物细胞中只含有一个中心体, 高等植物细胞中没有中心体
B. 用胰蛋白酶处理生物膜,生物膜的组成成分及通透性都会发生改变
C. 线粒体是有氧呼吸的主要场所,外膜上有运输葡萄糖和氧气的载体蛋白
D. 溶酶体内含有多种呼吸氧化酶,能分解衰老、损伤的细胞器
【答案】B
【解析】
【分析】
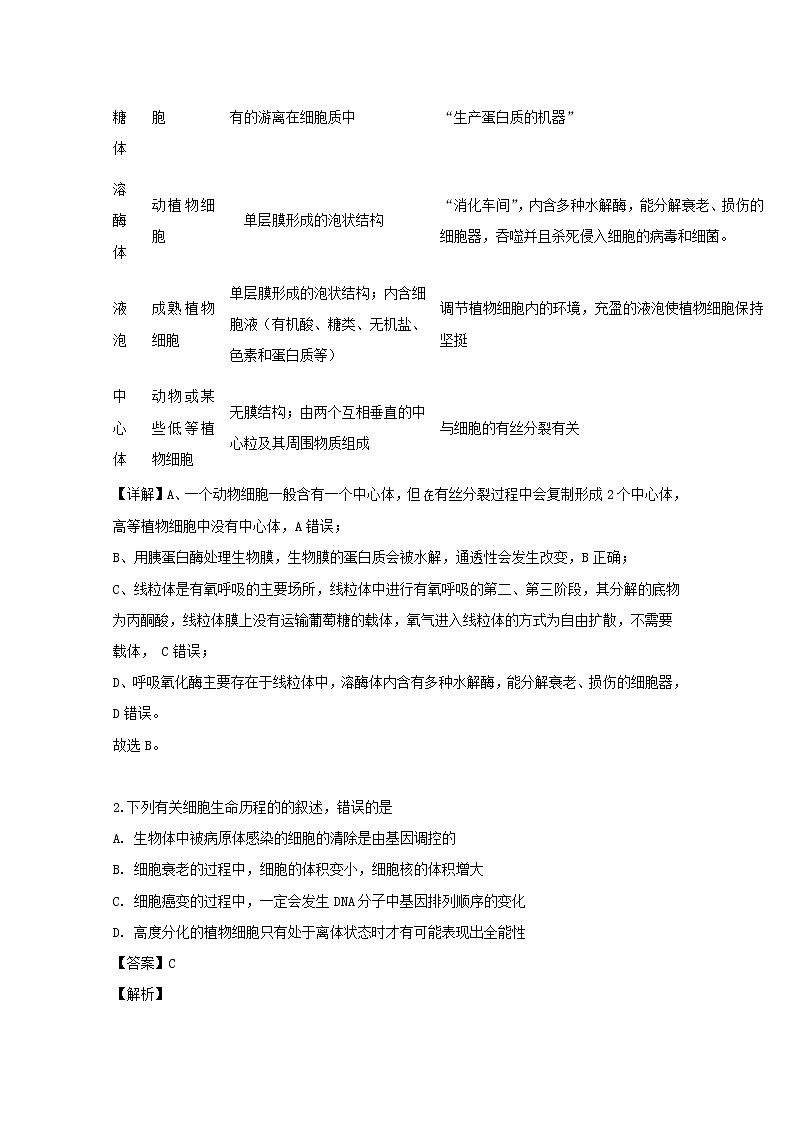
各种细胞器的结构、功能
细胞器 | 分布 | 形态结构 | 功 能 |
线粒体 | 动植物细胞 | 双层膜结构 | 有氧呼吸的主要场所 |
叶绿体 | 植物叶肉细胞 | 双层膜结构 | 植物细胞进行光合作用场所;植物细胞的“养料制造车间”和“能量转换站”。 |
内质网 | 动植物细胞 | 单层膜形成的网状结构 | 细胞内蛋白质的合成和加工,以及脂质合成的“车间” |
高尔 | 动植物细胞 | 单层膜构成的囊状结构 | 对来自内质网的蛋白质进行加工、分类和包装的“车间”及“发送站”(动物细胞高尔基体与分泌有关;植物则参与细胞壁形成) |
核糖体 | 动植物细胞 | 无膜结构,有的附着在内质网上,有的游离在细胞质中 | 合成蛋白质的场所 |
溶酶体 | 动植物细胞 | 单层膜形成的泡状结构 | “消化车间”,内含多种水解酶,能分解衰老、损伤的细胞器,吞噬并且杀死侵入细胞的病毒和细菌。 |
液泡 | 成熟植物细胞 | 单层膜形成的泡状结构;内含细胞液(有机酸、糖类、无机盐、色素和蛋白质等) | 调节植物细胞内的环境,充盈的液泡使植物细胞保持坚挺 |
中心体 | 动物或某些低等植物细胞 | 无膜结构;由两个互相垂直的中心粒及其周围物质组成 | 与细胞的有丝分裂有关 |
【详解】A、一个动物细胞一般含有一个中心体,但有丝分裂过程中会复制形成2个中心体,高等植物细胞中没有中心体,A错误;
B、用胰蛋白酶处理生物膜,生物膜的蛋白质会被水解,通透性会发生改变,B正确;
C、线粒体是有氧呼吸的主要场所,线粒体中进行有氧呼吸的第二、第三阶段,其分解的底物为丙酮酸,线粒体膜上没有运输葡萄糖的载体,氧气进入线粒体的方式为自由扩散,不需要载体, C错误;
D、呼吸氧化酶主要存在于线粒体中,溶酶体内含有多种水解酶,能分解衰老、损伤的细胞器,D错误。
故选B。
2.下列有关细胞生命历程的的叙述,错误的是
A. 生物体中被病原体感染的细胞的清除是由基因调控的
B. 细胞衰老的过程中,细胞的体积变小,细胞核的体积增大
C. 细胞癌变的过程中,一定会发生DNA分子中基因排列顺序的变化
D. 高度分化的植物细胞只有处于离体状态时才有可能表现出全能性
【答案】C
【解析】
【分析】
1、细胞凋亡是由基因决定的细胞编程序死亡的过程。细胞凋亡是生物体正常的生命历程,对生物体是有利的,而且细胞凋亡贯穿于整个生命历程。细胞凋亡是生物体正常发育的基础、能维持组织细胞数目的相对稳定、是机体的一种自我保护机制。在成熟的生物体内,细胞的自然更新、被病原体感染的细胞的清除,是通过细胞凋亡完成的。
2、衰老细胞的特征:(1)细胞内水分减少,细胞萎缩,体积变小,但细胞核体积增大,染色质固缩,染色加深;(2)细胞膜通透性功能改变,物质运输功能降低;(3)细胞色素随着细胞衰老逐渐累积;(4)有些酶的活性降低;(5)呼吸速度减慢,新陈代谢减慢。
3、细胞癌变的根本原因是原癌基因和抑癌基因发生基因突变,其中原癌基因负责调节细胞周期,控制细胞生长和分裂的过程,抑癌基因主要是阻止细胞不正常的增殖。
【详解】A. 成熟生物体中被病原体感染的细胞的清除过程是由基因调控的,A正确;
B. 细胞衰老的过程中,细胞的体积变小,细胞核的体积增大,B正确;
C. 细胞癌变的原因是基因突变,这会导致基因结构的改变,但不会导致基因排列顺序改变,C错误;
D. 高度分化的植物细胞要表现出全能性必需要离体,如果不离体,细胞全能性会受到抑制,不能表现出来。D正确。
故选C。
3.下列有关动植物生命活动调节的叙述,正确的是
A. 植物顶端优势的产生与顶芽产生的生长素极性运输有关
B. 人体内引起胰岛B细胞分泌胰岛素的信号分子仅有神经递质
C. 生长素在作用部位发挥作用前后绝对含量不变
D. 用赤霉素处理马铃薯块茎,可延长其休眠时间以利于储存
【答案】A
【解析】
【分析】
1、乙烯:促进果实成熟; 细胞分裂素:引起细胞分裂,诱导芽的形成和促进芽的生长; 脱落酸:促进果实与叶的脱落; 赤霉素:促进茎的伸长、引起植株快速生长、解除休眠和促进花粉萌发等生理作用; 生长素:能促进果实发育,促进细胞的纵向伸长。
2、顶端优势是指顶芽产生生长素通过极性运输运往侧芽,导致侧芽浓度过高,产生顶芽优先生长,侧芽生长受抑制的现象。
【详解】A、顶端优势是指顶芽产生生长素通过极性运输运往侧芽,导致侧芽生长受抑制的现象,A正确;
B、胰岛B细胞分泌胰岛素的信号分子有神经递质、血糖浓度、胰高血糖素,B错误;
C、生长素作为一种植物激素,在作用部位发挥作用后会被灭活,C错误;
D、赤霉素能解除休眠,促进萌发,因此用赤霉素处理马铃薯,不利于其储存,D错误。
故选A。
4.下列有关实验的叙述,正确的是
A. 用不同浓度的2,4--D 溶液处理的枝条都比用蒸馏水处理的枝条生根更快
B. 在T2噬菌体侵染细菌的实验中需要用未标记的T2噬菌体作为对照
C. 盐酸和酒精混合液(1:1)处理能使细胞相互分离,因而它可用于根尖解离
D. 用洋葱鳞片叶内表皮细胞作为实验材料观察细胞内的线粒体和叶绿体
【答案】C
【解析】
【分析】
1、生长素及生长素类似物对植物的生长具有两重性:低浓度促进生长,高浓度抑制生长。
2、T2噬菌体侵染细菌的实验步骤:分别用35S或32P标记噬菌体——噬菌体与大肠杆菌混合培养——噬菌体侵染未被标记的细菌——在搅拌器中搅拌,然后离心,检测上清液和沉淀物中的放射性物质。该实验证明DNA是遗传物质。
3、15%盐酸和95%酒精混合液(1:1)可以配制解离液,用于根尖的解离。
【详解】A. 由于2,4-D溶液具有两重性,浓度过高的2,4-D溶液可能抑制插条生根,比用蒸馏水处理的枝条生根更慢,A错误;
B. 在T2噬菌体侵染细菌的实验中分别用35S或32P标记噬菌体进行相互对照,B错误;
C. 15%盐酸和95%酒精混合液可以配制解离液,用于根尖的解离,C正确;
D.洋葱鳞片叶内表皮细胞没有叶绿体,D错误。
故选C。
5.下列有关生态系统的叙述,正确的是
A. 适当提高食物链和食物网的复杂性、可提高生态系统的恢复力稳定性
B. 利用农作物秸秆沤肥后施给农作物,实现了生态系统中物质的循环利用
C. 通过兔子粪便流入分解者体内为能量属于兔子化作用获得能量的一部分
D. 利用人工合成的性引诱剂诱杀雄性害虫以干扰害虫繁殖,该防治方法属化学防治
【答案】B
【解析】
【分析】
1、生态系统的碳循环指的是碳元素在生物群落与无机环境往返的过程,生态系统中的碳在生物群落与无机环境之间是以CO2的形式循环的,而碳在生物群落间的传递形式是有机物。
2、能量流动的特点:单向流动、逐级递减。
3、每个营养级能量的去向大体分为四个途径:a用于自身呼吸消耗分解;b被下一个营养级同化;c遗体、残骸等被分解者分解(或流向分解者);d未被该生态系统自身利用。
4、生态系统中的组成成分越多,营养结构就越复杂,生态系统的自动调节能力就越强,其抵抗力稳定性就越强,相反的其恢复力稳定性就越弱。
【详解】A、营养结构越复杂的生态系统,其抵抗力稳定性越强,但恢复力稳定性越弱,A错误;
B、农作物秸秆被微生物分解后产生矿质元素,重新被农作物吸收,实现了物质的循环利用B正确;
C、兔的粪便流入到分解者体内的能量不属于兔经过同化作用获取的能量,属于草的同化量,C错误;
D、利用人工合成的性引诱剂诱杀雄性害虫以干扰害虫繁殖,属生物防治,D错误.
故选B。
6.先天性夜盲症是不同种基因控制的多类型疾病,一般为静止性夜盲症和进行性夜盲症;前者一出生便表现为夜盲,相关基因(A/a)位于X染色体上,后者发病较晚,相关基因(D/d)位于常染色体上。如图是甲、乙两个家族的不同种类夜盲症遗传系谱图,已知甲、乙两个家族都不含对方的致病基因,且乙家族中Ⅰ2不携带致病基因。下列判断错误的是
A. 甲家族的遗传病是常染色体隐性遗传,因此是进行性夜盲症
B. 据图分析可知,乙家族Ⅰ1和Ⅱ5基因型相同的概率为100%
C. 若甲家族的Ⅲ2与乙家族的Ⅲ1婚配,则所生孩子全部正常
D. 乙家族的Ⅱ1与Ⅱ2再生育一个患病孩子的概率是1/2
【答案】D
【解析】
【分析】
由题意可知,静止性夜盲症致病基因(A/a)位于X 染色体上,进行性夜盲症的致病基因(D/d)位于常染色体上。由题图可知,在甲、乙家族中Ⅰ1和Ⅰ2均无病,但他们的儿子均患病,则两种病均为隐性遗传病。且乙家族中Ⅰ2不携带致病基因,则该遗传病属于伴X隐性遗传病,故乙家族表现为静止性夜盲症,甲家族表现为进行性夜盲症。
【详解】A、由上述分析可知,甲家族是常染色体隐性遗传,表现为进行性夜盲症;乙家族是伴X隐性遗传病,表现为静止性夜盲症,A正确;
B、乙家族的Ⅰ1和Ⅱ5均表现正常,且都生下患病儿子,所以基因型都为XAXa,B正确;
C、甲家族的Ⅲ2患病且无乙家族致病基因,可判断其基因型为ddXAXA;同理,乙家族的Ⅲ1患病且无甲家族致病基因,可判断其基因型为DDXaY,故他们所生孩子全部正常,C正确;
D、乙家族的Ⅱ1基因型为DDXAY,Ⅱ2基因型为DDXAXa,他们再生育一个患病孩子的概率是1/4,D错误.
故选D。
7.某科研小组利用云南松幼苗、三七幼苗进行温室沙培,测定两植物O2吸收量随光照强度的变化,结果如图所示。假设两种植物呼吸速率不变。据图回答下列问题:
(1)从曲线可以看出:光照强度大于C之后,影响三七光合速率的主要环境因素为______。对于云南松来说,当光照强度长期保持在B点左右时,叶肉细胞中色素的相对含量有所升高,但是C3的最大消耗速率却明显降低,原因是弱光下产生的__________(物质)减少限制了暗反应。D点时,三七和云南松通过光合作用制造有机物的速率是否相等? __________(填“是”或“否”),理由是___________________________________________。
(2)某同学分析曲线后认为,当光照强度为C时,若光照时间及叶面积均相同,理论上,随季节变化,三七在一天内积累的有机物量可能会超过云南松,其理由是____________________。
【答案】 (1). 温度和CO2浓度 (2). [H]和ATP (3). 否 (4). 二者净光合速率相等,但云南松呼吸速率高,故云南松真实光合(制造葡萄糖的)速率大于三七 (5). 光照强度为C 时,虽然云南松净光合速率大于三七,但由于云南松呼吸速率为三七的两倍,在叶面积相同的情况下,光照时间较短时,三七在一天内有机物积累量可能超过云南松
【解析】
【分析】
1、光照强度为0时,两植物均只能进行呼吸作用,图中可以看出,云南松呼吸速率是2mg/m2∙h,三七呼吸速率是1mg/m2∙h;A点时三七达到光补偿点,光合作用等于呼吸作用,而云南松光合作用小于呼吸作用;B点为云南松的光补偿点;C点为云南松的光饱和点;D点时两植物的净光合速率相等;E为云南松在光饱和点时达到最大净光合速率。
2、总光合速率=净光合速率+呼吸速率。
【详解】(1)从曲线可以看出:光照强度大于C之后,随着光照的增加,三七光合速率不再增加,说明光照已饱和,不再是影响三七光合速率的限制因素,所以影响三七光合速率的主要环境因素应该为其他因素,比如温度和CO2浓度,这两个都会影响光合作用,且题干中并没有说明它们是否适宜或充足。对于云南松来说,B点为云南松的光补偿点,当光照强度长期保持在B点左右时,光照强度不足,光反应产生的[H]和ATP不足,限制了暗反应, C3的最大消耗速率降低。D点时,三七和云南松净光合速率相等,但云南松呼吸速率高,故云南松真实光合(制造有机物的)速率大于三七。
(2)由图可知光照强度为C 时,云南松净光合速率大于三七,但没达到两倍,而云南松呼吸速率为三七的两倍,在叶面积相同的情况下,光照时间较短时,三七在一天内有机物积累量可能超过云南松。
【点睛】本题考查了影响光合作用因素的曲线变化图,明确图中各点所代表的含义是解决这道题的关。特别要注意的是,该图于与常规的光照强度影响光合速率曲线变化图不一样,已经倒过来了,要注意区别。
8.阿尔茨海默病(AD)是一种中枢神经系统退行性疾病,患者与记忆形成密切相关的大脑海马区明显萎缩,有部分学者认为该病与中枢“胆碱能神经元”的大量死亡和丢失有关。胆碱能神经元是能合成乙酰胆碱,并在兴奋时能从神经末梢释放乙酰胆碱的传出神经元。某研究小组以大鼠为材料,定位损伤大鼠的脑,利用水迷宫测试观察大鼠行为的改变来探究AD的发病机制。利用水迷宫进行学习和记忆能力测验结果如下表,分析并回答问题:
(1)研究小组定位损伤大鼠的脑部位是__________,该实验的因变量是大鼠的学习和记忆能力,具体测试生理指标是______________________。
(2)B组注射0.5 mol缓冲液溶解的鹅膏蕈氨酸1μL,其作用可能是鹅膏蕈氨酸会影响______________________________,进而产生与______________________________相似的效果,达到研究阿尔茨海默病机制的目的。B组大鼠的__________能力较差,从而为阿尔茨海默病与胆碱能神经元有关的猜测提供了实验证据。
(3)B组的实验处理需要进行相应的手术,并注射药物到一定区域。本实验中,仅做A组实验进行对照,实验设计严谨吗?如果不严谨,请写出C组大鼠的处理方式。_____________________。当C组实验所得的数据与__________组相近时,可进一步支持上述猜测。
【答案】 (1). 大脑海马区 (2). 错误次数和完成学习所需时间 (3). 胆碱能神经元对乙酞胆碱的合成或释放 (4). 胆碱能神经元死亡和丢失 (5). 学习和记忆 (6). 不严谨,C组做与B组相同的手术,并向大鼠脑的相同区域缓慢注射0. 5 mol不含鹅膏菌氨酸的缓冲液 (7). A
【解析】
【分析】
1.兴奋是以电信号的形式沿着神经纤维传导的.神经元之间的兴奋传递就是通过突触实现的,以电信号→化学信号→电信号的形式进行传递.
2.“胆碱能神经元”是一种能合成乙酰胆碱,并在兴奋时能从神经末梢释放乙酰胆碱的传出神经元.目前认为,老年性痴呆与中枢“胆碱能神经元”的大量死亡和丢失有关.
3.对照实验需要遵循单一变量原则和对照原则,其他无关变量都要相同.
【详解】(1)由题干可知,阿尔茨海默病患者与记忆形成密切相关的大脑海马区明显萎缩,故研究小组定位损伤大鼠的脑部位是大脑海马区,该实验的自变量是:是否注射0.5 mol缓冲液溶解的鹅膏蕈氨酸。该实验的因变量是大鼠的学习和记忆能力,具体通过错误次数和完成学习所需时间作为测试生理指标。
(2)B组实验向大鼠脑的一定区域缓慢注射0.5M缓冲液溶解的鹅膏蕈氨酸lμL,使得鹅膏蕈氨酸与突触后膜上的毒蕈碱受体结合,干扰了乙酰胆碱与受体的结合,产生了胆碱能神经元死亡和丢失相似的效果。表中的完成学习所需时间(秒)实验数据表明了B组大鼠的学习能力,错误次数实验数据表明了B组大鼠的记忆巩固能力。故B组大鼠的学习和记忆能力较差,从而为阿尔茨海默病与胆碱能神经元有关的猜测提供了实验证据
(3)对照实验要遵循单一变量原则,B组的实验处理需要进行相应的手术,故需增加C组做与B组相同的手术,注射不含鹅膏蕈氨酸的缓冲液的实验,当C组实验所得的数据与A组相近时,说明手术对实验鼠的影响,可进一步支持老年性痴呆与中枢“胆碱能神经元”的大量死亡和丢失有关。
【点睛】本题主要考查实验探究能力。能准确分析一个实验的自变量、因变量,清楚如果控制无关变量是解决本题关键。注意在实验设计中要遵循单一变量原则、对照原则等。
9.生态学者在研究草原生态系统中鹿的群时发现除了生殖季节,多数情况下鹿的雌雄个体常常分群活动,有人提出“鹿角效应”假说来解释这种同性聚群现象,即一群形态相同的食草动物能迷惑捕食者,降低被捕食的风险。请回答下列问题:
(1)草原上的雌鹿群或雄鹿群__________(填“属于”或“不属于”)种群。草原上鹿群的这种同性聚群分布属于种群的___________特征。
(2)某同学设计了一个模拟实验来验证“鹿角效应”假说。他利用宠物狗将水池中的漂浮物叼回来,通过测定叼回第一个漂浮物的时间来进行研究。材料是适宜大小的红色橡胶圈和红色橡胶棒若干。实验中甲组用1个红色橡胶圈和1个红色橡胶棒,乙组用____________________________,丙用____________________。
实验过程中的红色橡胶圈或红色橡胶棒模拟的是草原上的___________。为了避免无关变量和偶然因素的影响,应注意:
①___________________________;
②_____________________________。
若甲组所用的平均时间_________乙组和丙组的,则实验结果支持该假说。
【答案】 (1). 不属于 (2). 空间 (3). 2个红色橡胶圈 (4). 2个红色橡胶棒 (5). 雌鹿或雄鹿 (6). 控制宠物狗与放置橡胶圈或橡胶棒的距离每次要相等 (7). 进行重复实验求平均值 (8). 小于
【解析】
【分析】
1、种群是指生活在一定区域的同种生物的全部个体,特点是个体间彼此可以交配,实现基因交流。种群的特征包括数量特征和空间特征。数量特征有:种群密度、出生率和死亡率、迁入率和迁出率、年龄组成和性别比例。空间特征有:集群分布、均匀分布、随机分布。
2、群落的概念:在一定空间内所有生物种群的集合体,它具有一定的结构、一定的种类构成和一定的种间相互关系,并在环境条件相似地段可以重复出现.
3、生态系统的概念:在一定的空间和时间范围内,在各种生物之间以及生物群落与其无机环境之间,通过能量流动和物质循环而相互作用的一个统一整体.
4、对照实验需要遵循单一变量原则和对照原则,其他无关变量都要相同。
【详解】(1)种群是指生活在一定区域的同种生物的全部个体,草原上的雌鹿群或雄鹿群都没包括全部个体,故都不属于种群。草原上鹿群的这种同性聚群分布属于种群的空间特征。
(2)为探究“鹿角效应”假说是否成立,某同学用狗(能将抛入流水池中的漂浮物叼回来)、项圈和棍棒做了如下3组实验:如果甲组用1个红色橡胶圈和1个红色橡胶棒,那么乙组可用2个红色橡胶圈,丙组可用2个红色橡胶棒,记录每次抛出后够叼回第一个漂浮物的时间,甲、乙、丙3组宠物狗与放置橡胶圈或橡胶棒的距离是无关变量,应该相同;为了排除偶然因素的影响,应该进行重复实验取平均值。本实验中红色橡胶圈或红色橡胶棒相当于该草原上的雌鹿或雄鹿。若甲组所用的平均时间小于乙组和丙组的,则实验结果支持该假说。
【点睛】本题是对种群概念及特征的考查和“鹿角效应”的模拟实验的考查.回忆种群概念及特征完成第(1)小题,分析模拟实验的自变量、因变量和无关变量,并根据实验结果得出预期结论,可以完成第(2)小题。
10.某自花受粉植物(2N=48)的花色遗传如图所示,请据图回答下列问题:
(1)若A基因和B基因位于同一条染色体上,则二者为__________(填“等位”或“非等位”)基因。图示基因控制该植物花色性状的方式是________________。
(2)若花色遗传符合自由组合定律,研究人员将一株纯合的红花植株和一株白花植株(aaBB)杂交产生的大量种子(F1)用60Co-γ射线进行辐照处理,种子萌发后形成的F1植株中有一株开白花,其余植株开____________________。
(3)研究发现(2)中F1白花植株的产生是种子萌发时某个基因发生突变所致。
①F1种子并非一定发生A→a的隐性突变的原因是________________________。
②若F1白花植株的产生是由F1种子中另一对等位基因(C/c)发生了一次显性突变造成的,且突变基因的产物可以抑制A基因的功能,但对基因a、B、b无影响,此外突变基因与A、B基因不在同一条染色体上,则F1白花植株自交,F2的表现型及比例为__________。
【答案】 (1). 非等位 (2). 基因通过控制酶的合成来控制代谢过程,进而控制生物体的性状 (3). 粉红花 (4). 当发生b→B的显性突变时,基因型为AaBB的植株也开白花 (5). 红花:粉红花:白花=3:6:55
【解析】
【分析】
1、根据题干中各种色素的合成途径,判断粉红色、红色、白色植物个体的基因型,根据题意“已知基因B可以将红色植物的颜色淡化,其中BB淡化为白色,Bb淡化为粉红色“可判断红色植物的基因型为A_bb、粉红色植物的基因型为A_Bb、白色植株的基因型为aa__和A_BB。
2、等位基因是指位于同源染色体上同一位置,控制相对性状的不同形态的基因。非等位基因就是位于同源染色体的不同位置上或非同源染色体上的基因。
3、基因对性状的控制有两种方式:①基因通过控制蛋白质的合成来直接控制性状;②基因通过控制酶的合成进而控制代谢过程,以此来间接控制性状。
【详解】(1)等位基因是指位于同源染色体上同一位置,控制相对性状的不同形态的基因。非等位基因就是位于同源染色体的不同位置上或非同源染色体上的基因。A基因和B基因位于同一条染色体上,故二者为非等位基因。基因对性状的控制有两种方式:①基因通过控制蛋白质的合成来直接控制性状;②基因通过控制酶的合成进而控制代谢过程,以此来间接控制性状。图示可知基因控制该植物花色性状的方式为第二种。
(2)将一株纯合的红花植株(AAbb)和一株白花植株(aaBB)杂交产生的F1植株的基因型为AaBb,表现为粉红花。经射线照射有一株开白花,这是突变所致,其余植株应该表现为正常为粉红花。
(3)①由上分析可知,F1植株的基因型为AaBb,而白色植株的基因型为aaB_或A_BB,因此,F1植株中有一株白色的原因可能是发生了A-a的隐性突变,导致F1植株的基因型由AaBb(粉色)变为aaBb(白色),也可能是发生b-B的显性突变,导致F1的基因型由AaBb(粉色)变为AaBB,而基因型为AaBB的植株也开白色。
②据题意可知,另外一对基因(C/c)与A、B基因不在同一条染色体上,因此这三对等位基因的遗传遵循基因的自由组合定律。据题意F1种子中另一对基因发生了一次显性突变,且突变基因的产物可以抑制A基因的功能,但对a,B,b无影响,因此F1白色植株的基因型为AaBbCc,结合题意“突变基因的产物可以抑制A基因的功能,但对a,B,b无影响”可知F1白色植株自交产生的后代植株的基因型、表现型及所占比例为:红色基因型为A_bbcc,所占比例为3/4×1/4×1/4=3/64,粉色基因型为A_Bbcc,所占比例为3/4×1/2×1/4=3/32,白色基因型分别为A_BBC_、A_BbC_、A_BBcc、A_bbC_、aaB_C_、aaB_cc、aabbC_、aabbcc,所占比例为1-3/64-3/32=55/64,因此若假设正确,F1白色植株自交,子代表现型及比例为红色:粉红色:白色=3:6:55。
【点睛】本题结合各种色素的合成途径,考查基因的自由组合定律的实质及应用,要求学生掌握基因自由组合的实质,能根据题干信息判断基因型及其表现型之间的对应关系,再根据题干中具体要求答题,注意逐对分析法的应用。
11.为了增强洗衣粉对血渍、奶渍、油污、土豆泥等衣物上常见污垢的去除能力,洗衣粉中常常会添加各种酶类。请回答下列问题:
(1)根据衣物上常见的污垢的种类,目前常用的加酶洗衣粉中添加的酶制剂有四类,其中应用最广泛、效果最明显的是碱性蛋白酶和______________,前者能将血渍、奶渍等含有的大分子蛋白质水解成______________________________,使污迹容易从衣物上脱落。加酶洗衣粉是否应用了固定化酶技术:__________(填“是”或“否”)。
(2)某科研小组将M酶加入洗衣粉后欲探究该酶的去污能力,设计并进行了相关实验,结果如图所示。
①该实验的自变量有______________________________。该同学在使用加M酶洗衣粉时,发现用温水洗涤效果更好,如果直接用冷水洗涤,效果并不好,分析其中的原因是________________________________________。
②加M酶以后,对比污布类型2、3的实验处理,可以得出的实验结论是_______________。欲在原实验的基础上进一步探究加大酶用量能否显著提高洗衣粉的去污力。请简要写出实验思路:_________________________________________________________________。
【答案】 (1). 碱性脂肪酶 (2). 可溶性的氨基酸或小分子的肽 (3). 否 (4). 污布类型、洗衣粉的类型和酶用量 (5). 水温过低时M酶活性较低(或温度适宜时酶的活性高) (6). M酶对污布类型2的去污力强 (7). 选择单一污布类型(1 、2 、3 、4中选择)和单一洗衣粉类型(X、Y、Z中选择),设计不同的酶用量,观察去污力
【解析】
【分析】
1、衣物上常见污垢有血渍、奶渍、油污、土豆泥等,血渍、奶渍的主要成分是蛋白质,油污的主要成分是脂肪,土豆泥的主要成分是淀粉和纤维素。根据酶的催化作用的专一性特点,目前常用的加酶洗衣粉中添加的酶制剂有四类:碱性蛋白酶、碱性脂肪酶、淀粉酶、纤维素酶。
2、分析上图可知,该实验的自变量是污布类型、洗衣粉的类型和酶用量,因变量是去污力。
【详解】(1)根据以上分析可知,洗衣粉中需要加入酶类有碱性蛋白酶、碱性脂肪酶、淀粉酶、纤维素酶四类,其中前两种应用最广泛、效果最明显。血渍、奶渍等含有的大分子蛋白质在蛋白酶的作用下会被水解成可溶性的氨基酸或小分子的肽。加酶洗衣粉中的酶是特殊的化学物质包装的,遇水后包裹层很快溶解,释放出来的酶迅速发挥催化作用,其未运用酶的固定化技术,因为酶未固定在不溶于水的载体上,也不能重复利用。
(2)①结合题意分析实验结果可知,该实验的自变量是污布类型、洗衣粉的类型和酶用量。。加酶洗衣粉用温水洗涤效果要好一些,如果直接用冷水洗涤,效果并不好,其原因是水温过低时酶活性较低(或温度适宜酶的活性高)。
②对比污布类型2、3的实验处理,可以得出的实验结论是M酶对污布类型2的去污力强。在原实验的基础上进一步探究加大酶用量能否显著提高洗衣粉的去污力,我们要控制的自变量是酶的用量,因变量是去污力,污布类型和洗衣粉类型为无关变量,应保证相同。故实验设计思路是选择单一污布类型(1 、2 、3 、4中选择)和单一洗衣粉类型(X、Y、Z中选择),设计不同的酶用量,观察去污力。
【点睛】本题是对加酶洗衣粉的成分、酶固定化技术及实验探究能力的考查.根据常见污物的种类及酶专一性特点推测常用的加酶洗衣粉中添加的四类酶制剂,完成第(1)小题,分析探究实验的自变量、因变量和无关变量,并根据实验目的设计实验,准确写出实验思路,可以完成第(2)小题。
12.下图表示某质粒载体,图2表示植物甲的抗旱基因,该基因两端分别包括EcoRⅠ、BamHⅠ在内的多种限制酶的酶切位点。据图回答下列问题:
(1)目前获取目的基因的常用方法有:①从_______________中获取目的基因;②利用__________扩增目的基因。
(2)若目的基因和质粒载体分别用EcoRⅠ酶切,酶切产物用DNA连接酶处理后,两两连接对的产物有_________种类型。将上述连接产物导入无任何抗药性的宿主细胞中,再将这些宿主细胞接种到含四环素的培养基中,能正常生长的宿主细胞所含有的连接产物是__________________________________________________ 。实验中,为了防止目的基因和质粒载体在酶切后产生的末端发生任意连接,酶切时因选用的酶是_________________。
(3)为大量培养抗旱新品种植物,将基因表达载体构建完成后一般不直接导入农杆菌,而是先将其转入处于________的大肠杆菌中,导入大肠杆菌的目的是_______________________。
【答案】 (1). 基因文库 (2). PCR技术 (3). 3 (4). 载体--载体连接物(或质粒一质粒连接物) (5). EcoR I和BamH I (6). 感受态 (7). 获取大量重组质粒
【解析】
【分析】
基因工程技术的基本步骤:
(1)目的基因的获取:方法有从基因文库中获取、利用PCR技术扩增和人工合成。
(2)基因表达载体的构建:是基因工程的核心步骤,基因表达载体包括目的基因、启动子、终止子和标记基因等。
(3)将目的基因导入受体细胞:根据受体细胞不同,导入的方法也不一样.将目的基因导入植物细胞的方法有农杆菌转化法、基因枪法和花粉管通道法;将目的基因导入动物细胞最有效的方法是显微注射法;将目的基因导入微生物细胞的方法是感受态细胞法。
(4)目的基因的检测与鉴定:分子水平上的检测:①检测转基因生物染色体的DNA是否插入目的基因--DNA分子杂交技术;②检测目的基因是否转录出了mRNA--分子杂交技术;③检测目的基因是否翻译成蛋白质--抗原-抗体杂交技术.个体水平上的鉴定:抗虫鉴定、抗病鉴定、活性鉴定等。
【详解】(1)目前获取目的基因的常用方法有:从基因文库中获取、利用PCR技术扩增。
(2)将含有抗旱基因的DNA与该质粒表达载体分别用EcoRⅠ酶切,酶切产物用DNA连接酶处理后,两两连接的产物有3种,即含有耐旱基因的DNA与含有耐旱基因的DNA连接、质粒与质粒连接、含有耐旱基因的DNA与质粒连接。由图可知,构建基因表达载体时,四环素抗性基因会被破坏,因此将上述连接产物导入无任何抗药性的宿主细胞后,将这些宿主细胞接种到含四环素的培养基中,能正常生长的宿主细胞所含有的连接产物是载体-载体连接物(或质粒-质粒连接物)。酶切时应选用限制酶EcoRⅠ和BamHⅠ,形成不同的黏性末端,这样可以防止目的基因和质粒表达载体在酶切后产生的末端发生任意连接。
(3)为大量培养抗旱新品种植物,将基因表达载体构建完成后一般不直接导入农杆菌,而是先将其转入处于感受态的大肠杆菌中,目的是为了获取大量重组质粒。
【点睛】本题主要考查的知识点是基因工程的原理及技术。熟练掌握基因工程技术的基本步骤以及每一步骤中要注意的知识点是解决这道题的关键。

