重庆市一中2020届高三(10月)月考理综生物试题
展开2019年重庆一中高2020级高三上期10月月考
理科综合测试试题卷
1.下列有关实验的说法正确的是
A. 可以用哺乳动物成熟红细胞为材料用高倍镜观察细胞膜的亮-暗-亮三层结构
B. 可以用菠菜叶的下表皮细胞为材料观察叶绿体
C. 可以用黑藻叶为材料观察细胞的吸水和失水
D. 可以用紫色洋葱鳞片叶外表皮细胞为材料观察DNA和RNA在细胞中的分布
【答案】C
【解析】
【分析】
细胞膜的结构属于亚显微结构,需要借助电子显微镜才能观察;可以选人的口腔上皮细胞为材料观察DNA和RNA在细胞中的分布,而不宜选植物细胞,植物细胞含叶绿体,容易对颜色造成干扰。
【详解】A.细胞膜的结构属于亚显微结构,需要借助电子显微镜才能观察,A错误;
B.观察叶绿体可以用菠菜叶的下表皮并稍带些叶肉,下表皮细胞不含叶绿体,B错误;
C.黑藻叶属于成熟的植物细胞,有成熟的大液泡,可以用来观察细胞的吸水和失水,C正确;
D.紫色洋葱鳞片叶外表皮细胞有颜色,会对观察DNA和RNA在细胞中的分布产生影响,D错误。
故选C。
2.下列关于元素的说法不正确的是
A. 叶绿素由C、H、O、N、Mg等大量元素和微量元素构成
B. P元素存在于磷脂分子的亲水性部位
C. 核酸中的N元素只存在于碱基中
D. 细胞中的元素大多以化合物形式存在
【答案】A
【解析】
【分析】
组成生物体的化学元素根据其含量不同分为大量元素和微量元素两大类。
(1)大量元素是指含量占生物总重量万分之一以上的元素,包括C、H、O、N、P、S、K、Ca、Mg;
(2)微量元素是指含量占生物总重量万分之一以下的元素,包括Fe、Mn、Zn、Cu、B、Mo等。
糖类的元素组成是C、H、O,蛋白质的元素组成是C、H、O、N等,不同类的脂质的元素组成不同,脂肪和固醇的元素组成是C、H、O,磷脂的元素组成是C、H、O、N、P,核酸的元素组成是C、H、O、N、P。
【详解】A、 C、H、O、N、Mg都属于大量元素,A错误;
B.、P元素存在于磷脂分子的亲水性部位,疏水性尾部是由脂肪酸链组成不含磷,B正确;
C、 核酸中的磷酸和五碳糖都不含N,N元素只存在于碱基中,C正确;
D、 细胞中的元素大多以化合物形式存在,D正确。
故选A。
3.下列关于细胞中化合物的说法正确的是
A. 酶是以碳链为骨架的生物大分子
B. 草食动物主要利用自身分泌的纤维素酶消化食物中的纤维素
C. 盐析过程中蛋白质的结构发生了变化
D. ATP水解释放的能量不能用于维持体温的相对稳定
【答案】A
【解析】
【分析】
酶是由活细胞产生的具有催化作用的有机物,绝大多数酶是蛋白质,极少数酶是RNA,所以酶的基本组成单位为氨基酸或核糖核苷酸。盐析不会改变蛋白质的空间结构,盐析只是改变了蛋白质的溶解度,使得蛋白从水溶液中析出。
【详解】A. 酶绝大多数是蛋白质,少数为RNA,都是以碳链为骨架的生物大分子,A正确;
B. 草食动物主要利用肠道菌群分泌的纤维素酶消化食物中的纤维素,B错误;
C. 盐析不会改变蛋白质的空间结构,只是改变蛋白质的溶解度,使其析出,C错误;
D. ATP水解释放的能量也可以转化为热能,用于维持体温的相对稳定,D错误。
故选A。
4.下列关于细胞结构的说法不正确的是
A. 核孔与胞间连丝都具有信息交流的功能
B. 大肠杆菌细胞壁的形成与高尔基体有关
C. 细胞核中的染色质能行使遗传功能
D. 体外培养细胞时,新生细胞比衰老细胞的线粒体多
【答案】B
【解析】
【分析】
细胞核的结构:
1、核膜:
(1)结构:核膜是双层膜,外膜上附有许多核糖体,常与内质网相连;其上有核孔,是核质之间频繁进行物质交换和信息交流的通道;在代谢旺盛的细胞中,核孔的数目较多。
(2)化学成分:主要是脂质分子和蛋白质分子。
(3)功能:起屏障作用,把核内物质与细胞质分隔开;控制细胞核与细胞质之间的物质交换和信息交流。
2、核仁:与某种RNA的合成以及核糖体的形成有关。在有丝分裂过程中,核仁有规律地消失和重建。
3、染色质:细胞核中能被碱性染料染成深色的物质,其主要成分是DNA和蛋白质。
【详解】A. 核孔可以实现细胞核和细胞质的信息交流,胞间连丝可以实现相邻植物细胞间的信息交流,A正确;
B. 大肠杆菌是细菌,属于原核生物,没有高尔基体,B错误;
C. 细胞核中的染色质主要是由DNA 和蛋白质组成,DNA能行使遗传功能,C正确;
D.新生细胞分裂比较旺盛,耗能较多,故其线粒体比衰老细胞多,D正确。
故选B。
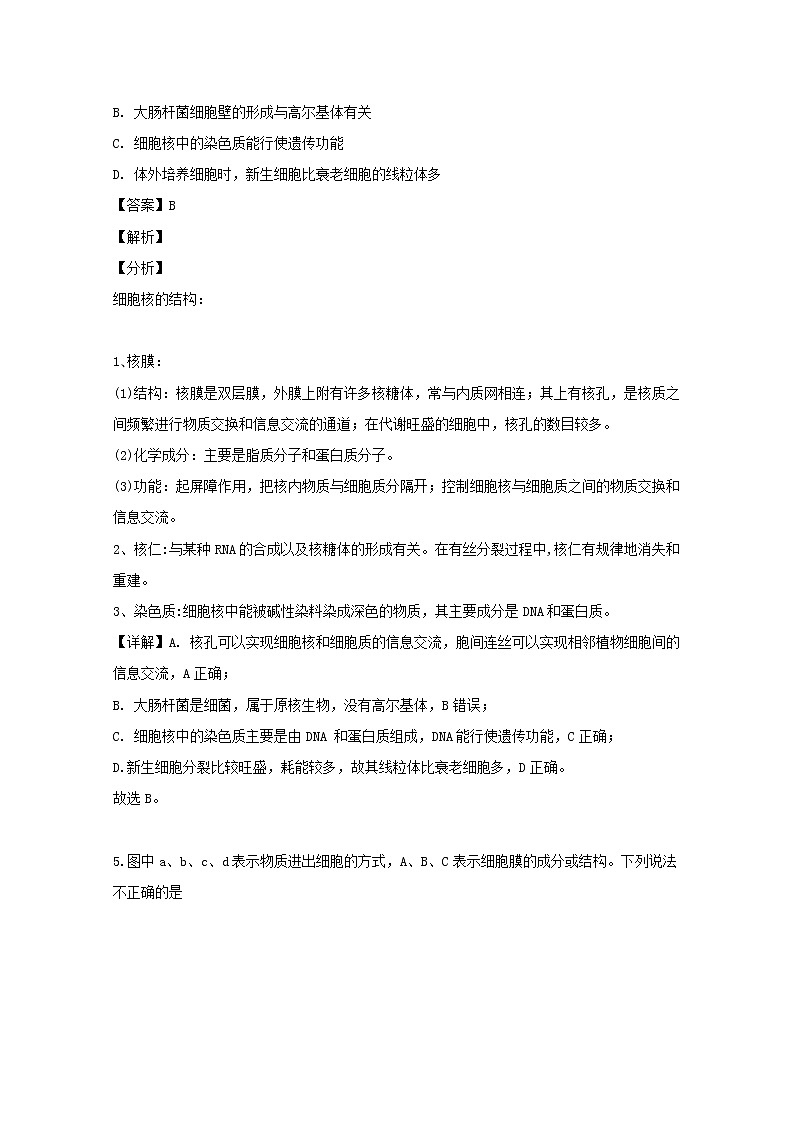
5.图中a、b、c、d表示物质进出细胞的方式,A、B、C表示细胞膜的成分或结构。下列说法不正确的是
A. 细胞癌变过程中细胞膜的C物质含量减少
B. 细胞膜上的C物质只位于其外侧
C. 某些激素可以b方式进入靶细胞内
D. 低温只影响a和d的运输速率
【答案】D
【解析】
【分析】
分析图示:图示表示细胞膜的亚显微结构,其中A表示蛋白质,B表示磷脂双分子层,C表示糖蛋白,图示的上面表示膜外、下面表示膜内;a物质和d物质的运输方向均是由低浓度一侧运输到高浓度一侧,需要载体和能量,均属于主动运输;b物质和c物质的运输方向均是从高浓度一侧运输到低浓度一侧,不需要载体和能量,均属于自由扩散。
【详解】A. C物质表示糖蛋白,癌细胞细胞膜的糖蛋白含量减少,A正确;
B. C物质表示糖蛋白,细胞膜上的糖蛋白只位于其外侧,B正确;
C. 某些脂溶性激素可以自由扩散进入靶细胞内,如性激素等,C正确;
D. 低温除了会影响呼吸作用能量的供应从而影响主动运输速率,也会影响分子的运动从而影响自由扩散和协助扩散。D错误。
故选D。
6.下列关于细胞呼吸的说法不正确的是
A. 有氧呼吸和无氧呼吸过程中,[H]的生成一定伴随着能量的释放
B. 有氧呼吸和无氧呼吸过程中,[H]的消耗不一定伴随着ATP的产生
C. 有氧呼吸和无氧呼吸过程中,葡萄糖中的大多数能量都以热能的形式散失
D. 给含酵母菌的培养液通入18O2,一段时间后可检测到C18O2出现
【答案】C
【解析】
【分析】
有氧呼吸总反应方程式:6O2+C6H12O6+6H2O 酶 6CO2+12H2O+能量。
1、有氧呼吸可以分为三个阶段:
第一阶段:在细胞质的基质中。
反应式:C6H12O6(葡萄糖)酶 2C3H4O3(丙酮酸)+4[H]+少量能量(2ATP);
第二阶段:在线粒体基质中进行。
反应式:2C3H4O3(丙酮酸)+6H2O酶 20[H]+6CO2+少量能量(2ATP);
第三阶段:在线粒体的内膜上。
反应式:24[H]+6O2 酶 12H2O+大量能量(34ATP);
2、无氧呼吸可以分为二个阶段:
第一阶段:C6H12O6 酶 2丙酮酸+4[H]+少量能量(2ATP)(细胞质基质)
第二阶段:2丙酮酸+4[H] 酶 2酒精+2CO2(细胞质基质)
或2丙酮酸+4[H] 酶 2乳酸(细胞质基质)
【详解】A. 有氧呼吸第一、二阶段和无氧呼吸第一阶段,有[H]的生成也有能量的释放,A正确;
B.无氧呼吸第二阶段,有[H]的消耗但没有ATP的产生,B正确;
C.无氧呼吸过程中,葡萄糖中的大多数能量还以有机物的形式储存,没有释放出来,C错误;
D. 给含酵母菌培养液通入18O2,通过有氧呼吸第三阶段,可以到转移到H218O,再通过有氧呼吸的第二阶段可以转移到C18O2,D正确。
故选C。
7.图甲、乙是细胞亚显微结构模式图,①~⑩表示细胞的各结构。请据图分析:
(1)分离图中细胞器的方法是_________________。能够维持甲乙细胞正常形态且由蛋白质纤维组成的网架结构是_________________。
(2)两图中能形成囊泡的结构有_________________(填序号),不参与构成生物膜系统的细胞器有_________________(填序号)。
(3)若D代表病毒,则水解D的细胞器是_________________。
(4)有同学认为核膜是由内质网演变而来,据图分析其依据是_________________。
【答案】 (1). 差速离心法 (2). 细胞骨架 (3). ⑥⑦⑨ (4). ③⑤ (5). 溶酶体 (6). 核膜的外膜与内质网相连,内外核膜之间的空腔和内质网空腔相通
【解析】
【分析】
分析图示:甲图为动物细胞亚显微结构图,乙为植物细胞亚显微结构图,其中①是线粒体,②是细胞质基质,③是中心体,④细胞核,⑤是核糖体,⑥是内质网,⑦是细胞膜,⑧是液泡,⑨是高尔基体,⑩是叶绿体。
【详解】(1)分离细胞器的方法是差速离心法。细胞骨架是能够维持甲乙细胞正常形态且由蛋白质纤维组成的网架结构。
(2)两图中⑥是内质网、⑦是细胞膜、⑨是高尔基体能形成囊泡,③是中心体和⑤是核糖体没有细胞器膜,不参与构成生物膜系统。
(3)溶酶体内含多种水解酶,能分解衰老、损伤的细胞器,吞噬并且杀死侵入细胞的病毒和细菌。
(4)核膜的外膜与内质网相连,内外核膜之间的空腔和内质网空腔相通,可以判断核膜是由内质网演变而来。
【点睛】本题考查细胞结构和功能、动物细胞和植物细胞的形态和结构的异同,要求考生识记细胞中各结构的图象,能准确判断图中各结构的名称;识记动物细胞和植物细胞的形态和结构的异同,能结合所学的知识准确答题。
8.细胞的生命活动离不开酶和ATP,据图回答下列问题:
(1)在甲、乙、丙三支试管中分别加入一定量的淀粉溶液和等量的淀粉酶溶液,在均低于最适温度条件下进行反应,产物量随时间的变化曲线如图1所示。乙、丙试管温度的大小关系为乙_________________丙。如果适当提高甲试管的温度,则A点如何移动?_________________(填“上移”或“下移”或“不移动”)。
(2)若在丁试管中加入与乙试管等量的淀粉和盐酸,在温度相同的条件下反应,测得乙试管反应速率远大于丁试管,该结果说明酶具有_________________,具有该特性的原因是_________________。
(3)图2表示ATP酶复合体的结构和主要功能,ATP酶复合体的存在说明生物膜具有的功能有_________(填两项)。图中H+从B侧运输到A侧的跨膜运输方式为_________________。
(4)科学家发现,一种与ATP相似的物质GTP(三磷酸鸟苷)也能为细胞的生命活动提供能量,请从化学结构的角度解释GTP与GDP容易相互转化的原因是_________________。
【答案】 (1). 大于 (2). 不移动 (3). 高效性 (4). 酶降低活化能的作用更显著 (5). 物质运输、能量转换 (6). 协助扩散 (7). 远离鸟苷(G)的高能磷酸键容易水解和形成
【解析】
【分析】
酶是由活细胞产生的具有催化活性的有机物,绝大多数酶是蛋白质,少数酶是RNA,所以酶的基本单位都是氨基酸或核糖核苷酸。酶具有高效性、专一性和作用条件温和等特性,酶具有高效性的原因是酶能显著降低化学反应的活化能。酶的活性受温度、pH等因素的影响,如高温、过酸、过碱都会使酶永久失活,但低温只能降低酶的活性,不会使酶失活。
ATP 的结构简式是 A-P~P~P,其中A代表腺苷,T是三的意思,P代表磷酸基团。ATP和ADP的转化过程中,能量来源不同:ATP水解释放的能量,来自高能磷酸键的化学能,并用于生命活动;合成ATP的能量来自呼吸作用或光合作用。场所不同:ATP水解在细胞的各处。ATP合成在线粒体,叶绿体,细胞质基质。
【详解】(1)据图示可知,甲、乙、丙三支试管的反应速度为甲>乙>丙,且均低于最适温度,故所处的温度为甲>乙>丙,适当提高甲试管的温度,反应速度加快,但A点取决于底物的多少,不会移动。
(2)淀粉能够酸水解,但水解速率要远小于酶水解,说明酶具有高效性,原因是酶降低活化能的作用更显著。
(3)通过分析图示可知,ATP酶复合体可以控制H+进出细胞,且将H+的势能转化为ATP中活跃的化学能,故ATP酶复合体的存在说明生物膜具有物质运输、能量转换的功能。图中H+从B侧运输到A侧的跨膜运输是顺浓度梯度运输,且需要载体,故其运输方式为协助扩散。
(4)GTP与ATP类似,GTP与GDP容易相互转化的原因是远离鸟苷(G)的高能磷酸键容易水解和形成。
【点睛】本题结合酶的浓度一定时,反应速度和反应物浓度、温度的关系图,ATP酶复合体的结构图考查酶的特性和影响酶促反应速率的因素以及ATP的相关知识,考生识记酶和ATP的特性、明确温度对酶活性的影响是解题的关键。
9.我国科学家成功培育出具有较强耐盐碱能力的沙漠海水稻,回答下列问题:
(1)普通水稻在盐碱地中生长易出现“烧苗”现象的原因是_________________。海水稻可吸收海水中的钾离子而不吸收汞离子,该过程体现了生物膜具有的功能特点是_________________。
(2)将普通水稻放在浓度适宜的NaNO3溶液中培养,一段时间后培养液中的NO3-浓度下降、Na+浓度增高,请回答下列问题:
①培养液中Na+浓度增高的原因是_________________。
②为维持细胞内正负电荷数的平衡,根细胞吸收一个Na+时会排出一个H+,吸收一个NO3-时会排出一个HCO3-。由Na+和NO3-的浓度变化可知,实验过程中培养液pH的变化趋势是_________________。农业生产中长期将NaNO3作为氮肥施用,会发现某些土壤微生物的生长受到抑制,由上述材料可知,土壤微生物生长受抑制的原因是_________________。
【答案】 (1). 根细胞细胞液浓度小于土壤溶液浓度 (2). 选择透过性 (3). 根吸水的速率大于吸收Na+的速率 (4). 增大 (5). 植物对NaNO3的吸收导致土壤pH改变(增大),进而导致微生物的酶活性降低从而抑制生长
【解析】
【分析】
植物细胞的质壁分离原理:当细胞液的浓度小于外界溶液的浓度时,细胞就会通过渗透作用而失水,细胞液中的水分就透过原生质层进入到溶液中,使细胞壁和原生质层都出现一定程度的收缩,由于原生质层比细胞壁的收缩性大,当细胞不断失水时,原生质层就会与细胞壁分离。
【详解】(1)普通水稻在盐碱地中,普通水稻根细胞细胞液浓度小于土壤溶液浓度,细胞失水,从而出现“烧苗”现象。海水稻可吸收海水中的钾离子而不吸收汞离子,该过程体现了生物膜具有选择透过性的功能特点。
(2)将普通水稻放在浓度适宜NaNO3溶液中培养,由于根吸水的速率大于吸收Na+的速率,故一段时间后培养液中的Na+浓度增高。为维持细胞内正负电荷数的平衡,根细胞吸收一个Na+时会排出一个H+,吸收一个NO3-时会排出一个HCO3-。由培养液中的NO3-浓度下降、Na+浓度增高可知,细胞吸收的NO3-多于Na+,故培养液中增加HCO3-多于H+,pH增大。农业生产中长期将NaNO3作为氮肥施用,植物对NaNO3的吸收导致土壤pH改变(增大),进而导致微生物的酶活性降低从而抑制生长。
【点睛】本题通过结合细胞膜对水和无机盐的吸收等知识点,考查细胞膜的功能,熟悉相关知识点结合题意答题。
10.小鼠毛色的黑斑对白斑为显性,由位于X染色体上的一对等位基因(B/b)控制。小鼠的长尾和短尾性状由常染色体上一对等位基因(T/t)控制。用一只长尾白斑雌鼠与一只短尾黑斑雄鼠为亲本进行杂交获得多只子代(F1),其中无论雌雄都有长尾和短尾个体。回答下列问题:
(1)F1中黑斑鼠所占比例是_________________。根据F1结果_________________(填“能”或“不能”)判断出长尾与短尾的显隐性。
(2)若长尾对短尾为显性,研究人员让F1中雌雄个体随机交配,统计F2中长尾与短尾个体的数量比为2:3。据此推测,出现此结果最可能的原因是基因型为_____的个体死亡,请设计杂交实验加以证明(写出实验思路和结果)。
实验思路:____________,观察和统计子代的表现型及比例。
实验结果:_________________
【答案】 (1). 1/2 (2). 不能 (3). TT (4). 让(F1的)雌雄长尾鼠杂交 (5). 子代中长尾鼠︰短尾鼠=2︰1
【解析】
【分析】
1、基因分离定律和自由组合定律的实质:
进行有性生殖的生物在减数分裂产生配子的过程中,位于同源染色体上的等位基因随同源染色体分离而分离,分别进入不同的配子中,随配子独立遗传给后代,同时位于非同源染色体上的非等位基因进行自由组合;性染色体上的基因控制的性状的遗传总是和性别相关联,叫伴性遗传,伴性遗传也遵循分离定律,是分离定律的特殊形式;伴性遗传和常染色体上的遗传遵循自由组合定律。
2、由题意知,对小鼠的毛色来说,B基因为黑斑, b基因为白斑, B对b是显性;小鼠的尾长性状由常染色体上一对等位基因(T/t)控制,T对t完全显性,一只长尾鼠与短尾鼠杂交,子代既有长尾鼠,也有短尾鼠,相当于测交实验(Tt×tt),不能判断长尾和短尾的显隐性关系。
【详解】(1)由分析可知,用一只白斑雌鼠XbXb与一只黑斑雄鼠XBY杂交,F1中黑斑鼠所占比例是1/2,一只长尾鼠与短尾鼠杂交,子代既有长尾鼠,也有短尾鼠,相当于测交实验(Tt×tt),不能判断长尾和短尾的显隐性关系。
(2)考虑短尾和长尾这一对相对性状,子一代基因型是Tt:tt=1:1,雌雄个体随机交配TT:
Tt:tt=1:6:9,如果长尾与短尾个体之比约为2:3,则最可能的原因是T胚胎致死,且长尾是显性性状。如果T纯合致死,则长尾基因型是Tt,长尾鼠雌雄个体相互交配,子代基因型及比例是Tt:tt=2:1,分别表现为长尾、短尾。
【点睛】本题旨在考查学生理解基因分离定律和自由组合定律的实质、性别决定和伴性遗传,把握知识的内在联系,形成知识网络,并结合题干信息进行推理、综合解答问题,学会应用演绎推理的方法设计遗传实验判断基因位置、预期实验结果、获取结论。
[生物—选修1:生物技术实践]
11.图中的装置常用于植物有效成分的提取,回答下列问题:
(1)根据胡萝卜素具有________特点,可选用萃取法提取胡萝卜素。请指出甲装置中的一处错误:_________________。
(2)乙装置用于胡萝卜素的_________(填步骤名)。丙图中β-胡萝卜素标准样品的点样点为_________________。为防止胡萝卜素分解,在干燥过程应控制好温度和_________________。
(3)玫瑰精油的提取过程中加入NaCl的目的是__________。
(4)橘皮精油的主要成分是_________________。为提高出油率,需要将柑橘皮干燥去水,并用_________________浸泡。
【答案】 (1). 易溶于有机溶剂 (2). 使用酒精灯直接加热 (3). 浓缩 (4). A、D (5). 时间 (6). 使油水分层更明显 (7). 柠檬烯 (8). 石灰水
【解析】
【分析】
1、提取植物芳香油常用的方法有萃取、压榨和蒸馏三种方法。
2、图甲为萃取装置。胡萝卜素的化学性质稳定,不溶于水,微溶于乙醇,易溶于石油醚等有机溶剂,常采用萃取法提取。胡萝卜素的提取流程为:红萝卜-粉碎一干燥-萃取-过滤-浓缩一胡萝卜素。胡萝卜素常用来总量因缺乏维生素A引起的疾病。
图乙是蒸馏法提取玫瑰精油的装置,此法收集得到的乳白色的乳浊液是玫瑰油和水的混合物,要得到较纯的玫瑰精油还需将玫瑰油和水分开。
图丙是胡萝卜素鉴定的纸层析结果示意图,鉴定实验的原理是不同的色素在层析液中的溶解度不同,从而在滤纸条上扩散的速度也不同,点加提取样品要点加在中间,标准样品点加在两侧,即其中A、D是标准样点,B、C是提取样点。
【详解】(1)胡萝卜素的化学性质稳定,不溶于水,易溶于石油醚等有机溶剂,常采用萃取法提取。甲装置中应该用水浴锅加热,不能使用酒精灯直接加热。
(2)乙装置用于胡萝卜素的浓缩。图丙是胡萝卜素鉴定的纸层析结果示意图,鉴定实验的原理是不同的色素在层析液中的溶解度不同,从而在滤纸条上扩散的速度也不同,点加提取样品要点加在中间,标准样品点加在两侧,即其中A、D是标准样点,B、C是提取样点。为防止胡萝卜素分解,在干燥过程应控制好温度和时间。
(3)玫瑰精油的提取过程中加入NaCl可以使油水分层更明显。
(4)橘皮精油的主要成分是柠檬烯。为提高出油率,需要将柑橘皮干燥去水,并用石灰水浸泡。
【点睛】本题考查对植物有效成分的提取的知识,对玫瑰精油的提取方法和原理、胡萝卜素的提取及鉴定方法的记忆和理解是解题的关键。
[生物—选修3:现代生物科技]
12.三亲婴儿技术的诞生为线粒体携带致病基因的母亲带来了希望,据图回答:
(1)获得重组卵母细胞A也会用到体细胞核移植技术,完成①过程需要用微型吸管吸出_______,完成④过程的B细胞需要选择_________________(时期)的卵母细胞。
(2)卵母细胞的获取过程中,需要对女性进行超数排卵处理,超数排卵的方法是给女性注射______激素,受精卵发育为婴儿说明了细胞具有___________。
(3)细胞A的培养过程③所需气体主要有O2和CO2,CO2的主要作用是__________。
(4)为了提高已有胚胎的利用率,可采用_________________技术。若选用囊胚期的胚胎,操作过程中要特别注意的问题是_________________。
(5)设计试管婴儿技术与解决不孕问题而进行的试管婴儿技术的主要区别是前者需要在植入前对胚胎进行_________________。
【答案】 (1). 细胞核和第一极体 (2). 减数第二次分裂中期(或MⅡ中期) (3). 促性腺 (4). 全能性 (5). 维持培养液的pH (6). 胚胎分割 (7). 将内细胞团均等分割 (8). 遗传学诊断(或基因检测或基因诊断)
【解析】
【分析】
据图分析,①表示去掉细胞核,②表示核移植,③表示形成重组的卵母细胞,④表示受精作用形成受精卵,⑤表示早期胚胎发育,⑥表示胚胎移植。
【详解】(1)获得重组卵母细胞A也会用到体细胞核移植技术,完成①过程需要用微型吸管吸出细胞核和第一极体,完成④过程的B细胞需要发育到减数第二次分裂中期(或MⅡ中期)
(2)超数排卵的方法是给女性注射促性腺激素,受精卵发育为婴儿说明了细胞具有全能性。
(3)细胞A的培养过程③所需气体主要有O2和CO2,5%的CO2的主要作用是调节培养液的pH。
(4)为了提高已有胚胎的利用率,可采用胚胎分割技术。若选用囊胚期的胚胎,特别注意的问题是将内细胞团均等分割,防止影响胚胎的进一步发育。
(5)设计试管婴儿技术与解决不孕问题而进行的试管婴儿技术的主要区别是前者需要在植入前对胚胎进行遗传学诊断,需要符合需要的胚胎再移殖。
【点睛】本题考查细胞工程和胚胎工程的相关知识,要求考生识记动物细胞培养的过程及条件;识记体外受精的过程;识记胚胎移植的基本程序,掌握胚胎移植的生理学基础,能结合所学的知识准确答题,属于考纲识记和理解层次的考查。

