还剩15页未读,
继续阅读
2018-2019学年黑龙江省齐齐哈尔市第八中学高二上学期期末考试化学试题 解析版
展开
2018-2019学年度上学期期末考试
高二化学试题
本试卷共分两部分,满分100分,第一部分选择题16小题,共48分,第二部分非选择题,共4题,共52分。考试时间:90分钟。
可能用到的相对原子质量:H:1 C:12 N:14 0:16 Ag:108 Cu:64
第Ⅰ卷(满分48分)
一、选择题(共16小题 每小题只有1个选项符合题意 每小题3分 共48分)
1.下列有关金属腐蚀与防护的说法正确的是
A. 在海轮外壳连接锌块保护外壳不受腐蚀是采用了牺牲阴极的阳极保护法
B. 当镀锡铁制品的镀层破损时,镀层仍能对铁制品起保护作用
C. 纯银器表面在空气中因化学腐蚀渐渐变暗
D. 海水中船体的腐蚀为析氢腐蚀
【答案】C
【解析】
【详解】A. 海轮外壳连接锌块,锌为负极,保护外壳不受腐蚀,为牺牲阳极的阴极保护法,选项A不正确;
B.铁比锡活泼,当镀锡铁制品的镀层破损时,相对比较活泼的铁先被腐蚀,镀层不能对铁制品再起保护作用,选项B错误;
C. 不纯的金属或合金易发生电化学腐蚀,纯银器主要发生化学腐蚀使其表面变暗,选项C正确;
D. 海水的酸碱性接近中性,在海水中船体受到的腐蚀主要为吸氧腐蚀,只有在酸性较强的溶液中,钢铁才会发生析氢腐蚀,选项D错误;
故合理选项是C。
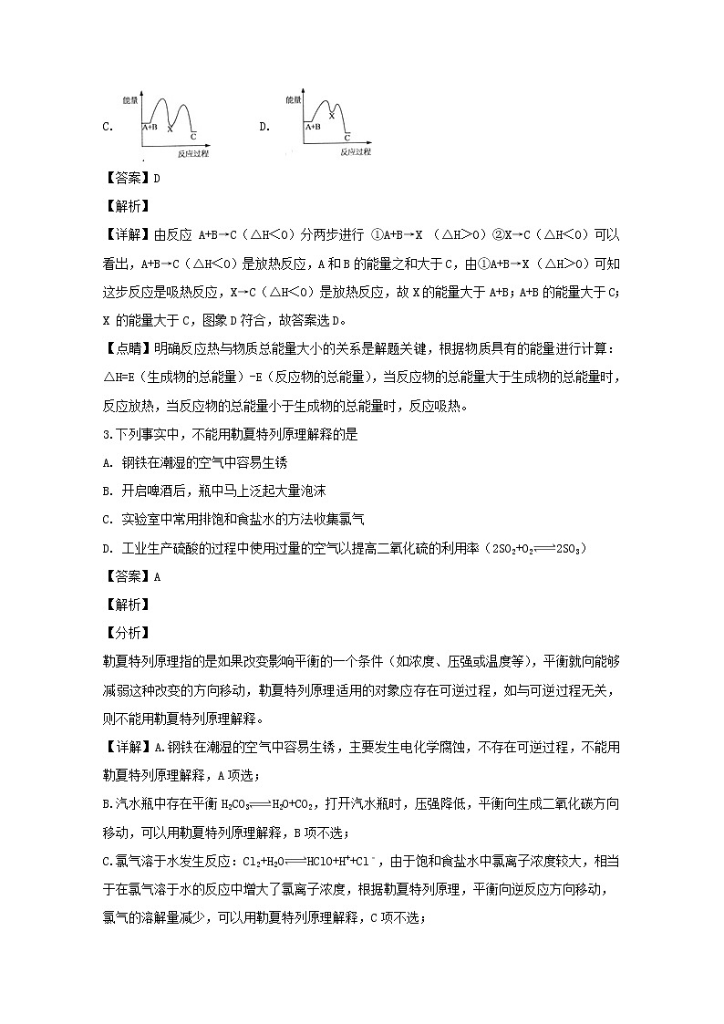
2.反应A+B→C(放热)分两步进行:①A+B→X(吸热)②X→C(放热),下列示意图中能正确表示总反应过程中能量变化的是
A. B.
C. D.
【答案】D
【解析】
【详解】由反应 A+B→C(△H<0)分两步进行 ①A+B→X (△H>0)②X→C(△H<0)可以看出,A+B→C(△H<0)是放热反应,A和B的能量之和大于C,由①A+B→X (△H>0)可知这步反应是吸热反应,X→C(△H<0)是放热反应,故X的能量大于A+B;A+B的能量大于C;X 的能量大于C,图象D符合,故答案选D。
【点睛】明确反应热与物质总能量大小的关系是解题关键,根据物质具有的能量进行计算:△H=E(生成物的总能量)-E(反应物的总能量),当反应物的总能量大于生成物的总能量时,反应放热,当反应物的总能量小于生成物的总能量时,反应吸热。
3.下列事实中,不能用勒夏特列原理解释的是
A. 钢铁在潮湿的空气中容易生锈
B. 开启啤酒后,瓶中马上泛起大量泡沫
C. 实验室中常用排饱和食盐水的方法收集氯气
D. 工业生产硫酸的过程中使用过量的空气以提高二氧化硫的利用率(2SO2+O22SO3)
【答案】A
【解析】
【分析】
勒夏特列原理指的是如果改变影响平衡的一个条件(如浓度、压强或温度等),平衡就向能够减弱这种改变的方向移动,勒夏特列原理适用的对象应存在可逆过程,如与可逆过程无关,则不能用勒夏特列原理解释。
【详解】A.钢铁在潮湿的空气中容易生锈,主要发生电化学腐蚀,不存在可逆过程,不能用勒夏特列原理解释,A项选;
B.汽水瓶中存在平衡H2CO3H2O+CO2,打开汽水瓶时,压强降低,平衡向生成二氧化碳方向移动,可以用勒夏特列原理解释,B项不选;
C.氯气溶于水发生反应:Cl2+H2OHClO+H++Cl﹣,由于饱和食盐水中氯离子浓度较大,相当于在氯气溶于水的反应中增大了氯离子浓度,根据勒夏特列原理,平衡向逆反应方向移动,氯气的溶解量减少,可以用勒夏特列原理解释,C项不选;
D. 工业上生产硫酸存在平衡2SO2+O22SO3,使用过量的空气,增大氧气的浓度,平衡向正反应移动,可以提高二氧化硫的利用率,能用勒夏特列原理解释,D项不选,答案选A。
4.少量铁粉与100 mL 0.01 mol·L-1的稀盐酸反应,反应速率太慢。为了加快此反应速率而不改变H2的产量,可以使用如下方法中的
A. 升高温度(不考虑盐酸挥发) B. 改用10 mL 0.1 mol/L硝酸
C. 加入NaCl溶液 D. 滴入几滴硫酸铜溶液
【答案】A
【解析】
A. 升高温度,反应速率加快,不改变H2的产量,正确;B.改用10 mL 0.1 mol/L硝酸,硝酸会与铁粉反应生成NO,H2的产量会减少;C. 加入NaCl溶液,不能加快此反应速率,错误;D、滴入几滴硫酸铜溶液,构成原电池,反应速率加快,但Fe少量,导致生成的氢气减少,故错误。
5.下列关于热化学反应的描述中正确的是
A. HCl和NaOH反应的中和热△H=-57.3 kJ·mol−1,则H2SO4和Ca(OH)2反应的中和热△H=2×(-57.3)kJ·mol−1
B. 甲烷的标准燃烧热ΔH=-890.3 kJ·mol−1,则CH4(g)+2O2(g)=CO2(g)+2H2O(g) ΔH<-890.3 kJ·mol−1
C. 已知:500℃、30MPa下,N2(g)+3H2(g)2NH3(g) ΔH=-92.4kJ·mol-1;将1.5 mol H2和过量的N2在此条件下充分反应,放出热量46.2 kJ
D. CO(g)的燃烧热是283.0kJ·mol−1,则2CO2(g) ===2CO(g)+O2(g)反应的△H=+566.0 kJ·mol−1
【答案】D
【解析】
【详解】A.HCl和NaOH反应的中和热△H=-57.3kJ/mol,但由于稀硫酸与氢氧化钙反应生成的硫酸钙微溶,则H2SO4和Ca(OH)2反应的中和热的△H≠-57.3kJ/mol,A错误;
B.由于气态水的能量高于液态水的能量,则甲烷完全燃烧生成液态水放热多,但放热越多,△H越小,因此反应CH4(g)+2O2(g)=CO2(g)+2H2O(g)的ΔH>-890.3 kJ·mol-1,B错误;
C.合成氨反应是可逆反应,将1.5 mol H2和过量的N2在此条件下充分反应,放出热量小于46.2 kJ,C错误;
D.CO(g)的燃烧热是283.0kJ/mol,则2CO(g)+O2(g)=2CO2(g)△H=-566.0kJ/mol,互为逆反应时,焓变的数值相同、符号相反,则2CO2(g)=2CO(g)+O2(g)反应的△H=+566.0kJ/mol,D正确;
答案选D。
【点睛】本题考查热化学方程式,为高频考点,把握反应中能量变化、中和热与燃烧热、可逆反应为解答的关键,侧重分析与应用能力的考查,选项B为解答的易错点,注意比较△H大小时要带着符合比较,题目难度不大。
6.下列溶液在空气中加热、蒸干、灼烧后,所得固体为原溶液中的溶质的是
A. Na2SO3 B. NH4Cl C. AlCl3 D. Na2CO3
【答案】D
【解析】
【分析】
A.根据物质的还原性分析;B.根据物质的稳定性分析;C.根据盐的水解分析,D.根据物质的稳定性分析判断。
【详解】A.Na2SO3具有强的还原性,可以被空气中O2氧化为Na2SO4,Na2SO4是强酸强碱盐,物质稳定性强,所以加热、蒸干、灼烧亚硫酸钠溶液后,最终得到的不是纯净的Na2SO3,选项A错误;
B. NH4Cl不稳定,其溶液在空气中加热、蒸干后,灼烧NH4Cl发生分解反应,产生NH3和HCl气体,最后无固体剩余,选项B错误;
C.AlCl3是强酸弱碱盐,在溶液中铝离子发生水解反应生成Al(OH)3和HCl,HCl有挥发性,当溶液蒸干时剩余固体是Al(OH)3,该物质不稳定,加热发生分解反应,产生氧化铝和水,所以灼烧最后得到的固体物质是Al2O3,选项C错误;
D.碳酸钠是强碱弱酸盐,在溶液加热,发生水解反应产生NaOH和NaHCO3,蒸干过程中二者又反应产生Na2CO3,碳酸钠受热时不分解,故当水分蒸干、灼烧后最终固体仍为碳酸钠,选项D正确;
故合理选项是D
【点睛】本题考查了盐溶液水解的知识。掌握不同的盐的稳定性、氧化性、还原性、挥发性等物质的性质是正确分析、判断的基础,要具体问题具体分析。
7.在由水电离出的c(H+)=1×10-12mol·L-1的溶液中,一定能大量共存的离子组是
A. NH4+、Ba2+、NO3-、Cl- B. Cl-、NO3-、Na+、K+
C. SO42-、NO3-、Fe2+、Mg2+ D. Na+、K+、ClO-、I-
【答案】B
【解析】
【分析】
由水电离出的c(H+)=1×10-12mol·L-1的溶液中,水的电离程度小于1×10-7mol·L-1,则抑制了水的电离,溶液可能为酸性,也可能为碱性,分析时要同时满足,酸、碱性条件。
【详解】A. NH4+与OH-反应,不能大量共存,A错误;B.离子与H+或OH-,均不反应,可以大量共存,B正确;C. Fe2+、Mg2+与OH-反应,不能大量共存,C错误;D. ClO-、I-与H+反应,不能大量共存,D错误;故答案为B。
8.常温下,关于溶液的稀释,下列说法正确的是( )
A. pH=3的醋酸溶液稀释100倍,pH=5
B. pH=4的H2SO4溶液加水稀释100倍,溶液中由水电离产生的c(H+)=1×10-6 mol·L-1
C. 将1 L 0.1 mol·L-1的Ba(OH)2溶液稀释为2 L,pH=13
D. pH=8的NaOH溶液稀释100倍,其pH=6
【答案】C
【解析】
【分析】
A.醋酸是弱电解质,在水溶液里存在电离平衡,加水稀释能促进醋酸电离;
B.先计算稀释后溶液中氢离子浓度,再结合水的离子积常数计算水电离出的氢氧根离子浓度,水电离出的氢氧根离子浓度等于水电离出的氢离子浓度;
C.先计算稀释后溶液中氢氧根离子浓度,计算溶液中氢离子浓度,从而确定溶液的pH;
D.酸或碱无论如何稀释都不能转变为碱或酸。
【详解】A.如果醋酸是强电解质,则pH=3的醋酸溶液加水稀释100倍, pH=5,实际上醋酸是弱电解质,所以稀释后pH<5,故A错误;
B.将pH=4的H2SO4加水稀释100倍,则溶液的pH=6,溶液中c(OH-)=1×10-8 mol·L-1,所以溶液中由水电离产生的c(H+)=1×10-8mol·L-1,故B错误;
C. 将1 L 0.1 mol·L-1的Ba(OH)2溶液稀释为2L,溶液中c(OH-)=0.1×2×1/2=0.1 mol·L-1,则c(H+)=1×10-13mol·L-1,所以pH=13,故C正确;
D. pH=8的NaOH溶液稀释100倍,溶液仍然是碱性溶液不可能是酸性溶液,其溶液的pH>7,故D错误;
正确选项C。
【点睛】本题考查弱电解质的电离,易错选项为D,注意酸碱稀释过程中溶液接近中性时,要考虑水的电离,为易错点,题目难度中等。
9.用惰性电极电解一定浓度的 CuSO4 溶液一段时间后,欲使溶液恰好恢复至电解前情况,需加入的物质是
A. CuSO4 B. Cu C. CuCO3 D. Cu2O
【答案】C
【解析】
【详解】CuSO4溶液存在的阴离子为:SO42-、OH-,放电能力:OH->SO42- ,OH-离子放电生成氧气;溶液中存在的阳离子是Cu2+、H+,放电能力:Cu2+>H+,所以Cu2+离子放电生成Cu,溶液变成硫酸溶液;电解硫酸铜溶液的方程式为:2CuSO4+2H2O2Cu+O2 ↑+2H2SO4,
从溶液中析出的物质是氧气和铜,根据元素守恒可知,向溶液中加入氧化铜可恢复至电解前情况,CuCO3与硫酸发生反应,产生的CO2气体从溶液中逸出。或者这样理解:CuCO3比CuO多CO2的组成,CuCO3与硫酸发生反应时,CO2会从溶液中逸出,所以进入溶液的成分与CuO相同,因此也可向该溶液中加入CuCO3 使溶液复原,故合理选项是C。
10.将足量的AgCl固体分别加入相同体积的下列物质中,AgCl溶解的质量由大到小的排列顺序是①0.01 mol/L KCl 溶液 ②0.02 mol/L CaCl2溶液③0.03 mol/L HCl溶液 ④蒸馏水 ⑤0.05 mol/L AgNO3溶液
A. ①>②>③>④>⑤ B. ④>①>③>②>⑤
C. ⑤>④>②>①>③ D. ④>③>⑤>②>①
【答案】B
【解析】
【分析】
AgCl在溶液中存在溶解平衡,AgCl(s) ⇌Ag+(aq)+Cl-(aq),由c(Ag+)c(Cl-)=Ksp可知,c(Ag+)或c(Cl-)越大,越能抑制AgCl的溶解,AgCl溶解的质量就越小。
【详解】①中c(Cl-)=0.01 mol/L,②中c(Cl-)=0.04 mol/L,③中c(Cl-)=0.03 mol/L,④中c(Cl-)=0mol/L,⑤中c(Ag+)=0.05 mol/L,五种溶液中Ag+或Cl-浓度由小到大的顺序为:④<①<③<②<⑤,故AgCl在相应溶液中溶解的质量由大到小的顺序为:④>①>③>②>⑤。
故选B。
11.将pH=2的盐酸与pH=12的氨水等体积混合,在所得的混合溶液中,下列关系式正确的是( )
A. c(Cl-)>c(NH4+)>c(OH-)>c(H+) B. c(NH4+)>c(Cl-)>c(OH-)>c(H+)
C. c(Cl-)=c(NH4+>c(H+)=c(OH-) D. c(NH4+)>c(Cl-)>c(H+)>c(OH-)
【答案】B
【解析】
【分析】
若在常温时,溶液中的Kw=10-14,pH=2的盐酸c(H+)=c(Cl-)=0.01mol/L,pH=12的氨水,电离出的c(NH4+)= c(OH-)= 0.01mol/L。
【详解】若两溶液等体积混合,H++ OH-=H2O,两离子浓度减小,NH3·H2O⇌ NH4++ OH-,平衡右移,c(NH4+)增大,溶液显碱性,故c(NH4+)>c(Cl-)>c(OH-)>c(H+),答案B正确。
【点睛】本题中,两溶液等体积混合后,判断溶液显碱性很重要,此时溶液中的c(OH-)、c(H+)要远远小于c(Cl-);
12.已知:①S(g)+O2(g)===SO2(g) ΔH1;
②S(s)+O2(g)===SO2(g) ΔH2;
③2H2S(g)+O2(g)===2S(s)+2H2O(l) ΔH3;
④2H2S(g)+3O2(g)===2SO2(g)+2H2O(l) ΔH4;
⑤SO2(g)+2H2S(g)===3S(s)+2H2O(l) ΔH5。下列关于上述反应焓变的判断不正确的是
A. ΔH1<ΔH2
B. ΔH3<ΔH4
C. ΔH5=ΔH3-ΔH2
D. 2ΔH5=3ΔH3-ΔH4
【答案】B
【解析】
【详解】A.气态硫的能量比固态硫的能量高,所以气态硫反应时放出的热量多,即ΔH1<ΔH2,故正确;B.硫化氢不完全燃烧放出的热量比完全燃烧放出的热量少,所以有ΔH3>ΔH4,故错误;C. ②S(s)+O2(g)===SO2(g) ΔH2;③2H2S(g)+O2(g)= 2S(s)+2H2O(l) ΔH3;根据盖斯定律分析,③-②可得热化学方程式:⑤SO2(g)+2H2S(g)=3S(s)+2H2O(l) ΔH5=ΔH3-ΔH2,故正确;D. ③2H2S(g)+O2(g)===2S(s)+2H2O(l) ΔH3;④2H2S(g)+3O2(g)===2SO2(g)+2H2O(l) ΔH4;根据盖斯定律分析,(③×3-④)/2得热化学方程式⑤SO2(g)+2H2S(g)===3S(s)+2H2O(l) ΔH5=(3ΔH3-ΔH4)/2,故正确。故选B。
13.下列反应中符合下列图像的是
A. N2(g)+3H2(g) 2NH3(g) ΔH=-Q1 kJ/mol(Q1>0)
B. 2SO3(g) 2SO2(g)+O2(g) ΔH=+Q2 kJ/mol(Q2>0)
C. 4NH3(g)+5O2(g) 4NO(g)+6H2O(g) ΔH=-Q3 kJ/mol(Q3>0)
D. H2(g)+CO(g) C(s)+H2O(g) ΔH=+Q4 kJ/mol(Q4>0)
【答案】B
【解析】
试题分析:图像一、二,相同压强下温度升高,生成物浓度增大,平衡正向移动,故正反应反向为吸热反应,故A、C项错误;压强增大生成去浓度减小,故平衡逆向移动,故逆向为气体体积缩小的反应,则D项错误;B想满足;图像三压强增大平均相对分子量增大,B项平衡逆向移动,气体总质量不变,总物质的量减小,故平均相对分子量增大;温度升高B项平衡正向移动,平均相对分子量减小,满足图像三;图四温度不变压强增大V(逆)>V(正),平衡逆向移动,故B项满足,B项反应满足各图像,故B项正确。
考点:化学平衡图像问题。
14.利用如图所示装置,当X、Y选用不同材料时,可将电解原理广泛应用于工业生产。下列说法中正确的是
A. 氯碱工业中,X、Y均为石墨,Y附近能得到氢氧化钠
B. 铜的精炼中,X是纯铜,Y是粗铜,Z是CuSO4
C. 电镀工业中,X是待镀金属,Y是镀层金属
D. 外加电流的阴极保护法中,X是待保护金属
【答案】D
【解析】
试题分析:A.氯碱工业上,用惰性电极电解饱和氯化钠溶液,阴极附近得到氢氧化钠,即Y附近能得到氢氧化钠,故A错误;B.铜的精炼中,粗铜作阳极X,纯铜作阴极Y,硫酸铜溶液作电解质溶液,故B错误;C.电镀工业上,Y是待镀金属,X是镀层金属,故C错误;D.外加电流的阴极保护法中,阴极是待保护金属,即Y是待保护金属,故D正确,故选D。
【考点定位】考查了电解原理
【名师点晴】原电池原理和电解池原理是高考的热点,根据电解时离子的放电顺序、电镀、电解精炼、金属的腐蚀与防护来分析解答即可,具体分析:氯碱工业上,用惰性电极电解饱和氯化钠溶液,阳极上析出氯气,阴极上析出氢气,阴极附近得到氢氧化钠;铜的精炼中,粗铜作阳极,纯铜作阴极,硫酸铜溶液作电解质溶液;电镀工业上,镀层作阳极,镀件作阴极;外加电流的阴极保护法中,阴极是待保护金属,基础性知识考查,要求强调知识面的熟悉程度,据此分析解题。
15.电解硫酸钠溶液联合生产硫酸和烧碱溶液的装置如图所示,其中阴极和阳极均为惰性电极.测得同温同压下,气体甲与气体乙的体积比约为1:2,以下说法正确的是
A. 左侧a极与电源的负极相连
B. 电解使右侧溶液的pH减小
C. 离子交换膜d为阳离子交换膜(允许阳离子通过)
D. 当电路中通过1mol电子时,气体甲在标准状况下的体积为11.2L。
【答案】C
【解析】
【分析】
由装置图分析可以知道是电解装置,电极硫酸钠溶液,实质是电解水,气体甲与气体乙的体积比约为1:2,气体甲为氧气,气体乙为氢气,阳极生成氧气,电极反应4OH--4e-=2H2O+O2↑,阴极生成氢气,2H++2e-=H2↑,气体体积比为1:2,所以判断a电极是阳极,b电极是阴极,在阳极室得到硫酸,在阴极室得到氢氧化钠,则c为阴离子交换膜,d为阳离子交换膜。据此分析。
【详解】A、根据以上分析可以知道a电极为阳极,与电源正极相连,故A错误;
B、右侧阴极生成氢气,电极反应2H++2e-=H2↑,消耗H+,pH增大,故B错误;
C、阳极a生成氧气,电极反应4OH--4e-=2H2O+O2↑,阳极室水的电离平衡被破坏生成氢离子,生成产物丙为硫酸,阴极生成氢气,2H++2e-=H2↑,生成产物丁为氢氧化钠,则c为阴离子交换膜,d为阳离子交换膜,故C正确;
D、气体甲为氧气,阳极生成氧气,电极反应4OH--4e-=2H2O+O2↑,由电极反应式可知,当电路中通过1mol电子时,生成0.25mol氧气,在标准状况下的体积为5.6L,所以D选项是错误的。
所以C选项是正确的。
16.室温时,向20mL 0.1mol/L的醋酸溶液中不断滴加0.1mol/L的NaOH溶液,溶液的pH变化曲线如图所示,在滴定过程中,下列关于溶液中离子浓度大小关系的描述不正确的是
A. a点时:c(CH3COO-)>c(Na+)>c(CH3COOH)>c(H+)>c(OH-)
B. b点时:c(Na+) = c(CH3COO-)
C. c点时:c(OH-) =c(CH3COOH) + c(H+)
D. d点时:c(Na+)>c(CH3COO-)>c(OH-)>c(H+)
【答案】D
【解析】
【详解】A.a点时醋酸过量,溶液为CH3COOH和CH3COONa的混合物,溶液呈酸性,醋酸根离子的水解程度小于醋酸的电离程度,则c(CH3COO-)>c(CH3COOH),但醋酸的电离程度较小,因此c(CH3COO-)>c(Na+)>c(CH3COOH)>c(H+)>c(OH-),故A正确;B.溶液中存在电荷守恒c(Na+)+c(H+)=c(CH3COO-)+c(OH-),b点时溶液的pH=7,呈中性,则c(H+)=c(OH-),根据电荷守恒可知c(Na+)=c(CH3COO-),故B正确;C.c点时,氢氧化钠与醋酸恰好反应生成醋酸钠溶液,醋酸钠溶液中存在电荷守恒:①c(Na+)+c(H+)=c(CH3COO-)+c(OH-),也存在物料守恒:②c(Na+)=c(CH3COO-)+c(CH3COOH),将②带入①可得:c(OH-)=c(CH3COOH)+c(H+),故C正确;D.d点为等物质的量的NaOH和CH3COONa的混合物,溶液呈碱性,由于CH3COO-存在微弱的水解,则:c(Na+)>c(OH-)>c(CH3COO-)>c(H+),故D错误;故选D。
【点睛】本题考查酸碱中和滴定的判断和离子浓度大小比较。掌握溶液酸碱性与溶液pH的关系,能够根据电荷守恒、物料守恒、盐的水解判断溶液中离子浓度大小是解题的关键。本题的易错点A,要注意醋酸是弱酸,电离程度较小。
第Ⅱ卷(非选择题,共52分)
17.下面a~e是中学化学实验中常见的几种定量仪器:a.量筒 b.容量瓶 c.滴定管 d.托盘天平 e.温度计
(1)无“0”刻度的是________(填字母)。
(2)下列操作合理的是________(填字母)。
A.用25 mL碱式滴定管量取20.00 mL NaHCO3溶液
B.用托盘天平准确称量10.20 g碳酸钠固体
C.用100 mL量筒量取3.2 mL浓硫酸
D.用500 mL容量瓶配制1 mol·L-1的氢氧化钠溶液495.5 mL
(3)某学生欲用已知物质的量浓度的盐酸来测定未知物质的量浓度的氢氧化钠溶液,若滴定开始和结束时,酸式滴定管中的液面如图所示:则所用盐酸的体积为________mL。
(4)某学生根据三次实验分别记录有关数据如下表:
滴定次数
待测氢氧化钠溶液的体积/mL
0.100 0 mol·L-1盐酸的体积/mL
滴定前刻度
滴定后刻度
溶液体积
第一次
25.00
0.00
26.11
26.11
第二次
25.00
1.56
30.30
28.74
第三次
25.00
0.22
26.31
26.09
请选用其中合理数据列出该氢氧化钠溶液物质的量浓度(计算结果保留4位有效数字):c(NaOH)=________ mol·L-1。
(5)由于错误操作,使得上述所测氢氧化钠溶液的浓度偏高的是________(填字母)。
A.中和滴定达终点时俯视滴定管内液面读数
B.碱式滴定管用蒸馏水洗净后立即取用25.00 mL待测碱溶液注入锥形瓶进行滴定
C.酸式滴定管用蒸馏水洗净后立即装标准溶液来滴定
D.把配好的标准溶液倒入刚用蒸馏水洗净的试剂瓶中然后用来滴定
【答案】 (1). ab (2). AD (3). 26.10 (4). 0.104 4 (5). CD
【解析】
【详解】(1)量筒小刻度在下,故不需要0刻度;容量瓶只有一个量程刻度;滴定管、托盘天平、温度计均有0刻度;因此,本题正确答案是:ab。
(2)A. 碱式滴定管可以读数读到0.01 mL,合理;
B.托盘天平只能读到0.1g,不能称量10.20 g碳酸钠固体,不合理;
C. 用100 mL量筒量取3.2 mL浓硫酸,产生较大误差,应选用10 mL量筒,不合理;
D. 实验室没有495.5 mL 容量瓶,故选用500 mL容量瓶,合理;
综上所述,本题选AD 。
(3)滴定管的0刻度在上方,故图1、2正确;0-1刻度间每一小格为0.10mL,滴定开始时如图1显示0.00mL,结束时图2显示26.10mL,可以知道则所用盐酸溶液的体积为26.10-0.00=26.10 mL;因此,本题正确答案是:26.10。
(4)根据数据的有效性,舍去第2组数据,则1、3组平均消耗V(盐酸)=(26.11+26.09)/2=26.10mL,根据反应方程式HCl+NaOH=NaCl+H2O;0.0261×0.1000=0.025×c(NaOH),则c(NaOH)=0.1044 mol·L-1;综上所述,本题答案是:0.1044。
(5)A.读取盐酸体积时,滴定结束时俯视读数,造成V(标准)偏小,根据c(待测),可以知道,测定c(NaOH)偏低,故A错误;
B.碱式滴定管用蒸馏水洗净后立即取用25.00 mL待测碱溶液注入锥形瓶进行滴定,相当于稀释,造成c(NaOH)偏低,故B错误;
C.酸式滴定管未用标准盐酸溶液润洗就直接注入标准盐酸溶液,标准液的浓度偏小,造成V(标准)偏大,根据c(待测),可以知道,测定c(NaOH)偏大,故C正确;
D.把配好的标准溶液倒入刚用蒸馏水洗净的试剂瓶中标准液的浓度偏小,造成V(标准)偏大,根据c(待测),可以知道,测定 c(NaOH)偏大,故D正确;
综上所述,本题选CD。
18.研究氮氧化物与悬浮在大气中海盐粒子的相互作用时,同温度下涉及如下反应:
①2NO(g)+Cl2(g)2ClNO(g) ΔH1<0,平衡常数为K1;
②2NO2(g)+NaCl(s)NaNO3(s)+ClNO(g) ΔH2<0,平衡常数为K2。
(1)4NO2(g)+2NaCl(s)2NaNO3(s)+2NO(g)+Cl2(g) ΔH3,平衡常数K=___________________(用K1、K2表示)。ΔH3=___________(用ΔH1、ΔH2表示)。
(2)为研究不同条件对反应①的影响,在恒温条件下,向2 L恒容密闭容器中加入0.2 mol NO和0.1 mol Cl2,10 min时反应①达到平衡。测得10 min内v(ClNO)=7.5×10-3mol·L-1·min-1,则平衡后n(Cl2)=__________mol,NO的转化率α1=___________。其他条件保持不变,反应①在恒压条件下进行,平衡时NO的转化率为α2,α1____α2(填“>”“<”或“=”),平衡常数K1______________(填“增大”“减小”或“不变”)。若要使K1减小,可采用的措施是___________。
【答案】 (1). K12/K2 (2). ΔH1×2-ΔH2 (3). 2.5x10-2 (4). 75% (5). < (6). 不变 (7). 升高温度
【解析】
【详解】(1)①2NO(g)+Cl2(g)2ClNO(g) ΔH1<0,平衡常数为K1;②2NO2(g)+NaCl(s)NaNO3(s)+ClNO(g) ΔH2<0,平衡常数为K2。根据盖斯定律分析,①×2-②可得热化学方程式为:4NO2(g)+2NaCl(s)2NaNO3(s)+2NO(g)+Cl2(g) ΔH3=ΔH1×2-ΔH2,则平衡常数K3=K22/K1。(2)测得10分钟内,v(ClNO)=7.5×10-3mol·L-1·min-1,则 Δn=7.5×10-3 ×10×2=0.15mol,由方程式可知,参加反应的氯气的物质的量为0.075mol,则平衡时氯气的物质的量为0.1-0.075=0.025mol,参加反应的一氧化氮的物质的量为0.15mol,则一氧化氮的转化率为0.15/0.2= 75%。反应①正反应为气体物质的量减小的反应,恒温恒容下达到平衡时压强比原来的小,所以当其他条件不变时,在恒压条件下进行,等效于在恒温恒容下的平衡基础上增大压强,平衡正向移动,一氧化氮的转化率增大。平衡常数只受温度影响,所以温度不变,平衡常数不变,要使平衡常数变小,使平衡逆向移动,则改变的条件为升高温度。
19.(1)碳酸钠溶液中各离子按照浓度从大到小的顺序依次为: __________________。
(2)下表是几种常见弱酸的电离平衡常数(25℃)
化学式
CH3COOH
H2CO3
HClO
电离平衡常数
1.8×10-5
K1=4.3×10-7
K2=5.6×10-11
3.0×10-8
①根据分析表格中数据可知,H2CO3、CH3COOH、HClO 三种酸的酸性从强到弱依次是________;下列反应不能发生的是________(填字母)。
a. CO32-+2CH3COOH=2CH3COO-+CO2↑+H2O
b. ClO-+CH3COOH=CH3COO-+HClO
c. CO32-+2HClO=CO2↑+H2O+2ClO-
d. 2ClO-+CO2+H2O=CO32-+2HClO
②25℃时, 等浓度的Na2CO3、CH3COONa 和NaClO三种溶液的pH从小到大依次是____________。
(3) 25℃时, Ksp[Mg(OH)2]=5.61×10-12, Ksp[MgF2]=7.42×10-11。 该温度下饱和Mg(OH)2溶液与饱和 MgF2溶液相比, ___________ (填化学式)溶液中的c(Mg2+)大。
(4)25℃时,若测得CH3COOH与CH3COONa的混合溶液的pH=6,则溶液中 c(CH3COO-)-c(Na+)=_________mol·L-1(填计算式,不用求具体值)。
(5)体积均为10 mL、pH均为2的醋酸溶液与HX溶液分别加水稀释至1000 mL,稀释过程中pH变化如图所示。稀释后,HX溶液中水电离出来的c(H+)_____ (填“>”、“=”或“<”)醋酸溶液中水电离出来的c(H+);
【答案】 (1). c(Na+)> c(CO32-)> c(OH-)>c(HCO3-)>c(H+) (2). CH3COOH> H2CO3 > HClO (3). c、d (4). CH3COO Na﹤NaClO ﹤Na2CO3 (5). MgF2 (6). (10-6-10-8)mol·L-1 (7). >
【解析】
【分析】
(1)根据盐的水解规律分析;
(2) 根据弱酸的电离平衡常数越大,酸性越强,强酸与弱酸的盐反应,制取弱酸和强酸的盐分析;强碱弱酸盐水解使溶液显碱性,酸越弱,盐水解程度越大,溶液碱性越强,溶液pH就越大分析;
(3)利用溶度积常数含义,分别列出c(Mg2+)表达式,再根据Ksp分析比较;
(4)根据水的离子积常数及电荷守恒计算;
(5)根据等浓度的不同弱酸,酸越强,稀释等倍数时溶液的pH变化越大,酸电离产生的氢离子对水电离平衡起抑制作用,c(H+)越大,水电离程度越小分析。
【详解】(1)CO32﹣存在两步水解且都生成OH﹣,导致水溶液呈碱性,由于第一步水解程度远大于第二步水解程度,而且溶液中还存在水的电离作用,所以离子浓度大小顺序为c(Na+)>c(CO32﹣)>c(OH﹣)>c(HCO3-)>c(H+);
(2) ①弱酸在溶液中存在电离平衡,酸的电离平衡常数越大,该酸的酸性越强。由于三种酸的电离平衡常数:CH3COOH>H2CO3>HClO,所以这三种酸的酸性由强到弱顺序为:CH3COOH>H2CO3>HClO,根据强酸能和弱酸盐反应生成较弱的酸分析:
a.酸性:CH3COOH>H2CO3>HClO>HCO3﹣,所以CO32﹣+2CH3COOH═2CH3COO﹣+CO2↑+H2O能发生,选项a正确;
b.由于酸性:CH3COOH>H2CO3>HClO,所以ClO﹣+CH3COOH═CH3COO﹣+HClO能发生,选项b正确;
c.由于酸性H2CO3>HClO>HCO3﹣,发生反应CO32﹣+HClO═HCO3﹣+ClO﹣,选项c错误;
d.酸性H2CO3>HClO>HCO3﹣,发生反应ClO﹣+CO2+H2O═HCO3﹣+HClO,选项d错误;
故合理选项是cd;
②Na2CO3、CH3COONa 和NaClO都是强碱弱酸盐,酸根离子水解消耗水电离产生的H+,使溶液显碱性。相应酸的酸性越强,其对应盐中的酸根离子水解程度越小,酸根离子水解程度越小,相同浓度的钠盐溶液的pH越小,由于酸性CH3COOH>H2CO3>HClO>HCO3-,所以水解程度:CO32﹣>ClO﹣>CH3COO﹣,因此相同浓度的这几种钠盐的pH从小到大顺序是:CH3COONa<NaClO<Na2CO3;
(3)Mg(OH)2和MgF2组成相似,因为25℃时,Ksp[Mg(OH)2]=5.61×10﹣12<Ksp[MgF2]=7.42×10﹣11,则该温度下MgF2饱和溶液中的 c(Mg2+)大于Mg(OH)2饱和溶液中的 c(Mg2+),所以答案为:MgF2;
(4)该溶液的pH=6,溶液中c(H+)=10﹣6 mol/L、根据室温下Kw=10-14,可得溶液中c(OH﹣)=10﹣8 mol/L,溶液中存在电荷守恒c(CH3COO﹣)+c(OH﹣)=c(H+)+c(Na+),所以c(CH3COO﹣)﹣c(Na+)=c(H+)﹣c(OH﹣)=(10﹣6﹣10﹣8)mol•L﹣1 ,
故答案为:10﹣6﹣10﹣8;
(5)加水稀释促进弱酸电离,pH相同的醋酸和HX稀释相同的倍数,pH变化大的酸的酸性大于pH变化小的酸,则酸性:HX>CH3COOH;酸电离产生H+对水的电离平衡起抑制作用,酸中c(H+)越大,其抑制水电离程度越大,由于稀释后c(H+):HX<CH3COOH,所以对水电离平衡的抑制程度:HX<CH3COOH,因此HX溶液中水电离出来的c(H+)>醋酸溶液中水电离出来的c(H+),答案为:>。
【点睛】本题考查弱电解质的电离、酸碱混合溶液定性判断、溶度积常数的计算等,侧重考查分析判断及计算能力,明确电离平衡常数与酸性强弱关系、酸性强弱与对应的酸根离子水解程度关系是解本题关键,注意:CO32﹣对应的酸是HCO3﹣,不是碳酸。
20.某化学兴趣小组的同学用如图所示装置研究有关电化学的问题。当闭合该装 置的开关时,观察到电流表的指针发生了偏转。
请回答下列问题:
(1)甲池为_____(填“原电池”“电解池”或“电镀池”),通入 CH3OH 电极的电极反应为_____。
(2)乙池中 A(石墨)电极的名称为_____(填“正极”“负极”或“阴极”“阳极”),总反应为__________。
(3)当乙池中 B 极质量增加 5.4 g 时,甲池中理论上消耗 O2 的体积为_____mL(标准状 况),丙池中_____(填“C”或“D”)极析出_____g 铜。
(4)若丙中电极不变,将其溶液换成 NaCl 溶液,开关闭合一段时间后,甲中溶液的 pH将_____(填“增大”“减小”或“不变”,下同),丙中溶液的 pH 将______。
【答案】(1)原电池 O2+4e−+2H2O=4OH−
(2)阴极 2CuSO4+2H2O2H2SO4+2Cu+O2↑ (3)280 F 1.6 (4)减小 增大
【解析】
(1)甲池为燃料电池,是原电池,A为负极,B为正极,发生还原反应,B电极的电极反应式为O2+4e−+2H2O=4OH−;
(2)丙池为电解池,其中F电极为阴极,电解硫酸铜溶液的方程式为:2CuSO4+2H2O2H2SO4+2Cu+O2↑;
(3)根据转移电子数目相等,4Ag ~ O2,
4×108 g 22400 mL
5.4 g V
所以V=mL ="280" mL;丙池中阴极F极析出Cu,根据电子守恒可知析出Cu的质量为="1.6" g。
(4)甲中发生的反应为甲醇与氧气、氢氧化钾的反应,反应消耗氢氧根离子,则pH减小,丙中电极不变,将其溶液换成NaCl溶液,则丙中电解NaCl溶液生成氢氧化钠,所以溶液的pH增大。
【点睛】甲池为燃料电池,A为负极,B为正极,则乙中C为阳极,D为阴极,阳极上Ag失电子生成银离子,阴极上铜离子得电子生成Cu,丙池中E为阳极,F是阴极,也就是惰性电极电解硫酸铜溶液,结合原电池和电解池原理及电子守恒即可解析。
2018-2019学年度上学期期末考试
高二化学试题
本试卷共分两部分,满分100分,第一部分选择题16小题,共48分,第二部分非选择题,共4题,共52分。考试时间:90分钟。
可能用到的相对原子质量:H:1 C:12 N:14 0:16 Ag:108 Cu:64
第Ⅰ卷(满分48分)
一、选择题(共16小题 每小题只有1个选项符合题意 每小题3分 共48分)
1.下列有关金属腐蚀与防护的说法正确的是
A. 在海轮外壳连接锌块保护外壳不受腐蚀是采用了牺牲阴极的阳极保护法
B. 当镀锡铁制品的镀层破损时,镀层仍能对铁制品起保护作用
C. 纯银器表面在空气中因化学腐蚀渐渐变暗
D. 海水中船体的腐蚀为析氢腐蚀
【答案】C
【解析】
【详解】A. 海轮外壳连接锌块,锌为负极,保护外壳不受腐蚀,为牺牲阳极的阴极保护法,选项A不正确;
B.铁比锡活泼,当镀锡铁制品的镀层破损时,相对比较活泼的铁先被腐蚀,镀层不能对铁制品再起保护作用,选项B错误;
C. 不纯的金属或合金易发生电化学腐蚀,纯银器主要发生化学腐蚀使其表面变暗,选项C正确;
D. 海水的酸碱性接近中性,在海水中船体受到的腐蚀主要为吸氧腐蚀,只有在酸性较强的溶液中,钢铁才会发生析氢腐蚀,选项D错误;
故合理选项是C。
2.反应A+B→C(放热)分两步进行:①A+B→X(吸热)②X→C(放热),下列示意图中能正确表示总反应过程中能量变化的是
A. B.
C. D.
【答案】D
【解析】
【详解】由反应 A+B→C(△H<0)分两步进行 ①A+B→X (△H>0)②X→C(△H<0)可以看出,A+B→C(△H<0)是放热反应,A和B的能量之和大于C,由①A+B→X (△H>0)可知这步反应是吸热反应,X→C(△H<0)是放热反应,故X的能量大于A+B;A+B的能量大于C;X 的能量大于C,图象D符合,故答案选D。
【点睛】明确反应热与物质总能量大小的关系是解题关键,根据物质具有的能量进行计算:△H=E(生成物的总能量)-E(反应物的总能量),当反应物的总能量大于生成物的总能量时,反应放热,当反应物的总能量小于生成物的总能量时,反应吸热。
3.下列事实中,不能用勒夏特列原理解释的是
A. 钢铁在潮湿的空气中容易生锈
B. 开启啤酒后,瓶中马上泛起大量泡沫
C. 实验室中常用排饱和食盐水的方法收集氯气
D. 工业生产硫酸的过程中使用过量的空气以提高二氧化硫的利用率(2SO2+O22SO3)
【答案】A
【解析】
【分析】
勒夏特列原理指的是如果改变影响平衡的一个条件(如浓度、压强或温度等),平衡就向能够减弱这种改变的方向移动,勒夏特列原理适用的对象应存在可逆过程,如与可逆过程无关,则不能用勒夏特列原理解释。
【详解】A.钢铁在潮湿的空气中容易生锈,主要发生电化学腐蚀,不存在可逆过程,不能用勒夏特列原理解释,A项选;
B.汽水瓶中存在平衡H2CO3H2O+CO2,打开汽水瓶时,压强降低,平衡向生成二氧化碳方向移动,可以用勒夏特列原理解释,B项不选;
C.氯气溶于水发生反应:Cl2+H2OHClO+H++Cl﹣,由于饱和食盐水中氯离子浓度较大,相当于在氯气溶于水的反应中增大了氯离子浓度,根据勒夏特列原理,平衡向逆反应方向移动,氯气的溶解量减少,可以用勒夏特列原理解释,C项不选;
D. 工业上生产硫酸存在平衡2SO2+O22SO3,使用过量的空气,增大氧气的浓度,平衡向正反应移动,可以提高二氧化硫的利用率,能用勒夏特列原理解释,D项不选,答案选A。
4.少量铁粉与100 mL 0.01 mol·L-1的稀盐酸反应,反应速率太慢。为了加快此反应速率而不改变H2的产量,可以使用如下方法中的
A. 升高温度(不考虑盐酸挥发) B. 改用10 mL 0.1 mol/L硝酸
C. 加入NaCl溶液 D. 滴入几滴硫酸铜溶液
【答案】A
【解析】
A. 升高温度,反应速率加快,不改变H2的产量,正确;B.改用10 mL 0.1 mol/L硝酸,硝酸会与铁粉反应生成NO,H2的产量会减少;C. 加入NaCl溶液,不能加快此反应速率,错误;D、滴入几滴硫酸铜溶液,构成原电池,反应速率加快,但Fe少量,导致生成的氢气减少,故错误。
5.下列关于热化学反应的描述中正确的是
A. HCl和NaOH反应的中和热△H=-57.3 kJ·mol−1,则H2SO4和Ca(OH)2反应的中和热△H=2×(-57.3)kJ·mol−1
B. 甲烷的标准燃烧热ΔH=-890.3 kJ·mol−1,则CH4(g)+2O2(g)=CO2(g)+2H2O(g) ΔH<-890.3 kJ·mol−1
C. 已知:500℃、30MPa下,N2(g)+3H2(g)2NH3(g) ΔH=-92.4kJ·mol-1;将1.5 mol H2和过量的N2在此条件下充分反应,放出热量46.2 kJ
D. CO(g)的燃烧热是283.0kJ·mol−1,则2CO2(g) ===2CO(g)+O2(g)反应的△H=+566.0 kJ·mol−1
【答案】D
【解析】
【详解】A.HCl和NaOH反应的中和热△H=-57.3kJ/mol,但由于稀硫酸与氢氧化钙反应生成的硫酸钙微溶,则H2SO4和Ca(OH)2反应的中和热的△H≠-57.3kJ/mol,A错误;
B.由于气态水的能量高于液态水的能量,则甲烷完全燃烧生成液态水放热多,但放热越多,△H越小,因此反应CH4(g)+2O2(g)=CO2(g)+2H2O(g)的ΔH>-890.3 kJ·mol-1,B错误;
C.合成氨反应是可逆反应,将1.5 mol H2和过量的N2在此条件下充分反应,放出热量小于46.2 kJ,C错误;
D.CO(g)的燃烧热是283.0kJ/mol,则2CO(g)+O2(g)=2CO2(g)△H=-566.0kJ/mol,互为逆反应时,焓变的数值相同、符号相反,则2CO2(g)=2CO(g)+O2(g)反应的△H=+566.0kJ/mol,D正确;
答案选D。
【点睛】本题考查热化学方程式,为高频考点,把握反应中能量变化、中和热与燃烧热、可逆反应为解答的关键,侧重分析与应用能力的考查,选项B为解答的易错点,注意比较△H大小时要带着符合比较,题目难度不大。
6.下列溶液在空气中加热、蒸干、灼烧后,所得固体为原溶液中的溶质的是
A. Na2SO3 B. NH4Cl C. AlCl3 D. Na2CO3
【答案】D
【解析】
【分析】
A.根据物质的还原性分析;B.根据物质的稳定性分析;C.根据盐的水解分析,D.根据物质的稳定性分析判断。
【详解】A.Na2SO3具有强的还原性,可以被空气中O2氧化为Na2SO4,Na2SO4是强酸强碱盐,物质稳定性强,所以加热、蒸干、灼烧亚硫酸钠溶液后,最终得到的不是纯净的Na2SO3,选项A错误;
B. NH4Cl不稳定,其溶液在空气中加热、蒸干后,灼烧NH4Cl发生分解反应,产生NH3和HCl气体,最后无固体剩余,选项B错误;
C.AlCl3是强酸弱碱盐,在溶液中铝离子发生水解反应生成Al(OH)3和HCl,HCl有挥发性,当溶液蒸干时剩余固体是Al(OH)3,该物质不稳定,加热发生分解反应,产生氧化铝和水,所以灼烧最后得到的固体物质是Al2O3,选项C错误;
D.碳酸钠是强碱弱酸盐,在溶液加热,发生水解反应产生NaOH和NaHCO3,蒸干过程中二者又反应产生Na2CO3,碳酸钠受热时不分解,故当水分蒸干、灼烧后最终固体仍为碳酸钠,选项D正确;
故合理选项是D
【点睛】本题考查了盐溶液水解的知识。掌握不同的盐的稳定性、氧化性、还原性、挥发性等物质的性质是正确分析、判断的基础,要具体问题具体分析。
7.在由水电离出的c(H+)=1×10-12mol·L-1的溶液中,一定能大量共存的离子组是
A. NH4+、Ba2+、NO3-、Cl- B. Cl-、NO3-、Na+、K+
C. SO42-、NO3-、Fe2+、Mg2+ D. Na+、K+、ClO-、I-
【答案】B
【解析】
【分析】
由水电离出的c(H+)=1×10-12mol·L-1的溶液中,水的电离程度小于1×10-7mol·L-1,则抑制了水的电离,溶液可能为酸性,也可能为碱性,分析时要同时满足,酸、碱性条件。
【详解】A. NH4+与OH-反应,不能大量共存,A错误;B.离子与H+或OH-,均不反应,可以大量共存,B正确;C. Fe2+、Mg2+与OH-反应,不能大量共存,C错误;D. ClO-、I-与H+反应,不能大量共存,D错误;故答案为B。
8.常温下,关于溶液的稀释,下列说法正确的是( )
A. pH=3的醋酸溶液稀释100倍,pH=5
B. pH=4的H2SO4溶液加水稀释100倍,溶液中由水电离产生的c(H+)=1×10-6 mol·L-1
C. 将1 L 0.1 mol·L-1的Ba(OH)2溶液稀释为2 L,pH=13
D. pH=8的NaOH溶液稀释100倍,其pH=6
【答案】C
【解析】
【分析】
A.醋酸是弱电解质,在水溶液里存在电离平衡,加水稀释能促进醋酸电离;
B.先计算稀释后溶液中氢离子浓度,再结合水的离子积常数计算水电离出的氢氧根离子浓度,水电离出的氢氧根离子浓度等于水电离出的氢离子浓度;
C.先计算稀释后溶液中氢氧根离子浓度,计算溶液中氢离子浓度,从而确定溶液的pH;
D.酸或碱无论如何稀释都不能转变为碱或酸。
【详解】A.如果醋酸是强电解质,则pH=3的醋酸溶液加水稀释100倍, pH=5,实际上醋酸是弱电解质,所以稀释后pH<5,故A错误;
B.将pH=4的H2SO4加水稀释100倍,则溶液的pH=6,溶液中c(OH-)=1×10-8 mol·L-1,所以溶液中由水电离产生的c(H+)=1×10-8mol·L-1,故B错误;
C. 将1 L 0.1 mol·L-1的Ba(OH)2溶液稀释为2L,溶液中c(OH-)=0.1×2×1/2=0.1 mol·L-1,则c(H+)=1×10-13mol·L-1,所以pH=13,故C正确;
D. pH=8的NaOH溶液稀释100倍,溶液仍然是碱性溶液不可能是酸性溶液,其溶液的pH>7,故D错误;
正确选项C。
【点睛】本题考查弱电解质的电离,易错选项为D,注意酸碱稀释过程中溶液接近中性时,要考虑水的电离,为易错点,题目难度中等。
9.用惰性电极电解一定浓度的 CuSO4 溶液一段时间后,欲使溶液恰好恢复至电解前情况,需加入的物质是
A. CuSO4 B. Cu C. CuCO3 D. Cu2O
【答案】C
【解析】
【详解】CuSO4溶液存在的阴离子为:SO42-、OH-,放电能力:OH->SO42- ,OH-离子放电生成氧气;溶液中存在的阳离子是Cu2+、H+,放电能力:Cu2+>H+,所以Cu2+离子放电生成Cu,溶液变成硫酸溶液;电解硫酸铜溶液的方程式为:2CuSO4+2H2O2Cu+O2 ↑+2H2SO4,
从溶液中析出的物质是氧气和铜,根据元素守恒可知,向溶液中加入氧化铜可恢复至电解前情况,CuCO3与硫酸发生反应,产生的CO2气体从溶液中逸出。或者这样理解:CuCO3比CuO多CO2的组成,CuCO3与硫酸发生反应时,CO2会从溶液中逸出,所以进入溶液的成分与CuO相同,因此也可向该溶液中加入CuCO3 使溶液复原,故合理选项是C。
10.将足量的AgCl固体分别加入相同体积的下列物质中,AgCl溶解的质量由大到小的排列顺序是①0.01 mol/L KCl 溶液 ②0.02 mol/L CaCl2溶液③0.03 mol/L HCl溶液 ④蒸馏水 ⑤0.05 mol/L AgNO3溶液
A. ①>②>③>④>⑤ B. ④>①>③>②>⑤
C. ⑤>④>②>①>③ D. ④>③>⑤>②>①
【答案】B
【解析】
【分析】
AgCl在溶液中存在溶解平衡,AgCl(s) ⇌Ag+(aq)+Cl-(aq),由c(Ag+)c(Cl-)=Ksp可知,c(Ag+)或c(Cl-)越大,越能抑制AgCl的溶解,AgCl溶解的质量就越小。
【详解】①中c(Cl-)=0.01 mol/L,②中c(Cl-)=0.04 mol/L,③中c(Cl-)=0.03 mol/L,④中c(Cl-)=0mol/L,⑤中c(Ag+)=0.05 mol/L,五种溶液中Ag+或Cl-浓度由小到大的顺序为:④<①<③<②<⑤,故AgCl在相应溶液中溶解的质量由大到小的顺序为:④>①>③>②>⑤。
故选B。
11.将pH=2的盐酸与pH=12的氨水等体积混合,在所得的混合溶液中,下列关系式正确的是( )
A. c(Cl-)>c(NH4+)>c(OH-)>c(H+) B. c(NH4+)>c(Cl-)>c(OH-)>c(H+)
C. c(Cl-)=c(NH4+>c(H+)=c(OH-) D. c(NH4+)>c(Cl-)>c(H+)>c(OH-)
【答案】B
【解析】
【分析】
若在常温时,溶液中的Kw=10-14,pH=2的盐酸c(H+)=c(Cl-)=0.01mol/L,pH=12的氨水,电离出的c(NH4+)= c(OH-)= 0.01mol/L。
【详解】若两溶液等体积混合,H++ OH-=H2O,两离子浓度减小,NH3·H2O⇌ NH4++ OH-,平衡右移,c(NH4+)增大,溶液显碱性,故c(NH4+)>c(Cl-)>c(OH-)>c(H+),答案B正确。
【点睛】本题中,两溶液等体积混合后,判断溶液显碱性很重要,此时溶液中的c(OH-)、c(H+)要远远小于c(Cl-);
12.已知:①S(g)+O2(g)===SO2(g) ΔH1;
②S(s)+O2(g)===SO2(g) ΔH2;
③2H2S(g)+O2(g)===2S(s)+2H2O(l) ΔH3;
④2H2S(g)+3O2(g)===2SO2(g)+2H2O(l) ΔH4;
⑤SO2(g)+2H2S(g)===3S(s)+2H2O(l) ΔH5。下列关于上述反应焓变的判断不正确的是
A. ΔH1<ΔH2
B. ΔH3<ΔH4
C. ΔH5=ΔH3-ΔH2
D. 2ΔH5=3ΔH3-ΔH4
【答案】B
【解析】
【详解】A.气态硫的能量比固态硫的能量高,所以气态硫反应时放出的热量多,即ΔH1<ΔH2,故正确;B.硫化氢不完全燃烧放出的热量比完全燃烧放出的热量少,所以有ΔH3>ΔH4,故错误;C. ②S(s)+O2(g)===SO2(g) ΔH2;③2H2S(g)+O2(g)= 2S(s)+2H2O(l) ΔH3;根据盖斯定律分析,③-②可得热化学方程式:⑤SO2(g)+2H2S(g)=3S(s)+2H2O(l) ΔH5=ΔH3-ΔH2,故正确;D. ③2H2S(g)+O2(g)===2S(s)+2H2O(l) ΔH3;④2H2S(g)+3O2(g)===2SO2(g)+2H2O(l) ΔH4;根据盖斯定律分析,(③×3-④)/2得热化学方程式⑤SO2(g)+2H2S(g)===3S(s)+2H2O(l) ΔH5=(3ΔH3-ΔH4)/2,故正确。故选B。
13.下列反应中符合下列图像的是
A. N2(g)+3H2(g) 2NH3(g) ΔH=-Q1 kJ/mol(Q1>0)
B. 2SO3(g) 2SO2(g)+O2(g) ΔH=+Q2 kJ/mol(Q2>0)
C. 4NH3(g)+5O2(g) 4NO(g)+6H2O(g) ΔH=-Q3 kJ/mol(Q3>0)
D. H2(g)+CO(g) C(s)+H2O(g) ΔH=+Q4 kJ/mol(Q4>0)
【答案】B
【解析】
试题分析:图像一、二,相同压强下温度升高,生成物浓度增大,平衡正向移动,故正反应反向为吸热反应,故A、C项错误;压强增大生成去浓度减小,故平衡逆向移动,故逆向为气体体积缩小的反应,则D项错误;B想满足;图像三压强增大平均相对分子量增大,B项平衡逆向移动,气体总质量不变,总物质的量减小,故平均相对分子量增大;温度升高B项平衡正向移动,平均相对分子量减小,满足图像三;图四温度不变压强增大V(逆)>V(正),平衡逆向移动,故B项满足,B项反应满足各图像,故B项正确。
考点:化学平衡图像问题。
14.利用如图所示装置,当X、Y选用不同材料时,可将电解原理广泛应用于工业生产。下列说法中正确的是
A. 氯碱工业中,X、Y均为石墨,Y附近能得到氢氧化钠
B. 铜的精炼中,X是纯铜,Y是粗铜,Z是CuSO4
C. 电镀工业中,X是待镀金属,Y是镀层金属
D. 外加电流的阴极保护法中,X是待保护金属
【答案】D
【解析】
试题分析:A.氯碱工业上,用惰性电极电解饱和氯化钠溶液,阴极附近得到氢氧化钠,即Y附近能得到氢氧化钠,故A错误;B.铜的精炼中,粗铜作阳极X,纯铜作阴极Y,硫酸铜溶液作电解质溶液,故B错误;C.电镀工业上,Y是待镀金属,X是镀层金属,故C错误;D.外加电流的阴极保护法中,阴极是待保护金属,即Y是待保护金属,故D正确,故选D。
【考点定位】考查了电解原理
【名师点晴】原电池原理和电解池原理是高考的热点,根据电解时离子的放电顺序、电镀、电解精炼、金属的腐蚀与防护来分析解答即可,具体分析:氯碱工业上,用惰性电极电解饱和氯化钠溶液,阳极上析出氯气,阴极上析出氢气,阴极附近得到氢氧化钠;铜的精炼中,粗铜作阳极,纯铜作阴极,硫酸铜溶液作电解质溶液;电镀工业上,镀层作阳极,镀件作阴极;外加电流的阴极保护法中,阴极是待保护金属,基础性知识考查,要求强调知识面的熟悉程度,据此分析解题。
15.电解硫酸钠溶液联合生产硫酸和烧碱溶液的装置如图所示,其中阴极和阳极均为惰性电极.测得同温同压下,气体甲与气体乙的体积比约为1:2,以下说法正确的是
A. 左侧a极与电源的负极相连
B. 电解使右侧溶液的pH减小
C. 离子交换膜d为阳离子交换膜(允许阳离子通过)
D. 当电路中通过1mol电子时,气体甲在标准状况下的体积为11.2L。
【答案】C
【解析】
【分析】
由装置图分析可以知道是电解装置,电极硫酸钠溶液,实质是电解水,气体甲与气体乙的体积比约为1:2,气体甲为氧气,气体乙为氢气,阳极生成氧气,电极反应4OH--4e-=2H2O+O2↑,阴极生成氢气,2H++2e-=H2↑,气体体积比为1:2,所以判断a电极是阳极,b电极是阴极,在阳极室得到硫酸,在阴极室得到氢氧化钠,则c为阴离子交换膜,d为阳离子交换膜。据此分析。
【详解】A、根据以上分析可以知道a电极为阳极,与电源正极相连,故A错误;
B、右侧阴极生成氢气,电极反应2H++2e-=H2↑,消耗H+,pH增大,故B错误;
C、阳极a生成氧气,电极反应4OH--4e-=2H2O+O2↑,阳极室水的电离平衡被破坏生成氢离子,生成产物丙为硫酸,阴极生成氢气,2H++2e-=H2↑,生成产物丁为氢氧化钠,则c为阴离子交换膜,d为阳离子交换膜,故C正确;
D、气体甲为氧气,阳极生成氧气,电极反应4OH--4e-=2H2O+O2↑,由电极反应式可知,当电路中通过1mol电子时,生成0.25mol氧气,在标准状况下的体积为5.6L,所以D选项是错误的。
所以C选项是正确的。
16.室温时,向20mL 0.1mol/L的醋酸溶液中不断滴加0.1mol/L的NaOH溶液,溶液的pH变化曲线如图所示,在滴定过程中,下列关于溶液中离子浓度大小关系的描述不正确的是
A. a点时:c(CH3COO-)>c(Na+)>c(CH3COOH)>c(H+)>c(OH-)
B. b点时:c(Na+) = c(CH3COO-)
C. c点时:c(OH-) =c(CH3COOH) + c(H+)
D. d点时:c(Na+)>c(CH3COO-)>c(OH-)>c(H+)
【答案】D
【解析】
【详解】A.a点时醋酸过量,溶液为CH3COOH和CH3COONa的混合物,溶液呈酸性,醋酸根离子的水解程度小于醋酸的电离程度,则c(CH3COO-)>c(CH3COOH),但醋酸的电离程度较小,因此c(CH3COO-)>c(Na+)>c(CH3COOH)>c(H+)>c(OH-),故A正确;B.溶液中存在电荷守恒c(Na+)+c(H+)=c(CH3COO-)+c(OH-),b点时溶液的pH=7,呈中性,则c(H+)=c(OH-),根据电荷守恒可知c(Na+)=c(CH3COO-),故B正确;C.c点时,氢氧化钠与醋酸恰好反应生成醋酸钠溶液,醋酸钠溶液中存在电荷守恒:①c(Na+)+c(H+)=c(CH3COO-)+c(OH-),也存在物料守恒:②c(Na+)=c(CH3COO-)+c(CH3COOH),将②带入①可得:c(OH-)=c(CH3COOH)+c(H+),故C正确;D.d点为等物质的量的NaOH和CH3COONa的混合物,溶液呈碱性,由于CH3COO-存在微弱的水解,则:c(Na+)>c(OH-)>c(CH3COO-)>c(H+),故D错误;故选D。
【点睛】本题考查酸碱中和滴定的判断和离子浓度大小比较。掌握溶液酸碱性与溶液pH的关系,能够根据电荷守恒、物料守恒、盐的水解判断溶液中离子浓度大小是解题的关键。本题的易错点A,要注意醋酸是弱酸,电离程度较小。
第Ⅱ卷(非选择题,共52分)
17.下面a~e是中学化学实验中常见的几种定量仪器:a.量筒 b.容量瓶 c.滴定管 d.托盘天平 e.温度计
(1)无“0”刻度的是________(填字母)。
(2)下列操作合理的是________(填字母)。
A.用25 mL碱式滴定管量取20.00 mL NaHCO3溶液
B.用托盘天平准确称量10.20 g碳酸钠固体
C.用100 mL量筒量取3.2 mL浓硫酸
D.用500 mL容量瓶配制1 mol·L-1的氢氧化钠溶液495.5 mL
(3)某学生欲用已知物质的量浓度的盐酸来测定未知物质的量浓度的氢氧化钠溶液,若滴定开始和结束时,酸式滴定管中的液面如图所示:则所用盐酸的体积为________mL。
(4)某学生根据三次实验分别记录有关数据如下表:
滴定次数
待测氢氧化钠溶液的体积/mL
0.100 0 mol·L-1盐酸的体积/mL
滴定前刻度
滴定后刻度
溶液体积
第一次
25.00
0.00
26.11
26.11
第二次
25.00
1.56
30.30
28.74
第三次
25.00
0.22
26.31
26.09
请选用其中合理数据列出该氢氧化钠溶液物质的量浓度(计算结果保留4位有效数字):c(NaOH)=________ mol·L-1。
(5)由于错误操作,使得上述所测氢氧化钠溶液的浓度偏高的是________(填字母)。
A.中和滴定达终点时俯视滴定管内液面读数
B.碱式滴定管用蒸馏水洗净后立即取用25.00 mL待测碱溶液注入锥形瓶进行滴定
C.酸式滴定管用蒸馏水洗净后立即装标准溶液来滴定
D.把配好的标准溶液倒入刚用蒸馏水洗净的试剂瓶中然后用来滴定
【答案】 (1). ab (2). AD (3). 26.10 (4). 0.104 4 (5). CD
【解析】
【详解】(1)量筒小刻度在下,故不需要0刻度;容量瓶只有一个量程刻度;滴定管、托盘天平、温度计均有0刻度;因此,本题正确答案是:ab。
(2)A. 碱式滴定管可以读数读到0.01 mL,合理;
B.托盘天平只能读到0.1g,不能称量10.20 g碳酸钠固体,不合理;
C. 用100 mL量筒量取3.2 mL浓硫酸,产生较大误差,应选用10 mL量筒,不合理;
D. 实验室没有495.5 mL 容量瓶,故选用500 mL容量瓶,合理;
综上所述,本题选AD 。
(3)滴定管的0刻度在上方,故图1、2正确;0-1刻度间每一小格为0.10mL,滴定开始时如图1显示0.00mL,结束时图2显示26.10mL,可以知道则所用盐酸溶液的体积为26.10-0.00=26.10 mL;因此,本题正确答案是:26.10。
(4)根据数据的有效性,舍去第2组数据,则1、3组平均消耗V(盐酸)=(26.11+26.09)/2=26.10mL,根据反应方程式HCl+NaOH=NaCl+H2O;0.0261×0.1000=0.025×c(NaOH),则c(NaOH)=0.1044 mol·L-1;综上所述,本题答案是:0.1044。
(5)A.读取盐酸体积时,滴定结束时俯视读数,造成V(标准)偏小,根据c(待测),可以知道,测定c(NaOH)偏低,故A错误;
B.碱式滴定管用蒸馏水洗净后立即取用25.00 mL待测碱溶液注入锥形瓶进行滴定,相当于稀释,造成c(NaOH)偏低,故B错误;
C.酸式滴定管未用标准盐酸溶液润洗就直接注入标准盐酸溶液,标准液的浓度偏小,造成V(标准)偏大,根据c(待测),可以知道,测定c(NaOH)偏大,故C正确;
D.把配好的标准溶液倒入刚用蒸馏水洗净的试剂瓶中标准液的浓度偏小,造成V(标准)偏大,根据c(待测),可以知道,测定 c(NaOH)偏大,故D正确;
综上所述,本题选CD。
18.研究氮氧化物与悬浮在大气中海盐粒子的相互作用时,同温度下涉及如下反应:
①2NO(g)+Cl2(g)2ClNO(g) ΔH1<0,平衡常数为K1;
②2NO2(g)+NaCl(s)NaNO3(s)+ClNO(g) ΔH2<0,平衡常数为K2。
(1)4NO2(g)+2NaCl(s)2NaNO3(s)+2NO(g)+Cl2(g) ΔH3,平衡常数K=___________________(用K1、K2表示)。ΔH3=___________(用ΔH1、ΔH2表示)。
(2)为研究不同条件对反应①的影响,在恒温条件下,向2 L恒容密闭容器中加入0.2 mol NO和0.1 mol Cl2,10 min时反应①达到平衡。测得10 min内v(ClNO)=7.5×10-3mol·L-1·min-1,则平衡后n(Cl2)=__________mol,NO的转化率α1=___________。其他条件保持不变,反应①在恒压条件下进行,平衡时NO的转化率为α2,α1____α2(填“>”“<”或“=”),平衡常数K1______________(填“增大”“减小”或“不变”)。若要使K1减小,可采用的措施是___________。
【答案】 (1). K12/K2 (2). ΔH1×2-ΔH2 (3). 2.5x10-2 (4). 75% (5). < (6). 不变 (7). 升高温度
【解析】
【详解】(1)①2NO(g)+Cl2(g)2ClNO(g) ΔH1<0,平衡常数为K1;②2NO2(g)+NaCl(s)NaNO3(s)+ClNO(g) ΔH2<0,平衡常数为K2。根据盖斯定律分析,①×2-②可得热化学方程式为:4NO2(g)+2NaCl(s)2NaNO3(s)+2NO(g)+Cl2(g) ΔH3=ΔH1×2-ΔH2,则平衡常数K3=K22/K1。(2)测得10分钟内,v(ClNO)=7.5×10-3mol·L-1·min-1,则 Δn=7.5×10-3 ×10×2=0.15mol,由方程式可知,参加反应的氯气的物质的量为0.075mol,则平衡时氯气的物质的量为0.1-0.075=0.025mol,参加反应的一氧化氮的物质的量为0.15mol,则一氧化氮的转化率为0.15/0.2= 75%。反应①正反应为气体物质的量减小的反应,恒温恒容下达到平衡时压强比原来的小,所以当其他条件不变时,在恒压条件下进行,等效于在恒温恒容下的平衡基础上增大压强,平衡正向移动,一氧化氮的转化率增大。平衡常数只受温度影响,所以温度不变,平衡常数不变,要使平衡常数变小,使平衡逆向移动,则改变的条件为升高温度。
19.(1)碳酸钠溶液中各离子按照浓度从大到小的顺序依次为: __________________。
(2)下表是几种常见弱酸的电离平衡常数(25℃)
化学式
CH3COOH
H2CO3
HClO
电离平衡常数
1.8×10-5
K1=4.3×10-7
K2=5.6×10-11
3.0×10-8
①根据分析表格中数据可知,H2CO3、CH3COOH、HClO 三种酸的酸性从强到弱依次是________;下列反应不能发生的是________(填字母)。
a. CO32-+2CH3COOH=2CH3COO-+CO2↑+H2O
b. ClO-+CH3COOH=CH3COO-+HClO
c. CO32-+2HClO=CO2↑+H2O+2ClO-
d. 2ClO-+CO2+H2O=CO32-+2HClO
②25℃时, 等浓度的Na2CO3、CH3COONa 和NaClO三种溶液的pH从小到大依次是____________。
(3) 25℃时, Ksp[Mg(OH)2]=5.61×10-12, Ksp[MgF2]=7.42×10-11。 该温度下饱和Mg(OH)2溶液与饱和 MgF2溶液相比, ___________ (填化学式)溶液中的c(Mg2+)大。
(4)25℃时,若测得CH3COOH与CH3COONa的混合溶液的pH=6,则溶液中 c(CH3COO-)-c(Na+)=_________mol·L-1(填计算式,不用求具体值)。
(5)体积均为10 mL、pH均为2的醋酸溶液与HX溶液分别加水稀释至1000 mL,稀释过程中pH变化如图所示。稀释后,HX溶液中水电离出来的c(H+)_____ (填“>”、“=”或“<”)醋酸溶液中水电离出来的c(H+);
【答案】 (1). c(Na+)> c(CO32-)> c(OH-)>c(HCO3-)>c(H+) (2). CH3COOH> H2CO3 > HClO (3). c、d (4). CH3COO Na﹤NaClO ﹤Na2CO3 (5). MgF2 (6). (10-6-10-8)mol·L-1 (7). >
【解析】
【分析】
(1)根据盐的水解规律分析;
(2) 根据弱酸的电离平衡常数越大,酸性越强,强酸与弱酸的盐反应,制取弱酸和强酸的盐分析;强碱弱酸盐水解使溶液显碱性,酸越弱,盐水解程度越大,溶液碱性越强,溶液pH就越大分析;
(3)利用溶度积常数含义,分别列出c(Mg2+)表达式,再根据Ksp分析比较;
(4)根据水的离子积常数及电荷守恒计算;
(5)根据等浓度的不同弱酸,酸越强,稀释等倍数时溶液的pH变化越大,酸电离产生的氢离子对水电离平衡起抑制作用,c(H+)越大,水电离程度越小分析。
【详解】(1)CO32﹣存在两步水解且都生成OH﹣,导致水溶液呈碱性,由于第一步水解程度远大于第二步水解程度,而且溶液中还存在水的电离作用,所以离子浓度大小顺序为c(Na+)>c(CO32﹣)>c(OH﹣)>c(HCO3-)>c(H+);
(2) ①弱酸在溶液中存在电离平衡,酸的电离平衡常数越大,该酸的酸性越强。由于三种酸的电离平衡常数:CH3COOH>H2CO3>HClO,所以这三种酸的酸性由强到弱顺序为:CH3COOH>H2CO3>HClO,根据强酸能和弱酸盐反应生成较弱的酸分析:
a.酸性:CH3COOH>H2CO3>HClO>HCO3﹣,所以CO32﹣+2CH3COOH═2CH3COO﹣+CO2↑+H2O能发生,选项a正确;
b.由于酸性:CH3COOH>H2CO3>HClO,所以ClO﹣+CH3COOH═CH3COO﹣+HClO能发生,选项b正确;
c.由于酸性H2CO3>HClO>HCO3﹣,发生反应CO32﹣+HClO═HCO3﹣+ClO﹣,选项c错误;
d.酸性H2CO3>HClO>HCO3﹣,发生反应ClO﹣+CO2+H2O═HCO3﹣+HClO,选项d错误;
故合理选项是cd;
②Na2CO3、CH3COONa 和NaClO都是强碱弱酸盐,酸根离子水解消耗水电离产生的H+,使溶液显碱性。相应酸的酸性越强,其对应盐中的酸根离子水解程度越小,酸根离子水解程度越小,相同浓度的钠盐溶液的pH越小,由于酸性CH3COOH>H2CO3>HClO>HCO3-,所以水解程度:CO32﹣>ClO﹣>CH3COO﹣,因此相同浓度的这几种钠盐的pH从小到大顺序是:CH3COONa<NaClO<Na2CO3;
(3)Mg(OH)2和MgF2组成相似,因为25℃时,Ksp[Mg(OH)2]=5.61×10﹣12<Ksp[MgF2]=7.42×10﹣11,则该温度下MgF2饱和溶液中的 c(Mg2+)大于Mg(OH)2饱和溶液中的 c(Mg2+),所以答案为:MgF2;
(4)该溶液的pH=6,溶液中c(H+)=10﹣6 mol/L、根据室温下Kw=10-14,可得溶液中c(OH﹣)=10﹣8 mol/L,溶液中存在电荷守恒c(CH3COO﹣)+c(OH﹣)=c(H+)+c(Na+),所以c(CH3COO﹣)﹣c(Na+)=c(H+)﹣c(OH﹣)=(10﹣6﹣10﹣8)mol•L﹣1 ,
故答案为:10﹣6﹣10﹣8;
(5)加水稀释促进弱酸电离,pH相同的醋酸和HX稀释相同的倍数,pH变化大的酸的酸性大于pH变化小的酸,则酸性:HX>CH3COOH;酸电离产生H+对水的电离平衡起抑制作用,酸中c(H+)越大,其抑制水电离程度越大,由于稀释后c(H+):HX<CH3COOH,所以对水电离平衡的抑制程度:HX<CH3COOH,因此HX溶液中水电离出来的c(H+)>醋酸溶液中水电离出来的c(H+),答案为:>。
【点睛】本题考查弱电解质的电离、酸碱混合溶液定性判断、溶度积常数的计算等,侧重考查分析判断及计算能力,明确电离平衡常数与酸性强弱关系、酸性强弱与对应的酸根离子水解程度关系是解本题关键,注意:CO32﹣对应的酸是HCO3﹣,不是碳酸。
20.某化学兴趣小组的同学用如图所示装置研究有关电化学的问题。当闭合该装 置的开关时,观察到电流表的指针发生了偏转。
请回答下列问题:
(1)甲池为_____(填“原电池”“电解池”或“电镀池”),通入 CH3OH 电极的电极反应为_____。
(2)乙池中 A(石墨)电极的名称为_____(填“正极”“负极”或“阴极”“阳极”),总反应为__________。
(3)当乙池中 B 极质量增加 5.4 g 时,甲池中理论上消耗 O2 的体积为_____mL(标准状 况),丙池中_____(填“C”或“D”)极析出_____g 铜。
(4)若丙中电极不变,将其溶液换成 NaCl 溶液,开关闭合一段时间后,甲中溶液的 pH将_____(填“增大”“减小”或“不变”,下同),丙中溶液的 pH 将______。
【答案】(1)原电池 O2+4e−+2H2O=4OH−
(2)阴极 2CuSO4+2H2O2H2SO4+2Cu+O2↑ (3)280 F 1.6 (4)减小 增大
【解析】
(1)甲池为燃料电池,是原电池,A为负极,B为正极,发生还原反应,B电极的电极反应式为O2+4e−+2H2O=4OH−;
(2)丙池为电解池,其中F电极为阴极,电解硫酸铜溶液的方程式为:2CuSO4+2H2O2H2SO4+2Cu+O2↑;
(3)根据转移电子数目相等,4Ag ~ O2,
4×108 g 22400 mL
5.4 g V
所以V=mL ="280" mL;丙池中阴极F极析出Cu,根据电子守恒可知析出Cu的质量为="1.6" g。
(4)甲中发生的反应为甲醇与氧气、氢氧化钾的反应,反应消耗氢氧根离子,则pH减小,丙中电极不变,将其溶液换成NaCl溶液,则丙中电解NaCl溶液生成氢氧化钠,所以溶液的pH增大。
【点睛】甲池为燃料电池,A为负极,B为正极,则乙中C为阳极,D为阴极,阳极上Ag失电子生成银离子,阴极上铜离子得电子生成Cu,丙池中E为阳极,F是阴极,也就是惰性电极电解硫酸铜溶液,结合原电池和电解池原理及电子守恒即可解析。
相关资料
更多

