2019-2020学年安徽省安庆二中高二上学期期末考试化学试题 Word版
展开安庆二中2019-2020学年度第一学期期末考试
高二化学试题
时间:90分钟,满分:100分
一、 选择题 (本题共16小题,每小题3分,共计 48 分)
1、下列各组物质中一定属于同系物的是( )
A. C2H4和C4H8 B. 烷烃和环烷烃 C. 正丁烷和异丁烷 D. C3H7Cl与C5H11Cl
2、下列各组中的物质均能发生加成反应的是( )
A. 乙烯和乙醇 B. 乙酸和溴乙烷 C. 苯和氯乙烯 D. 丙烯和丙烷
3、乙烯利(C2H6ClO3P)能释放出乙烯从而促进果实成熟,可由环氧乙烷()和PCl3为原料合成。下列说法正确的是( )
A. 乙烯、乙烯利均属于烃 B. 环氧乙烷与乙醛互为同分异构体
C. 乙烯的结构简式为:C2H4 D. PCl3的电子式为:
4、下列各化合物的命名中正确的是( )
A.H2C=CH—CH=CH2 1,3-二丁烯 B. 1甲基1丙醇
C. 甲基苯酚 D. 2乙基1丁烯
5、下列关于有机物的叙述正确的是( )
A. 聚乙烯中含有大量碳碳双键,能使酸性KMnO4溶液褪色
B. 苯、油脂均不能使酸性KMnO4溶液褪色
C. CH2=CHCH2OH能发生加成反应、取代反应、氧化反应
D. 甲苯苯环上的一个氢原子被—C3H7取代,形成的同分异构体有9种
6、某有机物的分子式为C4H8O2,下列有关其同分异构体数目的说法中正确的是( )
A. 既含有羟基又含有醛基的有3种 B. 属于羧酸的有3种
C. 属于酯类的有4种 D. 不可能存在分子中含有六元环的同分异构体
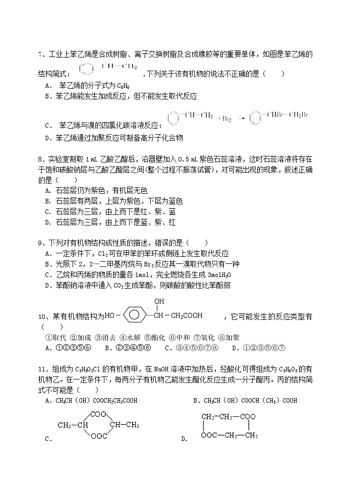
7、工业上苯乙烯是合成树脂、离子交换树脂及合成橡胶等的重要单体,如图是苯乙烯的结构简式:,下列关于该有机物的说法不正确的是( )
A. 苯乙烯的分子式为C8H8
B.苯乙烯能发生加成反应,但不能发生取代反应
C. 苯乙烯与溴的四氯化碳溶液反应:
D.苯乙烯通过加聚反应可制备高分子化合物
8、实验室制取1 mL乙酸乙酯后,沿器壁加入0.5 mL紫色石蕊溶液,这时石蕊溶液将存在于饱和碳酸钠层与乙酸乙酯层之间(整个过程不振荡试管),对可能出现的现象,叙述正确的是( )
A. 石蕊层仍为紫色,有机层无色
B. 石蕊层有两层,上层为紫色,下层为蓝色
C. 石蕊层为三层,由上而下是红、紫、蓝
D. 石蕊层为三层,由上而下是蓝、紫、红
9、下列对有机物结构或性质的描述,错误的是( )
A.一定条件下,Cl2可在甲苯的苯环或侧链上发生取代反应
B.光照下2,2—二甲基丙烷与Br2反应其一溴取代物只有一种
C.乙烷和丙烯的物质的量各1mol,完全燃烧各生成3molH2O
D.苯酚钠溶液中通入CO2生成苯酚,则碳酸的酸性比苯酚弱
10、某有机物结构为 ,它可能发生的反应类型有( )
①取代 ②加成 ③消去 ④水解 ⑤酯化 ⑥中和 ⑦氧化 ⑧加聚
A.①②③⑤⑥ B.②③④⑤⑧ C.③④⑤⑥⑦⑧ D.①②③⑤⑥⑦
11、组成为C3H5O2Cl的有机物甲,在NaOH溶液中加热后,经酸化可得组成为C3H6O3的有机物乙。在一定条件下,每两分子有机物乙能发生酯化反应生成一分子酯丙。丙的结构简式不可能是( )
A.CH3CH(OH)COOCH2CH2COOH B.CH3CH(OH)COOCH(CH3)COOH
C. D.
12、下列物质中既能与盐酸反应,又能与NaOH溶液反应的是( )
①NaHCO3 ② (NH4)2CO3 ③Al(OH)3
④NH4Cl ⑤H2NCH2COOH ⑥CH3COOH
A.①②③ B.①②③⑤ C.⑤⑥ D.①②④⑤
13、某种有机化合物的结构简式如图所示。有关该物质的说法中正确的是( )
A. 该物质有四种官能团,其中一种名称为羟基
B. 该分子中的所有碳原子不可能共平面
C. 滴入酸性KMnO4溶液振荡,紫色褪去,能证明其结构中存在碳碳双键
D. 1mol该物质与H2反应时最多消耗H2 9mol
14、由物质a为原料,制备物质d (金刚烷)的合成路线如下图所示:
关于以上有机物的说法中,不正确的是( )
A.d的一氯代物有两种 B.a和Br2按1:1加成的产物有两种
C.a分子中所有原子均在同一平面内 D.c与d的分子式相同
15、下列关于有机物的说法正确的是( )
A. 苯佐卡因()是局部麻醉药,分子中含有2种官能团,分子式为C9H10NO2
B. 香叶醇()能发生加成反应不能发生取代反应
C. 某有机物的分子式为C4H8,能使溴的CCl4溶液褪色,则它在一定条件下与水反应时最多可生成的有机物(不考虑立体异构)有4种
D. 青蒿素()的一氯代物有5种(不含立体异构)
16、“苏丹红一号”(结构如下图所示)是一种合成染料,科学家通过毒理学研究,发现长期食用含有苏丹红的食品对人体可能有致癌因素。下列关于“苏丹红一号”的说法中不正确的是( )
A. 属于芳香族化合物,分子式为C16H12N2O
B. 分子中的所有原子可能位于同一平面上
C.能与NaOH溶液、FeCl3溶液、溴水等物质反应
D.分子中苯环上的一取代物共有11种
二、填空题(本题共3小题,共计 45 分)
17、(14分)水仙花所含的挥发油中含有丁香油酚、苯甲醇、苯甲醛、桂皮醇等成分。它们的结构简式如下:
请回答下列问题:
(1)①丁香油酚中含氧的官能团是_____;丁香油酚可能具有的性质是_____(填字母)。
A.可与烧碱反应
B.只能与Br2发生加成反应
C.既可燃烧,也可使酸性KMnO4溶液褪色
D.可与NaHCO3溶液反应放出CO2气体
②从结构上看,上述四种有机物中与互为同系物的是____(填名称)。
(2)苯甲醛经________(填反应类型)反应可得到苯甲醇。
写出苯甲醛和银氨溶液反应的化学方程式____________________________。
(3)由桂皮醇转化为丙的过程为(已略去无关产物)
乙 丙
如果反应Ⅱ为消去反应,则反应Ⅱ的条件是_______________,反应Ⅲ为加聚反应,则高聚物丙的结构简式为_________________________。
18、(15分)芳香族化合物C的分子式为C9H9OCl。C分子中有一个甲基且苯环上只有一条侧链;一定条件下C能发生银镜反应;
C与其他物质之间的转化如下图所示:
(1) C的结构简式是__________________。
(2) E中含氧官能团的名称是___________; C→F的反应类型是___________。
(3) 写出下列化学方程式:G在一定条件下合成H的反应________________________。
(4) D的一种同系物W(分子式为C8H8O2)有多种同分异构体,则符合以下条件W的同分异构体有________种,写出其中核磁共振氢谱有4个峰的结构简式____________。
①属于芳香族化合物 ②遇FeCl3溶液不变紫色 ③能与NaOH溶液发生反应但不属于水解反应
(5)请设计合理方案由合成(无机试剂任选,用反应流程图表示,并注明反应条件)。
19、(16分)化合物I(C12H14O3)是制备液晶材料的中间体之一,其分子中含有醛基和酯基。I可以用E和H在一定条件下合成:
已知以下信息:
①A的核磁共振氢谱表明其只有一种化学环境的氢;
②R-CH=CH2 R-CH2-CH2-OH;
③化合物F苯环上的一氯代物只有两种且遇Fe3+不变色;
④通常在同一个碳原子上连有两个羟基不稳定,易脱水形成羰基。
请回答下列问题:
(1)A的结构简式为_____, C的名称为________
(2)B所含官能团的名称是_______,E的分子式为________
(3)AB、CD的反应类型分别为________、________。
(4)写出FG的化学方程式:___________
(5)I的结构简式为___________
(6)I的同系物J比I相对分子质量小28, J的同分异构体中能同时满足如下条件:①苯环上只有一个取代基;②既能发生银镜反应,又能与饱和NaHCO3溶液反应放出CO2,共有____种(不考虑立体异构)。上述同分异构体中有一种发生银镜反应并酸化后核磁共振氢谱为五组峰,且峰面积比为1:2:2:2:3,写出J的这种同分异构体的结构简式_________。
三、实验题
20、(7分)(1)苯和溴的取代反应的实验装置如图所示,其中A为具支试管改制成的反应容器,在其下端开了一小孔,塞好石棉绒,再加入少量铁屑。
请填写下列空白:
①试管C中苯的作用是:_________________________________。
反应开始后,观察D和E两试管,看到的现象为:_______________________________。
②反应2~3min后,在B中的NaOH溶液里可观察到的现象是______________________。
③在上述整套装置中,具有防倒吸的仪器有________(填字母)。
(2)实验室制备硝基苯的主要步骤如下:
a.配制一定比例的浓H2SO4与浓HNO3的混合酸,加入反应器中;
b.向室温下的混合酸中逐滴加入一定量的苯,充分振荡,混合均匀;
c.在55℃~60℃下发生反应,直至反应结束;
d.除去混合酸后,粗产品依次用蒸馏水和5% NaOH溶液洗涤,最后再用蒸馏水洗涤;
e.将用无水CaCl2干燥后的粗硝基苯进行蒸馏,得到纯净硝基苯。
请填写下列空白:
①配制一定比例的浓H2SO4和浓HNO3的混合酸时,操作的注意事项是_____________。
②步骤d中洗涤、分离粗硝基苯应使用的仪器是______________________________。
③步骤d中粗产品用5% NaOH溶液洗涤的目的是______________________________。
安庆二中2019-2020学年度第一学期期末考试
高二化学试题参考答案及评分标准
一、 选择题(本题共16小题,每小题3分,共计 48 分)
题号 | 1 | 2 | 3 | 4 | 5 | 6 | 7 | 8 |
答案 | D | C | B | D | C | C | B | C |
题号 | 9 | 10 | 11 | 12 | 13 | 14 | 15 | 16 |
答案 | D | D | A | B | D | C | C | D |
二、填空题(本题共3小题,共计 45 分)
17、(14分)(1)①(酚)羟基、醚键; AC ②苯甲醇
(2)加成或还原;
(3)NaOH醇溶液,加热;
18、(15分) (1) (2)羧基、羟基, 消去反应
(3)n
(4)4;
(5)
19、(16分)(1)(CH3)3CC1 ; 2-甲基-1-丙醇
(2)碳碳双键; C4H8O2
(3)消去反应; 氧化反应
(4)
(5)
(6)4;
三、实验题
20、(7分) (1)①除去HBr气体中混有的溴蒸气;
D试管中紫色石蕊试液慢慢变红,并在导管口有白雾产生,然后E试管中出现浅黄色沉淀 ②在溶液底部有无色油状液体
③DEF
(2)①先将浓HNO3注入容器中,再慢慢注入浓H2SO4,并及时搅拌
②分液漏斗
③除去粗产品中残留的酸

