还剩6页未读,
继续阅读
2018-2019学年福建省福州八县一中高二上学期期中考试化学试题 Word版
展开
2018---2019学年度第一学期八县(市)一中期中联考
高中二年 化学 科试卷
命题学校: 长乐一中 命题教师: 高二备课组 审核: 林品增、陈丽华
考试日期: 11月 15日 完卷时间: 90 分钟 满 分: 100 分
相对原子质量:H-1 C-12 O-16 Cu-64 S-32 Fe-56
Ⅰ卷(选择题,共50分)
一、选择题:(共25小题,每小题2分,共50分。每小题只有一个选项符合题意)
1.对于反应中的能量变化,表述正确的是( )
A.断开化学键的过程会放出能量
B.化石燃料和植物燃料燃烧时放出的能量均来源于太阳能
C.加热才能发生的反应一定是吸热反应
D.化学反应中的能量变化就是热量的变化
2.下列有关中和热实验的说法正确的是( )
A.用铜丝替代环形玻璃搅拌棒,测得△H偏高
B.强酸与强碱反应生成的水越多,该反应的中和热越大
C.强酸与强碱反应生成1mol水的△H都约为-57.3 kJ•mol﹣1
D.测定中和热实验中,读取混合溶液不再变化的温度为终止温度
3.工业生产中,降低能耗是重要的节能措施。可以通过合理设计工艺路线,优化工艺条件,从而达到降低能耗的目的。下列措施不能达到降低能耗的目的的是( )
A.在N2与H2合成氨工业中,使用催化剂
B.电解熔融氧化铝制取铝,在氧化铝中加冰晶石
C.陶瓷烧制时,用煤炭代替瓦斯(主要成分CH4)作燃料
D.接触法生产H2SO4的过程中,在接触室中采用热交换器
4.在不同情况下测得A(g)+3B(g)⇌2C(g)+2D(g)的下列反应速率,其中反应速率最大的是( )
A. v(D)=0.4mol•L-1•s-1 B. v(C)=0.5 mol•L-1•s-1
C. v(B)=0.6 mol•L-1•s-1 D. v (A)=2mol•L-1•min-1
5.下列叙述正确的是( )
A.使用催化剂能够降低化学反应的反应热(△H)。
B.金属发生吸氧腐蚀时,被腐蚀的速率与氧气浓度无关 。
C.原电池中发生的反应达平衡时,该电池仍有电流产生 。
D.牺牲阳极的阴极保护法是利用原电池原理,能有效保护作为阴极(正极)的金属不被腐蚀。
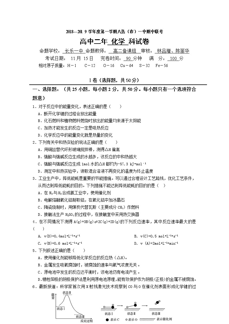
6.最新报道:科学家首次用X射线激光技术观察到CO与O在催化剂表面形成化学键的过程.反应过程的示意图如下:
下列说法不正确的是( )
A.CO和O生成CO2是放热反应。
B.在该过程中,CO分子中碳氧键没有断裂成C和O。
C.在该过程中,O与CO中C结合形成共价键。
D.状态Ⅰ→状态Ⅲ表示CO与O2反应的过程。
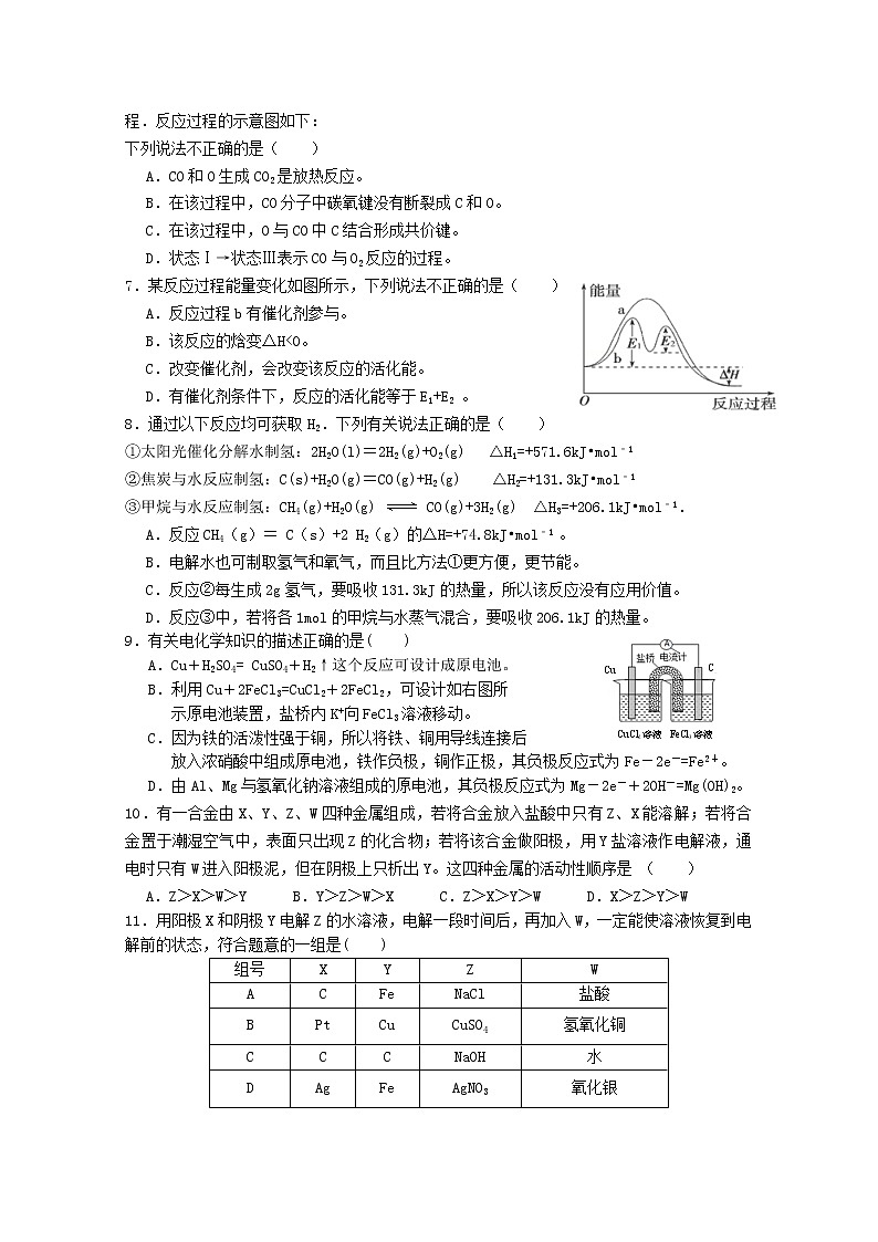
7.某反应过程能量变化如图所示,下列说法不正确的是( )
A.反应过程b有催化剂参与。
B.该反应的焓变△H<0。
C.改变催化剂,会改变该反应的活化能。
D.有催化剂条件下,反应的活化能等于E1+E2 。
8.通过以下反应均可获取H2.下列有关说法正确的是( )
①太阳光催化分解水制氢:2H2O(l)=2H2(g)+O2(g) △H1=+571.6kJ•mol﹣1
②焦炭与水反应制氢:C(s)+H2O(g)=CO(g)+H2(g) △H2=+131.3kJ•mol﹣1
③甲烷与水反应制氢:CH4(g)+H2O(g) CO(g)+3H2(g) △H3=+206.1kJ•mol﹣1.
A.反应CH4(g)= C(s)+2 H2(g)的△H=+74.8kJ•mol﹣1 。
B.电解水也可制取氢气和氧气,而且比方法①更方便,更节能。
C.反应②每生成2g氢气,要吸收131.3kJ的热量,所以该反应没有应用价值。
D.反应③中,若将各1mol的甲烷与水蒸气混合,要吸收206.1kJ的热量。
9.有关电化学知识的描述正确的是( )
CuCl2溶液
FeCl3溶液
Cu
C
A.Cu+H2SO4= CuSO4+H2↑这个反应可设计成原电池。
B.利用Cu+2FeCl3=CuCl2+2FeCl2,可设计如右图所
示原电池装置,盐桥内K+向FeCl3溶液移动。
C.因为铁的活泼性强于铜,所以将铁、铜用导线连接后
放入浓硝酸中组成原电池,铁作负极,铜作正极,其负极反应式为Fe-2e-=Fe2+。
D.由Al、Mg与氢氧化钠溶液组成的原电池,其负极反应式为Mg-2e-+2OH-=Mg(OH)2。
10.有一合金由X、Y、Z、W四种金属组成,若将合金放入盐酸中只有Z、X能溶解;若将合金置于潮湿空气中,表面只出现Z的化合物;若将该合金做阳极,用Y盐溶液作电解液,通电时只有W进入阳极泥,但在阴极上只析出Y。这四种金属的活动性顺序是 ( )
A.Z>X>W>Y B.Y>Z>W>X C.Z>X>Y>W D.X>Z>Y>W
11.用阳极X和阴极Y电解Z的水溶液,电解一段时间后,再加入W,一定能使溶液恢复到电解前的状态,符合题意的一组是( )
组号
X
Y
Z
W
A
C
Fe
NaCl
盐酸
B
Pt
Cu
CuSO4
氢氧化铜
C
C
C
NaOH
水
D
Ag
Fe
AgNO3
氧化银
12. 一种可充电锂-空气电池如图所示。当电池放电时,O2与Li+在多孔碳材料电极处生成Li2O2-x(x=0或1)。下列说法错误的是( )
A. 放电时,多孔碳材料电极为正极
B. 放电时,外电路电子由锂电极流向多孔碳材料电极
C. 充电时,电解质溶液中Li+向多孔碳材料区迁移
D. 充电时,电池总反应为Li2O2-x=2Li+(1-0.5 x)O2
13.可逆反应:2NO2(g)2NO(g)+O2(g)在恒容密闭容器中反应,达到平衡状态的标志是( )
①单位时间内生成n molO2 的同时消耗 2n mol NO;②单位时间内消耗2n molNO2的同时生成n molO2;③混合气体的颜色不再改变的状态;④2v(NO2)正= v(O2)逆;⑤混合气体的平均相对分子质量不再改变的状态;⑥混合气体的密度不再改变的状态
A.①③⑤ B.②④⑥ C.①③④⑤ D.①②③④⑤⑥
粗铜
纯铜
C2H5OH
14.粗铜中一般含有锌、铁、银、金等杂质.在如图3所示装置中,甲池的总反应方程式为:C2H5OH+3O2+4KOH=2K2CO3+5H2O 接通电路一段时间后,纯Cu电极质量增加了6.4 g。在此过程中,下列说法正确的是( )
A.电子流向A→D→C→B
B.乙池硫酸铜溶液的浓度不变
C.甲池氧气消耗2.24 L
D.甲池负极反应式为C2H5OH-12e﹣+16OH﹣=2CO32﹣+11H2O
15.某温度下,将3molA和2molB充入2L一密闭容器中,发生反应:A(g)+B(g)⇌C(g)+D(g),5min后达到平衡。已知该温度下其平衡常数K=1,下列选项正确的是 ( )
A.C平衡浓度为1.2mol/L B.速率v(B)= 0.08 mol/(L•min)
C.A的转化率为40% D.B的转化率为40%
16.下列说法正确的是 ( )
A.对于任何化学反应来说,反应速率越大,反应现象就越明显
B.催化剂能增大单位体积内活化分子百分数,从而增大反应速率
C.放热反应都是自发的,吸热反应都是非自发的
D.化学反应速率通常是指一定时间内反应物的物质的量减少或生成物的物质的量增加
17.“碳呼吸电池”是一种新型能源装置,其工作原理如下图。下列说法错误的是( )
A.该装置是将化学能转变为电能
B.每得到1 mol草酸铝,电路中转移3mol电子
C.正极的电极反应:2CO2 + 2e-=== C2O
D.利用该技术可捕捉大气中的CO2
18.一定条件下,碳钢腐蚀与溶液pH的关系如下:
pH
2
4
6
6.5
8
13.5
14
腐蚀快慢
较快
慢
较快
主要产物
Fe2+
Fe3O4
Fe2O3
FeO2-
下列说法不正确的是 ( )
A. 在pH<4溶液中,碳钢主要发生析氢腐蚀
B. 在pH>6溶液中,碳钢主要发生吸氧腐蚀
C. 在pH>8溶液中,碳钢腐蚀的正极反应为O2+4H++4e—=2H2O
D. 在煮沸除氧气后的碱性溶液中,碳钢腐蚀速率会减缓
19、空间实验室“天宫一号”的供电系统中有再生氢氧燃料电池(RFC),RFC是一种将水电解技术与氢氧燃料电池技术相结合的可充放电池。下图为RFC工作原理示意图,有关说法正确的是( )
A.当有0.2 mol电子转移时,a极产生3.2g O2
B.b极上发生的电极反应是:2 H+ +2e- = H2↑
C.c极上进行还原反应,B中的H+可以通过隔膜进入A
D.d极上发生的电极反应是:O2+2H2O + 4e- = 4OH-
20.下列关于右图装置的说法正确的是 ( )
A.若断开K1关闭K2,X为石墨,Y是Fe,Z是海水,则该装置可用于保护Fe。
B.若断开K1关闭K2,X是铁棒,Y是纯铜,Z是CuSO4溶液,则该装置可用于在铁棒上镀铜。
C.若断开K2关闭K1,X是Mg,Y是Fe,Z是溶有氧气的NaCl溶液,则X与Y之间有Fe(OH) 2沉淀生成。
D.若断开K2关闭K1,X是Sn,Y是Fe,Z是含有酚酞的海水,则铁电极附近溶液变红色。
21. 用惰性电极电解200mL KCl和CuSO4的混合溶液,经过一段时间后两极分别得到11.2L(标准状况下)气体。原混合溶液中KCl的物质的量浓度不可能为( )
A. 5mol/L B. 4mol/L C.2.5mol/L D.1mol/L
22.反应C(s)+H2O(g)CO(g)+H2(g)在一可变容积的密闭容器中进行,下列条件的改变对其反应速率几乎无影响的是( )
A.使体积不变,增加H2O的量 B.将容器的体积缩小一半
C.使体积不变,充氦气使体系压强增大 D.使压强不变,充氦气使容器体积增大
0
2
4
6
8
10
D
A
B
C
0.2
0.4
0.6
0.8
1.0
1.2
t/s
n/mol
23.一定温度下,向容积为2 L的密闭容器中通入两种气体发生化学反应,反应中各物质的物质的量变化如右图所示,对该反应的推断合理的是( )
A.反应进行到1s时,v (A)=v (C)
B.反应进行到10s时,各物质的反应速率相等
C.反应进行到10s时,A的平均反应速率为0.06 mol/(L·s)
D.该反应的化学方程式为6A+3B4C+2D
24.在KIO3、KHSO3的酸性混合溶液中加入少量KI和淀粉,不停地搅拌,有下列反应发生:
①IO3-+5I-+6H+===3I2+3H2O;②I2+HSO3-+H2O===2I-+SO42-+3H+。当反应进行到15 min时,溶液颜色迅速变蓝,随之又很快消失,这一反应称为时钟反应,有人用它来解释生物钟现象,下列说法中错误的是( )
A.在整个反应过程中,起催化作用的物质是KI
B.时钟反应的快慢由反应②决定
C.上述两个反应中,反应速率较快的是②
D.“溶液颜色迅速变蓝,随之又很快消失”这一现象与①②的反应速率有关
25.已知乙苯制备苯乙烯的反应为:
化学键
C﹣H
C﹣C
C=C
H﹣H
键能/KJ/mol
412
348
612
436
下列说法错误的是( ):
A.上述反应的△H=+124KJ•mol﹣1 B.乙苯比苯乙烯稳定
C.乙苯中不存在碳碳双键 D.1mol乙苯的能量与1mol苯乙烯能量相差264kJ
Ⅱ卷(非选择题,共50分)
二、填空题(共4小题,共50分)
26.(7分)“反向燃烧”可将二氧化碳变为燃料。回答下列问题:
(已知甲烷的标准燃烧热ΔH=-890 kJ·mol-1) 。
(1)科学家用氮化镓材料与铜组装如图所示的人工光合系统,利用该装置成功地实现了以CO2和H2O合成CH4。
①写出铜电极表面的电极反应式: ;
②该总反应的热化学方程式为: ,
(2)利用CO2与H2反应可制备CH4。
已知氢气的标准燃烧热ΔH=-286 kJ·mol-1 ;H2O(g) = H2O (l),ΔH=-44kJ·mol-1;
则二氧化碳与氢气反应生成甲烷和水蒸气的热化学方程式为 ;
该反应能自发的条件是 (填高温或低温)。
27.(16分)焦炭是重要的工业原材料。
(1)已知在一定温度下,C(s)+CO2(g) 2CO(g) 平衡常数K1;C(s)+H2O(g) CO(g)+H2(g) 平衡常数K2 ;CO(g)+H2O(g) H2(g)+CO2(g) 平衡常数K。则K、K1、K2,之间的关系是_____ 。
(2)用焦炭还原NO的反应为:2NO(g)+ C(s)N2(g) + CO2(g) ΔH,向容积均为1L的甲、乙、丙三个恒温(反应温度分别为400℃、T ℃、400℃)容器中分别加入足量的焦炭和一定量的NO,测得各容器中n(NO)随反应时间t的变化情况如下表所示:
t/min
0
40
80
120
160
n(NO)(甲容器)/mol
2.00
1.50
1.10
0.80
0.80
n(NO)(乙容器)/mol
2.00
1.45
1.00
1.00
1.00
n(NO)(丙容器)/mol
1.00
0.80
0.65
0.53
0.45
①甲容器中,0~40 min内用NO的浓度变化表示的平均反应速率v(NO)=_________ ;
②该反应的平衡常数表达式为_ ;400℃,该反应的平衡常数为 ;
③乙容器的反应温度T 400 ℃(填“>”“<”或“=”)
④丙容器达到平衡时,NO的转化率为___________;平衡时CO2的浓度为 _。
⑤在恒容密闭容器中加入焦炭并充入NO气体,下列图像正确且能说明反应达到平衡状态的是 。
28.(10分) 某小组利用H2C2O4溶液和酸性KMnO4溶液反应来探究“外界条件对化学反应速率的影响”,进行了如下实验:
实验编号
0.01mol•L﹣1
酸性KMnO4溶液
0.1mol•L﹣1
H2C2O4溶液
水
某种物质
反应温度/℃
反应时间(min)
Ⅰ
2ml
2ml
0
0
20
2.1
Ⅱ
V1ml
2ml
1ml
0
20
5.5
Ⅲ
V2 ml
2ml
0
0
50
0.5
Ⅳ
2ml
2ml
0
少量
20
0.2
请回答:
(1)已知KMnO4酸性溶液与H2C2O4溶液反应有CO2生成,用化学方程式表示该实验的实验原理:
。
(2)实验计时方法是从溶液混合开始记时,至 时记时结束。
(3)V1= ,V2= ;设计实验Ⅰ、Ⅲ的目的是 。
(4)利用实验Ⅲ中数据计算,用KMnO4的浓度变化表示的反应速率为v(KMnO4)=________。
(5)有同学在实验中发现高锰酸钾酸性溶液和草酸溶液反应时,开始一段时间反应速率较慢,溶液褪色不明显;但不久突然褪色,反应速率明显加快。某同学认为是放热导致溶液温度升高所致,重做Ⅰ号实验,测定过程中溶液不同时间的温度,结果温度没有明显变化。由此你得出的结论是:
① 不是反应速率突然加快的原因;
②可能是反应产物有催化作用。Ⅳ号实验是为验证你的猜测,实验中要加入的少量某种物质是 。
29.(17分)K2Cr2O7是一种有致癌性的强氧化剂,含Cr2O72—的酸性工业废水必须经过处理才能排放。工业上通常采用Fe电极电解法处理,调节pH值使之以Cr(OH)3沉淀形式除去。某化学兴趣小组在实验室里探究了该处理工艺,具体实验日志如下:
I.原理探查
查阅文献发现,电解时阳极产生Fe2+,在阴极附近(如右图),Cr2O72—被Fe2+还原成Cr3+,而Fe3+则在阴极表面还原为Fe2+,如此循环。
(1)用离子方程式表示Cr2O72—与Fe2+的反应: 。
II.实验探究
实验一:探究不同电压对Cr2O72-降解效率的影响
各取6份100 mL 1 mol/L 酸性K2Cr2O7溶液,均以Fe为电极,分别用不同电压电解5 min。取电解后溶液10 mL,测定Cr2O72-的含量,所测溶液中Cr2O72-物质的量与电解电压关系如下图所示。(假设电解前后溶液体积不变)
(2)实验结果显示,最佳电解电压应选择_______V。
(3)电压为6 V时,用Cr2O72-表示5 min内平均反应速率为_________mol·L—1·min—1。
(4)当电压高于3 V时,阴阳两极在电解过程中不断有气泡产生,且测得体积比约等于2:1。因此,阳极产生气泡的电极反应式为:__________________________________。
实验二:探究其他影响Cr2O72-降解效率的因素
以1A电流电解500mL K2Cr2O7稀溶液,通电时间30min,考察影响Cr2O72-降解效率的其他因素。具体方法和数据如下表所示。
实验组
①
②
③
④
加入硫酸铁 /g
0
0
5.0
0
加入浓硫酸 /mL
0
1.0
1.0
1.0
电极材料
阴极
石墨
石墨
石墨
石墨
阳极
石墨
石墨
石墨
铁
Cr2O72-浓度
/ mol·L-1
初始
0.00651
0.00651
0.00651
0.00651
结束
0.00645
0.00568
0.00516
0.00278
(5)以上实验中,Cr2O72-降解效率最高的是实验组 (填编号),该实验组阳极电极反应式为: 。
(6)对比②和③,Cr2O72-降解效率③>②的原因是: 。
(7)由实验组①和②,可认为Cr2O72-能直接在阴极放电还原,电极反应式为:__________________________________。
(8)法拉第提出了电解定律,为电化学的发展作出了巨大贡献。根据法拉第电解定律: Q=It=n(e-)F,[I为电流强度单位为A,t为时间单位为s,n(e-)为通过电路的电子的物质的量,F为法拉第常数(每摩电子电量,F=96500 C·mol-1)],则实验组②中的电流效率η=______________。(保留三位有效数字;假设电解前后溶液体积不变,且没有副反应发生。)
2018-2019学年度第一学期八县(市)一中期中联考
高中二年 化学科试卷
一、 选择题(共50分)
题号
1
2
3
4
5
6
7
8
9
10
答案
B
A
C
B
D
D
D
A
B
C
题号
11
12
13
14
15
16
17
18
19
20
答案
C
C
A
D
C
B
B
C
C
A
题号
21
22
23
24
25
答案
A
C
C
B
D
二.填空题(共50分。注:单位没写扣1分,其余按高考要求)
26.(7分)除第(2)题第二空1分外,其他每空2分。
(1)①CO2+8e-+8H+=CH4+2H2O (2分)
②CO2(g)+2H2O(l)=CH4(g)+2 O 2(g)△H=+890kJ·mol-1(2分)
(2)CO2(g)+ 4H2(g)=CH4(g)+ 2H2O(g)△H=﹣166kJ·mol-1(2分);
低温(1分)
27.(16分,每空2分)
(1)K=K2/K1
(2)①0.0125mol•L-1•min-1;
②c(N2)c(CO2)/c(NO)2 0.5625
③ > ④60% 0.3mol·L-1 ⑤A
28.(10分)
(1) 2KMnO4 + 5H2C2O4 +3H2SO4 =2MnSO4 + K2SO4 +10CO2↑ +8H2O (2分)
(2) 紫红色刚好褪去或混合溶液刚好褪色(或其他合理答案) (2分)
(3)1, 2; 探究温度对反应速率的影响 (每空1分,共3分)
(4)0.01 mol/(L·min) (2分) (5) ①温度;②MnSO4固体 (各1分)
29.(共17分,除第(2)题、(5)第1问1分、第(8)题3分外,其他每空2分。)
(1)6Fe2+ + Cr2O72- + 14H+ = 6Fe3+ + 2 Cr3+ + 7H2O (2分)
(2)2(或2 V) (1分) (3)0.001 mol·L—1·min—1 (2分)
(4)2H2O — 4e— = O2↑ + 4H+ (或4OH— — 4e— = O2↑ + 2H2O) (2分)
(5)④ Fe - 2e— = Fe2+ (2分)
(6)Fe3+在阴极放电产生Fe2+,c(Fe2+)与Cr2O72-反应,提高Cr2O72-降解效率 (或其他合理答案) (2分)
(7)14H++ Cr2O72- +6e—=2Cr3++7H2O (2分)
(8)13.3%(或13.1%~13.4%或只列出计算式η都给分)(3分)
2018---2019学年度第一学期八县(市)一中期中联考
高中二年 化学 科试卷
命题学校: 长乐一中 命题教师: 高二备课组 审核: 林品增、陈丽华
考试日期: 11月 15日 完卷时间: 90 分钟 满 分: 100 分
相对原子质量:H-1 C-12 O-16 Cu-64 S-32 Fe-56
Ⅰ卷(选择题,共50分)
一、选择题:(共25小题,每小题2分,共50分。每小题只有一个选项符合题意)
1.对于反应中的能量变化,表述正确的是( )
A.断开化学键的过程会放出能量
B.化石燃料和植物燃料燃烧时放出的能量均来源于太阳能
C.加热才能发生的反应一定是吸热反应
D.化学反应中的能量变化就是热量的变化
2.下列有关中和热实验的说法正确的是( )
A.用铜丝替代环形玻璃搅拌棒,测得△H偏高
B.强酸与强碱反应生成的水越多,该反应的中和热越大
C.强酸与强碱反应生成1mol水的△H都约为-57.3 kJ•mol﹣1
D.测定中和热实验中,读取混合溶液不再变化的温度为终止温度
3.工业生产中,降低能耗是重要的节能措施。可以通过合理设计工艺路线,优化工艺条件,从而达到降低能耗的目的。下列措施不能达到降低能耗的目的的是( )
A.在N2与H2合成氨工业中,使用催化剂
B.电解熔融氧化铝制取铝,在氧化铝中加冰晶石
C.陶瓷烧制时,用煤炭代替瓦斯(主要成分CH4)作燃料
D.接触法生产H2SO4的过程中,在接触室中采用热交换器
4.在不同情况下测得A(g)+3B(g)⇌2C(g)+2D(g)的下列反应速率,其中反应速率最大的是( )
A. v(D)=0.4mol•L-1•s-1 B. v(C)=0.5 mol•L-1•s-1
C. v(B)=0.6 mol•L-1•s-1 D. v (A)=2mol•L-1•min-1
5.下列叙述正确的是( )
A.使用催化剂能够降低化学反应的反应热(△H)。
B.金属发生吸氧腐蚀时,被腐蚀的速率与氧气浓度无关 。
C.原电池中发生的反应达平衡时,该电池仍有电流产生 。
D.牺牲阳极的阴极保护法是利用原电池原理,能有效保护作为阴极(正极)的金属不被腐蚀。
6.最新报道:科学家首次用X射线激光技术观察到CO与O在催化剂表面形成化学键的过程.反应过程的示意图如下:
下列说法不正确的是( )
A.CO和O生成CO2是放热反应。
B.在该过程中,CO分子中碳氧键没有断裂成C和O。
C.在该过程中,O与CO中C结合形成共价键。
D.状态Ⅰ→状态Ⅲ表示CO与O2反应的过程。
7.某反应过程能量变化如图所示,下列说法不正确的是( )
A.反应过程b有催化剂参与。
B.该反应的焓变△H<0。
C.改变催化剂,会改变该反应的活化能。
D.有催化剂条件下,反应的活化能等于E1+E2 。
8.通过以下反应均可获取H2.下列有关说法正确的是( )
①太阳光催化分解水制氢:2H2O(l)=2H2(g)+O2(g) △H1=+571.6kJ•mol﹣1
②焦炭与水反应制氢:C(s)+H2O(g)=CO(g)+H2(g) △H2=+131.3kJ•mol﹣1
③甲烷与水反应制氢:CH4(g)+H2O(g) CO(g)+3H2(g) △H3=+206.1kJ•mol﹣1.
A.反应CH4(g)= C(s)+2 H2(g)的△H=+74.8kJ•mol﹣1 。
B.电解水也可制取氢气和氧气,而且比方法①更方便,更节能。
C.反应②每生成2g氢气,要吸收131.3kJ的热量,所以该反应没有应用价值。
D.反应③中,若将各1mol的甲烷与水蒸气混合,要吸收206.1kJ的热量。
9.有关电化学知识的描述正确的是( )
CuCl2溶液
FeCl3溶液
Cu
C
A.Cu+H2SO4= CuSO4+H2↑这个反应可设计成原电池。
B.利用Cu+2FeCl3=CuCl2+2FeCl2,可设计如右图所
示原电池装置,盐桥内K+向FeCl3溶液移动。
C.因为铁的活泼性强于铜,所以将铁、铜用导线连接后
放入浓硝酸中组成原电池,铁作负极,铜作正极,其负极反应式为Fe-2e-=Fe2+。
D.由Al、Mg与氢氧化钠溶液组成的原电池,其负极反应式为Mg-2e-+2OH-=Mg(OH)2。
10.有一合金由X、Y、Z、W四种金属组成,若将合金放入盐酸中只有Z、X能溶解;若将合金置于潮湿空气中,表面只出现Z的化合物;若将该合金做阳极,用Y盐溶液作电解液,通电时只有W进入阳极泥,但在阴极上只析出Y。这四种金属的活动性顺序是 ( )
A.Z>X>W>Y B.Y>Z>W>X C.Z>X>Y>W D.X>Z>Y>W
11.用阳极X和阴极Y电解Z的水溶液,电解一段时间后,再加入W,一定能使溶液恢复到电解前的状态,符合题意的一组是( )
组号
X
Y
Z
W
A
C
Fe
NaCl
盐酸
B
Pt
Cu
CuSO4
氢氧化铜
C
C
C
NaOH
水
D
Ag
Fe
AgNO3
氧化银
12. 一种可充电锂-空气电池如图所示。当电池放电时,O2与Li+在多孔碳材料电极处生成Li2O2-x(x=0或1)。下列说法错误的是( )
A. 放电时,多孔碳材料电极为正极
B. 放电时,外电路电子由锂电极流向多孔碳材料电极
C. 充电时,电解质溶液中Li+向多孔碳材料区迁移
D. 充电时,电池总反应为Li2O2-x=2Li+(1-0.5 x)O2
13.可逆反应:2NO2(g)2NO(g)+O2(g)在恒容密闭容器中反应,达到平衡状态的标志是( )
①单位时间内生成n molO2 的同时消耗 2n mol NO;②单位时间内消耗2n molNO2的同时生成n molO2;③混合气体的颜色不再改变的状态;④2v(NO2)正= v(O2)逆;⑤混合气体的平均相对分子质量不再改变的状态;⑥混合气体的密度不再改变的状态
A.①③⑤ B.②④⑥ C.①③④⑤ D.①②③④⑤⑥
粗铜
纯铜
C2H5OH
14.粗铜中一般含有锌、铁、银、金等杂质.在如图3所示装置中,甲池的总反应方程式为:C2H5OH+3O2+4KOH=2K2CO3+5H2O 接通电路一段时间后,纯Cu电极质量增加了6.4 g。在此过程中,下列说法正确的是( )
A.电子流向A→D→C→B
B.乙池硫酸铜溶液的浓度不变
C.甲池氧气消耗2.24 L
D.甲池负极反应式为C2H5OH-12e﹣+16OH﹣=2CO32﹣+11H2O
15.某温度下,将3molA和2molB充入2L一密闭容器中,发生反应:A(g)+B(g)⇌C(g)+D(g),5min后达到平衡。已知该温度下其平衡常数K=1,下列选项正确的是 ( )
A.C平衡浓度为1.2mol/L B.速率v(B)= 0.08 mol/(L•min)
C.A的转化率为40% D.B的转化率为40%
16.下列说法正确的是 ( )
A.对于任何化学反应来说,反应速率越大,反应现象就越明显
B.催化剂能增大单位体积内活化分子百分数,从而增大反应速率
C.放热反应都是自发的,吸热反应都是非自发的
D.化学反应速率通常是指一定时间内反应物的物质的量减少或生成物的物质的量增加
17.“碳呼吸电池”是一种新型能源装置,其工作原理如下图。下列说法错误的是( )
A.该装置是将化学能转变为电能
B.每得到1 mol草酸铝,电路中转移3mol电子
C.正极的电极反应:2CO2 + 2e-=== C2O
D.利用该技术可捕捉大气中的CO2
18.一定条件下,碳钢腐蚀与溶液pH的关系如下:
pH
2
4
6
6.5
8
13.5
14
腐蚀快慢
较快
慢
较快
主要产物
Fe2+
Fe3O4
Fe2O3
FeO2-
下列说法不正确的是 ( )
A. 在pH<4溶液中,碳钢主要发生析氢腐蚀
B. 在pH>6溶液中,碳钢主要发生吸氧腐蚀
C. 在pH>8溶液中,碳钢腐蚀的正极反应为O2+4H++4e—=2H2O
D. 在煮沸除氧气后的碱性溶液中,碳钢腐蚀速率会减缓
19、空间实验室“天宫一号”的供电系统中有再生氢氧燃料电池(RFC),RFC是一种将水电解技术与氢氧燃料电池技术相结合的可充放电池。下图为RFC工作原理示意图,有关说法正确的是( )
A.当有0.2 mol电子转移时,a极产生3.2g O2
B.b极上发生的电极反应是:2 H+ +2e- = H2↑
C.c极上进行还原反应,B中的H+可以通过隔膜进入A
D.d极上发生的电极反应是:O2+2H2O + 4e- = 4OH-
20.下列关于右图装置的说法正确的是 ( )
A.若断开K1关闭K2,X为石墨,Y是Fe,Z是海水,则该装置可用于保护Fe。
B.若断开K1关闭K2,X是铁棒,Y是纯铜,Z是CuSO4溶液,则该装置可用于在铁棒上镀铜。
C.若断开K2关闭K1,X是Mg,Y是Fe,Z是溶有氧气的NaCl溶液,则X与Y之间有Fe(OH) 2沉淀生成。
D.若断开K2关闭K1,X是Sn,Y是Fe,Z是含有酚酞的海水,则铁电极附近溶液变红色。
21. 用惰性电极电解200mL KCl和CuSO4的混合溶液,经过一段时间后两极分别得到11.2L(标准状况下)气体。原混合溶液中KCl的物质的量浓度不可能为( )
A. 5mol/L B. 4mol/L C.2.5mol/L D.1mol/L
22.反应C(s)+H2O(g)CO(g)+H2(g)在一可变容积的密闭容器中进行,下列条件的改变对其反应速率几乎无影响的是( )
A.使体积不变,增加H2O的量 B.将容器的体积缩小一半
C.使体积不变,充氦气使体系压强增大 D.使压强不变,充氦气使容器体积增大
0
2
4
6
8
10
D
A
B
C
0.2
0.4
0.6
0.8
1.0
1.2
t/s
n/mol
23.一定温度下,向容积为2 L的密闭容器中通入两种气体发生化学反应,反应中各物质的物质的量变化如右图所示,对该反应的推断合理的是( )
A.反应进行到1s时,v (A)=v (C)
B.反应进行到10s时,各物质的反应速率相等
C.反应进行到10s时,A的平均反应速率为0.06 mol/(L·s)
D.该反应的化学方程式为6A+3B4C+2D
24.在KIO3、KHSO3的酸性混合溶液中加入少量KI和淀粉,不停地搅拌,有下列反应发生:
①IO3-+5I-+6H+===3I2+3H2O;②I2+HSO3-+H2O===2I-+SO42-+3H+。当反应进行到15 min时,溶液颜色迅速变蓝,随之又很快消失,这一反应称为时钟反应,有人用它来解释生物钟现象,下列说法中错误的是( )
A.在整个反应过程中,起催化作用的物质是KI
B.时钟反应的快慢由反应②决定
C.上述两个反应中,反应速率较快的是②
D.“溶液颜色迅速变蓝,随之又很快消失”这一现象与①②的反应速率有关
25.已知乙苯制备苯乙烯的反应为:
化学键
C﹣H
C﹣C
C=C
H﹣H
键能/KJ/mol
412
348
612
436
下列说法错误的是( ):
A.上述反应的△H=+124KJ•mol﹣1 B.乙苯比苯乙烯稳定
C.乙苯中不存在碳碳双键 D.1mol乙苯的能量与1mol苯乙烯能量相差264kJ
Ⅱ卷(非选择题,共50分)
二、填空题(共4小题,共50分)
26.(7分)“反向燃烧”可将二氧化碳变为燃料。回答下列问题:
(已知甲烷的标准燃烧热ΔH=-890 kJ·mol-1) 。
(1)科学家用氮化镓材料与铜组装如图所示的人工光合系统,利用该装置成功地实现了以CO2和H2O合成CH4。
①写出铜电极表面的电极反应式: ;
②该总反应的热化学方程式为: ,
(2)利用CO2与H2反应可制备CH4。
已知氢气的标准燃烧热ΔH=-286 kJ·mol-1 ;H2O(g) = H2O (l),ΔH=-44kJ·mol-1;
则二氧化碳与氢气反应生成甲烷和水蒸气的热化学方程式为 ;
该反应能自发的条件是 (填高温或低温)。
27.(16分)焦炭是重要的工业原材料。
(1)已知在一定温度下,C(s)+CO2(g) 2CO(g) 平衡常数K1;C(s)+H2O(g) CO(g)+H2(g) 平衡常数K2 ;CO(g)+H2O(g) H2(g)+CO2(g) 平衡常数K。则K、K1、K2,之间的关系是_____ 。
(2)用焦炭还原NO的反应为:2NO(g)+ C(s)N2(g) + CO2(g) ΔH,向容积均为1L的甲、乙、丙三个恒温(反应温度分别为400℃、T ℃、400℃)容器中分别加入足量的焦炭和一定量的NO,测得各容器中n(NO)随反应时间t的变化情况如下表所示:
t/min
0
40
80
120
160
n(NO)(甲容器)/mol
2.00
1.50
1.10
0.80
0.80
n(NO)(乙容器)/mol
2.00
1.45
1.00
1.00
1.00
n(NO)(丙容器)/mol
1.00
0.80
0.65
0.53
0.45
①甲容器中,0~40 min内用NO的浓度变化表示的平均反应速率v(NO)=_________ ;
②该反应的平衡常数表达式为_ ;400℃,该反应的平衡常数为 ;
③乙容器的反应温度T 400 ℃(填“>”“<”或“=”)
④丙容器达到平衡时,NO的转化率为___________;平衡时CO2的浓度为 _。
⑤在恒容密闭容器中加入焦炭并充入NO气体,下列图像正确且能说明反应达到平衡状态的是 。
28.(10分) 某小组利用H2C2O4溶液和酸性KMnO4溶液反应来探究“外界条件对化学反应速率的影响”,进行了如下实验:
实验编号
0.01mol•L﹣1
酸性KMnO4溶液
0.1mol•L﹣1
H2C2O4溶液
水
某种物质
反应温度/℃
反应时间(min)
Ⅰ
2ml
2ml
0
0
20
2.1
Ⅱ
V1ml
2ml
1ml
0
20
5.5
Ⅲ
V2 ml
2ml
0
0
50
0.5
Ⅳ
2ml
2ml
0
少量
20
0.2
请回答:
(1)已知KMnO4酸性溶液与H2C2O4溶液反应有CO2生成,用化学方程式表示该实验的实验原理:
。
(2)实验计时方法是从溶液混合开始记时,至 时记时结束。
(3)V1= ,V2= ;设计实验Ⅰ、Ⅲ的目的是 。
(4)利用实验Ⅲ中数据计算,用KMnO4的浓度变化表示的反应速率为v(KMnO4)=________。
(5)有同学在实验中发现高锰酸钾酸性溶液和草酸溶液反应时,开始一段时间反应速率较慢,溶液褪色不明显;但不久突然褪色,反应速率明显加快。某同学认为是放热导致溶液温度升高所致,重做Ⅰ号实验,测定过程中溶液不同时间的温度,结果温度没有明显变化。由此你得出的结论是:
① 不是反应速率突然加快的原因;
②可能是反应产物有催化作用。Ⅳ号实验是为验证你的猜测,实验中要加入的少量某种物质是 。
29.(17分)K2Cr2O7是一种有致癌性的强氧化剂,含Cr2O72—的酸性工业废水必须经过处理才能排放。工业上通常采用Fe电极电解法处理,调节pH值使之以Cr(OH)3沉淀形式除去。某化学兴趣小组在实验室里探究了该处理工艺,具体实验日志如下:
I.原理探查
查阅文献发现,电解时阳极产生Fe2+,在阴极附近(如右图),Cr2O72—被Fe2+还原成Cr3+,而Fe3+则在阴极表面还原为Fe2+,如此循环。
(1)用离子方程式表示Cr2O72—与Fe2+的反应: 。
II.实验探究
实验一:探究不同电压对Cr2O72-降解效率的影响
各取6份100 mL 1 mol/L 酸性K2Cr2O7溶液,均以Fe为电极,分别用不同电压电解5 min。取电解后溶液10 mL,测定Cr2O72-的含量,所测溶液中Cr2O72-物质的量与电解电压关系如下图所示。(假设电解前后溶液体积不变)
(2)实验结果显示,最佳电解电压应选择_______V。
(3)电压为6 V时,用Cr2O72-表示5 min内平均反应速率为_________mol·L—1·min—1。
(4)当电压高于3 V时,阴阳两极在电解过程中不断有气泡产生,且测得体积比约等于2:1。因此,阳极产生气泡的电极反应式为:__________________________________。
实验二:探究其他影响Cr2O72-降解效率的因素
以1A电流电解500mL K2Cr2O7稀溶液,通电时间30min,考察影响Cr2O72-降解效率的其他因素。具体方法和数据如下表所示。
实验组
①
②
③
④
加入硫酸铁 /g
0
0
5.0
0
加入浓硫酸 /mL
0
1.0
1.0
1.0
电极材料
阴极
石墨
石墨
石墨
石墨
阳极
石墨
石墨
石墨
铁
Cr2O72-浓度
/ mol·L-1
初始
0.00651
0.00651
0.00651
0.00651
结束
0.00645
0.00568
0.00516
0.00278
(5)以上实验中,Cr2O72-降解效率最高的是实验组 (填编号),该实验组阳极电极反应式为: 。
(6)对比②和③,Cr2O72-降解效率③>②的原因是: 。
(7)由实验组①和②,可认为Cr2O72-能直接在阴极放电还原,电极反应式为:__________________________________。
(8)法拉第提出了电解定律,为电化学的发展作出了巨大贡献。根据法拉第电解定律: Q=It=n(e-)F,[I为电流强度单位为A,t为时间单位为s,n(e-)为通过电路的电子的物质的量,F为法拉第常数(每摩电子电量,F=96500 C·mol-1)],则实验组②中的电流效率η=______________。(保留三位有效数字;假设电解前后溶液体积不变,且没有副反应发生。)
2018-2019学年度第一学期八县(市)一中期中联考
高中二年 化学科试卷
一、 选择题(共50分)
题号
1
2
3
4
5
6
7
8
9
10
答案
B
A
C
B
D
D
D
A
B
C
题号
11
12
13
14
15
16
17
18
19
20
答案
C
C
A
D
C
B
B
C
C
A
题号
21
22
23
24
25
答案
A
C
C
B
D
二.填空题(共50分。注:单位没写扣1分,其余按高考要求)
26.(7分)除第(2)题第二空1分外,其他每空2分。
(1)①CO2+8e-+8H+=CH4+2H2O (2分)
②CO2(g)+2H2O(l)=CH4(g)+2 O 2(g)△H=+890kJ·mol-1(2分)
(2)CO2(g)+ 4H2(g)=CH4(g)+ 2H2O(g)△H=﹣166kJ·mol-1(2分);
低温(1分)
27.(16分,每空2分)
(1)K=K2/K1
(2)①0.0125mol•L-1•min-1;
②c(N2)c(CO2)/c(NO)2 0.5625
③ > ④60% 0.3mol·L-1 ⑤A
28.(10分)
(1) 2KMnO4 + 5H2C2O4 +3H2SO4 =2MnSO4 + K2SO4 +10CO2↑ +8H2O (2分)
(2) 紫红色刚好褪去或混合溶液刚好褪色(或其他合理答案) (2分)
(3)1, 2; 探究温度对反应速率的影响 (每空1分,共3分)
(4)0.01 mol/(L·min) (2分) (5) ①温度;②MnSO4固体 (各1分)
29.(共17分,除第(2)题、(5)第1问1分、第(8)题3分外,其他每空2分。)
(1)6Fe2+ + Cr2O72- + 14H+ = 6Fe3+ + 2 Cr3+ + 7H2O (2分)
(2)2(或2 V) (1分) (3)0.001 mol·L—1·min—1 (2分)
(4)2H2O — 4e— = O2↑ + 4H+ (或4OH— — 4e— = O2↑ + 2H2O) (2分)
(5)④ Fe - 2e— = Fe2+ (2分)
(6)Fe3+在阴极放电产生Fe2+,c(Fe2+)与Cr2O72-反应,提高Cr2O72-降解效率 (或其他合理答案) (2分)
(7)14H++ Cr2O72- +6e—=2Cr3++7H2O (2分)
(8)13.3%(或13.1%~13.4%或只列出计算式η都给分)(3分)
相关资料
更多

