河南省商开大联考2021-2022学年高二上学期期中考试化学试题含答案
展开商开大联考2021- 2022学年上学期期中考试
高二化学
考生注意:
1.本试卷分选择题和非选择题两部分。满分100分,考试时间90分钟。
2.答题前,考生务必用直径0.5毫米黑色墨水签字笔将密封线内项目填写清楚。
3.考生作答时,请将答案答在答题卡上。选择题每小题选出答案后,用2B铅笔把答题卡上对应题目的答案标号涂黑;非选择题请用直径0.5毫米黑色墨水签字笔在答题卡上各题的答题区域内作答,超出答题区 域书写的答案无效,在试题卷、草稿纸上作答无效。
4.本卷命题范围:人教版选修4第一章~第三章第一节。
5.可能用到的相对原子质量:H1 C12 O16 Na23 Cl 35.5
一、选择题(本大题共 15小题,每小题3分,共计45分。在每小题列出的四个选项中,只有一项是符合题目要求的)
1.下列物质的水溶液几乎不导电的是
A. NH3 B. KNO3 C. AgCl D. Ca(OH)2
2.下列有关速率与平衡的认识正确的是
A.温度越高,平衡常数值越大,可逆反应正向进行的程度越大
B.反应速率可用单位时间内任一反应物浓度的减少或生成物浓度的增加表示
C.增大反应物的浓度,能够增大活化分子的百分数,所以反应速率增大
D.化学平衡正向移动,反应物的转化率不一定增大
3.下列关系中能说明反应N2(g) +3H2(g) 2NH3(g)已经达到平衡状态的是
A.3v正(N2)=v正(H2) B. 2v正(H2)= 3v逆(NH3)
C. v正(N2)= v逆(NH3) D. v正(N2)= 3 v逆(H2)
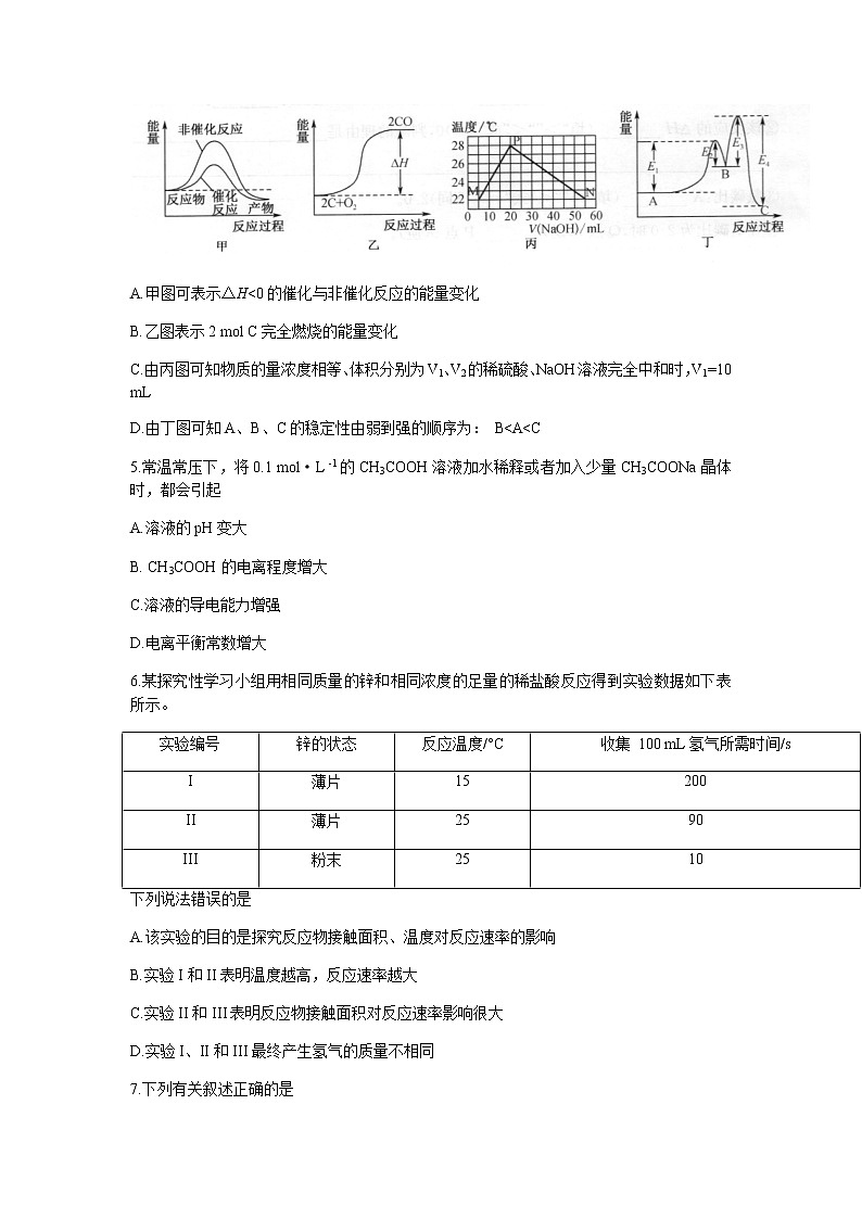
4.下列示意图与其叙述不相匹配的是
A.甲图可表示ΔH<0的催化与非催化反应的能量变化
B.乙图表示2 mol C完全燃烧的能量变化
C.由丙图可知物质的量浓度相等、体积分别为V1、V2的稀硫酸、NaOH溶液完全中和时,V1=10 mL
D.由丁图可知A、B、C的稳定性由弱到强的顺序为: B<A<C
5.常温常压下,将0.1 mol·L -1的CH3COOH溶液加水稀释或者加入少量CH3COONa晶体时,都会引起
A.溶液的pH变大
B. CH3COOH的电离程度增大
C.溶液的导电能力增强
D.电离平衡常数增大
6.某探究性学习小组用相同质量的锌和相同浓度的足量的稀盐酸反应得到实验数据如下表所示。
实验编号 | 锌的状态 | 反应温度/°C | 收集 100 mL氢气所需时间/s |
I | 薄片 | 15 | 200 |
II | 薄片 | 25 | 90 |
III | 粉末 | 25 | 10 |
下列说法错误的是
A.该实验的目的是探究反应物接触面积、温度对反应速率的影响
B.实验I和II表明温度越高,反应速率越大
C.实验II和III表明反应物接触面积对反应速率影响很大
D.实验I、II和III最终产生氢气的质量不相同
7.下列有关叙述正确的是
A.标准状况下,SO2(g) +NO2(g) SO3(1)+NO(g),该反应的 ΔS<0
B 2CO(g)=2C(s) + O2(g) ΔH>0, 高温下可以自发
C. C(s,金刚石)=C(s,石墨) ΔH= -1.9 kJ·mol-1,金刚石比石墨更稳定
D.选择高效催化剂可以降低反应的焓变,提高化学反应速率
8.高氯酸、硫酸、盐酸和硝酸都是强酸,其酸性在水溶液中差别不大。以下是某温度时这四种酸在冰醋酸中电离(酸在溶剂中电离实质是酸中的H+转移给溶剂分子,如HCl+H2O= H3O+ +Cl- )的电离平衡常数:
酸 | HClO4 | H2SO4 | HCl | HNO3 |
电离平衡常数 | Ka=1.6 ×10-5 | Ka1=6.3 ×10-9 | Ka=1.6 ×10-9 | Ka=4.2 ×10-10 |
根据表格信息判断下列说法正确的是
A.冰醋酸中H2SO4的电离方程式:H2SO4=2H+ +SO42-
B.这四种酸在冰醋酸中都能完全电离
C.在冰醋酸中盐酸是这四种酸中最强的酸
D.冰醋酸较水更能区分这四种酸的强弱
9.已知一定温度下的一些热化学方程式:
N2(g)+O2(g)=2NO(g) △H=+ 180.5 kJ·mol-1
2H2(g)+O2(g) = 2H2O(l) △H= -571.6 kJ·mol-1
则该温度下H2催化还原22.4L(标准状况下)NO达到消除环境污染目的的能量变化为
A.放出376. 05 kJ B.放出752.1 kJ
C.吸收376.05 kJ D.吸收752.1kJ
10.下列事实不能用勒夏特列原理解释的是
A.用排饱和NaHCO3溶液的方法收集CO2 B.红棕色的NO2加压后颜色先变深后变浅
C.保存FeSO4溶液时加入铁粉防变质 D.氨水升温后(不考虑溶质挥发)碱性增强
11.常温常压下,1 mol CH3OH与O2发生反应时,生成CO或HCHO的能量变化图(反应物O2和生成物水略去),下列说法正确的是
A. CH3OH的燃烧热为393 kJ·mol-1
B.两种反应催化剂的催化效果各不相同
C.加入催化剂后,生成CO的热效应变大,生成HCHO的热效应变小
D.生成HCHO的热化学方程式为2CH3OH+O2=2HCHO+ 2H2O △H =-316 kJ·mol-1
12.已知断裂1 mol某些化学键所需能量数据如下表:
化学键 | C-H | C- C1 | H- Cl | Cl-Cl |
能量/kJ | 413 | 328 | 431 | 243 |
反应CH4(g) +4Cl2(g)=CCl4(g) +4HCl(g)的△H为
A.-103 kJ·mol-1 B. +103 kJ·mol-1 C.-412 kJ·mol-1 D. +412 kJ·mol-1
13.一定温度下,恒容密闭容器中,某可逆反应达到平衡,其平衡常数,升高温度,c(H2)减小,下列说法正确的是
A.该反应的△H >0
B.升高温度,K值减小
C.升高温度,逆反应速率减小
D.该反应为CO(g)+ H2O(g) CO2(g)+H2(g)
14.在密闭容器中发生如下反应:xA(g) +yB(g) xC(g),达到平衡后测得A的浓度为0.20 mol·L-1。恒温增大压强使容器容积缩小为原来的一半,再次达到平衡时,测得A的浓度为0.45 mol·L-1。下列说法正确的是
A.x+y>z B.平衡正向移动
C. B的转化率提高 D. C的体积分数降低
15.在300 mL的密闭容器中,放入镍粉并充入一定量的CO气体,一定条件下发生反应:Ni(s)+ 4CO(g)
Ni(CO)4(g),已知该反应的平衡常数与温度的关系如下表所示:
温度/°C | 25 | 80 | 230 |
平衡常数 | 5 × 104 | 2 | 1. 9 ×10-5 |
下列说法正确的是
A.上述生成Ni(CO) 4 (g)的反应为吸热反应
B.在80 °C时,测得某时刻,Ni(CO)4、CO的浓度均为0.5 mol·L-1,则此时v(正)<v(逆)
C. 25 °C时反应Ni(CO)4(g) Ni(s)+ 4CO(g)的平衡常数为2× 10-3
D.80 °C达到平衡时,测得n(CO)=0. 3 mol,则Ni(CO)4的平衡浓度为0.6 mol·L-1
二、非选择题(本题共5小题,共55分)
16. (10分)在0.1 mol·L-1的氨水中,存在如下电离平衡:NH3·H2O NH4++OH- (正反应为吸热反应)。在此平衡体系中,若按下列情况变动,请将变化情况(增大用“↑”,减小用“↓”,向左用“←”,向右用“→”)填入下表。
条件的变化 | 升温 | 通氨气 | 加水 | 加NaOH(s) | 加NH4Cl(s) |
电离平衡移动的方向 |
|
|
|
|
|
n(OH- ) |
|
|
|
|
|
c(NH3·H2O) |
|
|
|
|
|
导电能力 |
|
|
|
|
|
17.(10分)研究化学反应中的能量变化有重要意义,请根据学过的知识回答下列问题。
(1)已知CH3OH(1)的燃烧热△H = - 238.6 kJ·mol-1,CH3OH(1)+ O2(g)=CO2(g) +2H2O(g) △H = -akJ·mol-1,则a_____ (填“> ”“<”或“=”) 238. 6。
(2)已知:H2(g)+ O2(g) H2O(g) △H = -241.8 kJ·mol-1,该反应的活化能为167.2 kJ·mol-1。则其逆反应的活化能为 。
(3)Cl2和H2O(g)通过灼热的炭层,生成HCl和CO2,当有1 mol Cl2参与反应时释放出145 kJ热量,写出该反应的热化学方程式: .
(4)火箭和导弹表面的薄层是耐高温物质。将石墨、铝粉和二氧化钛按一定比例混合在高温下煅烧,所得物质可作耐高温材料:4Al(s)+3TiO2(s)+3C(s)=2Al2O3(s)+3TiC(s) △H = - 1176 kJ·mol-1,则反应过程中,每转移1 mol电子放出的热量为 kJ。
(5)已知25 °C 、101 kPa时,1 g甲烷不完全燃烧生成CO和液态水时放出37. 96 kJ热量,则该条件下反应2CH4(g) +3O2(g)=2CO(g)+4H2O(l)的△H = kJ·mol-1。
18. (12分)化学反应的能量变化通常表现为热量的变化。利用如图所示装置测定中和热的实验步骤如下:
①用量筒量取100mL0.50mol·L-1盐酸倒入小烧杯中,测出盐酸温度;
②用另一量筒量取100mL0.55 mol·L-1NaOH溶液,并用同一温度计测出其温度;
③将NaOH溶液和盐酸溶液一并到入小烧杯中,设法使之混合均匀,测得混合液最高温度。
回答下列问题:
(1)仪器a的名称是 __。 大、小烧杯间填满碎泡沫塑料的作用是_ 。
(2)反应过程中NaOH溶液的浓变为0.55 mol·L-1不是0. 50 mol·L-1的原因是_
。
(3)将NaOH溶液倒入盐酸溶液中的正确操作是_ (填字母)。
A.沿玻璃棒缓慢倒入 B.分三次倒入 C.一次迅速倒入 D.一边搅拌一边滴入
(4)现将一定量的稀氢氧化钠溶液、稀氢氧化钙溶液、稀氨水分别和1 L 1 mol·L-1稀盐酸恰好完全反应,其反应热分别为ΔH1 、ΔH2、ΔH3,则ΔH1 、ΔH2、ΔH3的大小关系为_ 。
(5)假设盐酸和氢氧化钠溶液的密度都是1 g·cm-3,中和反应后生成溶液的比热容c=4.18J·g-1·C°-1。
某学生实验记录数据如下:
实验序号
| 起始温度T1/°C | 终止温度T2/°C | |
盐酸 | 氢氧化钠溶液 | 混合溶液 | |
1 | 20.0 | 20.2 | 23.2 |
2 | 20.2 | 20.4 | 23.4 |
3 | 20.3 | 20.5 | 25.6 |
依据该学生的实验数据计算,该实验测得的中和热 ΔH = (结果保留一位小数)。
19. (10分)现有一定条件下某反应mA(g) +nB(g) pC(g) ,其不同温度下的化学平衡常数(K)如下表所示(K1<K2<K3),图像表示反应达平衡后,t2时刻增大压强时速率(v)随时间(t)的变化情况。
温度/°C | 250 | 300 | 350 |
K | K1 | K2 | K3 |
回答下列问题:
(1)该反应是 热反应,且m+n (填“>” “<”或“=”)p。
(2)降温时,混合体系中C的质量分数 (填“增大”“减小”或“不变”,下同)。
(3)若增加A的用量(A、B的总体积不变),则B的转化率 _。
(4)若升高温度,则平衡时,B、C的浓度之比将_ _。
20.(13分)丙烷、乙烯等有机物在工业上有广泛的应用,回答下列问题:
(1)已知:①C3H8(g)+5O2(g)=3CO2(g) +4H2O(l) ΔH1
②C(s,石墨)+O2(g)=CO2(g) ΔH2
③2H2(g)+O2(g)=2H2O(1) ΔH3
写出丙烷气体(C3H8 )分解得到石墨(C)和氢气的热化学方程式:
(其焓变为△H,用含ΔH1、ΔH2、ΔH3的代数式表示)。
(2)煤制乙烯包括制备合成气、合成气制甲醇、甲醇分解三个步骤,则
①生产合成气的反应:C(s)+ H2O(g)=CO(g) + H2(g)在高温下能自发进行,则该反应的
(填字母)。
a. ΔH >0 ΔS >0 b. ΔH >0 ΔS<0 c. ΔH <0 ΔS >0 d. ΔH <0 ΔS <0
②用合成气制甲醇的反应为CO(g)+2H2(g) CH3OH(g)(假设不发生其他反应)。四个容器中起始时容积相同,维持恒温,控制条件如下表:
编号 | 条件控制 | CO(g)/mol | H2(g)/mol | CH3OH(g)/mol |
A | 维持恒容 | 0.2 | 0.4 | 0 |
B | 维持恒容 | 0.1 | 0.2 | 0.1 |
C | 维持恒容 | 0.4 | 0.8 | 0 |
D | 维持恒压 | 0.4 | 0.8 | 0 |
达到平衡时,四个容器中甲醇的体积分数由大到小的顺序是__ (填编号)。
(3)在两个容积均为1 L的密闭容器中以不同的氢碳比充入H2和CO2,在一定条件下发生反应:2CO2(g) +6H2(g) C2H4(g)+4H2O(g) ΔH。 CO2的平衡转化率α(CO2 )与温度的关系如图所示。
①此反应的平衡常数表达式K=____ __ ,P点对应温度下,K的值为 。
②该反应的△H_ _(填“>”“<”或“ =” )0,判断的理由是_
。
③氢碳比:X (填“>”“<”或“=”,下同)2.0。
④在氢碳比为2.0时,Q点v(逆)_ _P点v(逆)。
商开大联考2021- 2022学年上学期期中考试·高二化学
参考答案、提示及评分细则
l.C 2.D 3.B 4.B 5.A 6.D 7.A 8.D 9.A 10.C 11.B 12.C 13. A 14.D 15.B
16.
条件的变化 | 升温 | 通氨气 | 加水 | 加NaOH(s) | 加NH4Cl(s) |
电离平衡移动的方向 | → | → | → | ← | ← |
n(OH- ) | ↑ | ↑ | ↑ | ↑ | ↓ |
c(NH3·H2O) | ↓ | ↑ | ↓ | ↑ | ↑ |
导电能力 | ↑ | ↑ | ↓ | ↑ | ↑ |
(每空0.5分)
17. (1) <
(2)409.0 kJ·mol -1
(3)2Cl2(g)+ 2H2O(g) +C(s)=4HCl(g) +CO2(g) ΔH= 一290 kJ·mol -1 (或其他合理形式)
(4)98
(5) - 1214. 72(每空2分)
18.(1)环形玻璃搅拌棒或玻璃搅拌器;防止热量散失
(2)确保盐酸完全被中和
(3) C
(4)△H1= △H2< △H3
(5) - 51.8 kJ·mol -1 (每空2分)
19. (1) 吸; >
(2)减小
(3)增大
(4)减小(每空2分)
20. (1)C3H8(g)= 3C(s,石墨)+4H2(g) △H= △H1- 3 △H2- 2△H3(2分)
(2)①a(1分)
②D>C>A=B(2 分)
(3)① ; 64(各2分)
②< ;其他条件不变时,升高温度,CO2的平衡转化率减小,化学平衡向逆反应方向移动,故正反应为放热反应,即△H<0(各1分)
③>(1分)
④<(1分)
2022-2023学年河南省商开大联考高一上学期期末考试化学试题PDF版含答案: 这是一份2022-2023学年河南省商开大联考高一上学期期末考试化学试题PDF版含答案,共10页。
2022-2023学年河南省商开大联考高一上学期期末考试化学试题PDF版含答案: 这是一份2022-2023学年河南省商开大联考高一上学期期末考试化学试题PDF版含答案,共10页。
2022-2023学年河南省商开大联考高一上学期期末考试化学试题PDF版含答案: 这是一份2022-2023学年河南省商开大联考高一上学期期末考试化学试题PDF版含答案,共10页。

