2017-2018学年四川省乐山沫若中学高二上学期第一次月考化学试题
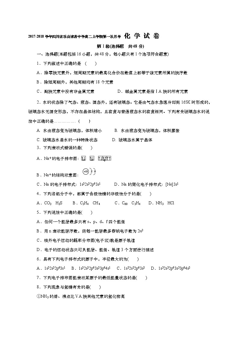
展开2017-2018学年四川省乐山沫若中学高二上学期第一次月考 化 学 试 卷 第Ⅰ卷(选择题 共48分)一、选择题(本题包括16小题,共48分,每小题只有1个选项符合题意)1.下列叙述中正确的是 ( )A.除零族元素外,短周期元素的最高化合价在数值上都等于该元素所属的族序数B.除短周期外,其他周期均有18个元素C.副族元素中没有非金属元素 D.碱金属元素是指ⅠA族的所有元素2.水的状态除了气态、液态、固态外,还有玻璃态。它是由气态水急速冷却到165K时形成的,玻璃态水无固定形态,不存在晶体结构,且密度与普通液态水的密度相同。下列有关玻璃态水的说法中正确的是…………….( )A. 水由液态变为玻璃态,体积缩小 B. 水由液态变为玻璃态,体积膨胀C. 玻璃态水是水的一种特殊状态 D. 玻璃态水属于晶体3.下列表示式错误的是( )A.Na+的电子排布图: B.Na+的结构示意图:C.Na的电子排布式:1s22s22p63s1 D.Na的简化电子排布式:[Ne]3s14.下列各组分子中,都属于含极性键的非极性分子的是( )A.CO2 H2S B.C2H4 CH4 C.C60 C2H4 D.NH3 HCl5.下列说法中正确的是( )A.任何一个能层最多只有s、p、d、f四个能级B.用n表示能层序数,则每一能层最多容纳电子数为2n2C.核外电子运动的概率分布图(电子云)就是原子轨道D.电子的运动状态只可从能层、能级、轨道3个方面进行描述6.具有下列电子排布式的原子中,半径最大的为( )A.1s22s22p63s1 B.1s22s22p63s23p64s1 C.1s22s22p63s2 D.1s22s22p63s23p64s27.下列电子排布图能表示某原子的最低能量状态的是( )8.下列现象与氢键有关的是( )①NH3的熔、沸点比ⅤA族其他元素的氢化物高②小分子的醇、羧酸可以和水以任意比互溶③冰的密度比液态水的密度小 ④尿素的熔、沸点比醋酸的高 ⑤邻羟基苯甲酸的熔、沸点比对羟基苯甲酸的低 ⑥水分子高温下也很稳定A.①②③④⑤⑥ B.①②③④⑤ C.①②③④ D.①②③ 7题图9.下列四种元素中,其单质氧化性最强的是( ) A.原子含有未成对电子最多的第二周期元素 B.位于周期表中第三周期ⅢA族的元素 C.原子最外层电子排布为2s22p4的元素 D.原子最外层电子排布为3s23p3的元素 10.经X射线研究证明PCl5在固体时,由空间构型分别是正四面体和正八面体的两种离子构成,下列关于PCl5的推断正确的是………………………………………( )A. PCl5 固体是分子晶体 B. PCl5晶体由PCl32+ 和 PCl72— 构成,且离子数目之比为1:1C. PCl5晶体具有良好的导电性D. PCl5晶体由PCl4+ 和 PCl6— 构成,且离子数目之比为1:111.已知X、Y是主族元素,I为电离能,单位是kJ·mol-1。请根据下表所列数据判断,下列说法错误的是 电离能/kJ·mol-1元素 I1I2I3I4X500460069009500Y5801800270011600A.元素X的常见化合价是+1价 B.元素Y是第ⅢA族元素C.元素X与氯形成化合物时,化学式可能是XClD.若元素Y处于第三周期,则它可与冷水剧烈反应12.0.01mol氯化铬(CrCl3·6H2O)在水溶液中用过量的AgNO3处理,产生0.01mol AgCl沉淀,此氯化铬最可能是( )A.[Cr(H2O)6]Cl3 B.[Cr(H2O)5Cl]Cl2·H2O C.[Cr(H2O)4Cl2]Cl·2H2O D.[Cr(H2O)3Cl3]·3H2O13.下列有关多电子原子的叙述中正确的是( )A.在一个多电子原子中,不可能有两个运动状态完全相同的电子B.在一个多电子原子中,不可能有两个能量相同的电子C.在一个多电子原子中,N层上的电子能量肯定比M层上的电子能量高D.某个多电子原子的3p能级上仅有两个电子,它们的自旋状态必然相反14. X、Y、Z均为元素周期表中前20号元素,Xa+、Yb-、Z(b+1)- 简单离子的电子层结构相同,下列说法正确的是( ) A.已知mXa+与nYb-,得m+a=n-b B.离子半径:Yb->Z(b+1)->Xa+ C.Z(b+1)-的还原性一定大于Yb- D.气态氢化物的稳定性Hb+1Z一定大于HbY15.碘单质在水溶液中溶解度很小,但在CCl4中溶解度很大,这是因为( )A.CCl4与I2相对分子质量相差较小,而H2O与I2相对分子质量相差较大B.CCl4与I2都是直线形分子,而H2O不是直线形分子C.CCl4和I2都不含氢元素,而H2O中含有氢元素D.CCl4和I2都是非极性分子,而H2O是极性分子16.下列说法错误的是( )A.从CH4、NH4+、SO42-为正四面体结构,可推测PH4+、PO43-也为正四面体结构B.不同非金属元素原子之间形成的化学键都是极性键C.水的沸点比硫化氢的高,是因为H2O分子间存在氢键,H2S分子间不能形成氢键D.某气态团簇分子结构如图所示,该气态团簇分子的分子式为EF或FE第Ⅱ卷(非选择题 共52分)二、填空题17.(10分)根据元素周期表1~20号元素的性质和递变规律,回答下列问题。(1)属于金属元素的有________种,金属性最强的元素与氧反应生成的化合物为________(填两种化合物的化学式);(2)属于稀有气体的是________(填元素符号,下同);(3)宇宙中含量最多的元素是________;(4)第三周期中,原子半径最大的是(稀有气体除外)________;(5)推测Si、N最简单氢化物的稳定性:________强于________(填化学式)。(6)电负性最大的元素是________,电负性最小的元素是________。(7)原子中p轨道半充满的元素是________。18. (8分)第一电离能I1是指气态原子X(g)处于基态时,失去一个电子成为气态阳离子X+(g)所需的能量。下图是部分元素原子的第一电离能I1随原子序数变化的曲线图(其中12号至17号元素的有关数据缺失)。请回答以下问题:(1)认真分析上图中同周期元素第一电离能的变化规律,推断Na~Ar元素中,Al的第一电离能的大小(最小)范围为________<Al<________(填元素符号)。 18题图(2)从上图分析可知,同一主族元素原子的第一电离能I1变化规律是________。 (3)上图中第一电离能最小的元素在周期表中的位置是________。(4)根据对角线规则,Be、Al元素最高氧化物的水化物性质相似,它们都具有________,其中Be(OH)2显示这种性质的离子方程式是 __________________________、________________________________________________。19. (7分)元素A、B、C、D都是短周期元素,A元素原子的2P轨道上仅有两个未成对电子,B的3P轨道上有空轨道,A、B同主族,B、C同周期,C是同周期中电负性最大的,D的气态氢化物的水溶液能使无色酚酞试液变红。试回答:(1).A的电子排布图为 ; B的电子排布式为 ; C的价电子排布式为 ; D的原子结构示意图为 。(2). 已知D与H原子能形成一种高能量的分子D2H2,其中D原子满足8电子结构特征,则该分子的电子式为 ,含有 个σ键和 个π键。20.(13分)已知A、B、C、D、E都是周期表中前四周期的元素,它们的核电荷数依次增多。其中A、B、C都是能层数为2的非金属元素。化合物DC为离子化合物,D的二价阳离子与C的阴离子具有相同的电子层结构。AC2为非极性分子。E的核外电子排布中有6个未成对电子,是同周期中最多的,ECl3能与B、C的氢化物形成六配体的配合物,且两种配体的物质的量之比为2:1,三个氯离子位于外界。试用相应的元素符号或式子填空:(1).写出元素的名称 A E ;(2). A、B、C的第一电离能由小到大的顺序为 ;B的氢化物分子的中心原子采取 杂化; 该分子的空间构型为 。(3).化合物AC2与一种由B、C组成的化合物X互为等电子体,则X的化学式为 ;完全由B的原子组成的某粒子与AC2也属于等电子体,该粒子的化学式为 ,其空间构型为 。(4).ECl3形成的配合物的化学式为 ;(5).D的单质在AC2中可以燃烧并一种白色固体和一种黑色固体,该反应的化学方程式为 。(6).与E同周期,且最外层电子排布相同的原子的价层电子排布式有 。 21.(14分)已知某些化学键的键能数据如下: C—C C=C C≡C H—C O=O O—O H—O C=O KJ/mol 348 615 812 413 498 142 463 745 (1).通过比较C—C 和 C=C 的键能大小,简要说明为什么烯烃易发生加成反应而烷烃不能? 。(2).利用键能数据可判断反应 C2H4 + 3O2 → 2 CO2 + 2 H2O 为 (吸热或放热)反应, 并计算每生成 1 mol CO2 所吸收或放出的热量为 KJ。(3).若某有机物的结构简式如下: Cl C H 3 C H 2 C = C H C H 3 一定条件下与HCl发生加成反应后可能生成两种互为同分异构体的物质,写出其中属于手性分子的物质的结构简式: (4).将硫酸铜白色固体溶于水得到 色的溶液,原因是生成了一种配合离子,其结构简式为: (标明配位键) ,向该溶液中加入过量稀氨水得 色溶液,其离子方程式为 。 参考答案一、 选择题1—5 CCABB 6—10 BDBCD 11—16 DCACDD17 (1) 7 K2O K2O2 KO2 KO3 (2) He Ne Ar(3) H (4) Na (5) NH3 SiH4 (6) F K [](7) N、P 18 (1) Na Mg (2) 从上到下,依次减小(3) 第五周期IA簇(4) 两性 Be(OH)2+2H+=Be2+ + 2H2O Be(OH)2+2OH-=Be2+ + 2H2O 19 (1) A B C D 20 (1) 碳 铬(1) C<O<N sp3 三角锥形 (3) N2O N3- 直线形](4) [Cr(NH3)4(H2O)2]Cl3(5) 2Mg+CO2=2MgO+C(6) 4S1 3d104S121 (1) C=C的健能<2C-C,说明π健易断裂,而δ健不易断裂(2) 放热 535.5Cl Cl(3) C H 3 C H 2 C H—C H C H 3 (4) 无蓝色 深蓝色 [Cu(H2O)4]2++4NH3=[Cu(NH3)4]2++4H2O

