还剩15页未读,
继续阅读
2020届四川省德阳市高三(高中2017级)“二诊”考试理科综合试题 Word版
展开
2020届四川省德阳市高三(高中2017级)“二诊”考试
理 科 综 合 试 卷
说明:
1.本试卷分为选择题和非选择题两部分,第Ⅰ卷(选择题)和第Ⅱ卷(非选择题),共14页。 考生作答时,须将答案答在答题卡上,在本试卷、草稿纸上答题无效。考试结束后,将答题卡交回。
2.本试卷满分300分,150分钟完卷。
可能用到的相对原子质量:H 1 C 12 N 14 O 16 Na 23 S 32 Cl 35.5
Mn 55 Fe 56
第Ⅰ卷 (选择题 共126分)
一、选择题(本题包括13小题,每小题6分,共78分。 每个小题只有一个选项符合题意)
1.许多植物在种子发育过程中会合成大量的脂肪,这些“油脂”积累在细胞内一种被称为“油质体”的结构中,下列有关说法错误的是
A.脂肪和淀粉是植物体内常见的储能物质
B.单层磷脂分子包裹油滴可以构成油质体
C.油质体的形成与内质网有很密切的关系
D.油质体中积累的脂肪能参与构成细胞膜
2.下列生物学实验中,需要用到染色剂和显微镜的实验是
①观察DNA和RNA在细胞中的分布 ②观察叶肉细胞中的叶绿体
③观察口腔上皮细胞中的线粒体 ④观察根尖分生组织细胞的有丝分裂⑤探究紫色洋葱鳞片叶外表皮细胞的吸水和失水
A.①②③⑤ B.①③④ C.②④⑤ D.②③④⑤
3.将一株生长正常的绿色植物置于密闭无色透明的玻璃容器内,在一定强度的光照下培养,随培养时间的延长,玻璃容器内CO2浓度的变化趋势不可能是
A.一直降低,直至为零
B.一直保持稳定,不发生变化
C.降低至一定水平时保持相对稳定
D.升高至一定水平时保持相对稳定
4.下列关于水稻植株相关激素的叙述正确的是
A.生长期水稻植株中细胞分裂素的合成只受相应基因的调控
B.水稻植株的同一细胞膜上可能含有多种植物激素的受体
C.水稻植株产生的乙烯对其它植物的果实没有催熟作用
D.水稻植株患恶苗病的原因是其体内产生了过多的赤霉素
5.离体培养的小鼠造血干细胞经紫外线诱变处理后对甘氨酸的吸收功能丧失,其它功能不受影响,且这种特性在细胞多次分裂后仍能保持。 下列分析正确的是
A.造血干细胞产生的这种变异是不可遗传变异
B.细胞发生变异后合成蛋白质不再需要甘氨酸
C.紫外线诱发了细胞中的ATP合成酶基因突变
D.细胞膜上相应载体蛋白缺失或结构发生变化
6.《柳叶刀》近期发表的一项研究指出,新冠肺炎患者病情严重与细胞因子风暴(简称CS)相关。 病毒入侵机体后,受感染的上皮细胞和免疫细胞产生约15种细胞因子帮助抵御病毒,细胞因子会引起更多免疫细胞透过毛细血管并激活这些免疫细胞,被激活的免疫细胞则会产生更多的细胞因子,即细胞因子风暴(CS)。由于肺部毛细血管极为丰富,故血管通透性增加后将产生极其严重的后果,除此以外CS还会引起多种器官的衰竭。 以下有关新冠肺炎的叙述错误的是
A.新冠肺炎患者产生细胞因子风暴(CS)是一个负反馈调节过程
B.新冠肺炎患者肺部毛细血管通透性增加会导致肺部组织水肿
C.肺炎患者富含毛细血管的器官(如肾脏)也可能受CS损伤
D.服用使免疫细胞增殖受阻的药物(如类固醇)可缓解患者的症状
7.化学与生活密切相关。 下列叙述错误的是
A.疫苗因未冷藏储运而失效,与蛋白质变性有关
B.天然气既是高效清洁的化石燃料,又是重要的化工原料
C.“中国天眼”的镜片材料为SiC,属于新型有机非金属材料
D.港珠澳大桥水下钢柱镶铝块防腐的方法为牺牲阳极的阴极保护法
8.有机物 是制备镇痛剂的中间体。 下列关于该有机物的说法正确的是
A.易溶于水及苯 B.所有原子可处同一平面
C.能发生氧化反应和加成反应 D.一氯代物有5种(不考虑立体异构)
9.短周期主族元素W、X、Y、Z的原子序数依次增大。其中W的气态氢化物常用作制冷剂;X原子的核外电子层数与最外层电子数相等;Y主族序数大于W。 下列说法正确的是
A.原子半径:W>X B.最简单氢化物的热稳定性:Y>Z
C.工业上通过电解熔融XZ3冶炼X单质 D.WO2、YO2、ZO2均为共价化合物
10.设NA为阿伏加德罗常数的值。下列说法正确的是
A.4.0g由CO2和SO2组成的混合物中含有的质子数为2NA
B.1L0.5mol/LpH=7的CH3COONH4溶液中NH4+数目为0.5NA
C.常温下,0.1mol环氧乙烷( )中含有的共价键数目为0.3NA
D.22.4LCO2与足量Na2O2充分反应,转移的电子数目为NA
11.下列实验能达到目的的是
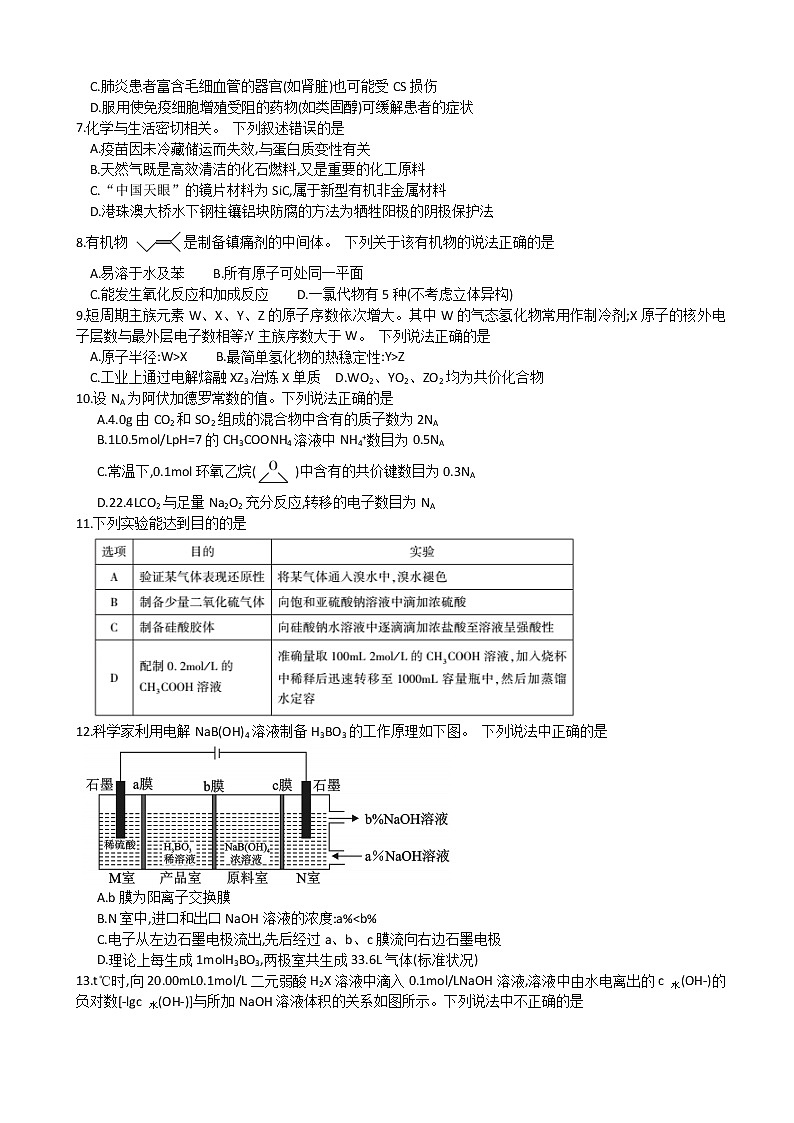
12.科学家利用电解NaB(OH)4溶液制备H3BO3的工作原理如下图。 下列说法中正确的是
A.b膜为阳离子交换膜
B.N室中,进口和出口NaOH溶液的浓度:a% C.电子从左边石墨电极流出,先后经过a、b、c膜流向右边石墨电极
D.理论上每生成1molH3BO3,两极室共生成33.6L气体(标准状况)
13.t℃时,向20.00mL0.1mol/L二元弱酸H2X溶液中滴入0.1mol/LNaOH溶液,溶液中由水电离出的c 水(OH-)的负对数[-lgc 水(OH-)]与所加NaOH溶液体积的关系如图所示。下列说法中不正确的是
A.M点溶液中:
B.P点溶液中: -
C.溶液中
D.水的电离程度:P>N=Q>M,且a=7
二、选择题:本题共8小题,每小题6分。 在每小题给出的四个选项中,第14~18题只有一项符合题目要求,第19~21题有多项符合题目要求。全部选对得6分,选对但不全的得3分,有选错的得0分。
14.太阳内部持续不断地发生着4个质子()聚变为1个氦核()的热核反应,核反应方程是,这个核反应释放出大量核能.已知质子、氦核、X的质量分别为m1、m2、 m3,真空中的光速为c.下列说法中正确的是
A.方程中的X表示中子
B.方程中的X表示电子
C.这个核反应中质量亏损Δm=m1-m2-m3
D.这个核反应中释放的核能
15.甲、乙两车某时刻由同一地点、沿同一方向开始做直线运动.甲、乙两车的位置x随时间t的变化如图所示,则
A.0时刻,甲车速度比乙车小
B.t2时刻,甲乙两车速度相等
C.0~t1时间内,甲车的平均速度比乙车大
D.0~t2时间内,甲车通过的距离大
16.两行星A和B各有一颗卫星a和b,卫星的圆轨道接近各自的行星表面,如果两行星质量
之比=2︰1,两行星半径之比=1︰2,则两个卫星周期之比 为
A.1︰4 B.4︰1 C.1︰2 D.2︰1
17.如图所示,两根相距为L的平行直导轨水平放置,R为固定电阻,导轨电阻不计.电阻阻值
也为R的金属杆MN垂直于导轨放置,杆与导轨之间有摩擦,整个装置处在竖直向下的匀
强磁场中,磁感应强度大小为B.t=0时刻对金属杆施加一水平外力F作用,使金属杆从静
止开始做匀加速直线运动.下列关于通过R的电流I(图A为抛物线)、杆与导轨间的摩擦
生热Q(图B为抛物线)、外力F、外力F的功率P随时间t变化的图像中正确的是
18.如图所示,物体A、B的质量分别为m、2m,物体B置于水平面上,B物体上部半圆型槽的半径为R,将物体A从圆槽的右侧最顶端由静止释放,一切摩擦均不计.则
A.A、B物体组成的系统动量守恒
B.A不能到达圆槽的左侧最高点
C.A运动到圆槽的最低点时A的速率为
D.A运动到圆槽的最低点时B的速率为
19.如图甲所示,一理想变压器原、副线圈匝数之比为11︰2,其原线圈两端接入如图乙所示的
正弦交流电,副线圈通过电流表与负载电阻R相连.若交流电压表和交流电流表都是理想
电表,则下列说法中正确的是
A.变压器输入电压的最大值是220V
B.电压表的示数是40V
C.若电流表的示数为0.50A,变压器的输入功率是20W
D.原线圈输入的正弦交变电流的频率是100Hz
20.如图所示,上表面光滑的半圆柱体放在水平地面上,一小物块从靠近半圆柱体顶点O的A
点,在外力F作用下沿圆弧缓慢下滑到B点,此过程中F始终沿圆弧的切线方向且半圆柱
体保持静止状态.下列说法中正确的是
A.半圆柱体对小物块的支持力变大 B.外力F变大
C.地面对半圆柱体的支持力先变大后变小
D.地面对半圆柱体的摩擦力先变大后变小
21.理论研究表明,无限大的均匀带电平板在周围空间会形成与平面垂直的匀强电场.现有两
块无限大的均匀绝缘带电平板正交放置,如图所示,A1B1板两面带正电,A2B2板两面带负
电,且两板单位面积所带电荷量相等(设电荷不发生移动).图中直线A1B1和A2B2分别为
带正电平面和带负电平面与纸面正交的交线,O点为两交线的交点,C、D、E、F恰好位于纸面内正方形的四个顶点上,且CE的连线过O点.则下列说法中正确的是
A.E、F两点场强相同
B.D、F两点电势相同
C.
D.在C、D、E、F四个点中电子在F点具有的电势能最大
第Ⅱ卷(非选择题 共174分)
本卷包括必考题和选考题两部分。 第22~32题为必考题,每个试题考生都必须做答。 第33~38题为选考题,考生根据要求做答。
(一)必考题(共129分)
22.(6分)某同学在研究性学习中,利用所学的知识解决了如下问题:一轻弹簧一端固定于某一深度为h=0.15m、开口向右的小筒中(没有外力作用时弹簧的另一端也位于筒内),如图甲所示,如果本实验的长度测量工具只能测量出筒外弹簧的长度l,现要测出弹簧的原长l0和弹簧的劲度系数k,该同学通过改变所挂钩码的个数来改变l,作出F-l图线如图乙所示.
(1)由此图线可得出弹簧的弹力与伸长量的关系是 .
(2)弹簧的劲度系数k= N/m,弹簧的原长l 0= m.
23.(9分)某同学通过实验研究小灯泡的电流与电压的关系.实验器材如图甲所示,现已完成部分导线的连接.
(1)实验要求电表的示数从零开始逐渐增大,请按此要求用笔画线代替导线在图甲实物接线图中完成余下导线的连接;
(2)某次测量电流表指针偏转如图乙所示,则电流表的示数为 A;
(3)该同学描绘出小灯泡的伏安特性曲线如图丙所示,根据图像可知小灯泡的电阻随电压增大而 (选填“增大”、“减小”或“不变”).将该小灯泡直接与电动势为3V、内阻为5Ω的电源组成闭合回路,小灯泡的实际功率约为 W(保留二位有效数字).
24.(12分)我国将于2022年举办冬奥会,跳台滑雪是其中最具观赏性的项目之一.如图所示,质量m=60kg的运动员从倾角θ=30°、长度L=80m的滑道AB的A处由静止开始匀加速滑下,经过t=8s到达滑道末端B.为了改变运动员的运动方向,在滑道与起跳台之间用一段弯曲滑道衔接,其中最低点C处附近是一段以O为圆心、半径R=14m的圆弧,滑道末端B与弯曲滑道最低点C的高度差h=5m,运动员在B、C间运动时阻力做功W = - 1000J,g=10m/s2 .求:
(1)运动员在AB段下滑时受到阻力f的大小;
(2)运动员到达滑道最低点C时对滑道的压力FN的大小.
25.(20分)如图所示,将一矩形区域abcdef分为两个矩形区域,abef区域充满匀强电场,场强为E,方向竖直向上;bcde区域充满匀强磁场,磁感应强度为B,方向垂直纸面向外.be为其分界线。af、bc长度均为L,ab长度为0.75L.现有一质量为m、电荷量为e的电子(重力不计)从a点沿ab方向以初速度v0射入电场.已知电场强度 ,sin37°=0.6,cos37°= 0.8.求:
(1)该电子从距离b点多远的位置进入磁场;
(2)若要求电子从cd边射出,所加匀强磁场磁感应强度的最大值;
(3)若磁感应强度的大小可以调节,则cd边上有电子射出部分的长度为多少.
26.(14分)某科研课题小组研究利用含H+、Zn2+、Mn2+、Fe2+、Fe3+、Cl-、SO42-的工业废液,制备高纯的ZnO、MnO2、Fe2O3,设计出如下实验流程:
已知:①氢氧化锌沉淀呈白色
②氢氧化锰难溶于水
③溶液中金属离子沉淀完全时,其浓度
回答下列问题:
(1)向工业废液中加入双氧水,可能观察到的现象有:溶液的颜色发生变化和 ,其中引起溶液颜色变化的离子方程式为 。
(2)第一次调pH的目的是沉淀Fe3+。 检验Fe3+是否完全沉淀的操作:取少量滤液于洁净试管中,最好加入下列试剂中的 (填标号),并观察实验现象。
a.稀氨水 b.KSCN溶液 c.K3Fe(CN)6溶液
(3)第二次调pH前,科研小组成员在室温下分析此时的溶液,得到相关数据见下表
为防止Mn2+也同时沉淀造成产品不纯,最终选择将溶液的pH控制为7.5,则此时溶液中
Zn2+ 的沉淀率为 。 (第二次调pH前后液体体积的变化忽略不计)
(4)已知常温下, 。在除锌时发生沉淀转化反
应为,其平衡常数K= 。
(5)沉锰反应在酸性条件下完成,写出反应的离子方程式 。
(6)下列关于沉锰制备高纯MnO2的说法中,不正确的是 (填标号)。
a.若沉锰反应时加入足量浓盐酸并加热,MnO2的产率将降低
b.若沉锰后进行过滤操作,为了加快过滤速率,不断用玻璃棒搅拌
c.若除锌时加入MnS质量为xg,沉锰反应中锰元素无损失,MnO2的产量将增加xg
27.(15分)对甲基苯胺可用对硝基甲苯作原料在一定条件制得。 主要反应及装置如下:
主要反应物和产物的物理性质见下表:
实验步骤如下:
①向三颈烧瓶中加入50mL稀盐酸、10.7mL(13.7g)对硝基甲苯和适量铁粉,维持瓶内温度在80℃左右,同时搅拌回流、使其充分反应;
②调节pH=7~8,再逐滴加入30mL苯充分混合;
③抽滤得到固体,将滤液静置、分液得液体M;
④向M中滴加盐酸,振荡、静置、分液,向下层液体中加入NaOH溶液,充分振荡、静置;
⑤抽滤得固体,将其洗涤、干燥得6.1g产品。
回答下列问题:
(1)主要反应装置如上图,a处缺少的装置是 (填仪器名称),实验步骤③和④的分液操作中使用到下列仪器中的 (填标号)。
a.烧杯 b.漏斗 c.玻璃棒 d.铁架台
(2)步骤②中用5%的碳酸钠溶液调pH =7~8的目的之一是使Fe3+ 转化为氢氧化铁沉淀,另一个目的是 。
(3)步骤③中液体M是分液时的 层(填“上”或“下”)液体,加入盐酸的作用是
。
(4)步骤④中加入氢氧化钠溶液后发生反应的离子方程式有 。
(5)步骤⑤中,以下洗涤剂中最合适的是 (填标号)。
a.乙醇 b.蒸馏水 c.HCl溶液 d.NaOH溶液
(6)本实验的产率是 %。(计算结果保留一位小数)
28.(14分)处理、回收利用CO是环境科学家研究的热点课题。回答下列问题:
Ⅰ.处理大气污染物
CO用于处理大气污染物N2O所发生的反应原理为:
有人提出上述反应可以用“Fe”作催化剂。+ 其总反应分两步进行:
(1)第一步: ;第二步: (写反应方程式)。
(2)第二步反应不影响总反应达到平衡所用时间,由此推知,第二步反应速率 第一步反应速率(填“大于”“小于”或“等于”)。
Ⅱ.合成天然气(SNG)
涉及的主要反应原理如下:
CO甲烷化:
水煤气变换:
(3)反应的△H= kJ/mol。
(4)在一恒容容器中,按照nmolCO和3nmolH2投料发生CO甲烷化反应,测得CO在不同温度下的平衡转化率与压强的关系如右图所示,下列说法正确的是 (填标号)。
A.温度:T1
B.正反应速率:v(e)>v(c)>v(b)
C.平衡常数:K(a)
D.平均摩尔质量:M(a)>M(b)=M(e)
(5)在恒压管道反应器中,按n(H2)︰n(CO)=3︰1通入原料气发生CO甲烷化反应,
400℃、P总为100kPa时反应体系平衡组成如下表所示。
则该条件下CO的总转化率α= 。 (保留一位小数)
(6)将制备的CH4用来组成下图所示燃料电池电解制备N2O5
①阳极的电极反应为 。
②理论上制备1molN2O5,石墨2电极消耗气体的体积为 L(标准状况)。
29.(7分)微管(一种蛋白质纤维)几乎存在于所有的真核细胞内,参与细胞内多种重要结构的构成(如细胞骨架、纺锤体等)。动物细胞的分裂间期,微管通常是从中心体开始装配的。回答下列问题:
(1)根据上述材料可知,中心体在动物细胞有丝分裂过程中的作用是 。
(2)细胞骨架的合成与细胞核中的 和 两种结构有关。
(3)微管形成抑制剂能抑制细胞微管的形成,从而阻断癌细胞的增殖,剂量越大阻断效果越好;某研究者发现紫杉醇也能抑制癌细胞增殖,同时还进行了如下实验:
A组:动物细胞培养液+癌细胞+1mL紫杉醇+1mL生理盐水
B组:动物细胞培养液+癌细胞+1mL微管形成抑制剂+1mL生理盐水
C组:动物细胞培养液+癌细胞+1mL紫杉醇+1mL微管形成抑制剂
D组:动物细胞培养液+癌细胞+
①D组横线上应该加入的试剂是: 。
②进行该探究实验的主要目的是: 。
30.(10分)他莫昔芬(Tam)是一种治疗乳腺癌的药物,但患者长期使用后药效会降低。科研人员测定了初次使用Tam的乳腺癌患者的癌细胞(细胞系C)和长期使用Tam的乳腺癌患者的癌细胞(细胞系R)的氧气消耗速率及葡萄糖摄取速率,结果如图所示:
请回答:
(1)男女均有乳腺,但患乳腺癌的病人几乎都是女性,由此推测:雌激素对乳腺癌细胞生长和凋亡分别起 作用。
(2)临床研究发现:雌激素受体正常的患者使用Tam治疗效果较好,受体异常患者疗效较差。这可能是由于Tam进入细胞后会 ,降低了雌激素的作用。
(3)由实验结果推测:由于细胞系R的细胞呼吸发生了
的变化,从而使葡萄糖摄取速率明显提高。 验证上述推测的最佳方法是检测并比较细胞系C和R的 产生量。
(4)综合以上研究,长期服用Tam的乳腺癌患者在使用Tam的同时可以服用
药物,使Tam的抗癌效果更好。
31.(12分)豌豆(二倍体自花传粉作物)是遗传育种研究的典型实验材料。 在一个本来种植晚熟豌豆的大田中,出现了一株早熟的植株,自然条件下将该早熟植株的种子种下去,在长出的80株新植株中只有60株是早熟的。请回答:
(1)由上述情况可知早熟性状是 (显性/隐性)性状。 以题干中出现的60株早熟豌豆为亲本,如何在两代以内分离得到纯合的早熟豌豆种子? (不使用单倍体育种,写出实验思路即可) 。
(2)现以纯种高茎豌豆和纯种矮茎豌豆杂交,子一代全为高茎,子二代表现为高茎:矮茎=3:1;重复实验时发现子一代偶然出现了一株矮茎植株。 为了弄清重复实验时偶然出现的那一株矮茎植株出现的原因是基因突变造成的,还是生长发育过程中水肥等环境因素影响造成的?请设计一个简单的遗传实验进行探究。 (要求:写出实验方案、预期实验结果、得出实验结论) 。
32.(10分)人们可以采用许多恢复生态学技术来治理退化的生态系统,例如分步骤在盐碱化草原种植不同植物,以改造盐碱化草原,并采用生态工程的办法进行生态恢复。 请回答:
(1)恢复生态学主要利用的是 理论,并人为增加 的投入,从而尽快使生态系统的 恢复到(或接近)受干扰前的正常健康状态。
(2)恢复后的草原动植物种类和数量,土壤中有机物含量均有明显增加。 土壤有机物的来源有 。
(3)采用恢复生态学技术改造盐碱化草原的生态学意义是 。
(二)选考题:共45分。 请考生从2道物理题、2道化学题、2道生物题中每科任选1题做答,并用2B铅笔在答题卡上把所选题目的题号涂黑。 注意所选题目的题号必须与所涂题目的题号一致,在答题卡选答区域指定位置做答。多答则每学科按所答的第1题评分。
33.[物理———选修3-3](15分)略
34.[物理———选修3-4](15分)
(1)(5分)如图所示为半圆形的玻璃砖,C为AB的中点,OO′为过C点的AB面的垂线.a,b两束不同频率的单色可见细光束垂直AB边从空气射入玻璃砖,且两束光在AB面上入射点到C点的距离相等,两束光折射后相交于图中的P点,以下判断正确的是 (填正确答案标号,选对1个得2分,选对2个得4分,选对3个得5分,每选错1个扣3分,最低得分为0分)
A.在半圆形的玻璃砖中,a光的传播速度小于b光的传播速度
B.a光的频率小于b光的频率
C.两种色光分别通过同一双缝干涉装置形成的干涉条纹,相邻明条纹的间距a光的较大
D.若a,b两束光从同一介质射入真空过程中,a光发生全反射的临界角小于b光发生全
反射的临界角
E.a光比b光更容易发生衍射现象
(2)(10分)如图所示,一列沿x轴正方向传播的简谐横波在t=0时刻的波形如图中的实线所示,此时这列波恰好传播到P点,再经过1.5s,坐标为x=8m的Q点开始起振.求:
①该列波的周期T和振源O点的振动方程;
②从t=0时刻到Q点第一次达到波峰时,振源O点相对平衡位置的位移y及其所经过的路程s.
35.[化学-选修3:物质结构与性质](15分)
Ni元素在生产、生活中有着广泛的应用。 回答下列问题:
(1)基态Ni原子价层电子的排布式为 。
(2)科学家在研究金属矿物质组分的过程中,发现了Cu-Ni-Fe等多种金属互化物。确定某种金属互化物是晶体还是非晶体最可靠的科学方法是对固体进行 。
(3)Ni能与类卤素(SCN)2反应生成Ni(SCN)2。Ni(SCN)2中,第一电离能最大的元素是
;(SCN)2分子中,硫原子的杂化方式是 ,σ键和π键数目之比为 。
(4)[Ni(NH3)6](NO3)2中,不存在的化学键为 (填标号)。
a.离子键 b.金属键 c.配位键 d.氢键
(5)镍合金储氢的研究已取得很大进展。
①图甲是一种镍基合金储氢后的晶胞结构示意图。 该合金储氢后,含1molLa的合金可吸附H2的数目为 。
②Mg2NiH4是一种贮氢的金属氢化物。在Mg2NiH4晶胞中,Ni原子占据如图乙的顶点和面心,Mg2+ 处于乙图八个小立方体的体心。Mg2+位于Ni原子形成的 (填“八面体空隙”或“四面体空隙”)。 若晶体的密度为dg/cm, 的摩尔质量为Mg/mol,则Mg2+和Ni原子的最短距离为 nm(用含d、M、N 的代数式表示)。
36.[化学-选修5:有机化学基础](15分)
倍他乐克是一种治疗高血压的药物,其中间体F合成路线如下:
回答下列问题:
(1)A的分子式为 。 D中官能团的名称是 。
(2)B与足量NaOH溶液反应的化学方程式为 。
(3)D→E的反应类型为 。
(4)反应⑤加入试剂X反应后只生成中间体F,则X结构简式为 。
(5)满足下列条件的C的同分异构体有 种。
①能发生银镜反应;
②与NaOH溶液反应时,1molC最多消耗3molNaOH;
③苯环上只有4个取代基,且直接与苯环相连的烃基处于间位。
其中核磁共振氢谱有4种不同化学环境的氢,且峰面积比为1︰6︰2︰1的可能是(写结构简式)。
(6)根据已有知识及题目相关信息,完成以和CH3OH、CH3ONa
为原料制备的合成路线流程图(无机试剂任选) 。
37.【生物—选修1:生物技术实践】(15分)
圆褐固氮菌能将大气中的氮气转化为氨供自身利用,是异养需氧型的原核生物。 某同学利用稀释涂布平板法从土壤中分离获得圆褐固氮菌。回答下列问题。
(1)根据菌落的 等特征,进行反复分离、纯化可以分离得到纯化菌种。分离、纯化圆褐固氮菌时不能隔绝空气,其原因是 (答出两点)。
(2)某同学计划统计土壤样液中圆褐固氮菌的总数,他选用10-4、10-5、10-6稀释倍数进行涂布,每个稀释倍数下都设置了3个培养皿。 从无菌操作的角度分析,该同学还应设置的一组对照组是 ,其目的是 。在10-4浓度下一个培养基表面发现:圆褐固氮菌菌落呈黄褐色,而有一个菌落半边呈白色,半边呈黄褐色。 出现上述现象的可能原因是 。
(3)若用固定化酶技术固定圆褐固氮菌产生的固氮酶,和一般酶制剂相比,其优点是
;将冷却后的海藻酸钠溶液与圆褐固氮菌菌液进行混合,通过注射器滴入CaCl2溶液中,这种技术称为 。
38.【生物—选修3:现代生物科技专题】(15分)略
德阳市高中2017级“二诊”试题
理综生物部分参考答案与评分标准
选择题(每小题6分,共36分)
题号
1
2
3
4
5
6
答案
D
B
A
B
D
A
29.(7分)
(1)形成纺锤体(1分)
(2)核仁(1分) 染色质(体)(1分)
(3)①2mL生理盐水(2分)
②探究紫杉醇能否通过抑制癌细胞微管的形成来抑制癌细胞的增殖(探究紫杉
醇抑制癌细胞增值的机理)(2分)
30.(10分)
(1)促进和抑制(2分)
(2)与雌激素竞争结合雌激素受体(2分)
(3)有氧呼吸减弱,无氧呼吸增强(2分,只答“有氧呼吸减弱”得1分;只答“无氧呼吸增强”得2分) 乳酸(2分)
(4)抑制无氧呼吸的(2分,只答“促进有氧呼吸”得1分)
31.(12分)
(1)显性(2分) 让60株早熟豌豆亲本分别自交,分株收获并保存种子(2分);再分别播种每株植株所结的种子,若所得植株都是早熟的,则这些植株所结豌豆即为纯种的早熟豌豆种子(2分)
(2)让偶然出现的那一株矮茎植株自交,在水肥等环境条件相同且适宜的条件下播种,观察子代的表现和比例(2分)。若子代全为矮茎,则偶然出现矮茎的原因是由基因突变造成的(2分);若子代出现高茎和矮茎的性状分离,且分离比接近3:1,则偶然出现矮茎的原因是环境因素造成的(2分)
高2017级理综生物部分答案第1页 (共2页)
32.(10分)
(1)生物群落演替(2分) 物质和能量(2分) 结构与功能(2分)
(2)植物的枯枝落叶,动物的遗体与粪便(2分)
(3)提高生物多样性的价值和生态系统的生态、社会、经济效益(稳定性)(合理即可,2分)
37.【生物—选修1:生物技术实践】(15分)
(1)颜色、形状、大小(2分) 圆褐固氮菌是好氧细菌需要氧气,且还需要空气中的氮气作为氮源(2分)
(2)设置一个接种等量无菌水(或未接种)的空白培养基(2分) 判断实验操作过程中是否被杂菌污染(2分) 有一个杂菌和一个圆褐固氮菌连在一起(一个圆褐固氮菌分裂为两个后,一个子代细菌发生了基因突变),形成了一个菌落(3分)
(3)酶既能与反应物接触又能与产物分离,固定在载体上的酶还可以被反复利用(2分) 固定化细胞(2分)
38.【生物—选修3:现代生物科技专题】(15分)略
理 科 综 合 试 卷
说明:
1.本试卷分为选择题和非选择题两部分,第Ⅰ卷(选择题)和第Ⅱ卷(非选择题),共14页。 考生作答时,须将答案答在答题卡上,在本试卷、草稿纸上答题无效。考试结束后,将答题卡交回。
2.本试卷满分300分,150分钟完卷。
可能用到的相对原子质量:H 1 C 12 N 14 O 16 Na 23 S 32 Cl 35.5
Mn 55 Fe 56
第Ⅰ卷 (选择题 共126分)
一、选择题(本题包括13小题,每小题6分,共78分。 每个小题只有一个选项符合题意)
1.许多植物在种子发育过程中会合成大量的脂肪,这些“油脂”积累在细胞内一种被称为“油质体”的结构中,下列有关说法错误的是
A.脂肪和淀粉是植物体内常见的储能物质
B.单层磷脂分子包裹油滴可以构成油质体
C.油质体的形成与内质网有很密切的关系
D.油质体中积累的脂肪能参与构成细胞膜
2.下列生物学实验中,需要用到染色剂和显微镜的实验是
①观察DNA和RNA在细胞中的分布 ②观察叶肉细胞中的叶绿体
③观察口腔上皮细胞中的线粒体 ④观察根尖分生组织细胞的有丝分裂⑤探究紫色洋葱鳞片叶外表皮细胞的吸水和失水
A.①②③⑤ B.①③④ C.②④⑤ D.②③④⑤
3.将一株生长正常的绿色植物置于密闭无色透明的玻璃容器内,在一定强度的光照下培养,随培养时间的延长,玻璃容器内CO2浓度的变化趋势不可能是
A.一直降低,直至为零
B.一直保持稳定,不发生变化
C.降低至一定水平时保持相对稳定
D.升高至一定水平时保持相对稳定
4.下列关于水稻植株相关激素的叙述正确的是
A.生长期水稻植株中细胞分裂素的合成只受相应基因的调控
B.水稻植株的同一细胞膜上可能含有多种植物激素的受体
C.水稻植株产生的乙烯对其它植物的果实没有催熟作用
D.水稻植株患恶苗病的原因是其体内产生了过多的赤霉素
5.离体培养的小鼠造血干细胞经紫外线诱变处理后对甘氨酸的吸收功能丧失,其它功能不受影响,且这种特性在细胞多次分裂后仍能保持。 下列分析正确的是
A.造血干细胞产生的这种变异是不可遗传变异
B.细胞发生变异后合成蛋白质不再需要甘氨酸
C.紫外线诱发了细胞中的ATP合成酶基因突变
D.细胞膜上相应载体蛋白缺失或结构发生变化
6.《柳叶刀》近期发表的一项研究指出,新冠肺炎患者病情严重与细胞因子风暴(简称CS)相关。 病毒入侵机体后,受感染的上皮细胞和免疫细胞产生约15种细胞因子帮助抵御病毒,细胞因子会引起更多免疫细胞透过毛细血管并激活这些免疫细胞,被激活的免疫细胞则会产生更多的细胞因子,即细胞因子风暴(CS)。由于肺部毛细血管极为丰富,故血管通透性增加后将产生极其严重的后果,除此以外CS还会引起多种器官的衰竭。 以下有关新冠肺炎的叙述错误的是
A.新冠肺炎患者产生细胞因子风暴(CS)是一个负反馈调节过程
B.新冠肺炎患者肺部毛细血管通透性增加会导致肺部组织水肿
C.肺炎患者富含毛细血管的器官(如肾脏)也可能受CS损伤
D.服用使免疫细胞增殖受阻的药物(如类固醇)可缓解患者的症状
7.化学与生活密切相关。 下列叙述错误的是
A.疫苗因未冷藏储运而失效,与蛋白质变性有关
B.天然气既是高效清洁的化石燃料,又是重要的化工原料
C.“中国天眼”的镜片材料为SiC,属于新型有机非金属材料
D.港珠澳大桥水下钢柱镶铝块防腐的方法为牺牲阳极的阴极保护法
8.有机物 是制备镇痛剂的中间体。 下列关于该有机物的说法正确的是
A.易溶于水及苯 B.所有原子可处同一平面
C.能发生氧化反应和加成反应 D.一氯代物有5种(不考虑立体异构)
9.短周期主族元素W、X、Y、Z的原子序数依次增大。其中W的气态氢化物常用作制冷剂;X原子的核外电子层数与最外层电子数相等;Y主族序数大于W。 下列说法正确的是
A.原子半径:W>X B.最简单氢化物的热稳定性:Y>Z
C.工业上通过电解熔融XZ3冶炼X单质 D.WO2、YO2、ZO2均为共价化合物
10.设NA为阿伏加德罗常数的值。下列说法正确的是
A.4.0g由CO2和SO2组成的混合物中含有的质子数为2NA
B.1L0.5mol/LpH=7的CH3COONH4溶液中NH4+数目为0.5NA
C.常温下,0.1mol环氧乙烷( )中含有的共价键数目为0.3NA
D.22.4LCO2与足量Na2O2充分反应,转移的电子数目为NA
11.下列实验能达到目的的是
12.科学家利用电解NaB(OH)4溶液制备H3BO3的工作原理如下图。 下列说法中正确的是
A.b膜为阳离子交换膜
B.N室中,进口和出口NaOH溶液的浓度:a% C.电子从左边石墨电极流出,先后经过a、b、c膜流向右边石墨电极
D.理论上每生成1molH3BO3,两极室共生成33.6L气体(标准状况)
13.t℃时,向20.00mL0.1mol/L二元弱酸H2X溶液中滴入0.1mol/LNaOH溶液,溶液中由水电离出的c 水(OH-)的负对数[-lgc 水(OH-)]与所加NaOH溶液体积的关系如图所示。下列说法中不正确的是
A.M点溶液中:
B.P点溶液中: -
C.溶液中
D.水的电离程度:P>N=Q>M,且a=7
二、选择题:本题共8小题,每小题6分。 在每小题给出的四个选项中,第14~18题只有一项符合题目要求,第19~21题有多项符合题目要求。全部选对得6分,选对但不全的得3分,有选错的得0分。
14.太阳内部持续不断地发生着4个质子()聚变为1个氦核()的热核反应,核反应方程是,这个核反应释放出大量核能.已知质子、氦核、X的质量分别为m1、m2、 m3,真空中的光速为c.下列说法中正确的是
A.方程中的X表示中子
B.方程中的X表示电子
C.这个核反应中质量亏损Δm=m1-m2-m3
D.这个核反应中释放的核能
15.甲、乙两车某时刻由同一地点、沿同一方向开始做直线运动.甲、乙两车的位置x随时间t的变化如图所示,则
A.0时刻,甲车速度比乙车小
B.t2时刻,甲乙两车速度相等
C.0~t1时间内,甲车的平均速度比乙车大
D.0~t2时间内,甲车通过的距离大
16.两行星A和B各有一颗卫星a和b,卫星的圆轨道接近各自的行星表面,如果两行星质量
之比=2︰1,两行星半径之比=1︰2,则两个卫星周期之比 为
A.1︰4 B.4︰1 C.1︰2 D.2︰1
17.如图所示,两根相距为L的平行直导轨水平放置,R为固定电阻,导轨电阻不计.电阻阻值
也为R的金属杆MN垂直于导轨放置,杆与导轨之间有摩擦,整个装置处在竖直向下的匀
强磁场中,磁感应强度大小为B.t=0时刻对金属杆施加一水平外力F作用,使金属杆从静
止开始做匀加速直线运动.下列关于通过R的电流I(图A为抛物线)、杆与导轨间的摩擦
生热Q(图B为抛物线)、外力F、外力F的功率P随时间t变化的图像中正确的是
18.如图所示,物体A、B的质量分别为m、2m,物体B置于水平面上,B物体上部半圆型槽的半径为R,将物体A从圆槽的右侧最顶端由静止释放,一切摩擦均不计.则
A.A、B物体组成的系统动量守恒
B.A不能到达圆槽的左侧最高点
C.A运动到圆槽的最低点时A的速率为
D.A运动到圆槽的最低点时B的速率为
19.如图甲所示,一理想变压器原、副线圈匝数之比为11︰2,其原线圈两端接入如图乙所示的
正弦交流电,副线圈通过电流表与负载电阻R相连.若交流电压表和交流电流表都是理想
电表,则下列说法中正确的是
A.变压器输入电压的最大值是220V
B.电压表的示数是40V
C.若电流表的示数为0.50A,变压器的输入功率是20W
D.原线圈输入的正弦交变电流的频率是100Hz
20.如图所示,上表面光滑的半圆柱体放在水平地面上,一小物块从靠近半圆柱体顶点O的A
点,在外力F作用下沿圆弧缓慢下滑到B点,此过程中F始终沿圆弧的切线方向且半圆柱
体保持静止状态.下列说法中正确的是
A.半圆柱体对小物块的支持力变大 B.外力F变大
C.地面对半圆柱体的支持力先变大后变小
D.地面对半圆柱体的摩擦力先变大后变小
21.理论研究表明,无限大的均匀带电平板在周围空间会形成与平面垂直的匀强电场.现有两
块无限大的均匀绝缘带电平板正交放置,如图所示,A1B1板两面带正电,A2B2板两面带负
电,且两板单位面积所带电荷量相等(设电荷不发生移动).图中直线A1B1和A2B2分别为
带正电平面和带负电平面与纸面正交的交线,O点为两交线的交点,C、D、E、F恰好位于纸面内正方形的四个顶点上,且CE的连线过O点.则下列说法中正确的是
A.E、F两点场强相同
B.D、F两点电势相同
C.
D.在C、D、E、F四个点中电子在F点具有的电势能最大
第Ⅱ卷(非选择题 共174分)
本卷包括必考题和选考题两部分。 第22~32题为必考题,每个试题考生都必须做答。 第33~38题为选考题,考生根据要求做答。
(一)必考题(共129分)
22.(6分)某同学在研究性学习中,利用所学的知识解决了如下问题:一轻弹簧一端固定于某一深度为h=0.15m、开口向右的小筒中(没有外力作用时弹簧的另一端也位于筒内),如图甲所示,如果本实验的长度测量工具只能测量出筒外弹簧的长度l,现要测出弹簧的原长l0和弹簧的劲度系数k,该同学通过改变所挂钩码的个数来改变l,作出F-l图线如图乙所示.
(1)由此图线可得出弹簧的弹力与伸长量的关系是 .
(2)弹簧的劲度系数k= N/m,弹簧的原长l 0= m.
23.(9分)某同学通过实验研究小灯泡的电流与电压的关系.实验器材如图甲所示,现已完成部分导线的连接.
(1)实验要求电表的示数从零开始逐渐增大,请按此要求用笔画线代替导线在图甲实物接线图中完成余下导线的连接;
(2)某次测量电流表指针偏转如图乙所示,则电流表的示数为 A;
(3)该同学描绘出小灯泡的伏安特性曲线如图丙所示,根据图像可知小灯泡的电阻随电压增大而 (选填“增大”、“减小”或“不变”).将该小灯泡直接与电动势为3V、内阻为5Ω的电源组成闭合回路,小灯泡的实际功率约为 W(保留二位有效数字).
24.(12分)我国将于2022年举办冬奥会,跳台滑雪是其中最具观赏性的项目之一.如图所示,质量m=60kg的运动员从倾角θ=30°、长度L=80m的滑道AB的A处由静止开始匀加速滑下,经过t=8s到达滑道末端B.为了改变运动员的运动方向,在滑道与起跳台之间用一段弯曲滑道衔接,其中最低点C处附近是一段以O为圆心、半径R=14m的圆弧,滑道末端B与弯曲滑道最低点C的高度差h=5m,运动员在B、C间运动时阻力做功W = - 1000J,g=10m/s2 .求:
(1)运动员在AB段下滑时受到阻力f的大小;
(2)运动员到达滑道最低点C时对滑道的压力FN的大小.
25.(20分)如图所示,将一矩形区域abcdef分为两个矩形区域,abef区域充满匀强电场,场强为E,方向竖直向上;bcde区域充满匀强磁场,磁感应强度为B,方向垂直纸面向外.be为其分界线。af、bc长度均为L,ab长度为0.75L.现有一质量为m、电荷量为e的电子(重力不计)从a点沿ab方向以初速度v0射入电场.已知电场强度 ,sin37°=0.6,cos37°= 0.8.求:
(1)该电子从距离b点多远的位置进入磁场;
(2)若要求电子从cd边射出,所加匀强磁场磁感应强度的最大值;
(3)若磁感应强度的大小可以调节,则cd边上有电子射出部分的长度为多少.
26.(14分)某科研课题小组研究利用含H+、Zn2+、Mn2+、Fe2+、Fe3+、Cl-、SO42-的工业废液,制备高纯的ZnO、MnO2、Fe2O3,设计出如下实验流程:
已知:①氢氧化锌沉淀呈白色
②氢氧化锰难溶于水
③溶液中金属离子沉淀完全时,其浓度
回答下列问题:
(1)向工业废液中加入双氧水,可能观察到的现象有:溶液的颜色发生变化和 ,其中引起溶液颜色变化的离子方程式为 。
(2)第一次调pH的目的是沉淀Fe3+。 检验Fe3+是否完全沉淀的操作:取少量滤液于洁净试管中,最好加入下列试剂中的 (填标号),并观察实验现象。
a.稀氨水 b.KSCN溶液 c.K3Fe(CN)6溶液
(3)第二次调pH前,科研小组成员在室温下分析此时的溶液,得到相关数据见下表
为防止Mn2+也同时沉淀造成产品不纯,最终选择将溶液的pH控制为7.5,则此时溶液中
Zn2+ 的沉淀率为 。 (第二次调pH前后液体体积的变化忽略不计)
(4)已知常温下, 。在除锌时发生沉淀转化反
应为,其平衡常数K= 。
(5)沉锰反应在酸性条件下完成,写出反应的离子方程式 。
(6)下列关于沉锰制备高纯MnO2的说法中,不正确的是 (填标号)。
a.若沉锰反应时加入足量浓盐酸并加热,MnO2的产率将降低
b.若沉锰后进行过滤操作,为了加快过滤速率,不断用玻璃棒搅拌
c.若除锌时加入MnS质量为xg,沉锰反应中锰元素无损失,MnO2的产量将增加xg
27.(15分)对甲基苯胺可用对硝基甲苯作原料在一定条件制得。 主要反应及装置如下:
主要反应物和产物的物理性质见下表:
实验步骤如下:
①向三颈烧瓶中加入50mL稀盐酸、10.7mL(13.7g)对硝基甲苯和适量铁粉,维持瓶内温度在80℃左右,同时搅拌回流、使其充分反应;
②调节pH=7~8,再逐滴加入30mL苯充分混合;
③抽滤得到固体,将滤液静置、分液得液体M;
④向M中滴加盐酸,振荡、静置、分液,向下层液体中加入NaOH溶液,充分振荡、静置;
⑤抽滤得固体,将其洗涤、干燥得6.1g产品。
回答下列问题:
(1)主要反应装置如上图,a处缺少的装置是 (填仪器名称),实验步骤③和④的分液操作中使用到下列仪器中的 (填标号)。
a.烧杯 b.漏斗 c.玻璃棒 d.铁架台
(2)步骤②中用5%的碳酸钠溶液调pH =7~8的目的之一是使Fe3+ 转化为氢氧化铁沉淀,另一个目的是 。
(3)步骤③中液体M是分液时的 层(填“上”或“下”)液体,加入盐酸的作用是
。
(4)步骤④中加入氢氧化钠溶液后发生反应的离子方程式有 。
(5)步骤⑤中,以下洗涤剂中最合适的是 (填标号)。
a.乙醇 b.蒸馏水 c.HCl溶液 d.NaOH溶液
(6)本实验的产率是 %。(计算结果保留一位小数)
28.(14分)处理、回收利用CO是环境科学家研究的热点课题。回答下列问题:
Ⅰ.处理大气污染物
CO用于处理大气污染物N2O所发生的反应原理为:
有人提出上述反应可以用“Fe”作催化剂。+ 其总反应分两步进行:
(1)第一步: ;第二步: (写反应方程式)。
(2)第二步反应不影响总反应达到平衡所用时间,由此推知,第二步反应速率 第一步反应速率(填“大于”“小于”或“等于”)。
Ⅱ.合成天然气(SNG)
涉及的主要反应原理如下:
CO甲烷化:
水煤气变换:
(3)反应的△H= kJ/mol。
(4)在一恒容容器中,按照nmolCO和3nmolH2投料发生CO甲烷化反应,测得CO在不同温度下的平衡转化率与压强的关系如右图所示,下列说法正确的是 (填标号)。
A.温度:T1
C.平衡常数:K(a)
(5)在恒压管道反应器中,按n(H2)︰n(CO)=3︰1通入原料气发生CO甲烷化反应,
400℃、P总为100kPa时反应体系平衡组成如下表所示。
则该条件下CO的总转化率α= 。 (保留一位小数)
(6)将制备的CH4用来组成下图所示燃料电池电解制备N2O5
①阳极的电极反应为 。
②理论上制备1molN2O5,石墨2电极消耗气体的体积为 L(标准状况)。
29.(7分)微管(一种蛋白质纤维)几乎存在于所有的真核细胞内,参与细胞内多种重要结构的构成(如细胞骨架、纺锤体等)。动物细胞的分裂间期,微管通常是从中心体开始装配的。回答下列问题:
(1)根据上述材料可知,中心体在动物细胞有丝分裂过程中的作用是 。
(2)细胞骨架的合成与细胞核中的 和 两种结构有关。
(3)微管形成抑制剂能抑制细胞微管的形成,从而阻断癌细胞的增殖,剂量越大阻断效果越好;某研究者发现紫杉醇也能抑制癌细胞增殖,同时还进行了如下实验:
A组:动物细胞培养液+癌细胞+1mL紫杉醇+1mL生理盐水
B组:动物细胞培养液+癌细胞+1mL微管形成抑制剂+1mL生理盐水
C组:动物细胞培养液+癌细胞+1mL紫杉醇+1mL微管形成抑制剂
D组:动物细胞培养液+癌细胞+
①D组横线上应该加入的试剂是: 。
②进行该探究实验的主要目的是: 。
30.(10分)他莫昔芬(Tam)是一种治疗乳腺癌的药物,但患者长期使用后药效会降低。科研人员测定了初次使用Tam的乳腺癌患者的癌细胞(细胞系C)和长期使用Tam的乳腺癌患者的癌细胞(细胞系R)的氧气消耗速率及葡萄糖摄取速率,结果如图所示:
请回答:
(1)男女均有乳腺,但患乳腺癌的病人几乎都是女性,由此推测:雌激素对乳腺癌细胞生长和凋亡分别起 作用。
(2)临床研究发现:雌激素受体正常的患者使用Tam治疗效果较好,受体异常患者疗效较差。这可能是由于Tam进入细胞后会 ,降低了雌激素的作用。
(3)由实验结果推测:由于细胞系R的细胞呼吸发生了
的变化,从而使葡萄糖摄取速率明显提高。 验证上述推测的最佳方法是检测并比较细胞系C和R的 产生量。
(4)综合以上研究,长期服用Tam的乳腺癌患者在使用Tam的同时可以服用
药物,使Tam的抗癌效果更好。
31.(12分)豌豆(二倍体自花传粉作物)是遗传育种研究的典型实验材料。 在一个本来种植晚熟豌豆的大田中,出现了一株早熟的植株,自然条件下将该早熟植株的种子种下去,在长出的80株新植株中只有60株是早熟的。请回答:
(1)由上述情况可知早熟性状是 (显性/隐性)性状。 以题干中出现的60株早熟豌豆为亲本,如何在两代以内分离得到纯合的早熟豌豆种子? (不使用单倍体育种,写出实验思路即可) 。
(2)现以纯种高茎豌豆和纯种矮茎豌豆杂交,子一代全为高茎,子二代表现为高茎:矮茎=3:1;重复实验时发现子一代偶然出现了一株矮茎植株。 为了弄清重复实验时偶然出现的那一株矮茎植株出现的原因是基因突变造成的,还是生长发育过程中水肥等环境因素影响造成的?请设计一个简单的遗传实验进行探究。 (要求:写出实验方案、预期实验结果、得出实验结论) 。
32.(10分)人们可以采用许多恢复生态学技术来治理退化的生态系统,例如分步骤在盐碱化草原种植不同植物,以改造盐碱化草原,并采用生态工程的办法进行生态恢复。 请回答:
(1)恢复生态学主要利用的是 理论,并人为增加 的投入,从而尽快使生态系统的 恢复到(或接近)受干扰前的正常健康状态。
(2)恢复后的草原动植物种类和数量,土壤中有机物含量均有明显增加。 土壤有机物的来源有 。
(3)采用恢复生态学技术改造盐碱化草原的生态学意义是 。
(二)选考题:共45分。 请考生从2道物理题、2道化学题、2道生物题中每科任选1题做答,并用2B铅笔在答题卡上把所选题目的题号涂黑。 注意所选题目的题号必须与所涂题目的题号一致,在答题卡选答区域指定位置做答。多答则每学科按所答的第1题评分。
33.[物理———选修3-3](15分)略
34.[物理———选修3-4](15分)
(1)(5分)如图所示为半圆形的玻璃砖,C为AB的中点,OO′为过C点的AB面的垂线.a,b两束不同频率的单色可见细光束垂直AB边从空气射入玻璃砖,且两束光在AB面上入射点到C点的距离相等,两束光折射后相交于图中的P点,以下判断正确的是 (填正确答案标号,选对1个得2分,选对2个得4分,选对3个得5分,每选错1个扣3分,最低得分为0分)
A.在半圆形的玻璃砖中,a光的传播速度小于b光的传播速度
B.a光的频率小于b光的频率
C.两种色光分别通过同一双缝干涉装置形成的干涉条纹,相邻明条纹的间距a光的较大
D.若a,b两束光从同一介质射入真空过程中,a光发生全反射的临界角小于b光发生全
反射的临界角
E.a光比b光更容易发生衍射现象
(2)(10分)如图所示,一列沿x轴正方向传播的简谐横波在t=0时刻的波形如图中的实线所示,此时这列波恰好传播到P点,再经过1.5s,坐标为x=8m的Q点开始起振.求:
①该列波的周期T和振源O点的振动方程;
②从t=0时刻到Q点第一次达到波峰时,振源O点相对平衡位置的位移y及其所经过的路程s.
35.[化学-选修3:物质结构与性质](15分)
Ni元素在生产、生活中有着广泛的应用。 回答下列问题:
(1)基态Ni原子价层电子的排布式为 。
(2)科学家在研究金属矿物质组分的过程中,发现了Cu-Ni-Fe等多种金属互化物。确定某种金属互化物是晶体还是非晶体最可靠的科学方法是对固体进行 。
(3)Ni能与类卤素(SCN)2反应生成Ni(SCN)2。Ni(SCN)2中,第一电离能最大的元素是
;(SCN)2分子中,硫原子的杂化方式是 ,σ键和π键数目之比为 。
(4)[Ni(NH3)6](NO3)2中,不存在的化学键为 (填标号)。
a.离子键 b.金属键 c.配位键 d.氢键
(5)镍合金储氢的研究已取得很大进展。
①图甲是一种镍基合金储氢后的晶胞结构示意图。 该合金储氢后,含1molLa的合金可吸附H2的数目为 。
②Mg2NiH4是一种贮氢的金属氢化物。在Mg2NiH4晶胞中,Ni原子占据如图乙的顶点和面心,Mg2+ 处于乙图八个小立方体的体心。Mg2+位于Ni原子形成的 (填“八面体空隙”或“四面体空隙”)。 若晶体的密度为dg/cm, 的摩尔质量为Mg/mol,则Mg2+和Ni原子的最短距离为 nm(用含d、M、N 的代数式表示)。
36.[化学-选修5:有机化学基础](15分)
倍他乐克是一种治疗高血压的药物,其中间体F合成路线如下:
回答下列问题:
(1)A的分子式为 。 D中官能团的名称是 。
(2)B与足量NaOH溶液反应的化学方程式为 。
(3)D→E的反应类型为 。
(4)反应⑤加入试剂X反应后只生成中间体F,则X结构简式为 。
(5)满足下列条件的C的同分异构体有 种。
①能发生银镜反应;
②与NaOH溶液反应时,1molC最多消耗3molNaOH;
③苯环上只有4个取代基,且直接与苯环相连的烃基处于间位。
其中核磁共振氢谱有4种不同化学环境的氢,且峰面积比为1︰6︰2︰1的可能是(写结构简式)。
(6)根据已有知识及题目相关信息,完成以和CH3OH、CH3ONa
为原料制备的合成路线流程图(无机试剂任选) 。
37.【生物—选修1:生物技术实践】(15分)
圆褐固氮菌能将大气中的氮气转化为氨供自身利用,是异养需氧型的原核生物。 某同学利用稀释涂布平板法从土壤中分离获得圆褐固氮菌。回答下列问题。
(1)根据菌落的 等特征,进行反复分离、纯化可以分离得到纯化菌种。分离、纯化圆褐固氮菌时不能隔绝空气,其原因是 (答出两点)。
(2)某同学计划统计土壤样液中圆褐固氮菌的总数,他选用10-4、10-5、10-6稀释倍数进行涂布,每个稀释倍数下都设置了3个培养皿。 从无菌操作的角度分析,该同学还应设置的一组对照组是 ,其目的是 。在10-4浓度下一个培养基表面发现:圆褐固氮菌菌落呈黄褐色,而有一个菌落半边呈白色,半边呈黄褐色。 出现上述现象的可能原因是 。
(3)若用固定化酶技术固定圆褐固氮菌产生的固氮酶,和一般酶制剂相比,其优点是
;将冷却后的海藻酸钠溶液与圆褐固氮菌菌液进行混合,通过注射器滴入CaCl2溶液中,这种技术称为 。
38.【生物—选修3:现代生物科技专题】(15分)略
德阳市高中2017级“二诊”试题
理综生物部分参考答案与评分标准
选择题(每小题6分,共36分)
题号
1
2
3
4
5
6
答案
D
B
A
B
D
A
29.(7分)
(1)形成纺锤体(1分)
(2)核仁(1分) 染色质(体)(1分)
(3)①2mL生理盐水(2分)
②探究紫杉醇能否通过抑制癌细胞微管的形成来抑制癌细胞的增殖(探究紫杉
醇抑制癌细胞增值的机理)(2分)
30.(10分)
(1)促进和抑制(2分)
(2)与雌激素竞争结合雌激素受体(2分)
(3)有氧呼吸减弱,无氧呼吸增强(2分,只答“有氧呼吸减弱”得1分;只答“无氧呼吸增强”得2分) 乳酸(2分)
(4)抑制无氧呼吸的(2分,只答“促进有氧呼吸”得1分)
31.(12分)
(1)显性(2分) 让60株早熟豌豆亲本分别自交,分株收获并保存种子(2分);再分别播种每株植株所结的种子,若所得植株都是早熟的,则这些植株所结豌豆即为纯种的早熟豌豆种子(2分)
(2)让偶然出现的那一株矮茎植株自交,在水肥等环境条件相同且适宜的条件下播种,观察子代的表现和比例(2分)。若子代全为矮茎,则偶然出现矮茎的原因是由基因突变造成的(2分);若子代出现高茎和矮茎的性状分离,且分离比接近3:1,则偶然出现矮茎的原因是环境因素造成的(2分)
高2017级理综生物部分答案第1页 (共2页)
32.(10分)
(1)生物群落演替(2分) 物质和能量(2分) 结构与功能(2分)
(2)植物的枯枝落叶,动物的遗体与粪便(2分)
(3)提高生物多样性的价值和生态系统的生态、社会、经济效益(稳定性)(合理即可,2分)
37.【生物—选修1:生物技术实践】(15分)
(1)颜色、形状、大小(2分) 圆褐固氮菌是好氧细菌需要氧气,且还需要空气中的氮气作为氮源(2分)
(2)设置一个接种等量无菌水(或未接种)的空白培养基(2分) 判断实验操作过程中是否被杂菌污染(2分) 有一个杂菌和一个圆褐固氮菌连在一起(一个圆褐固氮菌分裂为两个后,一个子代细菌发生了基因突变),形成了一个菌落(3分)
(3)酶既能与反应物接触又能与产物分离,固定在载体上的酶还可以被反复利用(2分) 固定化细胞(2分)
38.【生物—选修3:现代生物科技专题】(15分)略
相关资料
更多

