- 初中物理北师大八年级下第六章章末1 试卷 试卷 2 次下载
- 初中物理北师大八年级下第七章章末1 试卷 试卷 1 次下载
- 初中物理北师大八年级下第七章章末2 试卷 试卷 1 次下载
- 初中物理北师大八年级下第八章章末1 试卷 试卷 2 次下载
- 初中物理北师大八年级下第八章章末2 试卷 试卷 2 次下载
初中物理北师大版八年级下册第六章 常见的光学仪器综合与测试课后复习题
展开一、选择题(共15小题)
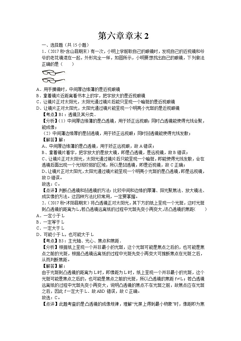
1.(2017秋•含山县期末)有一次,小明上学前取自己的眼镜时,发现自己的近视镜和爷爷的老花镜混在一起,外形完全一样,如图所示,小明要想找出自己的眼镜,下列做法正确的是( )
A.用手摸镜时,中间厚边缘薄的是近视眼镜
B.拿着镜片近距离看书本上的字,把字放大的是近视眼镜
C.让镜片正对太阳光,太阳光通过镜片后能只呈现一个暗斑的是近视眼镜
D.让镜片正对太阳光,太阳光通过镜片能呈现一个明亮小光斑的是近视眼镜
【考点】B1:透镜及其分类.
【分析】(1)中间厚边缘薄的是凸透镜,用于矫正远视眼;同时凸透镜能使得光线会聚,能成像;
(2)中间薄边缘厚的是凹透镜,用于矫正远视眼;同时凹透镜能使得光线发散;
【解答】解:
A、中间厚边缘薄的是凸透镜,用于矫正远视眼,故A错误;
B、拿着镜片看字,把字放大的是放大镜,即是凸透镜,是远视镜,故B错误;
C、让镜片正对太阳光,太阳光通过镜片后只能呈现一个暗斑,即能使得光线发散,会在透镜后面出现一个光线较弱的区域,所以是凹透镜,即是近视镜,故C正确;
D、让镜片正对太阳光,太阳光通过镜片能呈现一个明亮小光斑的是凸透镜,即是远视镜,故D错误。
故选:C。
【点评】判断凸透镜和凹透镜的方法:比较中间和边缘的厚薄、阳光聚焦法、放大镜法、成实像的方法。这四种方法比较常用,一定要掌握。
2.(2017秋•沭阳县期末)将凸透镜正对太阳光,其下方的纸上呈现一个光斑,这时光斑到凸透镜的距离为L,若凸透镜远离纸的过程中光斑先变小再变大,该凸透镜的焦距( )
A.一定小于L
B.一定等于L
C.一定大于L
D.可能小于L,也可能大于L
【考点】B3:主光轴、光心、焦点和焦距.
【分析】根据纸上呈现一个并非最小的光斑,这个光斑可能是焦点之后的,也可能是焦点之前的光斑,根据凸透镜远离纸的过程中光斑先变小再变大可推断焦点在光斑之后,从而判断焦距。
【解答】解:
由于光斑到凸透镜的距离为L时,即像距为L时,纸上呈现一个并非最小的光斑,这个光斑可能是焦点之后的,也可能是焦点之前的光斑,所以凸透镜的焦距f≠L;若凸透镜远离纸的过程中光斑先变小再变大,说明凸透镜的焦点不在光斑之前,故焦点应在光斑之后,因此f一定大于L.故ABD错误,故C正确。
故选:C。
【点评】此题考查的是凸透镜的成像规律,理解“光屏上得到最小物象”时,像距即为焦距是解答此类问题的关键。
3.(2016秋•苏州期末)关于透镜,下列说法正确的是( )
A.凸透镜对光线有会聚作用,通过凸透镜的光线一定会聚到一点
B.不论是凸透镜还是凹透镜,经过透镜光心的光线方向都不变
C.放在凹透镜焦点上的点光源,它发出的光线经透镜折射后光线平行于主光轴
D.凸透镜有两个虚焦点,凹透镜有两个实焦点
【考点】B4:凸透镜的会聚作用;B5:凹透镜的发散作用.
【分析】(1)凸透镜对光线有会聚作用,凹透镜对光线有发散作用;凸透镜有实焦点;凹凸镜有虚焦点。
(2)对于凸透镜来说:平行于主光轴的光线会聚与焦点;过光心的光线传播方向不变;
对于凹透镜来说:平行于主光轴的光线会发散,其发散光线的反向延长线过焦点;过光心的光线传播方向不变;
【解答】解:A、凸透镜对光线有会聚作用,只有平行于主光轴的光线才能会聚于焦点,故A错误;
B、不论是凸透镜还是凹透镜,经过透镜光心的光线方向都不变,故B正确;
C、根据光路的可逆性,放在凸透镜焦点上的点光源,它发出的光线经透镜折射后光线平行于主光轴,故C错误;
D、凸透镜有两个实焦点,凹透镜有两个虚焦点,故D错误。
故选:B。
【点评】知道凸透镜和凹透镜对光线的作用是解决该题的关键。
4.(2016•沈阳)如图所示,将透镜置于太阳光下,在另一侧的纸上会形成光斑,说明( )
A.该光斑是由光的反射形成的
B.该光斑一定在透镜的焦点上
C.此类透镜可以制作近视镜片
D.此类透镜对光有会聚作用
【考点】B4:凸透镜的会聚作用.
【分析】(1)所谓会聚和发散都是相对于原来的光线而言的,与原来的光线相比,向中间聚集了,就是会聚,反之就是发散;
(2)凸透镜的光心到焦点的距离称之为焦距;
(3)凸透镜矫正远视眼,凹透镜矫正近视眼。
【解答】解:A、据图可知,该装置是透镜,所以光斑是由于光的折射形成的,故A错误;
B、由于不知道该光斑是不是最小、最亮的那一点,所以不能确定该点是否是焦点,故B错误;
CD、据图可知,该透镜对光线有会聚作用,所以是凸透镜,用于矫正远视眼,故C错误,D正确;
故选:D。
【点评】此题考查了光的折射、光线的会聚、发散作用的判断等知识点,是一道基础题目。
5.(2016•兰州)关于光现象,下列说法正确的是( )
A.凸透镜只对平行光线有会聚作用
B.人向平面镜走近时,他在镜中的像逐渐变大
C.黑板面反光是由于光发生漫反射造成的
D.日食的形成是由于月球挡住了太阳射向地球的光
【考点】A3:光直线传播的应用;A9:镜面反射;AE:平面镜成像的特点、原理、现象及其实验方案;B4:凸透镜的会聚作用.
【分析】(1)凸透镜对任何光线都有会聚作用,让会聚的光线提前会聚,使平行光线会聚成一点,使发散的光线变为会聚一些。
(2)平面镜所成的像与物大小相等;
(3)光的反射分为镜面反射和漫反射,当平行光射到表面光滑的物体表面时,反射光线仍然平行,发生的是镜面反射;当平行光线射到凹凸不平的物体表面时,反射光线向各个方向传播,发生的是漫反射;
(4)光在同一种均匀介质中是沿直线传播的;
【解答】解:A、凸透镜对任何光线都有会聚作用,故A错误;
B、平面镜所成的像与物大小相等,故人向平面镜走近时,他在镜中的像不变,故B错误;
C、当黑板表面太光滑,光射到这里发生了镜面反射,反射光线朝着同一方向射出,位于反射光线方向的同学则看不清黑板上的字,这就是黑板反光问题,故C错误;
D、光在同一种均匀介质中是沿直线传播的,故日食的形成是由于月球挡住了太阳射向地球的光导致的,故D正确;
故选:D。
【点评】此题考查了凸透镜对光线的作用、平面镜成像的特点、黑板反光的理解和光的直线传播,是一道综合题。
6.(2008秋•萝岗区期末)如图所示,一玻璃砖内有一凸形气泡,一束平行光垂直射向玻璃砖的侧面,通过玻璃砖后,光线将会( )
A.仍然平行B.会聚C.发散D.无法确定
【考点】B5:凹透镜的发散作用.
【分析】要判断光线通过玻璃砖后会怎样,关键是要看玻璃砖属于什么透镜。图中,玻璃砖是被气泡分成了两部分,这两部分都属于凹透镜,凹透镜对光有发散作用。
【解答】解:如果同学们不对图片进行分析,很容易选B,这是错误的,因为凸形气泡不是玻璃元件,故它不是凸透镜。这是一块玻璃砖被气泡分成两部分,这两部分都是中间薄,边缘厚,是凹透镜。因此对照过去的平行光有发散作用,所以C是正确的。
故选:C。
【点评】本题中的一个干扰因素就是那个凸形的气泡,学生往往只注意到了气泡的形状,而忽视了对光线起主要作用的其实是玻璃砖。
7.(2007•绵阳)两个完全相同的凸透镜L1、L2如图放置,其中AO1=O1B=BO2,过A点的一条光线经L1折射后按如图方向到达L2,则关于该光线再经L2折射后的去向,以下判断正确的是( )
A.过L2的二倍焦距点
B.过L2的焦点
C.平行于L2的主光轴
D.过L2的二倍焦距以外的点
【考点】B6:透镜的光路图.
【分析】因为两个凸透镜是相同的,我们可以通过分析第一个凸透镜光路的特点来完成第二个凸透镜的光路图。
【解答】解:过主光轴上的一点A发出的光线,经过凸透镜折射后交于主光轴上一点B,并且A、B两点到光心的距离相等,可知:AO1和O1B为凸透镜的二倍焦距。因为两个透镜完全相同,且AO1=O1B=BO2,所以BO2也是凸透镜L2的二倍焦距,所以光线再经L2折射后仍过L2的二倍焦距点。
故选:A。
【点评】过凸透镜二倍焦点的光线经凸透镜折射后仍过二倍焦点。这个规律可结合凸透镜的成像规律来帮助理解。
8.(2016•枣庄校级自主招生)小明在用可变焦的光学照相机(一种镜头焦距大小可根据需要发生改变的光学照相机)给小兰拍了一张半身照之后,保持相机和小兰的位置不变,又给小兰拍了一张全身照。关于这个过程对相机的调节,下列说法中正确的是( )
A.焦距变大,像距也变大B.焦距变小,像距也变小
C.焦距变大,像距变小D.焦距变小,像距变大
【考点】B8:凸透镜成像的应用.
【分析】(1)知道物距、像距和像大小的变化规律:即物距变大、像距变小,像变小;物距变小,像距变大,像变大;
(2)在物距或像距不变的情况下,增大焦距就相当于减小物距或像距;同理减小焦距,就相当于增大物距或像距。
【解答】解:当拍了一张半身照之后,保持相机和人的位置不变,又拍了一张全身照,即该过程中的像是变小的,所以应增大物距;即保持了相机和人的位置不变的情况下增大物距,即只能使透镜的焦距变小,同时还要减小像距。
故选:B。
【点评】本题考查了凸透镜成像时的物距、像距与焦距的关系。
9.(2012•武汉)如图所示,将凸透镜看作是眼睛的晶状体,光屏看作是眼睛的视网膜,烛焰看作是被眼睛观察的物体。拿一个近视眼镜给“眼睛”戴上,光屏上出现烛焰清晰的像,而拿走近视眼镜则烛焰的像变得模糊。在拿走近视眼镜后,为了能在光屏上重新得到清晰的像,下列操作可行的是( )
A.将蜡烛远离凸透镜
B.将光屏远离凸透镜
C.将光屏靠近凸透镜
D.将光屏和蜡烛同时远离凸透镜
【考点】B8:凸透镜成像的应用.
【分析】近视眼镜是凹透镜,首要的问题是知道凹透镜对光线有发散作用,拿一个近视眼镜给“眼睛”戴上,光屏上出现烛焰清晰的像,而蜡烛烛焰的像实际上在光屏前;
拿走近视眼镜则烛焰的像变得模糊,原因是烛焰清晰的像在光屏的前面,可以用缩小像距和调节物距的方法使烛焰清晰的像承接在光屏上。
【解答】解:
近视镜片属于凹透镜,凹透镜对光线有发散作用,有近视镜片时,凸透镜所成的像会后移;
拿走近视镜片后,蜡烛烛焰的像成在光屏的前面,即凸透镜所成的清晰的像应该在光屏和透镜之间,所以应将光屏向靠近透镜方向移动或将蜡烛靠近凸透镜,才能得到清晰的烛焰的像。
故选:C。
【点评】凸透镜成实像的规律:u>2f,成倒立缩小的实像;u=2f,成倒立等大的实像;f<u<2f,成倒立放大的实像。凸透镜成实像时,若在凸透镜前放一凹透镜,像将远离透镜移动;若在凸透镜前放一凸透镜,像将靠近透镜移动。
10.(2016•随州)如图为正常人眼看远近不同物体时眼睛的自动调节,以下分析正确的是( )
A.这不可能是同一个人的眼
B.这说明眼睛是一个自动变焦(距)系统
C.看近处的物体晶状体应扁平一些
D.看远处的物体常常需要眯起眼睛看
【考点】B9:眼睛及其视物原理.
【分析】人类和某些动物的眼睛很像一架照相机。眼球内的晶状体相当于一个凸透镜,视网膜相当于光屏,我们看物体时,是通过睫状体的伸缩来调节晶状体的弯曲程度,改变晶状体的焦距,使不同远近的物体都能在像距相同的视网膜上生成清晰的倒立实像。
【解答】解:
AB、正常眼看远处和近处的物体都清晰,就是根据晶状体自动调节的原理,故说明眼睛是一个自动变焦(距)系统,所以图中可能是同一个人的眼观察远近不同物体时的情况,故A错误,B正确;
C、看近处的物体,要使得像成在视网膜上,应该让晶状体会聚能力变强,所以应该变厚,故C错误;
D、对于正常眼,看远处和近处的物体的都是正常看就行,但对于近视眼,远处物体的像成在视网膜的前方,所以通过眯眼的方式让晶状体在一定程度上变薄,有利于看清远处的物体,故D错误;
故选:B。
【点评】本题要求学生熟练掌握眼睛及其视物原理,熟练掌握远视眼的成因,对学生的要求较高。
11.(2014•宣汉县校级模拟)如图是某同学在显微镜下观察到的人口腔上皮细胞的像,仔细观察并分析:从像A变成像B是做了怎样的处理?( )
(1)低倍镜换成了高倍镜
(2)高倍镜换成了低倍镜
(3)玻片向右下移动
(4)玻片向左上移动。
A.(1)(3)B.(1)(4)C.(2)(3)D.(2)(4)
【考点】BC:显微镜.
【分析】用显微镜观察时玻片标本,要将玻片标本放在载物台上,标本要正对通光孔的中央,然后左眼注视目镜,右眼睁开。由于在显微镜下所成的像是倒像;显微镜的放大倍数等于目镜和物镜放大倍数的乘积,据此解答。
【解答】解:
从图中可看出,A物像原来在视野的左上方,而B物像在视野的右下方。我们在显微镜下看到的物像是上下左右均颠倒的物像,所以我们移动玻片标本时,标本移动的方向正好与物像移动的方向相反。在A图中物像位于视野的偏左上方,应该向左上方移动玻片标本,物像才向右下方移动移到视野的右下方。
A图中的细胞体积小,而B图中细胞的体积大,故而由A变成B是由低倍镜换成了高倍镜。
故选:B。
【点评】解本题时,要注意换高倍镜会出现以下问题:一是视野会变窄,二是视野会变暗,三是视野会变模糊。针对以上问题思考操作步骤。
12.(2013秋•涞水县校级期末)一般的放大镜放大的倍数有限,要想看清动植物的细胞等非常小的物体,就要使用显微镜。下列关于显微镜的说法不正确的是( )
A.显微镜镜筒两侧各有一组透镜,每组透镜的作用都相当于一个凹透镜
B.靠近眼睛的透镜叫做目镜,靠近被测物体透镜叫做物镜
C.来自被观察物体的光经过物镜后成一个放大的实像
D.目镜的作用相当于一个普通的放大镜
【考点】BC:显微镜.
【分析】根据显微镜的构造和成像原理对下面的选项逐个分析判断即可。
【解答】解:A、显微镜镜筒两侧各有一组透镜,每组透镜的作用都相当于一个凸透镜,故错误但符合题意;
B、据显微镜的构造可知,靠近眼睛的透镜叫做目镜,靠近被测物体透镜叫做物镜,故正确但不符合题意;
C、显微镜物镜的作用是:来自被观察物体的光经过物镜后成一个放大的实像,故正确但不符合题意;
D、显微镜目镜成的是正立、放大的虚像,即将物镜所成的像再放大,故正确但不符合题意;
故选:A。
【点评】知道显微镜的物镜和目镜的作用是解决该题的关键。
13.(2015•长沙)2014年最为特别的天象之一﹣﹣﹣“超级月亮”出现于8月11日凌晨,它比正常时的月亮要大百分之二十,亮度也有所增加,某天文爱好者为了研究这一现象,于是架设一台天文望远镜做进一步观察,关于该望远镜,下列说法正确的是( )
A.它的物镜和显微镜的物镜作用相同
B.它的物镜相当于放大镜,用来把像放大
C.它的物镜的作用是使远处的物体在焦点附近成虚像
D.它由两组透镜组成,靠近眼镜的为目镜,靠近被观测物体的为物镜
【考点】BD:望远镜.
【分析】显微镜结构是由两个凸透镜组成,靠近眼睛的凸透镜叫做目镜,靠近被观察物体的凸透镜叫做物镜,用来看清微小物体的。
而望远镜也是由两组凸透镜组成的,靠近眼睛的凸透镜叫做目镜,靠近被观测物体的凸透镜叫做物镜,用来观看远处物体的。
【解答】解:A、望远镜的物镜是使得无限远处的物体成一个倒立缩小的实像,而显微镜的物镜是为了使得载物片上的物体成一个放大的实像,故A错误;
B、望远镜的目镜相当于一个放大镜,故B错误;
C、望远镜的物镜的目的是使得无限远处的物体成一个倒立缩小的实像,故C错误;
D、望远镜由两组透镜组成,靠近眼镜的为目镜,靠近被观测物体的为物镜,故D正确;
故选:D。
【点评】本题主要考查了显微镜和望远镜的相关知识,关键知道它们的组成和作用。特别是望远镜,种类很多。
14.(2015•沈河区一模)小明用凸透镜先后两次观察书本上的字,看到如图所示的两种情景,以下说法中正确的是( )
A.甲图中书本在凸透镜1倍焦距以内;乙图中字的清晰的像成在凸透镜2倍焦距以外
B.甲图中成的是实像;乙图中成的是虚像
C.甲、乙两图中成的都是虚像
D.甲图中成像规律可应用于投影仪;乙图中成像规律可应用于照相机
【考点】B8:凸透镜成像的应用.
【分析】凸透镜成像规律:
①物距小于焦距成正立放大虚像,物像同侧。应用是放大镜。
②物距大于一倍焦距小于二倍焦距成倒立放大实像,像距大于二倍焦距。应用是幻灯机、投影仪。
③物距等于二倍焦距成倒立等大实像,像距等于二倍焦距。
④物距大于二倍焦距成倒立缩小实像,像距大于一倍焦距小于二倍焦距。应用是照相机。
⑤成虚像时,物距变大,像距变大,像变大,成实像时,物距变大,像距变小,像变小。
【解答】解:
A、甲图成正立放大的虚像,物距小于焦距;乙图成倒立放大的实像,物距大于一倍焦距小于二倍焦距,像距大于二倍焦距,乙图中字的清晰的像成在凸透镜2倍焦距以外,故A正确;
BC、实像都是倒立的,虚像都是正立的,甲图中成的是虚像;乙图中成的是实像,故B、C错误;
D、甲图中成像规律可应用于放大镜;乙图中成像规律可应用于投影仪,故D错误。
故选:A。
【点评】本题要求学生熟练掌握凸透镜成像的规律及应用。我们可以用口诀:“一倍焦距分虚实,二倍焦距分大小。物近像远像变大,焦距以内反变化。”来帮助我们记忆。
15.(2016•铁岭模拟)如图是利用凸透镜观察课本上文字的情形,以下分析正确的是( )
A.左图看到的像是虚像,将透镜适当远离课本像会变小
B.右图看到的像是实像,将透镜适当远离课本像会变大
C.若两个透镜的焦距相同,则右图中透镜距离课本较近
D.若两个透镜到课本的距离相同,则右图中透镜的焦距较小
【考点】B8:凸透镜成像的应用.
【分析】根据图示的凸透镜成像的性质,利用凸透镜成像的规律,来判定物距与焦距的关系及像的虚实。
【解答】解:
A、观察左图是正立的放大的像,根据凸透镜成像的规律可知,凸透镜成正立的像只有一种情况:物距小于一倍焦距。并且在此种情况下成的像是正立放大的虚像,将透镜适当远离课本像会变大,故A错误;
B、观察右图是倒立缩小的像,根据凸透镜成像的规律可知,物距大于二倍焦距时,成的像是倒立缩小的实像,将透镜适当远离课本,物距增大,像距变小,像会变小,故B错误;
C、若两个透镜的焦距相同,则右图中透镜距离课本较远,故C错误。
D、如果两个透镜到课本的距离相同,由像的性质可知,右图中透镜的焦距较小,故D正确。
故选:D。
【点评】凸透镜成像的规律涉及四个方面:①物距与焦距的关系;②成像的性质;③像距与焦距的关系;④这种情况下成像的具体应用。在对凸透镜成像规律的考查时,一般是告诉其中的一个,让确定另外的三个方面。此题就是告诉了成像性质,让判定物距与焦距的关系。
二.填空题(共6小题)
16.(2017秋•东阿县期末)如图,在注有清水的试管内留有一稍大的空气泡,使太阳光从试管的正上方向下照,观察试管下方的白纸,可以发现白纸上空气泡下方处较 暗 (选填“亮”或“暗”),这是因为太阳光射向空气泡和水如同射向 透镜一样,出射光线会 (选填“发散”或“会聚”)。
【考点】B2:辨别凸透镜和凹透镜的方法.
【分析】(1)透明的材料都可以制成凸透镜和凹透镜,材料不同,对光线的作用是相同的。
(2)中间比边缘薄的是凹透镜,凹透镜对光线有发散作用。
【解答】解:由于气泡的存在,气泡周边的水形成中间薄边缘厚的凹透镜,凹透镜对光线有发散的作用,故在气泡的下面对应的位置较暗。
故答案为:暗;凹;发散。
【点评】掌握透明的材料都可以制成凸透镜和凹透镜,透明的材料不同,但是对光线的作用是相同的。
17.(2017秋•铜陵期末)如图所示,一束光线经过一个透镜后相交于主光轴上的A点,取走透镜后,光线相交于B点,则该透镜起到 (会聚/发散)作用,是 透镜。
【考点】B5:凹透镜的发散作用.
【分析】根据题目中放透镜与不放透镜的会聚点位置的变化确定该透镜对光线的作用,然后再据凸透镜和凹透镜对光线的作用得到此题的答案
【解答】解:放上透镜的会聚点A要比不放透镜的会聚点B更要远离透镜,由此可知,该透镜对光线有发散作用;所以该透镜是发散透镜即凹透镜;
故答案为:发散;凹。
【点评】光线经过透镜折射后是发散了还是会聚了,其判断标准就是看经透镜折射后的光线和不经过透镜折射沿直线传播的光线相比,其范围大小是变大了还是变小了,若变大了就是发散了,若变小了就是会聚了。
18.(2013•扬州)在探究凸透镜成像实验中:
(1)如图甲,要使像能够成在光屏的中央,应将透镜向 (上/下)调整。
(2)若凸透镜的焦距是10cm,当烛焰距凸透镜15cm时,能成倒立、 的实像;当烛焰向左(远离透镜)移动后,要在光屏上成清晰的像,需将光屏向 (左/右)移。
(3)在上一步实验获得清晰的像后,小明取了一副近视眼镜放在凸透镜前(如图乙),要使光屏上还能成清晰的像,可将蜡烛向 (左/右)移。
【考点】B7:凸透镜成像规律及其探究实验.
【分析】(1)如图,像在光屏的上方,说明像比较靠上,根据光线过光心不改变方向,透镜要向下移动,或光屏向上移动,或烛焰向上移动。
(2)①根据凸透镜成像的三种情况进行判断:
u>2f,成倒立、缩小的实像。
2f>u>f,成倒立、放大的实像。
u<f,成正立、放大的虚像。
②光屏上能接到的像是实像,光屏上不能接到的像是虚像。
凸透镜成实像时,物距增大,像距减小,像变小。
(3)近视眼佩戴凹透镜进行矫正,凹透镜对光线有发散作用,此时在凸透镜的前面放一个凹透镜,要使光屏上清晰的像,光屏远离凸透镜,或烛焰远离凸透镜。
【解答】解:(1)如图甲,要使像能够成在光屏的中央,根据光线过光心不改变方向,透镜向下移动,才能使像成在光屏的中央位置。
(2)①凸透镜的焦距是10cm,当烛焰距凸透镜15cm时,2f>u>f,成倒立、放大的实像。
②要在光屏上成清晰的像,说明凸透镜成实像,当烛焰向左(远离透镜)移动后,需将光屏向左靠近凸透镜。
(3)在上一步实验获得清晰的像后,小明取了一副近视眼镜放在凸透镜前(如图乙),因近视镜为凹透镜,会使光延迟会聚,故像距会变大,这时要使光屏上还能成清晰的像,可增大物距,即将蜡烛向左远离凸透镜。
故答案为:(1)下;(2)放大;左;(3)左。
【点评】(1)凸透镜成实像时,物距增大,像距减小,像变小,以及凸透镜成像的三种情况是凸透镜成像习题的重要依据,一定要熟练掌握。
(2)正确理解凸透镜对光线的会聚作用和凹透镜对光线的发散作用:凸透镜的会聚作用是使原来的光路变窄,会聚的光线提前会聚,平行光会聚成点,发散的光线变为平行光或发散小一些的光线;凹透镜的发散作用是使原来的光路变宽,会聚的光线错后会聚,平行光线变得发散,发散的光线变得更散。
19.(2015•阳山县模拟)人的眼睛在结构上和照相机非常相似,晶状体相当于一个 ,能使物体成像在视网膜上。在下面的甲、乙示意图中,属远视眼的是 ,矫正时配戴的眼镜镜片应选用 (选填“丙”或“丁”)。
【考点】B9:眼睛及其视物原理.
【分析】要解答本题需掌握:(1)眼球好像是一架照相机,晶状体相当于凸透镜,眼睛所看的物体相当于景物,视网膜相当于光屏;
(2)近视眼是由于晶状体的凸度过大,其焦距变短,像落在视网膜的前方,应戴凹透镜进行矫正。
远视眼是由于晶状体曲度变小,会聚能力减弱,像呈在视网膜的后方,应佩戴凸透镜进行矫正。
【解答】解:据上面的分析可知,人的眼睛在结构上和照相机非常相似,晶状体相当于一个凸透镜,能使物体成像在视网膜上。
分析上图可知,乙图中的像成在视网膜的后方,所以是远视眼,应该用凸透镜矫正,即用丙图矫正。
故答案为:凸透镜;乙;丙。
【点评】本题主要让学生了解近视眼的成像特点及矫正方法。近视眼的晶状体较厚,会聚能力较强,看远处的物体时,将像成在视网膜的前面,需戴凹透镜矫正。
远视眼的晶状体较薄,会聚能力较弱,看近处的物体时,将像成在视网膜的后面,需戴凸透镜矫正。
20.(2011秋•枞阳县期末)杨老师正在埋头批改作业,突然听到办公室门口有同学在喊“报告”,杨老师为了看清楚远处的这位同学,于是她取下了眼镜。由此我们判断杨老师的眼睛属于 (选填“近视眼”或“远视眼”);当她把眼镜放到桌面的书上时,出现的情形应该如右边 图所示。
【考点】BB:远视眼的成因与矫正办法.
【分析】根据近视眼与远视眼的特点:近视眼看近处的物体清楚,看远处的物体不清楚,要戴凹透镜来矫正。远视眼看远处的物体清楚,看近处的物体不清楚,要戴凸透镜来矫正。
【解答】解:(1)由于杨老师取眼镜的目的是为了看清楚远处的同学,也就是说她的眼睛能够看清楚远处的物体而看不清楚近处的物体,由此可知她是远视眼。
(2)书面上的字在甲眼镜中成正立放大的虚像,其成像性质与放大镜一样,放大镜是凸透镜,所以甲是用来矫正远视眼的眼镜;
故答案为:远视眼;甲。
【点评】将远视眼与近视眼的症状与杨老师的戴眼镜目的结合起来是解决此题的入手点,是一道好题,是中考的难点。
21.(2014秋•江都市校级月考)天文爱好者可以用开普勒望远镜来观察行星和月球,这种望远镜的目镜和物镜都是 镜。当被观察到的物体在物镜的两倍焦距以外时,物体成一个 的 像(选填“放大”或“缩小”,“实”或“虚”),然后这个像再经过目镜 (选填“放大”或“缩小”),观察者就能看清楚较远处的物体,这就是望远镜。通过这种望远镜所看到的物体是 的(选填“倒立”或“正立”)。
【考点】BD:望远镜.
【分析】开普勒望远镜的物镜和目镜都是凸透镜,成倒立的像,放大倍数较大。开普勒式望远镜的物镜焦距长,目镜焦距短,是为了使像放大更大的倍数。
【解答】解:开普勒望远镜如图:从天体射来的平行光线,经物镜后,在焦点以外距焦点很近处成一倒立缩小实像a′b′.目镜的前焦点和物镜的焦点是重合的,所以实像a′b′位于目镜和它的焦点之间距焦点很近的地方,目镜以a′b′为物形成放大的虚像ab.当我们对着目镜观察时,进入眼睛的光线就好像是从ab射来的。显然,图中ab的视角β远大于直接用眼睛观察天体的视角a,所以,从望远镜中看到的天体使人觉得离自己近看得更清楚。
故答案为:凸透;缩小;实;放大;倒立。
【点评】(1)伽利略望远镜早于开普勒望远镜,伽利略望远镜的物镜是凸透镜,目镜是凹透镜,成正立的像,放大倍数不大;
(2)伽利略望远镜和开普勒望远镜都是折射式望远镜,还有牛顿反射式望远镜,把凹面镜作为物镜。
三.多选题(共3小题)
22.(2015•莱芜)有一次,小明上学前取自己的眼镜时,发现自己的近视镜和爷爷的老花镜混在一起,外形完全一样,如图所示,小明要想找出自己的眼镜,下列做法正确的是( )
A.用手摸镜时,中间薄边缘厚的是近视镜
B.让镜片正对太阳光,太阳光通过镜片能呈现一个明亮小光斑的是近视镜
C.让镜片正对太阳光,太阳光通过镜片后能呈现一个大光斑的是近视镜
D.拿着镜片看字,把字放大的是近视镜
【考点】B2:辨别凸透镜和凹透镜的方法;BA:近视眼的成因与矫正办法;BB:远视眼的成因与矫正办法.
【分析】(1)中间厚边缘薄的是凸透镜,用于矫正远视眼;同时凸透镜能使得光线会聚,能成像;
(2)中间薄边缘厚的是凹透镜,用于矫正远视眼;同时凹透镜能使得光线发散;
【解答】解:A、中间薄边缘厚的是凹透镜,用于矫正近视眼,故A正确;
B、让镜片正对太阳光,太阳光通过镜片能呈现一个明亮小光斑的是凸透镜,即是远视镜,故B错误;
C、让镜片正对太阳光,太阳光通过镜片后能呈现一个大光斑,即能使得光线发散,所以是凹透镜,即是近视镜,故C正确;
D、拿着镜片看字,把字放大的是放大镜,即是凸透镜,是远视镜,故D错误;
故选:AC。
【点评】判断凸透镜和凹透镜的方法:比较中间和边缘的厚薄、阳光聚焦法、放大镜法、成实像的方法。这四种方法比较常用,一定要掌握。
23.(2012•中山区模拟)如图所示为“研究凸透镜成像规律”的实验装置示意图。实验时,某同学首先使发光点S、凸透镜L和光屏P的中心处于同一高度;当他把发光点S移到图示位置时(图中MN为光具座的标尺,即刻度尺);发现发光点发出的光经凸透镜折射后成为平行光;他再用一烛焰S′,在图示位置上取代发光点S 这时,如要使烛焰S′,在光屏P上成清晰的像,以下几种操作中能达到目的是( )
A.在图示位置时,保持烛焰S′和光屏P不动,只将透镜L向右移适当距离
B.在图示位置时,保持透镜L和光屏P不动,只将烛焰S′向左移适当距离
C.在图示位置时,保持透镜L不动,将烛焰S′向左移适当距离;再将光屏P向右移适当距离
D.在图示位置时,保持透镜L不动,将烛焰S′向左移适当距离,再将光屏P向左移适当距离
【考点】B7:凸透镜成像规律及其探究实验.
【分析】(1)根据从焦点发出的光经凸透镜折射后将变为平行光,可确定点S即为焦点。
(2)因为是在光屏P上成清晰的像,所以根据凸透镜成像规律可知,当物距大于焦距时,可得到实像。然后对各个选项逐一分析即可。
【解答】解:(1)由“发光点S移到图示位置时,发光点发出的光经凸透镜折射后成为平行光”,根据从焦点发出的光经凸透镜折射后将变为平行光,可知S即为焦点。
A、由图可知,现在的像距就已经是两倍焦距,若保持烛焰S′和光屏P不动,只将透镜L向右移适当距离,即增大物距,则物距大于焦距,像距小于2倍焦距,要得到的是实像,像距应大于2倍焦距;故本选项不正确。
B、在图示位置时,保持透镜L和光屏P不动,只将烛焰S′向左移适当距离,故可以将S'移至两倍焦距处即可在光屏上成倒立等大的实像,故本选项正确。
C、在图示位置时,保持透镜L不动,将烛焰S′向左移适当距离,当移动到物距大于焦距小于2倍焦距时,即可得到倒立放大的实像,此时像距应在2倍焦距以外,所以应将光屏P向右移适当距离,故本选项正确。
D、在图示位置时,保持透镜L不动,将烛焰S′向左移适当距离,即增大物距,当物距大于2倍焦距时,即可得到倒立缩小的实像,此时像距应在2倍焦距以内,所以可以将光屏P向左移适当距离,即可得到实像,故本选项正确。
故选:BCD。
【点评】此题主要考查凸透镜成像规律,解决此题的关键是“发光点S移到图示位置时,发光点发出的光经凸透镜折射后成为平行光”,确定凸透镜的焦点,然后根据凸透镜成像规律即可做出选择,还要知道虚像不能在光屏上成像。
24.(2013•天津)在探究“凸透镜成像规律”的实验中,蜡烛、凸透镜和光屏在光具座上的位置如图所示,此时在光屏上得到烛焰清晰的图象;若保持透镜位置不动,将蜡烛移到光具座的40cm刻度处,对于此时像的性质判断正确的是( )
A.一定是放大的像B.一定是缩小的像
C.一定是倒立的像D.一定是正立的像
【考点】B7:凸透镜成像规律及其探究实验.
【分析】要解决此题,需要掌握凸透镜成像的规律,分析图象中物距和像距的大小关系,得出此时成像的特点及像距、物距与焦距的关系,从而判断当物体在40cm刻度处时物距与焦距的关系,从而得出成像的特点。
【解答】解:由图知,物距大于像距,此时成倒立缩小的实像,因此物距大于2倍焦距,像距处于1倍和2倍焦距之间。
物距=50cm﹣30cm=20cm;像距=65cm﹣50cm=15cm。
由上分析得:
20cm>2f f<15cm<2f
解得:7.5cm<f<10cm
将蜡烛移到光具座的40cm刻度处时,物距=50cm﹣40cm=10cm,处于1倍和2倍焦距之间,所以成倒立放大的实像。
故选:AC。
【点评】此题考查了有关凸透镜成像的规律,掌握凸透镜成像的特点与物距、像距之间的关系。此题需根据物距与像距的大小关系得出成像的特点及物距和像距的范围,难度稍大。
四.实验探究题(共1小题)
25.(2016•临沂)小明用焦距为10cm的凸透镜做“探究凸透镜成像规律”的实验。
(1)调整器材高度时,应 点燃 (填“点燃”或“不点燃”)蜡烛。
(2)器材处于图甲所示位置时,烛焰恰好在光屏上成清晰的像,这与 投影仪 (填“照相机”、“投影仪”或“放大镜”)的成像特点相同。
(3)将蜡烛移动至20cm刻度处,应将光屏移动到 B (填序号)范围的某一位置才能再次在光屏得到清晰的像。
A.50cm﹣60cmB.60cm﹣70cmC.70cm﹣80cm
(4)将蜡烛移动至45cm刻度处时,取下光屏,从凸透镜右侧通过凸透镜可以看到烛焰的放大的 虚
(填“虚”或“实)像。
(5)张老师用发光二极管制作了一个“F”形光源(如图乙)代替蜡烛放在30cm刻度处,则光屏上得到的清晰的像应该是图丙中的 B (填序号)。
【考点】B7:凸透镜成像规律及其探究实验.
【分析】(1)要知道凸透镜成像规律实验的要求,首先必须将烛焰、凸透镜、光屏三者的中心放在同一高度上,只有先将蜡烛点燃,才可以确定烛焰的中心;
(2)根据像距和物距的大小关系确定成像的特点,像距大于物距,成倒立放大的实像,投影仪根据这个原理制成;
(3)(4)要解决此题需要掌握凸透镜成像的规律,并了解其应用:
凸透镜成像规律:物距小于焦距成正立放大虚像,物像同侧;应用是放大镜;
物距大于一倍焦距小于二倍焦距成倒立放大实像,像距大于二倍焦距;应用是幻灯机、投影仪;
物距等于二倍焦距成倒立等大实像,像距等于二倍焦距;
物距大于二倍焦距成倒立缩小实像,像距大于一倍焦距小于二倍焦距;应用是照相机;
(5)凸透镜成像时,像与物上下、左右均倒(是互换的),u=2f时,成倒立等大的实像。
【解答】解:
(1)根据凸透镜成像规律中实验的要求,必须让三者中心放在同一高度上,使其成像在光屏的中心;只有先将蜡烛点燃,才可以确定烛焰的中心,所以点燃蜡烛应在调整高度之前;
(2)由图知,像距大于物距,此时成倒立放大的实像,投影仪根据这个原理制成;
(3)由凸透镜成实像规律可知,当蜡烛移到20cm刻度处时,此时u=30cm,物距大于2倍焦距,像距大于一倍焦距小于二倍焦距;所以要将光屏移到60cm﹣70cm之间,故B正确;
(4)蜡烛移至45cm刻度线处时,物距u=50cm﹣45cm=5cm,u<f,成正立、放大的虚像;
(5)发光二极管制作了一个“F”形光源(如图乙)代替蜡烛放在30cm刻度处,物距等于二倍焦距,成倒立等大的实像,与原物体相比,上下颠倒、左右相反,故选B。
故答案为:(1)点燃;(2)投影仪;(3)B;(4)虚;(5)B。
【点评】此题是探究凸透镜成像的规律,主要考查了实验的探究过程及成像规律的应用。此题看似复杂,其实只要用心,仔细审题,并不难。
五.解答题(共3小题)
26.作图题,在方框内画入合适的光学元件:
【考点】B6:透镜的光路图.
【分析】仔细观察各图中出射光线和入射光线的特点,结合各种透镜及面镜的光学特点,找到合适的光学元件。
【解答】解:
(1)第一个图的折射光线比起入射光线更加远离主光轴,所以这个透镜对光线有发散作用,因此填凹透镜。
(2)第二个图的折射光线比入射光线向主光轴靠拢,所以这个透镜对光线有会聚作用,因此填凸透镜。
(3)第三个图的折射光线比起入射光线更加远离主光轴,所以这个透镜对光线有发散作用,因此填凹透镜。
(4)第四幅图的折射光线比入射光线向主光轴靠拢,所以这个透镜对光线有会聚作用,因此填凸透镜;
(5)第五幅图的折射光线比入射光线向主光轴靠拢,所以这个透镜对光线有会聚作用,因此填凸透镜;
(6)第六个图中的光学元件不能使光线透过,但能改变光路,所以该图中是平面镜;
如下图:
【点评】本题考查学生运用所学知识分析解决实际问题的能力,对学生的要求较高,要求学生熟练掌握各种光学元件的光学特点。
27.(2014•吉林四模)学完“眼睛和眼镜”的知识后,小明自制了一个水透镜,如图甲所示,利用注射器向水透镜内注水或往外抽水,可以改变水透镜的焦距。小明想利用这个水透镜来研究近视眼的成因。
(1)小明把蜡烛、水透镜和光屏依次放置在光具座上,此时在光屏上成像如图乙所示。要想模拟眼睛的成像情况,小明需要把蜡烛向 (选填“左”或“右”)移动,并移动光屏得到清晰的倒立、缩小的实像A。
(2)接着小明要想研究近视眼的成因,保持蜡烛和水透镜的位置不动,他要用注射器
(选填“向水透镜中注水”或“从水透镜里往外抽水”),然后向 移动光屏,再次在光屏上得到清晰的实像B,则实像B要比实像A (选填“大”或“小”)。
【考点】BA:近视眼的成因与矫正办法.
【分析】(1)人的眼睛好比是一架照相机,即物体处于晶状体的2倍焦距以外,像成在另一侧的1倍焦距和2倍焦距之间,成倒立缩小的实像;
同时对于凸透镜成实像时,物距变大,像距变小,像变小;物距变小,像距变大,像变大;
(2)凸透镜越厚,折光能力越强,焦距越短,据此分析即可判断。
【解答】解:(1)据图能看出,此时所成的是倒立、放大的实像,若想使得该实验中得到一个倒立、缩小的实像,即让像变小,故应该增大物距,同时减小像距,故将蜡烛向左移动,将光屏也向左移动;
(2)近视眼是由于晶状体太厚,折光能力强造成的,故小明要想研究近视眼的成因,保持蜡烛和水透镜的位置不动,让晶状体变厚,故他要用注射器向水透镜中注水,同时由于晶状体变厚,使得其折光能力变强,所以像会向左移动,即像距减小,同时像也会变小;
故答案为:(1)左;(2)向水透镜中注水;左;小。
【点评】知道近视眼的成因,并熟悉凸透镜的成像规律是解决该题的关键。
28.(2013•宜昌)小明用薄膜充水后制成水透镜模拟眼球中的晶状体,来比较正常眼、近视眼和远视眼的焦距大小。实验中测得甲图焦距为10cm,再将甲分别挤压成乙图、丙图的形状,并分别测量焦距,如图所示。
(1)测得焦距小于10cm的是图 ,模拟近视眼的是图 。
(2)在同一位置,用甲、乙、丙透镜分别对着远处的某一物体,移动光屏得到清晰的像,其中像距较大的是 图。
(3)目前很多近视患者戴隐形眼镜来矫正视力。隐形眼镜是一种直接贴在角膜表面的超薄镜片,可随着眼球运动,其中心厚度只有0.05mm,则此镜片的边缘厚度 0.05mm(选填“小于”、“等于”或“大于”),此镜片对光有 作用(选填“会聚”或“发散”)。
【考点】BA:近视眼的成因与矫正办法.
【分析】(1)根据图中乙丙的凸度大小即可确定测得小于10cm的焦距;根据近视眼是晶状体会聚能力增强,可确定模拟近视眼的图;
(2)凸透镜成实像时,物距减小,像距增大,像增大。
(3)近视眼用凹透镜来矫正,凹透镜是中间薄,四周厚的透镜。凹透镜对光线有发散作用。
【解答】解:(1)因凸透镜的凸度越大,焦距越小,所以实验中测得甲图焦距为10cm,再将甲分别挤压成乙图、丙图的形状,并分别测量焦距,由图可以看出,乙图的凸度比丙图大,则测得焦距小于10cm的是图乙;因为乙的焦距比丙的焦距小,所以会聚能力强,因此乙模拟的是近视眼。
(2)由图可知,甲、乙、丙透镜中焦距最大的是丙,用甲、乙、丙透镜分别对着远处的某一物体,相对而言,丙透镜的物距最小,根据凸透镜成实像时,物距减小,像距增大,像增大。可知其中像距较大的是丙图。
(3)近视眼患者戴的是凹透镜,凹透镜的四周的厚度要比中间的厚度厚,故这种超薄镜片的边缘厚度 大于0.05mm.此镜片对光有发散作用。
故答案为:(1)乙;乙;(2)丙;(3)大于;发散
【点评】解决此类题目要结合近视眼的成因进行分析解答,要会结合物理知识解决实际问题,有一定的难度。
北师大版八年级下册第七章 运动和力综合与测试同步练习题: 这是一份北师大版八年级下册第七章 运动和力综合与测试同步练习题,共19页。试卷主要包含了选择题,两物体相互接触,解答题等内容,欢迎下载使用。
北师大版八年级下册第六章 常见的光学仪器综合与测试同步训练题: 这是一份北师大版八年级下册第六章 常见的光学仪器综合与测试同步训练题,共10页。试卷主要包含了选择题等内容,欢迎下载使用。
初中北师大版第九章 机械和功综合与测试随堂练习题: 这是一份初中北师大版第九章 机械和功综合与测试随堂练习题,共19页。试卷主要包含了选择题,填空题,解答题等内容,欢迎下载使用。

