





所属成套资源:【同步课堂】2025-2026学年高一下学期生物人教版必修2遗传与进化讲义课件
高中生物人教版 (2019)必修2《遗传与进化》基因指导蛋白质的合成精品学案设计
展开 这是一份高中生物人教版 (2019)必修2《遗传与进化》基因指导蛋白质的合成精品学案设计,文件包含第四章第一节基因指导蛋白质的合成2025-2026学年高中生物必修二同步复习讲义原卷版docx、第四章第一节基因指导蛋白质的合成2025-2026学年高中生物必修二同步讲义解析版docx等2份学案配套教学资源,其中学案共81页, 欢迎下载使用。
知识小结
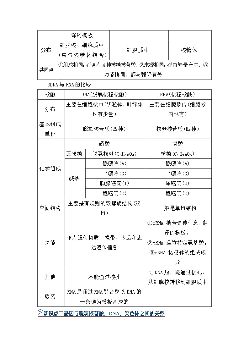
知识点一RNA的结构、种类与功能
1RNA适于作DNA信使的原因
(1)构成RNA的基本单位——核苷酸也含有4种碱基,使得RNA具备准确传递遗传信息的可能。
(2)RNA一般是单链,而且比DNA短,能通过核孔,从细胞核转移到细胞质中。
2RNA的种类及功能
3DNA与RNA的比较
知识点二基因与脱氧核苷酸、DNA、染色体之间的关系
1概念
RNA是在细胞核中,通过RNA聚合酶以DNA的一条链为模板合成的,这一过程叫作转录。
2过程(以合成mRNA为例)
(1)解旋:在细胞核内,RNA聚合酶与编码这个蛋白质的一段DNA结合使DNA双链解开,双链的碱基得以暴露。
(2)配对:细胞中游离的核糖核苷酸与DNA模板链上的碱基互补配对。
(3)连接:在RNA聚合酶的作用下,依次连接,然后形成一个mRNA分子。
(4)释放:合成的mRNA从DNA链上释放,DNA双螺旋恢复。
知识点三遗传信息的翻译
1翻译的概念
游离在细胞质中的各种氨基酸,以mRNA为模板合成具有一定氨基酸顺序的蛋白质的过程。
2密码子
(1)概念:mRNA上决定1个氨基酸的3个相邻的碱基叫作1个密码子。图中表示的mRNA上含有3个密码子。
(2)种类:64种。
①2种起始密码子:在真核生物中AUG作为起始密码子;在原核生物中,GUG也可以作起始密码子,此时它编码甲硫氨酸。
②3种终止密码子:UAA、UAG、UGA。正常情况下,终止密码子不编码氨基酸,仅作为翻译终止的信号,但在特殊情况下,UGA可以编码硒代半胱氨酸。
(3)特点
①专一性:一个密码子只决定一个特定的氨基酸。
②简并:绝大多数氨基酸具有2个以上不同的密码子,这称作密码子的简并。由于密码子的简并,当密码子
中有一个碱基发生改变时,可能并不会改变其对应的氨基酸。
③通用性:几乎所有的生物体都共用一套密码子,说明当今生物可能有着共同的起源,生命在本质上是统一的。
3转运RNA(tRNA)——氨基酸的运输工具(1)tRNA比mRNA小得多,链经折叠后外形呈三叶草形,其一端是携带氨基酸的部位,另一端有3个相邻的碱基。
(2)tRNA具有高度的专一性。每种tRNA只能识别并转运一种氨基酸。
(3)反密码子:指tRNA上可以与mRNA上的密码子互补配对的3个相邻的碱基。
4翻译的过程
5mRNA、核糖体数量、翻译速度的关系
(1)数量关系:一个mRNA分子可结合多个核糖体,同时合成多条相同肽链。
(2)意义:少量的mRNA可以迅速合成大量的蛋白质,便翻译的过程快速高效。
◎提醒
(1)翻译的过程中,mRNA相对静止,核糖体沿着mRNA移动(5′→3′)。
(2)可以根据肽链的长度判断翻译进行的方向,越长的肽链,翻译开始的时间越早,故图中翻译的方向是从左向右。
(3)因为mRNA相同,图中4个核糖体合成了4条相同的肽链,而不是4个核糖体共同完成一条肽链的合成,也不是合成4条不同的肽链。
知识点四中心法则
1中心法则的提出
(1)提出人:克里克。
(2)内容:遗传信息可以从DNA流向DNA,即DNA的复制;也可以从DNA流向RNA,进而流向蛋白质,即遗传信息的转录和翻译。
2中心法则的补充
(1)RNA的复制:RNA病毒中含有RNA复制酶,在其催化作用下,RNA可以实现自我复制,即遗传信息可以从RNA流向RNA。如车前草病毒、烟草花叶病毒等。
(2)逆转录:某些病毒含有逆转录酶,在逆转录酶的作用下,能够以RNA为模板合成DNA。即遗传信息可以从RNA流向DNA。如HIV、某些致癌病毒等。
3完善后的中心法则图解
4生命是物质、能量和信息的统一体
(1)在遗传信息的流动过程中,DNA、RNA是信息的载体,蛋白质是信息的表达产物,而ATP为信息的流动提供能量。可见,生命是物质、能量和信息的统一体。
(2)中心法则蕴含着核酸和蛋白质这两类生物大分子之间的相互联系。
知识点五中心法则相关生理过程的比较
知识点六原核细胞与真核细胞基因表达过程的区别
1过程图
2过程分析
(1)原核细胞内的基因编码蛋白质的碱基序列是连续的,一经转录就产生了成熟的mRNA,可以直接指导核糖体翻译形成蛋白质,且没有核膜的阻隔,所以在进行基因表达时可以“边转录边翻译”。
(2)真核细胞细胞核内的基因编码蛋白质的碱基序列被很多称为内含子的不能编码蛋白质的碱基序列分隔开,在转录时,先形成了不成熟的mRNA前体,然后经过剪切加工,去掉内含子对应的转录片段,再把其他片段连接起来,形成成熟的mRNA,成熟的mRNA指
导核糖体翻译形成蛋白质,再加上真核细胞核膜的阻隔,所以在进行表达时只能“先转录后翻译”。
3判断方法——二看法
一看细胞结构:如果有细胞核或核膜(如图2),则为真核生物的基因表达过程;如果无细胞核或核膜(如图1),则为原核生物的基因表达过程
二看转录和翻译能否同时进行:如果转录和翻译能同时进行(边转录边翻译),说明该过程属于原核生物的基因表达过程(如图1)或真核生物的细胞质基因表达过程;如果转录和翻译不能同时进行(先转录后翻译),说明该过程属于真核生物的核基因表达过程(如图2)
一.遗传信息的转录和翻译(共24小题)
1.金黄色葡萄球菌(简称金葡菌)可以寄生在哺乳动物的成熟红细胞中,使红细胞破裂而出现溶血现象。研究发现,金葡菌能合成并分泌α、β、γ、δ四种溶血素蛋白,其中α、γ、δ又称打孔毒素。这些打孔毒素可在宿主细胞膜上形成跨膜通道,允许小分子和离子通过,导致宿主细胞代谢紊乱并最终裂解。下列分析正确的是( )
A.金葡菌分泌四种溶血素需要内质网和高尔基体的参与
B.金葡菌可能以胞吐的方式通过跨膜通道从宿主细胞中逃逸
C.金葡菌可从宿主细胞获得合成自身成分的原料
D.四种溶血素的合成过程中均存在基因先转录后翻译的现象
【答案】C
【解答】解:A、金黄色葡萄球菌为原核生物,其细胞中不含内质网和高尔基体,分泌蛋白的加工不需要内质网和高尔基体的参与,A错误;
B、由题干信息可知,打孔毒素在宿主细胞膜上形成的跨膜通道允许小分子和离子通过,而金葡菌体积较大,无法通过该通道,B错误;
C、金葡菌寄生在宿主细胞中,可利用宿主细胞内的营养物质(如氨基酸、核苷酸等)作为合成自身成分的原料,C正确;
D、原核生物的基因表达过程中,转录和翻译是同时进行的(边转录边翻译),D错误。
故选:C。
2.农科院在培育车厘子时,采用诱变育种获得了基因A突变为基因a的品种。如图表示基因表达的过程。已知AUG为真核生物的起始密码子,UAA、UAG、UGA为终止密码子。以下说法正确的是( )
A.基因A转录的模板链为甲链,起始密码子位于该链的3′端
B.翻译过程中,核糖体沿着mRNA从5′端向3′端方向移动
C.组成蛋白质A的氨基酸数目比蛋白质a的多,所以碱基数x一定小于y
D.密码子的简并性有利于提高生物性状的稳定遗传和基因转录的速率
【答案】B
【解答】解:A、由起始密码子(AUG)与转录起始区(TAC)的碱基互补配对关系可知,转录的模板链是甲链,而起始密码子位于mRNA上,不在甲链,A错误;
B、在翻译过程中,核糖体沿着mRNA从5'端至3'端方向移动,核糖体与mRNA的结合部位形成2个tRNA的结合位点,一个位点是进入的tRNA的结合位点(A位),另一个是延伸过程中携带肽链的tRNA的结合位点(P位),B正确;
C、基因突变可能导致终止密码子提前出现,当编码的氨基酸数目增多,对应的碱基数目可能增多、减少或不变,因此无法确定碱基数x与y的数量关系,C错误;
D、密码子的简并性有利于维持生物遗传性状的稳定性,提高翻译的速率,而不是转录的速率,D错误。
故选:B。
3.生物科学的研究和实验离不开科学方法,下列有关基因的本质和基因的表达科学发现史、生物学实验与科学方法、结论等的叙述,正确的是( )
A.艾弗里利用肺炎链球菌体外转化的实验证明DNA是遗传物质利用了加法原理
B.赫尔希和蔡斯用35S和32P同时标记的噬菌体侵染大肠杆菌的实验应用了对照实验
C.梅塞尔森和斯塔尔利用放射性同位素标记技术和差速离心法证明了DNA半保留复制
D.尼伦伯格和马太采用多聚尿嘧啶核苷酸体外合成多聚苯丙氨酸,破译了第一个遗传密码
【答案】D
【解答】解:A、艾弗里利用肺炎链球菌体外转化的实验证明DNA是遗传物质利用了减法原理,A错误;
B、赫尔希和蔡斯的噬菌体侵染大肠杆菌的实验应用35S和32P分别标记形成相互对照(对比实验),B错误;
C、梅塞尔森和斯塔尔利用稳定性同位素标记技术和密度梯度离心法证明了DNA半保留复制,C错误;
D、尼伦伯格和马太用多聚尿嘧啶核苷酸(对应密码子UUU)体外合成多聚苯丙氨酸,成功破译了第一个遗传密码(UUU对应苯丙氨酸),D正确。
故选:D。
4.真核细胞的核基因转录形成的mRNA,必须经过加工(如在mRNA的5′端加上“帽子”,在3′端加上ply﹣A尾)并与某些蛋白质发生正确结合后才能通过核孔运出。不能正确与相应蛋白质结合的mRNA无法运出细胞核,并最终被降解。下列相关分析正确的是( )
A.mRNA的碱基数量为其模板DNA的碱基数量的一半
B.mRNA“帽子”可能具有保护RNA聚合酶结合位点的作用
C.mRNA此种通过核孔的运输方式,体现了核孔运输具有选择性
D.mRNA降解后形成的脱氧核苷酸能够再次被利用形成新的RNA
【答案】C
【解答】解:A、mRNA的长度通常与一个基因的长度相当,而一个DNA分子上包含多个基因,因此mRNA的碱基数量远少于其模板DNA的碱基数量,A错误;
B、RNA聚合酶的结合位点位于DNA上,mRNA“帽子”不能保护RNA聚合酶的结合位点,B错误;
C、mRNA必须与特定蛋白质正确结合后才能通过核孔运输,这种运输方式体现了核孔运输的选择性,C正确;
D、组成mRNA的单体是核糖核苷酸,不是脱氧核糖核苷酸,D错误。
故选:C。
5.真核生物的基因表达要受细胞核内和细胞质基质中的多级水平调控,其机制如图所示。下列叙述错误的是( )
A.一条mRNA上结合多个核糖体可以提高表达水平,属于翻译水平调节
B.DNA甲基化可抑制基因转录从而改变性状,而且可以遗传给子代
C.染色体的组蛋白乙酰化有利于DNA与组蛋白的解离,提高DNA转录活性
D.延迟mRNA降解属于转录水平的调节,加速蛋白质降解属于翻译水平的调节
【答案】D
【解答】解:A、一条 mRNA 上结合多个核糖体,可同时合成多条相同的肽链,提高蛋白质的合成效率,该过程发生在翻译阶段,属于翻译水平调节,A正确;
B、DNA甲基化会抑制基因的转录过程,进而影响蛋白质的合成,导致生物性状改变;且DNA甲基化的修饰可以随DNA复制传递给子代细胞,属于表观遗传,B正确;
C、组蛋白乙酰化会减弱组蛋白与DNA的结合力,有利于DNA与组蛋白解离,使转录因子更容易结合DNA,提高DNA转录活性,C正确;
D、延迟mRNA降解属于转录后水平的调控(因为mRNA是转录的产物,其降解调控发生在转录之后),加速蛋白质降解属于翻译后水平的调节,而非翻译水平,D错误。
故选:D。
6.多数真核生物基因中编码蛋白质的序列被一些不编码蛋白质的序列隔开,每一个不编码蛋白质的序列称为一个内含子。这类基因经转录、加工形成的成熟mRNA中只含有编码蛋白质的序列。某同学为检测某基因中是否存在内含子,进行了下面的实验:步骤①:获取该基因的双链DNA片段及其成熟mRNA;步骤②:加热DNA双链使之成为单链,并与步骤①所获得的成熟mRNA按照碱基配对原则形成双链分子;步骤③:制片、染色、显微镜观察,可观察到如图所示结果。下列相关叙述错误的是( )
A.图中较短单链上的密码子可能不编码氨基酸
B.根据实验结果可推测该基因有7个内含子
C.图中凸环结构的单体是4种核糖核苷酸
D.图示结果中存在3种碱基配对类型
【答案】C
【解答】解:A、图中较短的单链为成熟mRNA,其上的终止密码子不编码氨基酸,A正确;
B、DNA中有内含子序列,mRNA中没有其对应序列,变性后形成的DNA单链之一与mRNA形成双链分子时该单链DNA中无法与mRNA配对的序列能形成凸环,图示共有7个凸环,可见该基因有7个内含子,B正确;
C、图中凸环本质为DNA,其单体是4种脱氧核苷酸,C错误;
D、由于DNA分子中有A、G、C、T四种碱基,而RNA中含有A、G、C、U四种碱基,因此DNA与mRNA形成的双链分子中碱基配对类型有A﹣U、T﹣A、C﹣G等3种,D正确。
故选:C。
7.RNA编辑是指在mRNA水平上改变遗传信息的过程。RNA编辑常见于mRNA在编码区域发生碱基的替换或增减一定数目的核苷酸。下列相关叙述正确的是( )
A.RNA编辑发生时,正常mRNA会出现碱基由胸腺嘧啶替换为腺嘌呤的情况
B.mRNA的编码区域内增减一定数目的核苷酸会改变1个密码子的碱基数
C.若碱基发生替换,则翻译时多肽链的氨基酸不会发生改变
D.RNA编辑可以在不改变染色体基因的前提下,增加细胞内蛋白质的多样性
【答案】D
【解答】解:A、mRNA中没有碱基胸腺嘧啶,不会出现胸腺嘧啶替换为腺嘌呤的情况,A错误;
B、密码子的碱基数一直都是3个,不会发生改变,B错误;
C、若碱基发生替换,变为终止密码子,则翻译时多肽链的氨基酸数目会发生改变,C错误;
D、RNA编辑可以在不改变基因组的前提下,不同碱基序列编码不同的氨基酸,从而增加细胞内蛋白质的多样性,D正确。
故选:D。
8.大肠杆菌中直接编码乳糖分解代谢所需酶类的基因叫结构基因,包括基因lacZ、基因lacY和基因lacA。结构基因的上游有3个对结构基因起调控作用的核苷酸序列,其中操纵基因对结构基因起着“开关”的作用,直接控制结构基因的表达;调节基因能够调节操纵基因的状态,从而对“开关”起着控制作用。不同状态下,大肠杆菌中基因的表达情况如图所示。下列有关叙述正确的是( )
A.图中调节基因的①过程发生在细胞核,②过程发生在细胞质
B.启动序列主要是编码氨基酸的起始密码子
C.无乳糖环境中,乳糖分解代谢所需酶类的基因会表达
D.有乳糖环境中,乳糖与阻遏蛋白结合从而使操纵基因“打开”
【答案】D
【解答】解:A、过程①是转录,过程②是翻译,大肠杆菌为原核生物,无成形的细胞核,A错误;
B、由图可知,启动序列是基因的一个组成部分,对结构基因起调控作用,启动序列不被转录,不编码氨基酸的起始密码子,B错误;
C、乳糖被分解后(无乳糖环境)又可导致结构基因不表达。即在缺乏乳糖的环境中,乳糖代谢所需酶类的基因不表达,C错误;
D、乳糖与阻遏蛋白结合,使其空间结构改变而失去功能,“打开”操纵基因,结构基因表达,合成乳糖代谢酶,催化乳糖分解,D正确。
故选:D。
9.植物和植食性昆虫之间具有复杂的互作关系。研究发现水稻基因LRR2是一个感虫基因,LRR2的转录水平受褐飞虱捕食的强烈诱导,并且其转录水平与水稻抗虫性负相关。机理研究表明,LRR2的表达产物可与定位于植物细胞质膜上的共受体S互作,从而干扰共受体S与防御相关模式识别受体P和生长相关受体B之间复合体的形成,阻碍水稻的防御反应和生长发育。下列说法中错误的是( )
A.水稻和植食性昆虫的复杂互作关系是不同物种间协同进化的结果
B.褐飞虱捕食行为可诱导水稻发生基因突变产生基因LRR2并增强其表达
C.可通过敲除基因LRR2验证其功能,预期结果是水稻对稻飞虱的抗性显著增强
D.通过药物促进共受体S与受体P和受体B之间形成复合体可增加水稻产量
【答案】B
【解答】解:A、不同物种间的相互作用会引发协同进化,形成复杂的互作关系,A正确;
B、褐飞虱的捕食行为仅诱导LRR2基因的表达,而非诱导该基因的突变或产生,B错误;
C、LRR2的转录水平与水稻抗虫性负相关,若敲除LRR2基因,其干扰共受体S与受体P/B复合体形成的作用消失,防御反应和生长会恢复,抗虫性增强,C正确;
D、LRR2的表达产物可与共受体S互作,从而干扰共受体S与防御相关模式识别受体P 和生长相关受体B之间复合体的形成,阻碍水稻的防御反应和生长发育,促进复合体形成可同时增强防御和促进生长,D正确。
故选:B。
10.某细胞中有关物质合成如图,①~⑤表示生理过程,I为核膜,Ⅱ为线粒体内的环状DNA。下列叙述正确的是( )
A.物质Ⅱ上基因的遗传不遵循孟德尔定律
B.②过程的产物上含有基因的启动部位
C.③过程核糖体在mRNA上由左向右移动
D.用某药物抑制②过程,该细胞的需氧呼吸不受影响
【答案】A
【解答】解:A、物质Ⅱ上也具有基因,位于细胞质的线粒体中,而细胞质中的基因不遵循孟德尔的遗传定律,A正确;
B、②表示转录,其产物是mRNA,因此不含基因(有遗传效应的DNA的片段)的启动部位,B错误;
C、③表示翻译,是以mRNA为模板合成蛋白质的过程,据图中肽链长短可知,核糖体在mRNA上由右向左移动,C错误;
D、用某药物抑制②过程,会影响前体蛋白的形成,前体蛋白是合成线粒体内蛋白质1的原料,细胞需氧呼吸的场所主要是线粒体,因此用某药物抑制②过程,该细胞的需氧呼吸会受影响,D错误。
故选:A。
11.天然人胰岛素易形成聚合体,起效慢。科学家通过将天然人胰岛素的第28位脯氨酸与第29位赖氨酸的位置互换,研发出速效胰岛素类药物。下列说法错误的是( )
A.天然胰岛素基因转录过程中作为模板的是a链
B.速效胰岛素基因的表达过程中,在交换区位置共有6种核苷酸参与
C.天然胰岛素中第29位氨基酸对应的反密码子为5'﹣CUU﹣3'
D.速效胰岛素对应的交换区mRNA碱基序列为5'﹣AAGCCG﹣3'
【答案】B
【解答】解:A、由图可知,脯氨酸位于第28位,赖氨酸位于第29位,因此转录的方向为由右向左,因此mRNA右侧为5'端,左侧为3'端,又因为mRNA与DNA中的模板链反向平行,因此a链为转录的模板链,A正确;
B、由图可知,速效胰岛素基因的表达过程中,需要DNA的模板链a链、mRNA和tRNA的参与,交换区的脱氧核苷酸有三种,其碱基分别是C、T、G,对应mRNA上参与转录的核糖核苷酸也有三种,其碱基是G、A、C,翻译过程中对应tRNA中的反密码子也有三种核糖核苷酸,其对应的碱基是C、U、G,因此表达过程中参与的核苷酸共有7种,3种脱氧核苷酸,4种核糖核苷酸,B错误;
C、由图可知,第29位赖氨酸的密码子为5'﹣AAG﹣3',因此其对应的反密码子应为5'﹣CUU﹣3',C正确;
D、速效胰岛素交换区第28位与29位氨基酸发生交换,因此赖氨酸与脯氨酸的密码子位置发生交换,赖氨酸的密码子为5'﹣AAG﹣3',脯氨酸的密码子为5'﹣CCG﹣3',因此交换区的mRNA碱基排列顺序应为5'﹣AAGCCG﹣3',D正确。
故选:B。
12.果蝇体细胞中遗传信息的传递方向如图,①~③表示生理过程。下列叙述错误的是( )
A.催化过程②的酶是DNA聚合酶
B.图中②③在进行遗传信息表达
C.每种tRNA只能转运1种氨基酸
D.核糖体在mRNA上的移动方向是a→b
【答案】A
【解答】解:A、过程②是转录(以 DNA 为模板合成 RNA),催化转录的酶是RNA聚合酶;DNA聚合酶是催化DNA复制(过程①)的酶,A错误;
B、遗传信息的表达包括转录(②)和翻译(③),B正确;
C、tRNA具有特异性,一种 tRNA 的反密码子只能识别一种密码子,因此每种tRNA只能转运1种氨基酸,C正确;
D、根据肽链的长短(先翻译的肽链更长)可知,核糖体在mRNA上的移动方向是a→b,D正确。
故选:A。
13.幼鼠的性情与NRC31基因表达的蛋白质有关。研究表明,舔舐会降低老鼠NRC31基因的甲基化程度,该基因表达的蛋白质能降低应激激素的浓度,从而使老鼠更为镇静、温和。下列叙述正确的是( )
A.NRC31基因甲基化后,该基因的碱基序列发生了改变
B.NRC31基因甲基化所引起的生物性状的改变不能遗传给后代
C.舔舐会使细胞中NRC31基因表达的蛋白质含量减少
D.缺少舔舐的幼鼠体内应激激素水平较高
【答案】D
【解答】解:A、DNA甲基化属于表观遗传修饰,不改变基因的碱基序列,仅影响表达水平,A错误;
B、NRC31基因甲基化所引起的生物性状的改变可能会遗传给后代,进而实现表观遗传,B错误;
C、舔舐降低甲基化会促进NRC31基因表达,蛋白质含量应增加,C错误;
D、NRC31基因表达的蛋白质能降低应激激素的浓度,缺少舔舐的幼鼠NRC31基因甲基化程度高,基因表达受抑制,蛋白质含量少,因此体内应激激素水平较高,D正确。
故选:D。
14.miRNA是真核生物中调控基因表达的小分子核糖核酸。闭合环状RNA(circRNA)可通过靶向结合miRNA调控P基因的表达,进而影响细胞凋亡,调控机制如图所示。下列叙述错误的是( )
A.合成前体mRNA时,RNA聚合酶沿着模板链的3'→5'方向移动
B.circRNA在细胞核中合成后运输到细胞质中发挥作用
C.miRNA和P基因mRNA结合时的碱基配对方式与翻译时的不同
D.circRNA可靶向结合miRNA,并最终抑制细胞凋亡
【答案】C
【解答】解:A、RNA聚合酶在转录过程中沿DNA模板链的3'→5'方向移动,合成的RNA链沿5'→3'方向延伸,A正确;
B、circRNA在细胞核中由前体mRNA剪切形成,随后运输到细胞质中通过结合miRNA发挥调控作用,B正确;
C、miRNA与P基因mRNA结合时的碱基配对方式与翻译时的碱基配对方式相同,均为A﹣U、U﹣A、C﹣G、G﹣C,C错误;
D、circRNA靶向结合miRNA,使P基因mRNA正常翻译形成P蛋白,P蛋白抑制细胞凋亡,D正确。
故选:C。
15.研究发现,GrEL/GrES/CnX复合物可以修复因氧化而产生错误构象的多肽链:伴侣蛋白GrEL作为核心骨架,能结合已被氧化的多肽链;辅因子GrES和结合蛋白CnX通过与GrEL结合,参与该修复过程。如图为大肠杆菌细胞中被氧化的某多肽链修复过程,有关分析错误的是( )
A.该多肽链的折叠不需要内质网的参与
B.该过程通过脱氢形成二硫键以修复氧化的多肽链
C.细胞可能通过ATP的合成与水解调节图示过程
D.CnX、GrES与GrEL的结合具有可逆性
【答案】B
【解答】解:A、大肠杆菌是原核生物,没有内质网,故该多肽链的折叠不需要内质网的参与,A正确;
B、由图可知,CnX与已被氧化的多肽链之间形成二硫键后,通过断裂二硫键,将已被氧化的多肽链还原,B错误;
C、分析题图可知,ADP参与了多肽链修复过程,由此可知细胞可能通过ATP的合成与水解调节图示过程,C正确;
D、分析题图,被氧化的某多肽链修复过程中,CnX先与GrEL结合,之后,GrES与GrEL结合后CnX释放,由此推测CnX、GrES与GrEL的结合具有可逆性,D正确。
故选:B。
16.如图表示人体内干细胞中一条核苷酸链片段M,在酶X的作用下进行的某生理过程的部分示意图(①②③表示核苷酸链),下列说法正确的是( )
A.酶X为RNA聚合酶,该生理过程表示转录
B.酶Ⅹ的主要功能是催化磷酸二酯键的水解
C.酶Ⅹ为解旋酶,①②③的合成需要DNA聚合酶的参与
D.片段M发生碱基的替换一定导致合成的蛋白质结构改变
【答案】C
【解答】解:A、若酶X为RNA聚合酶,该生理过程表示转录,则酶X的移动方向应与图示移动方向相反,因此酶X不是RNA聚合酶,A错误;
B、从图中无法看出酶X的主要功能是催化磷酸二酯键水解。如果是DNA复制过程中的解旋酶,其作用是解开DNA双链。破坏氢键,而不是催化磷酸二酯键水解,B错误;
C、若酶Ⅹ为解旋酶,则该过程表示DNA的复制,其中一条子链的合成方向与解旋酶移动方向相同,另一条子链的合成方向可与解旋酶移动方向相反,符合图示过程,故①②③的合成需要DNA聚合酶(另外一种酶)的参与,而酶Ⅹ催化氢键的打开,C正确;
D、因密码子简并性,片段M发生碱基替换,转录形成的mRNA密码子改变,但对应氨基酸可能不变,不一定导致合成的蛋白质结构改变,D错误;
故选:C。
17.大肠杆菌中直接编码乳糖分解代谢所需酶类的基因叫结构基因,包括基因lacZ、基因lacY和基因lacA结构基因的上游有3个对结构基因起调控作用的核苷酸序列,其中操纵基因对结构基因起着“开关”的作用,直接控制结构基因的表达;调节基因能够调节操纵基因的状态,从而对“开关”起着控制作用,启动序列为启动子。不同状态下,大肠杆菌中基因的表达情况如图所示。下列有关叙述正确的是( )
A.图中调节基因的①过程发生在细胞核,②过程发生在细胞质
B.阻遏蛋白与操纵基因结合,可阻碍RNA聚合酶与起始密码子的结合,从而抑制转录
C.无乳糖环境中,乳糖分解代谢所需酶类的基因会表达
D.结构基因表达的产物催化乳糖分解后,会负反馈调节结构基因的表达
【答案】D
【解答】解:A、大肠杆菌是原核生物,没有细胞核,调节基因的①转录过程和②翻译过程都发生在细胞质,A错误;
B、阻遏蛋白与操纵基因结合,可阻碍RNA聚合酶与启动序列的结合,从而抑制转录,B错误;
C、分析题图可知,如果乳糖与阻遏蛋白结合,使其空间结构改变而失去功能,则结构基因表达,合成乳糖代谢酶,催化乳糖分解,乳糖被分解后(无乳糖环境)又可导致结构基因不表达,即在缺乏乳糖的环境中,乳糖代谢所需酶类的基因不表达,C错误;
D、结构基因表达的产物催化乳糖分解后,乳糖含量下降,对阻碍蛋白的抑制减弱,阻碍蛋白与操纵基因结合,从而抑制结构基因的表达,该过程为负反馈调节,D正确。
故选:D。
18.低温条件下,番茄幼苗会出现萎蔫、叶片黄化等现象,还会大量产生过氧化氢等活性氧,活性氧攻击生物膜和蛋白质等分子,导致细胞结构和功能受损。番茄在进化中形成了低温胁迫响应和防御机制,部分机制如图,其中脯氨酸含量与SIWRKY51基因、P5CS基因表达水平均呈正相关。下列分析正确的是( )
A.低温条件下幼苗出现萎蔫可能与活性氧破坏叶绿体结构有关
B.低温条件下SIWRKY51所在的染色体区段可能处于凝缩的状态
C.低温条件下耐低温的番茄品系能在果实中较高水平地表达P5CS
D.低温条件下SIWRKY51过表达番茄植株的脯氨酸含量低于野生型
【答案】C
【解答】解:A、由题图知,番茄响应低温胁迫的途径之一是通过提高脯氨酸的含量使细胞渗透压升高,推知低温条件下幼苗出现萎蔫是由于脯氨酸含量减少,细胞渗透压降低,细胞失水,幼苗出现萎蔫,A错误;
B、低温胁迫下SIWRKY51基因活跃表达,而如果相应染色体区段处于高度凝缩状态,则该基因转录水平应降低,与图示信息不符,B错误;
C、已知植物体内的脯氨酸含量与P5CS基因表达水平呈正相关,低温条件下番茄叶片中游离脯氨酸的含量会明显增加以响应低温胁迫,说明需要增强P5CS基因的表达水平,C正确;
D、低温条件下SIWRKY51过表达番茄植株的脯氨酸含量高于野生型,D错误。
故选C。
19.柿树炭疽病对柿子树生长及产业发展带来了巨大阻碍。木质素是植物细胞壁的主要成分,故可通过诱导细胞壁木质化抵御病原菌侵染。肉桂醇脱氢酶(CAD)是木质素合成途径中的关键酶。研究发现,转录因子WRKY可通过结合基因DkCAD1(指导合成CAD的基因)前的启动子,促进柿子树叶片木质素积累,从而增强柿树炭疽病抗性。下列相关叙述错误的是( )
A.转录启动区域甲基化可以增强柿树炭疽病抗性
B.基因DkCAD1的转录过程需要RNA聚合酶参与
C.提高基因DkCAD1的表达可提高柿树炭疽病的抗性
D.该过程可体现基因通过控制酶的合成间接控制生物性状
【答案】A
【解答】解:A、转录启动区域甲基化会抑制基因表达,阻止CAD产生,而CAD是木质素合成途径中的关键酶,故会降低柿树炭疽病抗性,A错误;
B、RNA聚合酶识别并结合启动子从而启动转录,故基因DkCAD1的转录过程需要RNA聚合酶参与,B正确;
C、提高基因DkCAD1的表达,可促进CAD生成,而CAD是木质素合成途径中的关键酶,故可提高柿树炭疽病的抗性,C正确;
D、该过程通过促进CAD的合成从而促进木质素合成,最终达到抗炭疽病,该过程可体现基因通过控制酶的合成间接控制生物性状,D正确。
故选:A。
20.在长日照条件下,ZmCCT10基因表达水平显著提高,抑制下游某些基因的表达,从而抑制玉米开花。研究人员发现ZmCCT10启动子的结合蛋白ZmGRF2调控ZmCCT10表达,相关实验结果如图所示。下列分析合理的是( )
A.ZmCCT10基因转录时,其启动子需要与解旋酶和RNA聚合酶结合
B.若ZmCCT10基因发生突变,则结合蛋白ZmGRF2将无法调控其表达
C.长日照条件下,结合蛋白ZmGRF2的含量会降低,从而抑制玉米开花
D.结合蛋白ZmGRF2在核糖体上合成,通过核孔进入细胞核中发挥作用
【答案】D
【解答】解:A、基因转录时,RNA聚合酶直接结合启动子催化转录,无需解旋酶参与,A错误;
B、基因突变具有不定向性,突变后碱基序列改变,无法确定该基因是否仍能被ZmGRF2调控,B错误;
C、由柱形图可知,ZmGRF2促进ZmCCT10基因表达;长日照下ZmCCT10基因表达水平显著提高,说明ZmGRF2含量不会降低,C错误;
D、ZmGRF2作为转录因子需与启动子结合发挥作用,其在核糖体合成后通过核孔进入细胞核,D正确。
故选:D。
21.2024年诺贝尔生理学或医学奖花落微RNA(miRNA)领域,该成果可用于治疗癌症等疾病。miRNA是一类长约22个核苷酸的非编码RNA,主要作用机制是通过与特定靶mRNA结合,实现靶mRNA的降解或抑制其表达。下列叙述错误的是( )
A.miRNA、mRNA都是基因的转录产物
B.miRNA通过碱基互补配对的方式与靶mRNA结合形成双链
C.可通过miRNA抑制原癌基因或抑癌基因的翻译过程治疗癌症
D.mRNA完全降解后可得到6种小分子
【答案】C
【解答】解:A、miRNA、mRNA均是由DNA经过转录产生的,是基因的转录产物,A正确;
B、核酸之间的结合通过碱基互补配对实现,miRNA通过碱基互补配对的方式与靶mRNA结合形成双链,B正确;
C、miRNA与靶mRNA结合形成双链,可以使mRNA不能进行翻译,即可以通过抑制原癌基因的翻译过程治疗癌症,但是若抑制抑癌基因的翻译,则会诱导癌症,C错误;
D、mRNA完全降解后可得到6种小分子,包括磷酸、核糖、A、G、C、U,D正确。
故选:C。
22.核糖体上有3个供tRNA结合的位点,其中A位点是新进入的tRNA结合位点,P位点是肽链延伸过程中的tRNA结合位点,E位点是空载的tRNA释放位点,如图所示。(图中1~3代表氨基酸的序号)。下列叙述正确的是( )
A.密码子AUG和UGG分别编码了氨基酸1和氨基酸3
B.反密码子与终止密码子的碱基互补配对使得肽链的延伸终止
C.翻译过程中,核糖体沿着mRNA的移动方向是b端→a端
D.图中P位点结合的tRNA上的反密码子是5'﹣GUC﹣3'
【答案】A
【解答】解:A、据图可知,密码子AUG是E位点,编码的是第一个氨基酸,即氨基酸1,密码子UGG是A位点,编码的是第三个氨基酸,即氨基酸3,A正确;
B、由于终止密码通常不决定氨基酸,当核糖体遇到终止密码子时,翻译过程会终止,终止密码子没有对应的反密码子,B错误;
C、根据题干信息A位点是新进入的tRNA结合位点,P位点是延伸中的tRNA结合位点,E位点是空载tRNA结合位点可知,tRNA的移动顺序是A位点→P位点→E位点,即核糖体沿着mRNA的移动方向是a端→b端,C错误;
D、P位点结合的tRNA上的反密码子与其密码子(5'﹣CAG﹣3')反向平行互补配对,所以tRNA上的反密码子是5'﹣CUG﹣3',D错误。
故选:A。
23.BDNF(脑源性神经营养因子)是小鼠大脑中表达最为广泛的一种神经营养因子,也广泛分布于人类中枢神经系统中,其主要作用是影响神经可塑性和认知功能。众多研究表明,抑郁症与BDNF基因甲基化水平及外周血中BDNFmRNA含量变化等有关。以下图1为DNA甲基化机理图,图2为BDNF基因表达及调控过程。
(1)DNMT3是一种DNA甲基化转移酶,结合图1和已有知识,下列叙述正确的有 CD 。
A.DNA分子中甲基胞嘧啶不能与鸟嘌呤配对
B.DNA甲基化引起的变异属于基因突变
C.DNA甲基化可能阻碍RNA聚合酶与启动子结合
D.DNA甲基转移酶发挥作用需与DNA结合
(2)图2中过程③以 氨基酸 为原料合成肽链。
(3)抑郁症小鼠与正常鼠相比,图2中②过程 增强 (填“减弱”或“不变”或“增强”),若①过程反应强度不变,则BDNF的含量将 减少 (填“减少”或“不变”或“增加”)。
(4)若抑郁症小鼠细胞中一个DNA分子的一个G﹣C中胞嘧啶甲基化后,又发生脱氨基生成了胸腺嘧啶,则该DNA分子经过n次复制后,所产生的子代DNA分子中异常的DNA占比为 。与正常DNA分子相比,异常DNA的稳定性 低 (填“低”或“高”)。
【答案】(1)CD
(2)氨基酸
(3)增强 减少
(4) 低
【解答】解:(1)A、从图1中可知,DNA分子中5’甲基胞嘧啶依然能与鸟嘌呤配对,A错误;
B、DNA甲基化没有引起基因中碱基序列的改变,因此,甲基化引起的变异不属于基因突变,B错误;
C、DNA甲基化可能阻碍RNA聚合酶与启动子结合,进而影响了基因的表达,导致了表型的改变,C正确;
D、DNA甲基转移酶的作用对象是相关的基因上的碱基,因而其发挥作用的过程需与DNA结合,D正确。
故选:CD。
(2)图2中过程③为翻译过程,是以mRNA为模板,以氨基酸为原料合成多肽链的过程,该过程在核糖体上进行。
(3)图中显示,miRNA﹣195基因调控BDNF基因表达的机理是miRNA﹣195与BDNF基因表达的 mRNA形成局部双链结构,影响翻译过程。题中显示,“BDNF是小鼠大脑中表达最为广泛的一种神经营养因子,其主要作用是影响神经可塑性和认知功能,据此可推测,抑郁症小鼠与正常鼠相比,图2中②过程“增强”,若①过程反应强度不变,则BDNF的含量将①“减少”,进而影响了BDNF的合成,影响了神经系统变得功能。
(4)若抑郁症小鼠细胞中一个DNA分子的一个C﹣G中胞嘧啶甲基化后,又发生脱氨基生成了胸腺嘧啶,该变化发生在DNA分子的一条链中,则由发生改变的单链经过复制产生的子代DNA分子均发生异常,而由正常的单链为模板复制产生的子代DNA分子均正常,据此可推测该DNA分子经过n次复制后,所产生的子代DNA分子中异常的DNA占比为。与正常DNA分子相比,异常DNA的稳定性变低,因为异常DNA分子中由原来的C﹣G碱基对变成了A﹣T碱基对,且C﹣G碱基对中氢键的数目多。
故答案为:
(1)CD
(2)氨基酸
(3)增强 减少
(4) 低
24.回答下列有关遗传信息传递的问题。
(1)图一为细胞中合成蛋白质的示意图,该过程的模板是 mRNA(信使RNA) (填名称),核糖体的移动方向为 右→左 (填“右→左”或“左→右”)。
(2)图二表示某DNA片段遗传信息的传递过程,①﹣⑤表示物质或结构,a、b、c表示生理过程。基因的表达指的是图中的 b、c (填字母)过程,a过程所需的原料是 脱氧核苷酸 ,完成b过程所需的酶是 RNA聚合酶 。c过程中转运氨基酸的运载体通过图二中的 b (填字母)过程合成。
(3)从化学成分角度分析,与图二中③结构的化学组成最相似的是 A 。
A.烟草花叶病毒
B.噬菌体
C.酵母菌
D.染色体
(4)如果图二中最终形成的肽链④是二十肽,则编码④的基因至少含有 120 个碱基(不考虑终止密码子)。
【答案】(1)mRNA(信使RNA) 右→左
(2)b、c 脱氧核苷酸 RNA聚合酶 b
(3)A
(4)120
【解答】解:(1)图一所示为翻译过程,模板是mRNA(信使RNA);根据肽链的长度分析可知,核糖体的移动方向是从右到左(由短到长)。
(2)根据以上分析已知,图二中a表示DNA的自我复制过程,b表示转录过程,c表示翻译过程,遗传信息的表达包括转录和翻译,即图二中的b(转录)、c(翻译)过程;a表示DNA复制,该过程所需原料为脱氧(核糖)核苷酸;b表示转录过程,需要RNA聚合酶的催化;c表示翻译过程,该过程中转运氨基酸的载体为tRNA,是通过转录过程产生的,对应图二中的b(转录)。
(3)③为核糖体,由蛋白质和RNA组成;
A、烟草花叶病毒由蛋白质和RNA组成,A正确;
B、噬菌体由蛋白质和DNA组成,B错误;
C、酵母菌中含有多种化合物,C错误;
D、染色体主要由蛋白质和DNA组成,D错误。
故选:A。
(4)如果图二中最终形成的肽链④是二十肽,即肽链④有20个氨基酸,mRNA上三个相邻碱基决定一个氨基酸,则编码④的基因长度至少有20×3×2=120个。
故答案为:
(1)mRNA(信使RNA) 右→左
(2)b、c 脱氧核苷酸 RNA聚合酶 b
(3)A
(4)120
二.RNA分子的组成和种类(共14小题)
25.载体是指某些能传递能量或运载其他物质的分子。有些分子既能传递能量,又能运载其他物质,以下分子中,不符合该特点的是( )
A.tRNAB.ATPC.NADPHD.NADH
【答案】A
【解答】解:A、tRNA(转运RNA)的主要功能是在翻译过程中转运氨基酸,将特定的氨基酸运送到核糖体上的相应位置,参与蛋白质的合成,但它不能传递能量,A错误;
B、ATP是直接能源物质,水解时释放能量,同时其特殊化学键断裂可将磷酸基团转移给其他分子(如酶的磷酸化),因此ATP既能传递能量又能运载磷酸基团,B正确;
C、NADPH在光合作用中携带氢和电子,为暗反应提供能量和还原剂,同时传递能量并运载物质,C正确;
D、NADH在细胞呼吸中携带氢和电子,参与线粒体内膜的电子传递链,驱动ATP合成,既传递能量又运载氢和电子,D正确。
故选:A。
26.下列有关物质结构和功能的叙述正确的是( )
A.胰蛋白酶属于蛋白质,能被自身所分解
B.如果某个动物血液中钙盐的含量太高,会出现抽搐等症状
C.镁是合成类胡萝卜素的原料
D.每一种tRNA只能识别并运载一种氨基酸
【答案】D
【解答】解:A、胰蛋白酶属于蛋白质,但不能被自身所分解,A错误;
B、如果某个动物血液中钙盐的含量太低,会出现抽搐等症状,B错误;
C、镁是合成叶绿素的原料,C错误;
D、tRNA具有专一性,一种tRNA只能识别并运载一种氨基酸,D正确。
故选:D。
27.下列关于RNA和蛋白质的叙述,正确的是( )
A.RNA和蛋白质分子都含C、H、O、N四种元素
B.RNA在细胞核中以脱氧核苷酸为原料合成
C.叶绿体和线粒体中的RNA和蛋白质完全相同
D.RNA聚合酶在核糖体中催化氨基酸合成蛋白质
【答案】A
【解答】解:A、RNA含C、H、O、N、P五种元素,蛋白质主要含有C、H、O、N四种元素,A正确;
B、RNA在细胞核中以核糖核苷酸为原料合成,B错误;
C、叶绿体和线粒体的功能不同,其中的RNA和蛋白质不完全相同,C错误;
D、RNA聚合酶主要在细胞核中催化核糖核苷酸合成RNA,D错误。
故选:A。
28.日本研究人员发现人类和小白鼠的软骨细胞中富含“miR140”分子,这是一种微型单链核糖核酸。与正常小鼠比较,不含“miR140”分子的实验鼠软骨的损伤程度要严重得多。下列关于“miR140”的叙述错误的是( )
A.“miR140”分子中一定含有糖类物质
B.“miR140”分子中含有两个游离的磷酸基团
C.“miR140”分子对生命活动有重要作用
D.“miR140”分子不是人和小鼠的遗传物质
【答案】B
【解答】解:A、“miR140”分子中含有核糖,A正确;
B、“miR140”分子为单链RNA,故只含有一个游离的磷酸基团,B错误;
C、由题意可知,“miR140”分子对生命活动有重要作用,C正确;
D、人和小鼠的遗传物质是DNA,“miR140”分子为RNA,故不是人和小鼠的遗传物质,D正确。
故选:B。
29.下列关于RNA的说法,错误的是( )
A.某些RNA是细胞中的遗传物质
B.某些RNA能指导蛋白质的合成
C.某些RNA能识别并转运物质
D.某些RNA是细胞结构的组成成分
【答案】A
【解答】解:A、细胞生物的遗传物质都是DNA,某些RNA是病毒中的遗传物质,A错误;
B、mRNA能指导蛋白质的合成,B正确;
C、tRNA能识别并转运物质氨基酸,C正确;
D、rRNA组成核糖体,是细胞结构的组成成分,D正确。
故选:A。
30.细胞内常见的RNA有三种,分别是mRNA、tRNA和rRNA。下列关于三种RNA的结构和功能的叙述,正确的是( )
A.翻译过程中,mRNA、tRNA和rRNA均参与发挥作用
B.三种RNA通常是单链结构,分子内部均不含氢键
C.在正常细胞中,三种RNA均以DNA的两条链为模版转录形成
D.RNA分子内部某些磷酸二酯键可被限制性内切核酸酶催化水解
【答案】A
【解答】解:A、翻译过程中,mRNA、tRNA和rRNA均参与发挥作用,mRNA作模板,tRNA转运氨基酸,rRNA是构成核糖体的重要组分,A正确;
B、三种RNA通常是单链结构,但RNA分子内部部分碱基互补配对,可以形成氢键,B错误;
C、转录是以DNA的一条链作模板,在正常细胞中,三种RNA均以DNA的一条链为模版转录形成,C错误;
D、限制性内切核酸酶识别特定的DNA片段,不能识别并切割RNA,D错误。
故选:A。
31.RNA可能的功能是( )
①作为某些病毒的遗传物质
②作为某些细菌的遗传物质
③催化某些反应
④作为翻译的直接模板。
A.①④B.①②③C.①③④D.①②③④
【答案】C
【解答】解:①RNA可以作为RNA病毒的遗传物质,①正确;
②细菌的遗传物质是DNA,②错误;
③某些RNA具有催化功能,③正确;
④mRNA作为翻译的直接模板,④正确。
故选:C。
32.有科学家认为最早出现的生物大分子很可能是RNA,它兼具了DNA和蛋白质的功能。下列关于RNA的结构和功能的叙述,错误的是( )
A.SARS病毒的遗传信息储存在RNA中
B.RNA的合成过程只发生在细胞核内
C.核糖体合成蛋白质过程中有肽键形成
D.RNA与DNA中所含元素的种类相同
【答案】B
【解答】解:A、SARS病毒的遗传物质是RNA,因此其遗传信息储存在RNA中,A正确;
B、RNA的合成过程主要发生在细胞核内,此外在线粒体和叶绿体中也能进行,B错误;
C、氨基酸在核糖体上脱水缩合形成多肽链,故核糖体合成蛋白质过程中有肽键形成,C正确;
D、RNA与DNA中所含元素的种类相同,都是C、H、O、N、P,D正确。
故选:B。
33.人类免疫缺陷病毒(HIV)含有两个相同的单链RNA分子,两者通过局部碱基互补配对形成“吻式”结构,进而形成特殊的“共轴螺旋”(如图)。下列说法正确的是( )
A.HIV遗传物质的3'端含有一个游离的磷酸基团
B.“吻式”结构中,碱基A与U数量相等,C与G数量相等
C.图中虚线内的碱基C与G、C与A之间均通过氢键相互连接
D.图中的两条RNA链通过反向平行的方式盘旋成“共轴螺旋”
【答案】B
【解答】解:A、HIV的遗传物质为RNA,其5'端含有一个游离的磷酸基团,A错误;
BD、两个相同的单链RNA分子通过局部碱基互补配对形成“吻式”结构,而不是反向平行,“吻式”结构中,碱基A与U数量相等,C与G数量相等,B正确,D错误;
C、图中虚线内的碱基C与G、C与A位于一条单链上,碱基之间通过“—核糖—磷酸—核糖—”相连,C错误。
故选:B。
34.环状RNA(circRNA)是一种非编码闭合RNA,在细胞核中产生,但在核外发挥作用。circRNA可与某种RNA结合,进而影响癌细胞代谢;也可以被胞外囊泡(外泌体)包裹,进入血管内皮细胞,调节细胞通透性,帮助癌细胞转移。下列叙述正确的是( )
A.一个circRNA分子中游离的磷酸基团数目为2
B.circRNA产生后需穿过4层磷脂分子以发挥作用
C.circRNA可能通过干扰转录来影响癌细胞代谢
D.circRNA可作为细胞间信息交流的信息分子
【答案】D
【解答】解:A、环状RNA(circRNA)是一类环状RNA分子,不含游离的磷酸基团,A错误;
B、环状RNA(circRNA)在细胞核中产生,通过核孔到达细胞质发挥作用,不需要穿过磷脂分子,B错误;
C、RNA为翻译的模板,circRNA可与某种RNA结合,通过干扰翻译来影响癌细胞代谢,C错误;
D、环状RNA(circRNA)进入血管内皮细胞,调节细胞通透性,帮助癌细胞转移,由此可知,circRNA可作为细胞间信息交流的信息分子,D正确。
故选:D。
35.科研工作者2021年在细胞膜上发现一种新型生物分子——糖RNA(如图),并揭示了其在人类自身免疫性疾病中发挥的作用。下列说法错误的是( )
A.细胞中RNA通常为单链结构
B.RNA的基本单位是核糖核苷酸
C.糖RNA可被称为糖被,可能参与信息传递
D.细胞膜功能复杂性与糖链结构多样性有关
【答案】C
【解答】解:A、细胞中RNA通常为单链结构,A正确;
B、RNA的基本单位是核糖核苷酸,脱氧核苷酸是DNA的基本单位,B正确;
C、与蛋白质分子结合形成糖蛋白,或与脂质结合形成糖脂的糖类分子叫作糖被,C错误;
D、细胞膜功能复杂性与蛋白质有关,也与糖链结构多样性有关,D正确。
故选:C。
36.下列关于真核生物RNA的叙述,错误的是( )
A.RNA主要在细胞核中合成,通过核孔转移到细胞质中
B.RNA全部是在细胞核内转录形成的
C.RNA一般是单链,而且比DNA短,分子中不含碱基 T
D.RNA可作为核糖体的组成成分
【答案】B
【解答】解:A、RNA 是通过转录合成,而转录主要在细胞核中合成,合成好的RNA通过核孔转移到细胞质中参与翻译过程,A正确;
B、RNA 主要是在细胞核内转录形成的,也有少部分在线粒体或叶绿体转录形成,B错误;
C、RNA 一般是单链,而且比DNA短,分子中不含碱基T,其特有的碱基是U,C正确;
D、RNA包括tRNA,mRNA,rRNA三种,其中rRNA是核糖体的组成成分之一,D正确。
故选:B。
37.正常情况下﹒下列有关细胞内RNA的叙述,正确的是( )
A.细胞内的RNA大部分位于细胞核中,少数在线粒体和叶绿体中
B.RNA具有储存遗传信息、运输、参与组成细胞结构等功能,但无催化功能
C.RNA片段彻底水解后得到的碱基中嘌呤的数量和嘧啶的数量相等
D.翻译过程至少需要3种RNA参与
【答案】D
【解答】解:A、细胞内的RNA大部分位于细胞质中,主要在线粒体和叶绿体中,A错误;
B、细胞中的mRNA具有传递遗传信息的作用;tRNA具有运输氨基酸的作用;某些酶的本质为RNA,具有催化化学反应的作用,B错误;
C、RNA片段通常为单链结构,其彻底水解后得到的碱基中嘌呤的数量和嘧啶的数量未必相等,C错误;
D、翻译过程至少需要3种RNA参与,分别需要mRNA作为翻译的模板,tRNA作为运输氨基酸的工具,核糖体作为翻译的模板,其中核糖体的组成成分中有rRNA,D正确。
故选:D。
38.用如图表示几组概念之间的关系,其中不正确的是( )
A.1表示RNA,2~4分别表示mRNA、tRNA、rRNA
B.1表示基因的表达,2~4分别表示复制、转录和翻译
C.1表示人类遗传病,2~4分别表示单基因遗传病、多基因遗传病、染色体异常遗传病
D.1表示生物进化的原材料,2~4分别表示基因突变、基因重组和染色体变异
【答案】B
【解答】解:A、RNA分为mRNA,tRNA和rRNA,因此1表示RNA,2~4分别表示mRNA、tRNA、rRNA,A正确;
B、基因的表达过程包括转录和翻译过程,不包括DNA分子的复制,B错误;
C、人类的遗传病包括单基因遗传病、多基因遗传病、染色体异常遗传病,C正确;
D、突变和基因重组是生物进化的原材料,其中突变包括基因突变和染色体变异,D正确。
故选:B。
三.中心法则及其发展(共22小题)
39.如图为中心法则中遗传信息流向图,下列相关说法错误的是( )
A.HIV病毒进行④过程主要发生在人体的T淋巴细胞中
B.在蚕豆根尖分生区细胞中能进行的过程仅有①②③
C.在翻译的过程中,核糖体与mRNA结合后,从mRNA的5'端向3'端移动
D.在翻译的过程中,mRNA密码子5'﹣AUG﹣3'对应tRNA上反密码子为5'﹣UAC﹣3'
【答案】D
【解答】解:A、HIV主要感染T淋巴细胞,因此④逆转录过程主要发生在人体的T淋巴细胞中,A正确;
B、根尖分生区细胞能分裂,该处细胞中可进行DNA复制、转录、翻译,因此蚕豆根尖分生区细胞正常状态下仅进行①DNA复制、②转录和③翻译,而④⑤过程只能发生在被某些病毒侵染的细胞中,B正确;
C、在翻译的过程中,核糖体与mRNA结合后,从mRNA的5'端向3'端移动,逐次读取密码子,C正确;
D、tRNA的反密码子与mRNA密码子配对时,反密码子的3’端对应mRNA的5’端,方向互补,因此mRNA密码子5'﹣AUG﹣3'对应tRNA上反密码子为3'﹣UAC﹣5',D错误。
故选:D。
40.如图为某种单股RNA冠状病毒在宿主细胞内的增殖过程,序号代表相关生理过程。下列相关叙述正确的是( )
A.该病毒的遗传物质是﹣RNA
B.图中相关酶的合成应在RNA聚合酶合成之后
C.若+RNA中共含有m个碱基,其中腺嘌呤、尿嘧啶的数量分别为a、b,则完成一次①②共需要消耗m﹣a﹣b个胞嘧啶核糖核苷酸
D.①②③④⑤所需的能量均由宿主细胞线粒体提供
【答案】C
【解答】解:A、子代病毒由蛋白质和+RNA组装而成,说明该病毒的遗传物质是+RNA,A错误;
B、由图可知,RNA聚合酶的合成需要相关酶的作用,故相关酶的合成应该在RNA聚合酶合成之前,B错误;
C、先以+RNA为模板合成一条﹣RNA,再以这条﹣RNA为模板合成+RNA,+RNA与﹣RNA是碱基互补配对关系,以+RNA为模板合成一条子代﹣RNA需要消耗的胞嘧啶核糖核苷酸的数目等于+RNA中鸟嘌呤的数目,以这条﹣RNA为模板合成+RNA需要消耗的胞嘧啶核糖核苷酸的数目等于﹣RNA中鸟嘌呤的数目,也就是+RNA中胞嘧啶的数目,因此整个过程中需要的胞嘧啶核糖核苷酸的数目为+RNA中鸟嘌呤和胞嘧啶核糖核苷酸数目之和,即m﹣a﹣b,C正确;
D、能量应由宿主细胞细胞质基质和线粒体提供,D错误。
故选:C。
41.生命是物质、能量和信息的统一体。遗传信息以核酸为载体,以ATP驱动信息流动。下列关于遗传信息流动及相关物质的说法正确的是( )
A.被HIV感染的细胞中遗传信息既可从RNA流向RNA,也可从RNA流向DNA
B.细胞中遗传信息既可从DNA流向蛋白质,也可从蛋白质流向DNA
C.tRNA的核苷酸序列由DNA决定,其上每三个相邻的碱基为一个反密码子
D.rRNA参与蛋白质的合成,但它本身不会翻译为蛋白质
【答案】D
【解答】解:A、HIV是逆转录病毒,感染宿主细胞后,其RNA通过逆转录生成DNA,遗传信息从RNA流向DNA,而不存在RNA的复制,因此被感染的细胞中不存在RNA流向RNA的信息传递,A错误;
B、中心法则中遗传信息可从DNA流向蛋白质,但不存在从蛋白质流向DNA的途径,B错误;
C、tRNA的核苷酸序列由DNA转录决定,但反密码子仅位于tRNA的一端,是三个特定的相邻碱基,C错误;
D、rRNA是核糖体的组成成分,参与蛋白质合成,但其自身由DNA转录生成,不会被翻译为蛋白质,D正确。
故选:D。
42.RNA在遗传信息的传递、转录、翻译以及调控等过程中发挥关键作用。下列叙述正确的是( )
A.被HIV侵染的T细胞中,RNA可来自转录和RNA复制
B.RNA一般呈单链结构,内部可能有氢键
C.合成RNA的过程不同,但碱基互补配对方式都相同
D.细胞内的基因转录过程,需要解旋酶、RNA聚合酶的催化
【答案】B
【解答】解:A、HIV为逆转录病毒,因此被HIV侵染的T细胞中,RNA的来源有转录,但没有RNA复制,A错误;
B、tRNA是单链RNA,其结构呈三叶草状,内部有氢键,B正确;
C、转录合成RNA的过程中碱基配对方式有T﹣A、A﹣U、C﹣G、G﹣C,RNA复制过程中碱基配对方式有U﹣A、A﹣U、C﹣G,G﹣C,C错误;
D、转录过程不需要解旋酶的催化,D错误。
故选:B。
43.下列关于中心法则及其补充的有关叙述,错误的是( )
A.翻译时,核糖体沿着模板链的5′端向3′端进行
B.大肠杆菌、线粒体、叶绿体中均可进行边转录边翻译
C.以4种脱氧核苷酸为原料的过程一定是DNA的复制过程
D.细胞内DNA复制的能量来源于ATP和dNTP
【答案】C
【解答】解:A、翻译时,核糖体沿着模板链(mRNA)的5'端向3'端进行,A正确;
B、大肠杆菌为原核生物,其中没有核膜阻隔,线粒体、叶绿体中有DNA和核糖体,它们均可进行边转录边翻译,B正确;
C、以4种脱氧核苷酸为原料的过程不一定是DNA的复制过程,也可能是逆转录过程,C错误;
D、细胞内DNA复制的能量可以来源于ATP,也可以来源于dNTP,D正确。
故选:C。
44.中心法则阐述了遗传信息的流动方向,下列表示转录过程的是( )
A.DNA→DNAB.DNA→RNA
C.RNA→蛋白质D.RNA→RNA
【答案】B
【解答】解:通过RNA聚合酶以DNA的一条链为模板合成RNA的过程,这一过程叫做转录,遗传信息流由DNA→RNA,B正确,ACD错误。
故选:B。
45.如图表示生物遗传信息由DNA向蛋白质传递与表达的过程。下列说法错误的是( )
A.能特异性识别信使RNA上密码子的分子所携带的物质是氨基酸
B.a﹣e过程各阶段都遵守碱基互补配对原则
C.在细胞生物中,a和b过程发生的场所不一定是细胞核
D.a过程发生在真核细胞分裂的间期,RNA病毒一定有d过程发生
【答案】D
【解答】解:A、能特异性识别信使RNA上密码子的分子是tRNA,tRNA所携带的分子是氨基酸,A正确;
B、图中a﹣e过程分别表示DNA分子的复制、转录、翻译、逆转录、RNA分子的复制等过程,各阶段均遵循碱基互补配对原则,B正确;
C、a表示DNA分子的复制,b表示转录过程,可以发生在真核生物的细胞核中、细胞质中以及原核生物的拟核中,C正确;
D、a过程可发生在真核细胞分裂的间期,也可发生在原核细胞内;只有逆转录病毒才有d过程(逆转录)发生,D错误。
故选:D。
46.番茄黄化曲叶病毒主要通过烟粉虱进行传播,遗传信息的流动如图所示。下列相关叙述正确的是( )
A.番茄黄化曲叶病毒的遗传物质中嘌呤碱基与嘧啶碱基的总数相等
B.番茄黄化曲叶病毒通过烟粉虱侵染番茄,体现了细胞间的信息交流
C.番茄黄化曲叶病毒的遗传物质和番茄核糖体中的核酸类型不同
D.该病毒增殖所需的原料、能量、模板和酶由宿主番茄细胞提供
【答案】C
【解答】解:A、分析题图可知,番茄黄化曲叶病毒的遗传物质是单链DNA,其嘌呤碱基与嘧啶碱基的总数不一定相等,A错误;
B、番茄黄化曲叶病毒是无细胞结构的生物,其通过烟粉虱侵染番茄不能体现细胞间的信息交流,B错误;
C、病毒的遗传物质是DNA,而核糖体中的核酸为rRNA,两者核酸类型不同,C正确;
D、病毒增殖的原料(核苷酸、氨基酸)、能量(ATP)和酶由宿主提供,但模板是病毒自身的DNA,而非宿主提供,D错误。
故选:C。
47.中心法则揭示了生物体内遗传信息的传递规律。下列叙述错误的是( )
A.蛙的红细胞在进行DNA复制时,两条子链延伸方向相反
B.参与转录和逆转录过程的酶种类不同
C.翻译过程中核糖体沿mRNA5'→3'的方向移动依次读取密码子
D.只有通过RNA的复制过程RNA病毒的遗传信息才能传递给子代
【答案】D
【解答】解:A、DNA复制时,DNA聚合酶只能从5′端向3′端延伸子链,DNA的两条链反向平行,所以蛙的红细胞进行DNA复制时,两条子链延伸方向相反,A正确;
B、参与转录和逆转录过程的酶种类不同,转录过程需要RNA聚合酶,逆转录过程需要逆转录酶,B正确;
C、翻译过程中,核糖体沿mRNA5′→3′的方向移动,依次读取密码子,进行肽链合成,C正确;
D、RNA 病毒分为逆转录病毒和非逆转录病毒。逆转录病毒如HIV,通过逆转录过程将遗传信息传递给子代;非逆转录病毒可通过RNA复制过程传递遗传信息给子代,并非只有通过RNA复制过程RNA病毒的遗传信息才能传递给子代,D错误。
故选:D。
48.不同抗菌药物抑制细菌生长的机制各有差异。比如红霉素能与核糖体结合,抑制肽链的延伸;环丙沙星能抑制细菌DNA的复制;利福平能抑制细菌RNA聚合酶的活性。下列说法正确的是( )
A.红霉素能阻止转录过程从而影响肽链的合成
B.利福平能影响氢键的断裂和磷酸二酯键的形成
C.环丙沙星能抑制细菌减数分裂过程的DNA复制
D.以上三种抗生素所抑制过程的模板和原料均相同
【答案】B
【解答】解:A、红霉素能与核糖体结合,抑制肽链的延伸(翻译过程的步骤),并非抑制转录过程。转录是合成RNA的过程,与核糖体和肽链延伸无关,A错误;
B、利福平抑制RNA聚合酶活性。RNA聚合酶在转录中负责解开DNA双链(断裂氢键)并催化RNA链合成(形成磷酸二酯键),B正确;
C、细菌通过二分裂增殖,不进行减数分裂(减数分裂为真核生物特有),C错误;
D、翻译的模板是mRNA,原料为氨基酸;DNA复制的模板是DNA,原料为脱氧核苷酸;转录的模板是DNA,原料为核糖核苷酸。三者模板和原料均不同,D错误。
故选:B。
49.流感病毒(遗传物质为vRNA)进入宿主细胞后,早期大量表达病毒蛋白,建立感染基础,而晚期通过其表达的NS2蛋白调控病毒基因组的复制过程,其作用机制如图,数字表示过程。据图分析,下列说法正确的是( )
A.过程①②③④利用的原料是核糖核苷酸
B.cRNA作为逆转录或RNA复制的模板
C.晚期表达的NS2蛋白不利于病毒的增殖
D.NS2蛋白抑制剂可能开发为抗流感药物
【答案】D
【解答】解:A、过程①是翻译,原料是氨基酸,过程②③④为RNA的合成过程,原料是核糖核苷酸,A错误;
B、图中cRNA作为RNA复制的模板,并没有作为逆转录的模板(逆转录是以RNA为模板合成DNA的过程,图中未涉及),B错误;
C、晚期表达的NS2蛋白促进vRNA的合成,有利于病毒的增殖,C错误;
D、NS2蛋白是病毒基因表达的产物,可调控病毒基因组的复制过程,NS2蛋白抑制剂可抑制NS2蛋白的作用,从而抑制病毒基因组的复制过程,可能开发为抗流感药物,D正确。
故选:D。
50.如图表示生物界的中心法则,下列有关叙述正确的是( )
A.健康的人体内可以发生图中所有过程
B.烟草花叶病毒侵入宿主细胞后发生①→②→③→④的过程
C.⑤过程需要逆转录酶的参与
D.该图揭示了遗传信息传递的一般规律
【答案】D
【解答】解:A、观察可知,图中①为DNA的复制、②为转录、③为翻译、④为逆转录、⑤为RNA复制、⑥为以RNA为模板的翻译。健康人体内,细胞进行分裂时可发生①DNA复制过程,细胞要合成蛋白质需要通过②转录和③翻译过程,但健康人体内不会发生④逆转录和⑤RNA复制过程,所以健康的人体内不可以发生图中所有过程,A错误;
B、烟草花叶病毒是RNA病毒,其遗传物质是RNA,侵入宿主细胞后,以自身RNA为模板进行⑤RNA复制,再通过⑥翻译合成蛋白质,而不需要经过①→②→③→④的过程,B错误;
C、⑤是RNA复制过程,需要RNA复制酶的参与,不需要逆转录酶。④是逆转录过程,需要逆转录酶的参与,C错误;
D、该图展示了从DNA到RNA再到蛋白质的遗传信息传递路径,以及DNA复制、RNA复制、逆转录等过程,揭示了遗传信息传递的一般规律,D正确。
故选:D。
51.某种病毒侵入宿主细胞后,以自身RNA为模板合成DNA并整合到宿主细胞DNA中,宿主细胞分裂时,病毒的遗传信息就传递给了子细胞,具体过程如图所示。下列分析正确的是( )
A.分子①的形成过程需要脱氧核苷酸和DNA聚合酶
B.单链DNA的5′端“发夹”作为合成第二条链的引物
C.分子①和分子②的碱基互补配对方式不完全相同,嘌呤与嘧啶的比值不相同
D.以病毒RNA为模板合成双链DNA的过程涉及磷酸二酯键的形成和断裂
【答案】D
【解答】解:A、分子①的形成是病毒RNA逆转录形成DNA的过程,因此原料是脱氧核苷酸,不需要DNA聚合酶,需要逆转录酶的参与,A错误;
B、单链DNA的3'端“发夹”作为合成第二条链的引物,B错误;
C、分子①是DNA和RNA杂交双链,配对碱基是A﹣T、U﹣A、G﹣C、C﹣G,分子②是双链DNA,配对碱基是A﹣T、T﹣A、G﹣C、C﹣G,碱基互补配对方式不完全相同,双链核酸分子中碱基互补配对,即嘌呤和嘧啶配对,因此嘌呤与嘧啶的比值相同,C错误;
D、结合图示分析,以病毒RNA为模板合成分子①时,涉及磷酸二酯键的形成,形成分子②时切割发夹过程中涉及磷酸二酯键的断裂,D正确。
故选:D。
52.1970年,Hward Temin和David Baltimre在劳斯肉瘤病毒(RSV,一种RNA病毒)中发现逆转录过程,并因此获得1975年诺贝尔生理学或医学奖。下列关于逆转录病毒的基因表达的叙述,正确的是( )
A.RSV中遗传信息的传递过程违背了中心法则
B.RSV在宿主细胞内通过逆转录酶将RNA逆转录为DNA
C.RSV的转录过程依赖于宿主细胞提供模板
D.RSV的RNA可以直接被核糖体识别并翻译成蛋白质
【答案】B
【解答】解:A、逆转录病毒中遗传信息的传递过程遵循中心法则,A错误;
B、逆转录病毒在宿主细胞内通过逆转录酶将RNA逆转录为DNA,B正确;
C、RSV的转录过程不依赖宿主细胞提供模板,依赖于RSV逆转录过程形成的DNA中的一条链作为模板,C错误;
D、RNA不能直接被核糖体识别翻译,需要经过RNADNAmRNA,才能被核糖体识别并翻译成蛋白质,D错误。
故选:B。
53.HIV侵染人体T细胞后,利用自身逆转录酶催化合成单链DNA,再利用T细胞中的DNA聚合酶催化合成双链DNA,该双链DNA可进入细胞核并整合到染色体DNA上。下列推断正确的是( )
A.HIV能在普通培养基中增殖,其逆转录酶作用的模板是RNA
B.青霉素等抗生素可抑制HIV细胞壁的合成,从而抑制其增殖
C.HIV侵入T细胞后遗传信息的传递经历了逆转录﹣→DNA复制﹣转录→翻译
D.T细胞中的DNA聚合酶由HIV的RNA控制合成,HIV会使T细胞凋亡
【答案】C
【解答】解:A、HIV是病毒,不能在普通培养基中增殖,必须在宿主活细胞内才能增殖,其逆转录酶作用的模板是RNA,A错误;
B、HIV是病毒,没有细胞结构,没有细胞壁,青霉素不能抑制HIV的增殖,B错误;
C、HIV侵染人体T细胞后,利用自身逆转录酶催化合成单链DNA,再利用T细胞中的DNA聚合酶催化合成双链DNA,该DNA整合到染色体DNA上后,可以参与DNA复制,后续可参与蛋白质的表达,C正确;
D、T细胞中的DNA聚合酶由T细胞中的DNA控制合成,HIV会使T细胞凋亡,D错误。
故选:C。
54.新型冠状病毒(SARS﹣CV﹣2)是RNA病毒。病毒侵入宿主细胞后,病毒RNA可直接指导RNA聚合酶等酶的合成。RNA聚合酶能以病毒RNA为模板合成互补的RNA,再以互补的RNA为模板合成新的病毒RNA,实现病毒RNA的复制。据此可判断( )
A.RNA聚合酶以4种脱氧核苷酸为底物合成病毒RNA
B.病毒RNA被宿主细胞的核糖体结合并翻译出蛋白质
C.不能依据病毒RNA的特异性序列进行核酸检测
D.新冠病毒遗传信息的流向为RNA→DNA→蛋白质
【答案】B
【解答】解:A、RNA聚合酶以4种核糖核苷酸为底物合成病毒RNA,A错误;
B、病毒RNA是正链RNA,可以被宿主细胞的核糖体结合并翻译出蛋白质,B正确;
C、病毒RNA的碱基序列也有特异性,可以依据病毒RNA的特异性序列进行核酸检测,C错误;
D、新冠病毒遗传信息的流向为RNA→蛋白质,+RNA→﹣RNA→+RNA,D错误。
故选:B。
55.如图揭示了遗传信息传递的一般规律,下列叙述正确的是( )
A.酵母菌细胞中的过程①②发生在细胞核中,过程③发生在细胞质中
B.过程①②③在洋葱根尖分生区细胞的有丝分裂和减数分裂过程中均会发生
C.蛙的红细胞在进行无丝分裂时不发生过程①
D.人体成熟的红细胞在正常生命活动中不发生过程①②③④⑤
【答案】D
【解答】解:A、过程①是DNA复制,过程②是转录,酵母菌中含有线粒体,线粒体中也能发生①②过程,A错误;
B、洋葱根尖分生区细胞进行有丝分裂,不会进行减数分裂,B错误;
C、过程①是DNA复制,蛙的红细胞在进行无丝分裂时也会发生DNA复制,C错误;
D、人体成熟的红细胞没有细胞核和核糖体,这意味着它们失去了DNA,所以不会发生过程①②③;过程④是逆转录,过程⑤是RNA复制,逆转录和RNA复制发生在RNA病毒中,不会发生在人体成熟的红细胞中,D正确。
故选:D。
56.脊髓灰质炎病毒是一种单股正链RNA病毒,如图是该病毒在细胞内增殖示意图。有关叙述正确的是( )
A.过程①中的+RNA上三个相邻的碱基都能决定一个氨基酸
B.过程②与过程③发生碱基互补配对的方式有差异
C.酶X是RNA聚合酶,其合成和发挥作用的场所是细胞核
D.+RNA复制产生1个子代+RNA的过程,消耗的嘌呤碱基数等于嘧啶碱基数
【答案】D
【解答】解:A、氨基酸是由密码子决定的,密码子是位于mRNA上的三个相邻的碱基,共有64种,一半情况下有3种是终止密码子,不决定任何氨基酸,决定氨基酸的密码子是61种,A错误;
B、过程②与过程③都是以RNA为模板,形成RNA,发生碱基互补配对的方式相同,B错误;
C、RNA聚合酶催化RNA的形成,酶X是RNA聚合酶,其合成场所是核糖体,C错误;
D、+RNA复制产生子代+RNA的过程,首先以+RNA为模板形成﹣RNA,该过程遵循碱基互补配对原则,然后以﹣RNA为模板形成+RNA,该过程遵循碱基互补配对原则,最终形成的+RNA和原来的+RNA完全相同,该过程消耗的嘌呤碱基数等于嘧啶碱基数,D正确。
故选:D。
57.研究表明猪内源性逆转录病毒(PERV)能够将自己的基因整合到猪基因组中,如图是PER的生活史示意图。有关叙述正确的是( )
A.受体与PERV结合说明细胞膜具有进行细胞间信息交流的功能
B.过程①②③④都需要模板、原料、能量和酶
C.分别用35S和15N标记PERV的蛋白质和RNA以探究其遗传物质
D.过程④需要猪细胞提供核糖体和tRNA等
【答案】D
【解答】解:A、转录病毒(PERV)没有细胞结构,不能说明细胞膜具有进行细胞间信息交流的功能,A错误;
B、过程②是病毒逆转录的DNA整合到宿主细胞的核DNA上属于基因重组,不需要模板、原料等,B错误;
C、该病毒是逆转录病毒,逆转录酶和RNA都会进入细胞,因此分别用35S和15N标记PERV的蛋白质和RNA无法探究其遗传物质,C错误;
D、转录病毒(PERV)没有细胞结构,只能寄生在活细胞中,过程④是翻译,需要宿主细胞提供核糖体和tRNA等,D正确。
故选:D。
(多选)58.下列关于真核生物的遗传信息及其传递的叙述,错误的是( )
A.DNA指纹技术运用了个体遗传信息的多样性
B.正常情况下,遗传信息可以从DNA流向RNA,也可以从RNA流向DNA
C.遗传信息传递过程遵循碱基互补配对原则
D.核糖体上拥有某种酶,可以将游离的氨基酸连接到tRNA上
【答案】ABD
【解答】解:A、DNA指纹技术运用了个体遗传信息的特异性,A错误;
B、正常情况下,真核生物遗传信息可以通过转录从DNA流向RNA,但是无法从RNA流向DNA,该过程只能发生在逆转录病毒侵染宿主细胞后,B错误;
C、遗传信息传递过程包括转录和翻译两个阶段,都遵循碱基互补配对原则,C正确;
D、游离的氨基酸连接到tRNA上发生在细胞质基质,不在核糖体上,D错误。
故选:ABD。
59.2024年诺贝尔生理学或医学奖授予两位美国科学家,因其“发现micrRNA及转录后基因调控功能”。micrRNA简称miRNA,一般为长约22核苷酸的真核生物内源非编码RNA,在癌症的发生发展中发挥着至关重要的作用。miRNA在细胞中产生及发挥调控功能的过程如图1所示。
(1)miRNA基因的基本组成单位是 脱氧核苷酸 ,①过程需要 RNA聚合 酶。与DNA复制相比较,①过程特有的碱基互补配对形式是 A﹣U 。
(2)据图1分析,Exprtin5的功能是将前体miRNA通过 核孔 (填结构名称)转运到细胞质,miRNA对靶基因的表达调控发生在图2中的 ③ 。(编号选填)
(3)以下相关叙述正确的选项有 CD 。
A.miRNA基因与miRNA在化学构成上的差异仅限于五碳糖的种类,其他方面则无显著不同
B.据图1推测,Drsha和Dicer的功能都是催化氢键的断裂
C.图1中③过程会导致翻译终止,原因是RISC复合体干扰了核糖体在mRNA上的移动
D.图1中④过程RISC复合体会导致结合的mRNA降解,这一过程的特异性依赖于碱基互补配对
【答案】(1)脱氧核苷酸;RNA聚合;A﹣U
(2)核孔;③
(3)CD
【解答】解:(1)miRNA基因是有遗传效应的DNA的片段,因此基本组成单位是脱氧核苷酸,①过程是miRNA基因转录产生前导miRNA的过程,因此需要RNA聚合酶的参与。与DNA复制相比较,①转录过程特有的碱基互补配对形式是A﹣U。
(2)据图1分析,Exprtin5的功能是将前体miRNA转运到细胞质中,由于miRNA是大分子物质,因此通过核孔运输。前体miRNA经Drsha酶的催化,临近的单链互补为双链,miRNA出细胞核后,成为成熟miRNA,在细胞质中对靶基因的表达进行调控,发生在图2中的③。
(3)A、miRNA基因是有遗传效应的DNA片段,而miRNA是RNA,因此两者在化学构成上的差异包括五碳糖的种类以及尿嘧啶与胸腺嘧啶碱基的不同,而且DNA是双链,RNA是单链,A错误;
B、据图1推测,Drsha把前体miRNA为形成双链的部分变成了双链,因此Drsha的功能是催化氢键的合成,而Dicer是把双链部分解螺旋,因此Dicer的功能是催化氢键的断裂,B错误;
C、图1中③过程因为RISC复合体干扰了核糖体在mRNA上的移动,导致mRNA无法翻译,C正确;
D、图1中④过程RISC复合体通过碱基互补配对原则与mRNA结合,进而导致mRNA降解,D正确。
故选:CD。
故答案为:
(1)脱氧核苷酸;RNA聚合;A﹣U
(2)核孔;③
(3)CD
60.2024年12月1日是第37个“世界艾滋病日”,我国的宣传活动主题为“社会共治,终结艾滋,共享健康”,旨在号召各方行动起来,共同担起防艾责任,昂首迈向2030年终结艾滋病公共卫生威胁的目标,形成强大合力,共建健康中国,共享健康成果。据图回答下列相关问题:
(1)HIV是逆转录病毒,图甲中A表示 逆转录酶 ,它能够催化以HIV的RNA为模板,利用脱氧核苷酸聚合成DNA的过程。请用文字和箭头的方式写出HIV在人体细胞中增殖过程中的遗传信息流向 (中心法则图示)。
(2)据图乙分析,6~12月抗体浓度水平升高,抗体的作用是 与病原体(HIV)特异性结合,抑制HIV对人体细胞的黏附 ;4~12年,辅助性T细胞的数量逐渐下降的原因是 HIV主要侵染辅助性T细胞,随着病毒复制,辅助性T细胞数量持续下降 。
(3)目前,我国对所有的HIV感染者或艾滋病患者实行“发现就治疗,而且免费”的目的是 “发现就治疗,而且免费”的目的是有效地降低艾滋病的病死率,逐步提高感染者和病人的生存质量,不断减少社会歧视,也为“到2030年实现全民健康覆盖,终结艾滋病”这样的可持续发展目标作出贡献 。
【答案】(1)逆转录酶
(2)与病原体(HIV)特异性结合,抑制HIV对人体细胞的黏附 HIV主要侵染辅助性T细胞,随着病毒复制,辅助性T细胞数量持续下降
(3)“发现就治疗,而且免费”的目的是有效地降低艾滋病的病死率,逐步提高感染者和病人的生存质量,不断减少社会歧视,也为“到2030年实现全民健康覆盖,终结艾滋病”这样的可持续发展目标作出贡献
【解答】解:(1)HIV 是逆转录病毒,逆转录过程需要逆转录酶的催化,所以图甲中A表示逆转录酶。其在人体细胞中增殖过程中的遗传信息流向是:以自身RNA为模板,在逆转录酶作用下合成DNA,DNA再转录形成RNA,RNA翻译形成蛋白质,。
(2)抗体的作用是与病原体(HIV)特异性结合,进而抑制HIV对人体细胞的黏附。HIV主要侵染辅助性T细胞,随着病毒在辅助性T细胞内不断复制,会导致辅助性T细胞被破坏,所以辅助性T细胞的数量持续下降。
(3)对所有的HIV感染者或艾滋病患者实行“发现就治疗,而且免费”,可以让患者及时得到治疗,从而有效降低艾滋病的病死率,提高感染者和病人的生存质量,减少社会歧视,同时也为实现“2030年实现全民健康覆盖,终结艾滋病”的可持续发展目标做贡献。
故答案为:
(1)逆转录酶
(2)与病原体(HIV)特异性结合,抑制HIV对人体细胞的黏附 HIV主要侵染辅助性T细胞,随着病毒复制,辅助性T细胞数量持续下降
(3)“发现就治疗,而且免费”的目的是有效地降低艾滋病的病死率,逐步提高感染者和病人的生存质量,不断减少社会歧视,也为“到2030年实现全民健康覆盖,终结艾滋病”这样的可持续发展目标作出贡献名称
信使RNA
转运RNA
核糖体RNA
缩写
mRNA
tRNA
rRNA
示意图
结构
单链
单链(局部存在双链结构),二级结构呈三叶草形
单链
功能
携带从DNA上转录来的遗传信息,作为翻译的模板
识别密码子,转运特定的氨基酸
参与构成核糖体
分布
细胞核、细胞质中(常与核糖体结合)
细胞质中
核糖体
共同点
①组成相同:都含有4种核糖核苷酸;②来源相同:都由转录产生;③功能协同:都与翻译有关
核酸
DNA(脱氧核糖核酸)
RNA(核糖核酸)
分布
主要在细胞核中(线粒体、叶绿体也有少量)
主要在细胞质内(细胞核内也有)
基本组成单位
脱氧核苷酸(四种)
核糖核苷酸(四种)
化学组成
磷酸
磷酸
五碳糖
脱氧核糖(C5H10O4)
核糖(C5H10O5)
碱基
腺嘌呤(A)
腺嘌呤(A)
鸟嘌呤(G)
鸟嘌呤(G)
胸腺嘧啶(T)
尿嘧啶(U)
胞嘧啶(C)
胞嘧啶(C)
空间结构
主要是有规则的双螺旋结构(双链)
一般是单链结构
功能
作为遗传物质,携带、传递和表达遗传信息
①mRNA:携带遗传信息,翻译的模板。
②tRNA:运输特定氨基酸。
③rRNA:核糖体的组成成分
其他
不能通过核孔
比DNA短,能通过核孔,从细胞核转移到细胞质中
联系
RNA是通过RNA聚合酶以DNA的一条链为模板合成的
项目
DNA复制
转录
翻译
逆转录
RNA复制
场所
细胞核(主要)
细胞核(主要)
核糖体
宿主细胞
宿主细胞
模板
DNA的两条链
DNA(基因)的一条链
mRNA
RNA
RNA
原料
4种脱氧核苷酸
4种核糖核苷酸
21种氨基酸
4种脱氧核苷酸
4种核糖核苷酸
酶
解旋酶、DNA聚合酶
RNA聚合酶
缩合反应相关的酶
逆转录酶
RNA复制酶
能量
ATP
碱基互补配对原则
G→C,C→G
A→T,T→A
A→U,T→A
A→U,U→A
A→T,U→A
A→U,U→A
产物
两个子代DNA
RNA
多肽链
DNA
RNA
信息传递
DNA→DNA
DNA→RNA
mRNA→蛋白质
RNA→DNA
RNARNA
意义
前后代之间传递遗传信息
传递遗传信息
表达遗传信息
通过宿主细胞传递遗传信息,合成病毒蛋白质,以实现病毒的繁殖
病毒的亲子代之间传递遗传信息
相关学案
这是一份高中生物人教版 (2019)必修2《遗传与进化》基因指导蛋白质的合成精品学案设计,文件包含第四章第一节基因指导蛋白质的合成2025-2026学年高中生物必修二同步复习讲义原卷版docx、第四章第一节基因指导蛋白质的合成2025-2026学年高中生物必修二同步讲义解析版docx等2份学案配套教学资源,其中学案共81页, 欢迎下载使用。
这是一份高中生物人教版 (2019)必修2《遗传与进化》第1节 基因指导蛋白质的合成导学案,共23页。
这是一份高中生物人教版 (2019)必修2《遗传与进化》第4章 基因的表达第1节 基因指导蛋白质的合成学案,共18页。学案主要包含了遗传信息的转录,遗传信息的翻译,中心法则等内容,欢迎下载使用。
相关学案 更多
- 1.电子资料成功下载后不支持退换,如发现资料有内容错误问题请联系客服,如若属实,我们会补偿您的损失
- 2.压缩包下载后请先用软件解压,再使用对应软件打开;软件版本较低时请及时更新
- 3.资料下载成功后可在60天以内免费重复下载
免费领取教师福利 






.png)





