


运城市2025-2026学年中考化学全真模拟试题(含答案解析)
展开 这是一份运城市2025-2026学年中考化学全真模拟试题(含答案解析),共13页。试卷主要包含了文明洛阳,从我做起等内容,欢迎下载使用。
1.答卷前,考生务必将自己的姓名、准考证号填写在答题卡上。
2.回答选择题时,选出每小题答案后,用铅笔把答题卡上对应题目的答案标号涂黑,如需改动,用橡皮擦干净后,再选涂其它答案标号。回答非选择题时,将答案写在答题卡上,写在本试卷上无效。
3.考试结束后,将本试卷和答题卡一并交回。
一、单选题(本大题共15小题,共30分)
1.2017 年是水污染治理产业“大年”,下列行为不会引起水污染的是
A.定期清理河面漂浮垃圾
B.电镀厂废水的直接排放
C.农业上除草剂的广泛使用.
D.生活中洗涤剂的大量使用
2.利用盐酸和硝酸银探究铁、铜、银的金属活动顺序,下列实验可以不需要进行的是
A.铁+稀盐酸 B.铜+稀盐酸 C.银+稀盐酸 D.铜+硝酸银溶液
3.下列有关原子的说法不正确的是( )
A.原子中质子数一定等于电子数B.原子中一定含有质子、中子和电子
C.原子的质量主要集中在原子核上D.金属原子最外层的电子一般少于4个
4.2016年世界环境日的主题确定为“改善环境质量,推动绿色发展”。下面做法符合这一主题的是( )
A.大量开采矿物,保障金属材料的使用
B.推广使用太阳能、风能,缓解温室效应
C.采用焚烧的方法处理农作物秸秆和垃圾
D.生活中尽量使用含磷洗衣粉,便于给水体提供养分
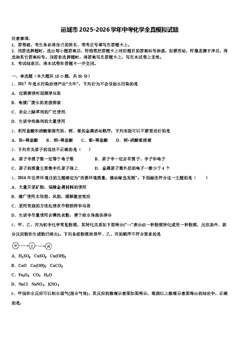
5.甲、乙、丙为初中化学常见物质,其转化关系如下图所示(“→”表示由一种物质转化成另一种物质,反应条件、部分反应物和生成物已略去)。下列各组物质按照甲、乙、丙的顺序不符合要求的是
A.H2SO4 CuSO4 Cu(OH)2
B.CaO Ca(OH)2 CaCO3
C.Fe3O4 CO2 H2O
D.NaCl NaNO3 KNO3
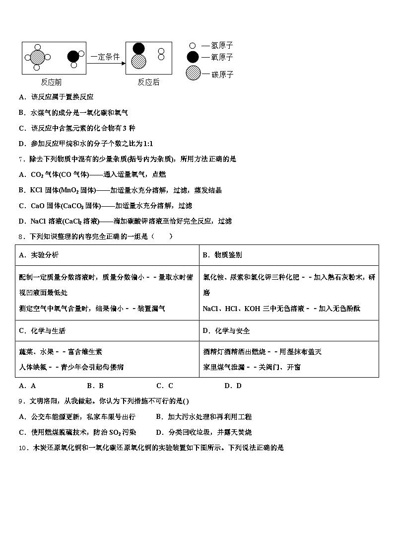
6.甲烷和水反应可以制水煤气(混合气体),其反应的微观示意图如图所示,根据以上微观示意图得出的结论中,正确的是:
A.该反应属于置换反应
B.水煤气的成分是一氧化碳和氧气
C.该反应中含氢元素的化合物有3种
D.参加反应甲烷和水的分子个数之比为1:1
7.除去下列物质中混有的少量杂质(括号内为杂质),所用方法正确的是
A.CO2气体(CO气体)——通入适量氧气,点燃
B.KCl固体(MnO2固体)——加适量水充分溶解,过滤,蒸发结晶
C.CaO固体(CaCO3固体)——加适量水充分溶解,过滤
D.NaCl溶液(CaCl2溶液)——滴加碳酸钾溶液至恰好完全反应,过滤
8.下列知识整理的内容完全正确的一组是( )
A.AB.BC.CD.D
9.文明洛阳,从我做起。你认为下列措施不可行的是( )
A.公交车能源更新,私家车限号出行B.加大污水处理和再利用工程
C.使用燃煤脱硫技术,防治SO2污染D.分类回收垃圾,并露天焚烧
10.木炭还原氧化铜和一氧化碳还原氧化铜的实验装置如下图所示。下列说法正确的是
A.木炭、一氧化碳与氧化铜的反应都属于置换反应
B.两个实验的相关反应中,只有碳元素的化合价发生改变
C.两个实验中都可观察到红色固体变黑
D.两个实验的操作中都要防止液体倒吸
11.对于物质的量相同的硫酸(H2SO4)和磷酸(H3PO4),下列说法错误的是
A.分子数相同
B.氧原子数相同
C.原子总数相同
D.摩尔质量相同
12.如图是关于氧气化学性质的部分知识网络,关于该图说法正确的是( )
A.S,P在氧气中燃烧均会产生大量白烟
B.Ⅰ,Ⅱ两类反应均体现了氧气的可燃性
C.Fe在Ⅰ、Ⅱ两类反应中的产物不相同
D.Ⅰ类反应放出热量,Ⅱ类反应吸收热量
13.物质的用途错误的是( )
A.二氧化碳制作汽水B.氧化钙作干燥剂
C.氧气用作燃料D.石墨制作电极
14.下列说法不正确的是( )
A.蒸发过程中出现较多固体时,停止加热
B.用润湿的pH试纸测定溶液酸碱度,结果一定偏小
C.实验室用蒸馏法降低水的硬度
D.点燃氢气前,需检查其纯度
15.青山绿水就是金山银山,捡拾垃圾是有助于减少环境污染的一种简单方法。以下是小敏在江边捡拾的垃圾,不属于有机物的是
A.塑料瓶B.泡沫饭盒
C.易拉罐D.垃圾袋
二、填空题(本大题共1小题,共6分)
16.学习化学后,我们学会了从微观角度认识物质。
(1)已知碳原子和氧原子的结构示意图分别为: 和 ,下列说法不正确的是. ______(填序号)。
A 两种原子的质子数相同
B 两种元素化学性质相同
C 两种原子的第一层电子数相同
D 两种元素位于同一周期
(2)氯化钾、金刚石、干冰三种物质中,由离子构成的物质是____(写化学式),保持干冰化学性质的粒子名称是______。
(3)下图是某反应的微观示意图, 请根据图示回答:
①若D为单质,则该反应的化学方程式为____;
②若A、B化学计量数之比为5:4,则D中含____种元素。
三、简答题(本大题共2小题,共25分)
17.(8分)金属和金属材料在生产和生活中有着广泛的应用。下列有关金属或金属材料的说法中正确的是______。
A 自然界的金属通常以单质形式存在
B 合金一定含有两种或两种以上的金属
C 生铁和钢都是铁的合金
D 真金不怕火炼是因为黄金的熔点很高加热时铜能与浓硫酸反应,生成硫酸铜、水和二氧化硫,则反应的化学方程式为______。如图1是某同学设计的探究金属活动性顺序的实验:
图1 图2
①B试管中反应的化学方程式是______;
②写出D试管中出现的现象:______。
③上述实验不能证明镁、锌、铁、铜、银五种金属活动性顺序的原因是_______________?如图2是CO与CuO反应实验的改进装置,当实验中出现______时,即说明反应开始发生了。该改进装置的主要优点是_____________?黄铜是铜和锌形成的合金,将某黄铜20g放入足量稀硫酸中充分反应后,得到0.4g氢气,试计算这种黄铜中铜的质量分数__________。
18.(8分)我国有漫长的海岸线,海洋蕴藏着丰富的资源。请按要求填空:
(1)海洋为我们提供了营养丰富的食材。鱼虾富含的_____是机体生长及修补受损组织的主要原料,海带富含的_____可以预防 甲状腺肿大。
(2)海水淡化可缓解淡水资源匮乏问题。
①从海水中获得淡水可采取的方法是_____(填字母) ;
A 过滤法 B 蒸馏法 C 吸附法
②水变成水蒸气的过程中,发生变化的是_____ (填字母序号)。
A 分子个数
B 分子质量
C 分子间隔
D 分子种类
(3)为了除去粗盐溶液中的Ca2+、Mg2+、SO42-,可按照下列实验步骤进行:①加过量BaC12溶液②加过量NaOH溶液③加过量Na2CO3溶液④过滤⑤加入适量盐酸。其中步骤③加过量Na2CO3溶液的目的是_____。
(4)利用苦卤制取镁,主要流程如图:
①步骤II中的试剂a的化学式是_____;
②步骤Ⅲ是一个分解反应,则另一生成物的化学式:_____。
(5)下表为氯化钠在不同温度时的溶解度。结合表中数据回答:
配制200克10%的氯化钠溶液时,需50°C氯化钠饱和溶液中质量为_____ g(精确到0.1克)。
四、探究题(本大题共1小题,共9.0分)
19.(8分)已知氧化铜还原成铜的过程中有氧化亚铜生成。如图是小华同学用CO还原氧化铜的实验装置图,当玻璃管中黑色物质全部变红后,小华想知道红色物质中有哪些成分?请你与小华一起完成下面的探究。
①全部是铜; ②全部是氧化亚铜;
③是铜和氧化亚铜的混合物。氧化亚铜是一种红色固体,能与稀硫酸发生如下反应:
Cu2O+H2SO4=Cu+CuSO4+H2O为了验证这些猜想,小华同学进行了以下探究活动,请完成下列问题:
(交流反思)(1)小华实验装置中的石灰水的主要作用是_____,从环保角度看,该装置有待改进,请写出一种改进措施_____。请写出氧化铜与CO反应生成氧化亚铜的化学方程式_____。
参考答案
一、单选题(本大题共15小题,共30分)
1、A
【解析】
A、定期清理河面漂浮垃圾能保护水资源,符合题意;
B、电镀厂废水的直接排放会引起水污染,不符合题意;
C、农业上除草剂的广泛使用会引起水污染,不符合题意;
D、生活中洗涤剂的大量使用会引起水污染,不符合题意;
故选:A。
2、C
【解析】由金属活动顺序表的应用,验证实验的设计思路为:根据三种金属与盐酸反应情况,可验证铁的活动性比铜、银强;然后利用金属铜和硝酸银的置换结果,验证铜的活动性比银强;对比四个实验,实验A证明金属铁能置换出酸中的氢;B证明金属铜不能置换出酸中的氢,而实验D可以证明银的活动性小于铜,所以不做实验C也不影响三种金属活动性的判断。故选C。
3、B
【解析】
A、原子中,核内质子数等于核外电子数,选项正确;
B、原子中一定含有质子和电子,但不一定含有中子,如氢原子中只含一个质子和一个电子,不含中子,选项错误;
C、一个质子或中子的质量都约为一个电子质量的1836倍,且原子中质子数等于电子数,所以原子的质量主要集中在原子核上,选项正确;
D、金属原子最外层的电子一般少于4个,在化学反应中易失去电子形成阳离子,选项正确,故选B。
4、B
【解析】
A、矿物属于不可再生资源,要尽量保护,不可大量开采,故A错误;B、推广利用太阳能、风能,可以减少二氧化碳的排放,从而缓解温室效应,故B正确;C、焚烧农作物秸秆和垃圾会造成空气污染,不符合主题,故C错误;D、大量使用含磷洗衣粉,会造成水质富营养化,污染水资源,故D错误。故选B。
5、D
【解析】
A、硫酸与氧化铜反应产生硫酸铜和水,硫酸铜与氢氧化钠反应产生氢氧化铜沉淀和硫酸钠;故选项正确,但不符合题意;
B、氧化钙与水反应产生氢氧化钙,氢氧化钙与二氧化碳反应产生碳酸钙和水;故选项正确,但不符合题意;
C、四氧化三铁高温条件下与一氧化碳反应产生铁和二氧化碳,二氧化碳与氢氧化钠反应产生碳酸钠和水;故选项正确,但不符合题意;
D、氯化钠与硝酸银反应产生硝酸钠和氯化银沉淀,硝酸钠不能转为硝酸钾;故选项错误,但符合题意;
故选:D。
6、D
【解析】
A、根据反应的微观示意图,反应物中没有单质,因此该反应不符合置换反应的特点,错误;B、水煤气的成分是一氧化碳和氢气,错误;C、根据反应的化学方程式可知,该反应中含氢元素的化合物有2种,分别是甲烷和水,错误;D、根据反应的微观示意图,可知该反应的化学方程式为CH4+H2O CO+3H2,该反应的化学方程式中甲烷和水的计量数之比(即分子个数之比)为1:1,正确。故选D。
7、B
【解析】
A、除去二氧化碳中的一氧化碳不能够通氧气点燃,这是因为当二氧化碳大量存在时,少量的一氧化碳是不会燃烧的,选项A错误;
B、KCl固体易溶于水,MnO2固体难溶于水,加适量水充分溶解,过滤,蒸发结晶,可以除去KCl固体中混有的少量MnO2固体,选项B正确;
C、CaO固体能与水反应生成氢氧化钙,碳酸钙不溶于水,会把原物质CaO除去,不符合除杂原则,选项C错误;
D、CaCl2溶液能与碳酸钾溶液反应生成碳酸钙沉淀和氯化钾,能除去杂质但引入了新的杂质氯化钾,不符合除杂原则,选项D错误。故选B。
8、D
【解析】
A中配制一定质量分数溶液时,量取水时俯视凹液面最低处,质量分数偏大,故不完全正确;
B中氯化铵、尿素和氯化钾三种化肥中分别加入熟石灰粉末,研磨,只有氯化铵中会产生刺激性气味的气体,而尿素和氯化钾中没有明显现象,故不能鉴别;NaCl、HCl、KOH三中无色溶液中分别加入无色酚酞,只有KOH溶液会变红色,而NaCl、HCl中都没有明显现象,故不能鉴别。故完全不正确;
C中人体缺氟导致青少年会发生龋齿,故不完全正确;
D中酒精灯酒精洒出燃烧可用湿抹布盖灭,因为可隔绝氧气,家里煤气泄漏可采用关阀门、开窗通风,从而降低可燃气体的浓度,故完全正确。
故选:D。
9、D
【解析】
A、公交车能源更新、私家车限号出行可以防止或减少空气的污染,不符合题意;
B、加大污水处理和再利用工程能防治水污染,节约用水,不符合题意;
C、使用燃煤脱硫技术、防治SO2污染能减少酸雨的形成,不符合题意;
D、分类回收垃圾可以减少污染节约资源,但露天焚烧产生有毒有害气体污染空气,符合题意。
故选D。
10、D
【解析】
本题考查了一氧化碳、木炭的化学性质,它们共同的化学性质是可燃性和还原性,因此都可以做还原剂;一氧化碳、木炭还原氧化铜的现象相同:黑色变红色,澄清的石灰水变浑浊;由于一氧化碳有毒,能够污染环境,所以一氧化碳还原氧化铜要对尾气进行处理;木炭还原氧化铜时发生的是置换反应,一氧化碳发生的不是置换反应。
【详解】
A、木炭还原氧化铜时发生的是置换反应,一氧化碳发生的不是置换反应,故选项A错误;
B、两个实验的相关反应中,碳元素、铜元素的化合价发生改变,故选项B错误;
C、一氧化碳、木炭还原氧化铜具有相同的现象:黑色变红色,故选项C错误;
D、木炭还原氧化铜时要防止液体倒吸,一氧化碳还原氧化铜的实验也需要防止液体倒吸,选项D正确。
故选D。
11、C
【解析】
摩尔是表示物质的量的单位,符号为ml,一摩尔任何粒子所包含的粒子数目都等于12g碳12所包含的碳原子的个数,约为6.02×1023个。
【详解】
A. 物质的量相同的硫酸(H2SO4)和磷酸(H3PO4)分子数相同,都6.02×1023个,选项正确;
B. 由化学式可知,一个硫酸分子和一个磷酸分子中都含有4个氧原子,物质的量相同的硫酸和磷酸中氧原子数相同,选项正确;
C. 由化学式可知,一个硫酸分子由7个原子构成,一个磷酸分子由8个原子构成,物质的量相同的硫酸和磷酸中原子总数不相同,选项错误;
D. 摩尔质量数值上等于物质的相对分子质量,硫酸的相对分子质量98,磷酸的相对分子质量为98,二者的摩尔质量相同,选项正确。
故选C。
12、C
【解析】
A、硫磺在氧气中燃烧产生气体不会产生白烟,说法错误;故不符合题意;
B、氧气不具有可燃性,说法错误;故不符合题意;
C 、Fe在Ⅰ中生成四氧化三铁、Ⅱ中生成三氧化二铁,说法正确;故符合题意;
D、两者都是放热的反应,说法错误,故不符合题意;
故选C。
13、C
【解析】
A. 在加压、降温条件下水中可较多地溶解二氧化碳,制作汽水,此选项正确;
B. 氧化钙能与水反应,可作干燥剂,此选项正确;
C. 氧气支持燃烧,用作助燃剂,此选项错误;
D. 石墨具有导电性,可制作电极,此选项正确。故选C。
14、B
【解析】
A、蒸发过程中出现较多固体时,停止加热,利用余热蒸干,A选项说法正确,不符合题意;
B、用润湿的pH试纸测定溶液酸碱度,若溶液为酸性,得到的pH值偏大,若溶液为碱性,得到的pH值偏小,B选项说法不正确,符合题意;
C、蒸馏法得到蒸馏水,蒸馏水是纯水,软水,实验室用蒸馏法降低水的硬度,C选项说法正确,不符合题意;
D、氢气与氧气混合在一定体积范围内点燃会有爆炸的危险,点燃氢气前,需检查其纯度,D选项说法正确,不符合题意。故选B。
15、C
【解析】
A、塑料瓶是用塑料制成的,塑料属于有机物,不符合题意;B、泡沫饭盒是用塑料制成的,塑料属于有机物,不符合题意;C、易拉罐是用金属材料制成的,金属材料是无机材料,不属于有机物,符合题意;D、垃圾袋是用塑料制成的,塑料属于有机物,不符合题意。故选C。
二、填空题(本大题共1小题,共6分)
16、AB KCl 二氧化碳分子 4NH3+3O22N2+6H2O 2
【解析】
(1)由碳原子与氧原子的结构示意图可知:
A.在原子结构示意图中,圆圈内的数字表示该原子的质子数,所以两种原子的质子数不相同,故错误;
B.最外层电子数决定元素的化学性质,由原子结构示意图可知,两种原子的最外层电子数不同,所以两种元素化学性质不相同,故错误;
C.由原子结构示意图可知,两种原子的第一层电子数相同,均为2,故正确;
D.两种元素的原子核外具有2个电子层,所以两种元素位于同一周期,故正确。
故选:AB;
(2)氯化钾是由钾离子与氯离子构成的、金刚石是由碳原子构成的、干冰是由二氧化碳分子构成的,干冰是固态二氧化碳的俗称,是由二氧化碳分子构成的,分子是保持物质化学性质的最小粒子,所以保持干冰化学性质的粒子名称是二氧化碳分子;故填:KCl;二氧化碳分子;
(3)①由质量守恒定律可知,在化学反应前后,原子的种类与数目保持不变,若D为单质,则该反应是氨气与氧气在一定条件下反应生成水和氮气,该反应的化学方程式为4NH3+3O22N2+6H2O;故填:4NH3+3O22N2+6H2O;
②若A,B化学计量数之比为5:4,则可知氧气过量,故D中会有氧元素,故含2种元素,故填:2。
三、简答题(本大题共2小题,共25分)
17、C CuSO4+Fe=FeSO4+Cu 铜表面有银白色物质生成,溶液由无色逐渐变为蓝色 实验A只证明了镁是氢前金属,实验B只证明了铁的金属活动性比铜强,实验C只证明了锌的金属活动性比铜强,无法证明镁、锌、铁之间的金属活动性顺序; 澄清石灰水变浑浊 节约能源,保护环境 35%
【解析】
(1)A、自然界的金属通常以化合物的形式存在,A错;
B、合金也可以是一种金属中熔合了另一种(或几种)非金属而形成的具有金属特性的物质,B错;
C、生铁和钢都是铁的合金,C正确;
D、黄金的熔点为1064℃,比铁的熔点还低,真金不怕火炼是因为黄金的化学性质稳定,在高温下也不易发生化学反应,D错。
故选:C。
(2)加热时铜能与浓硫酸反应,生成硫酸铜、水和二氧化硫,反应的化学方程式为 。
(3)金属和金属材料在生产和生活中有着广泛的应用。
①B试管中反应的化学方程式是CuSO4+Fe=FeSO4+Cu;
②写出D试管中出现的现象:铜表面有银白色物质生成,溶液由无色逐渐变为蓝色。
③实验A只证明了镁是氢前金属,实验B只证明了铁的金属活动性比铜强,实验C只证明了锌的金属活动性比铜强,无法证明镁、锌、铁之间的金属活动性顺序;
(4)如图2是CO与CuO反应实验的改进装置,当实验中出现 澄清石灰水变浑浊时,即说明反应开始发生了。该改进装置的主要优点节约能源,保护环境。
(5)解:设锌的质量为x。
x=13g
则铜的质量为20g-13g=7g
黄铜中铜的质量分数
故答案为:(1)C;(2)(3)①CuSO4+Fe=FeSO4+Cu;②铜表面有银白色物质生成,溶液由无色逐渐变为蓝色。③实验A只证明了镁是氢前金属,实验B只证明了铁的金属活动性比铜强,实验C只证明了锌的金属活动性比铜强,无法证明镁、锌、铁之间的金属活动性顺序;(4)澄清石灰水变浑浊;节约能源,保护环境;(5)35%。
18、蛋白质 I或碘元素 C C 除去溶液中的Ca2+、Ba2+ HCl Cl2 74.1g
【解析】
(1)鱼虾富含的蛋白质是机体生长及修补受损组织的主要原料,海带富含的I或碘元素可以预防甲状腺肿大。
(2)①从海水中获得淡水可采取的方法是吸附法,故选C。
②水变成水蒸气的过程中,没有新物质生成,发生变化的是分子间隔,分子个数、分子质量、分子种类均不变,故选C。
(3)镁离子用氢氧根离子沉淀,硫酸根离子用钡离子沉淀,钙离子用碳酸根离子沉淀,除钙离子加入过量的碳酸钠溶液转化为沉淀,但是加入碳酸钠溶液要放在加入的氯化钡溶液之后,这样碳酸钠会除去反应剩余的氯化钡;完全反应后,再进行过滤,最后再加入盐酸除去反应剩余的氢氧根离子和碳酸根离子;故步骤③加过量Na2CO3溶液的目的是除去溶液中的钙离子和钡离子。
(4)①步骤II中反应是氢氧化镁和稀盐酸反应生成氯化镁和水,试剂a的化学式是HCl。
②步骤Ⅲ是一个分解反应,反应是氯化镁通电生成镁和氯气,则另一生成物的化学式为Cl2。
(5)50°C氯化钠饱和溶液的质量分数为,配制200克10%的氯化钠溶液时,设需50°C氯化钠饱和溶液质量为x,,,则需50°C氯化钠饱和溶液中质量为74.1g。
溶液稀释前后溶质质量不变。
四、探究题(本大题共1小题,共9.0分)
19、溶液由无色变为蓝色 猜想②正确 > 证明有二氧化碳生成 将尾气导出点燃(或将尾气收集起来等) CO +2CuOCu2O+ CO2
【解析】
氧化铜还原成铜的过程中有氧化亚铜生成。用CO还原氧化铜的实验装置图,当玻璃管中黑色物质全部变红后,红色物质中有哪些成分?【提出猜想】①全部是铜; ②全部是氧化亚铜;③是铜和氧化亚铜的混合物。【查阅资料】氧化亚铜是一种红色固体,能与稀硫酸发生如下反应:Cu2O+H2SO4=Cu+CuSO4+H2O。【设计实验】
【交流反思】(1)小华实验装置中的石灰水的主要作用是证明有二氧化碳生成。从环保角度看,该装置有待改进,一种改进措施是将尾气导出点燃(或将尾气收集起来等)。(2)氧化铜与CO反应生成氧化亚铜的化学方程式是CO +2CuOCu2O+ CO2。
点睛∶本题主要考查探究CO还原氧化铜产物的成分。
A.实验分析
B.物质鉴别
配制一定质量分数溶液时,质量分数偏小﹣﹣量取水时俯视凹液面最低处
测定空气中氧气含量时,结果偏小﹣﹣装置漏气
氯化铵、尿素和氯化钾三种化肥﹣﹣加入熟石灰粉末,研磨
NaCl、HCl、KOH三中无色溶液﹣﹣加入无色酚酞
C.化学与生活
D.化学与安全
蔬菜、水果﹣﹣富含维生素
人体缺氟﹣﹣青少年会引起佝偻病
酒精灯酒精洒出燃烧﹣﹣用湿抹布盖灭
家里煤气泄漏﹣﹣关阀门、开窗
温度/°C
30
50
70
100
溶解度/g
36.3
37.0
37.8
39.8
步骤
现象或数据
结论
(1)称取14.4g反应生成的红色固体于试管中,向其中加入足量的稀硫酸;
现象:_____;
猜想①错误
(2)将步骤(1)反应后的物质进行过滤,称量干燥后的固体质量为m。
数据:若m=6.4g;
_____
数据:若m_____6.4g(填:>、<或=)。
猜想③正确
步骤
现象或数据
结论
(1)称取14.4g反应生成的红色固体于试管中,向其中加入足量的稀硫酸;
现象:溶液由无色变为蓝色;
猜想①错误
(2)将步骤(1)反应后的物质进行过滤,称量干燥后的固体质量为m。
数据: 若m = 6.4g;
猜想②正确
数据:若m_>6.4g。
猜想③正确
相关试卷
这是一份运城市2025-2026学年中考化学全真模拟试题(含答案解析),共13页。试卷主要包含了文明洛阳,从我做起等内容,欢迎下载使用。
这是一份山西省运城市2025-2026学年中考化学全真模拟试题(含答案解析),共11页。试卷主要包含了答题时请按要求用笔,重铬酸钾含量,下列说法正确的是,下列物质中,由分子构成的是,下列说法中正确的是等内容,欢迎下载使用。
这是一份山西省运城市2026年中考化学模拟试题(含答案解析),共14页。试卷主要包含了下列说法正确的是,下列实验方案能达到实验目的的是,下列做法或认识不科学的是,下列有关溶液的说法中正确的是等内容,欢迎下载使用。
相关试卷 更多
- 1.电子资料成功下载后不支持退换,如发现资料有内容错误问题请联系客服,如若属实,我们会补偿您的损失
- 2.压缩包下载后请先用软件解压,再使用对应软件打开;软件版本较低时请及时更新
- 3.资料下载成功后可在60天以内免费重复下载
免费领取教师福利 





.png)




