搜索
      上传资料 赚现金

      河北省名校协作体2026届高三上学期一模生物试卷(Word版附解析)

      • 2.21 MB
      • 2026-03-20 19:11:33
      • 26
      • 0
      • 教习网3275309
      加入资料篮
      立即下载
      查看完整配套(共2份)
      包含资料(2份) 收起列表
      原卷
      河北省名校协作体2026届高三一模生物试题(原卷版).docx
      预览
      解析
      河北省名校协作体2026届高三一模生物试题 Word版含解析.docx
      预览
      正在预览:河北省名校协作体2026届高三一模生物试题(原卷版).docx
      河北省名校协作体2026届高三一模生物试题(原卷版)第1页
      高清全屏预览
      1/10
      河北省名校协作体2026届高三一模生物试题(原卷版)第2页
      高清全屏预览
      2/10
      河北省名校协作体2026届高三一模生物试题(原卷版)第3页
      高清全屏预览
      3/10
      河北省名校协作体2026届高三一模生物试题 Word版含解析第1页
      高清全屏预览
      1/20
      河北省名校协作体2026届高三一模生物试题 Word版含解析第2页
      高清全屏预览
      2/20
      河北省名校协作体2026届高三一模生物试题 Word版含解析第3页
      高清全屏预览
      3/20
      还剩7页未读, 继续阅读

      河北省名校协作体2026届高三上学期一模生物试卷(Word版附解析)

      展开

      这是一份河北省名校协作体2026届高三上学期一模生物试卷(Word版附解析),文件包含河北省名校协作体2026届高三一模生物试题原卷版docx、河北省名校协作体2026届高三一模生物试题Word版含解析docx等2份试卷配套教学资源,其中试卷共30页, 欢迎下载使用。
      本试卷满分100分,考试时间75分钟。
      一、单项选择题:本题共13小题,每小题2分,共26分。在每小题给出的四个选项中,只有一项是符合题目要求的。
      1. 同一个体不同组织细胞中的溶酶体在功能上可能存在差异。下列叙述错误的是( )
      A. 营养缺乏的细胞中,溶酶体可以分解衰老、损伤的细胞器
      B. 被感染细胞中,溶酶体可以清除感染的微生物
      C. 不同组织细胞中的溶酶体功能不同可能是基因选择性表达的结果
      D. 不同组织细胞中的溶酶体都能合成多种水解酶
      【答案】D
      【解析】
      【详解】A、溶酶体含有多种水解酶,可通过自噬作用分解细胞内衰老、损伤的细胞器,尤其在营养缺乏时为细胞提供物质和能量,A正确;
      B、溶酶体可通过胞吞作用形成吞噬泡,消化清除入侵的病原微生物(如细菌、病毒),参与细胞免疫,B正确;
      C、同一生物体不同组织细胞的溶酶体功能差异源于细胞分化,分化本质是基因的选择性表达,导致蛋白质种类不同,C正确;
      D、溶酶体内的水解酶由核糖体合成,经内质网加工和高尔基体修饰后转运至溶酶体,溶酶体自身不具备合成酶的功能,D错误。
      故选D。
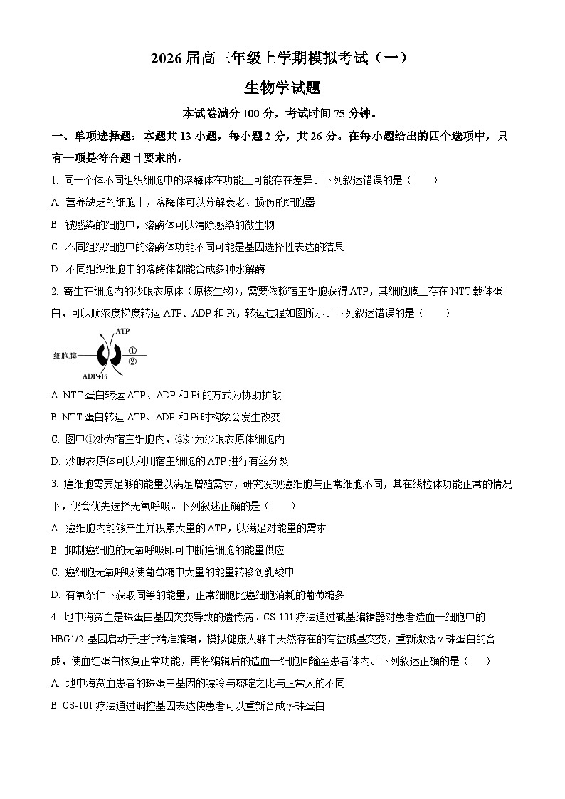
      2. 寄生在细胞内的沙眼衣原体(原核生物),需要依赖宿主细胞获得ATP,其细胞膜上存在NTT载体蛋白,可以顺浓度梯度转运ATP、ADP和Pi,转运过程如图所示。下列叙述错误的是( )
      A. NTT蛋白转运ATP、ADP和Pi的方式为协助扩散
      B. NTT蛋白转运ATP、ADP和Pi时构象会发生改变
      C. 图中①处为宿主细胞内,②处为沙眼衣原体细胞内
      D. 沙眼衣原体可以利用宿主细胞的ATP进行有丝分裂
      【答案】D
      【解析】
      【详解】A、NTT载体蛋白顺浓度梯度转运ATP、ADP和Pi,属于协助扩散,A正确;
      B、载体蛋白运输物质时,需要与被转运的物质结合,并发生构象变化,B正确;
      C、寄生在细胞内的沙眼衣原体(原核生物),需要依赖宿主细胞获得ATP,所以①处为宿主细胞内,②处是沙眼衣原体细胞内,C正确;
      D、沙眼衣原体是原核生物,无法进行有丝分裂,只能进行二分裂,D错误。
      故选D。
      3. 癌细胞需要足够的能量以满足增殖需求,研究发现癌细胞与正常细胞不同,其在线粒体功能正常的情况下,仍会优先选择无氧呼吸。下列叙述正确的是( )
      A. 癌细胞内能够产生并积累大量的ATP,以满足对能量的需求
      B. 抑制癌细胞的无氧呼吸即可中断癌细胞的能量供应
      C. 癌细胞无氧呼吸使葡萄糖中大量的能量转移到乳酸中
      D. 有氧条件下获取同等的能量,正常细胞比癌细胞消耗的葡萄糖多
      【答案】C
      【解析】
      【详解】A、癌细胞优先进行无氧呼吸,无氧呼吸仅在第一阶段产生少量 ATP,且细胞内 ATP 不会大量积累,而是维持在一定浓度并不断转化,A错误;
      B、题干明确指出癌细胞 “线粒体功能正常”,说明其仍可进行有氧呼吸。仅抑制无氧呼吸,癌细胞仍可通过有氧呼吸获取能量,B错误;
      C、癌细胞的无氧呼吸方式为乳酸发酵,葡萄糖分解为乳酸时,大部分化学能储存在乳酸中,仅释放少量能量,C正确;
      D、正常细胞主要依赖有氧呼吸,1分子葡萄糖产能约30ATP;癌细胞依赖无氧呼吸,1分子葡萄糖产能仅2ATP。获取同等能量时,癌细胞需消耗更多葡萄糖,故正常细胞消耗葡萄糖更少,D错误。
      故选C。
      4. 地中海贫血是珠蛋白基因突变导致的遗传病。CS-101疗法通过碱基编辑器对患者造血干细胞中的HBG1/2基因启动子进行精准编辑,模拟健康人群中天然存在的有益碱基突变,重新激活γ-珠蛋白的合成,使血红蛋白恢复正常功能,再将编辑后的造血干细胞回输至患者体内。下列叙述正确的是( )
      A. 地中海贫血患者的珠蛋白基因的嘌呤与嘧啶之比与正常人的不同
      B. CS-101疗法通过调控基因表达使患者可以重新合成γ-珠蛋白
      C. 珠蛋白基因表达过程中解旋酶沿模板链3'→5'方向解开DNA双链
      D. 编辑后的造血干细胞回输后,其遗传特性可以遗传给患者的后代
      【答案】B
      【解析】
      【详解】A、珠蛋白基因突变属于碱基序列改变,但双链DNA中嘌呤与嘧啶数量始终相等(A=T、G=C),故嘌呤/嘧啶比值恒为1,患者与正常人相同,A错误;
      B、CS-101疗法通过编辑HBG1/2基因启动子,模拟有益突变,使γ-珠蛋白基因可以正常启动转录而表达出相应蛋白,属于对基因转录水平的表达调控,B正确;
      C、基因表达中的转录过程由RNA聚合酶催化,解旋酶在DNA复制时解开双链,且转录时DNA局部解旋由RNA聚合酶完成,无需解旋酶参与,C错误;
      D、编辑后的造血干细胞属于体细胞,其遗传物质改变仅影响患者自身,不会通过生殖细胞遗传给后代,D错误。
      故选B。
      5. 某常染色体隐性遗传病是由A基因(长度约1000bp)突变导致的,已知A基因上没有限制酶EcRⅠ的识别序列,但突变后的基因可能存在EcRⅠ的识别序列。现有甲、乙两个家族的遗传系谱图及与该病相关的基因经EcRⅠ酶切后的电泳图(如图所示)。下列叙述错误的是( )
      A. A基因可产生不同突变型,体现了基因突变的不定向性
      B. I₁的电泳结果出现3个条带,说明I₁为该病致病基因的携带者
      C. 据图推测,II₂的电泳结果只出现1个条带的概率为1/3
      D. Ⅱ₃、Ⅲ的电泳结果均只出现1个条带,说明二者均为纯合子
      【答案】D
      【解析】
      【详解】A、A 基因可产生不同突变型,有的突变产生 EcRⅠ酶切位点,有的不产生,体现了基因突变的不定向性,A正确;
      B、某常染色体隐性遗传病是由A基因(长度约1000bp)突变导致的;Ⅰ₁的电泳结果出现 3 个条带,说明其同时含有 A 和 a 基因(基因型为 Aa),因此 Ⅰ₁是该病致病基因的携带者,B正确;
      C、甲家族:Ⅰ₁(Aa)×Ⅰ₂(Aa)→ Ⅱ₂(正常女性)的基因型可能为 AA(1/3)或 Aa(2/3)。 若 Ⅱ₂为 AA,电泳只出现 1 条带;若为 Aa,电泳出现 3 条带。 因此,Ⅱ₂电泳结果只出现 1 个条带的概率为 1/3,C正确;
      D、乙家族中,Ⅱ₃和 Ⅱ₄电泳均只出现 1 个条带,但二者生育了患病女儿(aa),说明 Ⅱ₃和 Ⅱ₄的基因型均为 Aa(杂合子),只是他们的 a 基因没有 EcRⅠ酶切位点,因此电泳时 A 和 a 基因均表现为 1000bp 的单一条带,D错误。
      故选D。
      6. 亚甲基四氢叶酸还原酶(MTHFR)是叶酸代谢的关键酶,其编码基因的第677位核苷酸存在单核苷酸多态性:该位点野生型为C(所在密码子编码丙氨酸,记为A等位基因),突变型为T(所在密码子编码缬氨酸,记为V等位基因)。携带V等位基因的个体酶活性降低,心脑血管疾病风险增加。某团队对5个地区的人群的相关基因频率进行调查,结果如表。下列叙述正确的是( )
      A. 据表推测,甲地区人群中AV基因型频率约为0.24
      B. A基因与V基因控制合成的肽链的长度一样
      C. 丙地区V基因频率最高,心脑血管疾病患者最多
      D. 影响各地区V基因频率改变的因素只能是自然选择
      【答案】B
      【解析】
      【详解】A、根据表格可知,A基因频率为0.60,V基因频率为0.40,AV基因型频率为2×0.60×0.40=0.48,A错误;
      B、题干中第 677 位核苷酸由 C→T 属于单核苷酸多态性(点突变),导致密码子改变(丙氨酸→缬氨酸),但未涉及终止密码子,故肽链长度不变,B正确;
      C、丙地区 V 基因频率(0.45)虽为五地最高,但患者数量还需考虑种群大小、环境等因素,无法直接推断丙地区心脑血管疾病患者最多,C错误;
      D、影响基因频率的因素包括突变、自然选择、迁移、遗传漂变等,自然选择并非唯一因素,D错误。
      故选B。
      7. 过敏性腹泻是指机体对特定食物抗原(如牛奶蛋白等)产生异常免疫反应,导致胃肠道功能紊乱,出现腹泻、腹痛等症状的疾病。如图是鱼虾蛋白引起过敏性腹泻的机制图。下列叙述错误的是( )
      A. 过敏性腹泻反应具有明显的个体差异
      B. 辅助性T细胞分泌的细胞因子是激活细胞甲的第二个信号
      C. 抗原呈递细胞能参与如图过程,也是第二道防线的重要组成部分
      D. 图中肥大细胞分泌的组胺属于能参与体液调节的化学物质
      【答案】B
      【解析】
      【详解】A、过敏性腹泻属于过敏反应,是机体对特定抗原的异常免疫应答。过敏反应的发生与个体的遗传、免疫状态等密切相关,因此具有明显的个体差异,A正确;
      B、在体液免疫中,激活 B 细胞(图中细胞甲)需要两个信号: 第一个信号:抗原与 B 细胞表面的抗原受体结合。 第二个信号:辅助性 T 细胞表面的特定分子与 B 细胞表面的相应分子结合,同时辅助性 T 细胞分泌的细胞因子会进一步促进 B 细胞的活化、增殖和分化,B错误;
      C、抗原呈递细胞(如巨噬细胞、树突状细胞)能够摄取、处理抗原,并将抗原信息呈递给辅助性 T 细胞,从而启动特异性免疫(如图中过程)。同时,抗原呈递细胞也属于第二道防线(非特异性免疫)的重要组成部分,能够吞噬病原体,C正确;
      D、图中肥大细胞分泌的组胺,除了在过敏反应中作为信号分子外,也可以作为一种化学物质进入体液,通过血液循环作用于靶细胞,参与体液调节(如调节胃酸分泌、血管舒张等),D正确。
      故选B。
      8. 抽薹现象是指植物茎部在生殖生长期迅速伸长的过程。春播易导致胡萝卜在营养生长期提前抽薹,未形成肥大肉质根便开花,从而降低胡萝卜的产量和品质。研究者探究了不同日照长度和不同低温处理对胡萝卜提前抽薹开花的影响,结果如图所示。下列叙述正确的是( )
      注:ND,日照长度13h以上;SD,日照长度8h。
      A. 进入5月后ND组的提前抽薹率显著高于SD组,说明胡萝卜是长日照植物
      B. 温度越低胡萝卜提前抽薹率越高,说明低温可显著促进胡萝卜提前抽薹
      C. 春播易导致胡萝卜提前抽薹是春季短日照条件作用的结果
      D. 光照只是通过影响光合作用来影响胡萝卜抽薹开花
      【答案】A
      【解析】
      【详解】A、进入5月后,ND组(日照长度13h以上)的提前抽薹率显著高于SD组(日照长度8h),说明长日照条件下胡萝卜更易抽薹,所以胡萝卜是长日照植物,A正确;
      B、从图b中可以看到,7℃胡萝卜提前抽薹率高于4℃,B错误;
      C、春播易导致胡萝卜提前抽薹是多种因素综合作用的结果,主要是温度条件作用的结果,C错误;
      D、光照不仅通过影响光合作用,还可能通过影响植物激素等其他途径来影响胡萝卜抽薹开花,D错误。
      故选A。
      9. 为研究不同放牧强度对荒漠草原不同微生境土壤细菌群落多样性的影响,研究人员设置了轻度放牧(LG)、中度放牧(MG)和重度放牧(HG)三个放牧强度区及无放牧区(CK)四组,分别对裸地土壤、短花针茅土壤的细菌多样性和土壤碳氮比进行调查,结果如图1、图2所示。下列叙述正确的是( )
      注:辛普森指数是指在一个群落中随机抽取两个个体,它们属于同一物种的概率,反映群落物种多样性。
      A. 调查土壤细菌群落多样性时,应取各样方中物种数的平均值作为最终结果
      B. 根据辛普森指数,CK组裸地土壤比短花针茅土壤的细菌多样性更高
      C. 放牧对裸地土壤细菌多样性和碳氮比影响更大可能与其群落结构简单有关
      D. 土壤碳氮比会改变细菌多样性,但细菌的活动不会影响土壤碳氮比
      【答案】C
      【解析】
      【详解】A、调查土壤细菌群落多样性时,应以所有样方内物种数总数(重复物种不重复统计)作为估算值,A错误;
      B、根据辛普森指数的定义可知,辛普森指数越高,群落物种多样性越低。由图1可知,CK组(无放牧区)裸地土壤的辛普森指数高于短花针茅土壤,说明裸地土壤的细菌多样性更低,B错误;
      C、从图1和图2可看出,不同放牧强度下与短花针茅土壤相比,裸地土壤的数据变化幅度较大,说明放牧对裸地土壤细菌多样性和碳氮比影响更大,推测该结果与裸地群落结构简单、自我调节能力较弱有关,C正确 ;
      D、土壤碳氮比会影响细菌的生存和繁殖,进而改变细菌多样性;同时细菌参与土壤中碳、氮的循环过程(如分解有机物释放碳元素、分解含氮化合物释放氮元素),其活动会反过来影响土壤碳氮比,二者相互作用,D错误。
      故选C。
      10. 灰鹤属于杂食性动物,喜食芦苇的根和叶,夏季也吃昆虫、蚯蚓、蛙、蛇、鼠等。某年研究者对某自然保护区内的越冬灰鹤进行了调查,该灰鹤种群数量为245只,初次随亲鸟从繁殖地迁徙到越冬地的幼鹤为26只。通过粪便分析,发现越冬灰鹤以保护区内农田收割后遗留的玉米为主要的食物。下列叙述错误的是( )
      A. 建立自然保护区等就地保护措施是对生物多样性最有效的保护
      B. 由以上信息可推知灰鹤仅处于生态系统中的第二营养级
      C. 由上述调查数据无法计算出灰鹤种群当年的死亡率
      D. 天敌和食物是影响灰鹤种群数量的密度制约因素
      【答案】B
      【解析】
      【详解】A、就地保护是指在原地建立自然保护区等,保护生物及其栖息地,这是保护生物多样性最有效的措施,A正确;
      B、灰鹤是杂食性动物: 取食芦苇的根和叶、玉米等植物时,属于第二营养级(植食性动物)。 取食昆虫、蚯蚓、蛙、蛇、鼠等动物时,属于第三或更高营养级(肉食性动物),B错误;
      C、种群死亡率的计算公式为:死亡率 = 当年死亡个体数 / 种群初始数量 × 100%。 题干中只给出了越冬灰鹤种群数量(245 只)和初次随亲鸟迁徙的幼鹤数量(26 只),缺少当年死亡个体数和种群初始数量等关键数据,因此无法计算死亡率,C正确;
      D、密度制约因素是指影响程度与种群密度密切相关的因素。 食物资源会随种群密度增大而变得稀缺,天敌的捕食压力也会随种群密度增大而增强,因此天敌和食物都属于密度制约因素,D正确。
      故选B。
      11. 生物学是一门以实验为基础的学科,生物学研究中常用到各种科学方法。下列关于同位素标记法的应用,叙述正确的是( )
      A. 研究分泌蛋白的合成和分泌时,可以用14C代替3H标记亮氨酸
      B. 科学家运用同位素标记法进行小鼠和人细胞融合实验,证明了细胞膜具有流动性
      C. 标记T2噬菌体的遗传物质时,要用35S标记的大肠杆菌培养T2噬菌体
      D. 证明光合作用释放的氧气来源时,应用含放射性18O的水培养小球藻
      【答案】A
      【解析】
      【详解】A、研究分泌蛋白的合成和分泌时,用14C代替3H标记亮氨酸是可行的。因为14C和3H都是亮氨酸的组成元素,都可以作为示踪元素追踪蛋白质的合成和运输路径,A正确;
      B、证明细胞膜流动性的经典实验是"人鼠细胞融合实验",使用荧光染料(如绿色、红色荧光蛋白)标记膜蛋白,而非同位素标记法。B错误。
      C、标记T2噬菌体遗传物质(DNA)时,需用32P标记的培养基培养大肠杆菌,再用其培养噬菌体使DNA带放射性;35S标记的是蛋白质外壳(标记含硫氨基酸),不能标记遗传物质,C错误;
      D、证明光合作用释放的氧气来源时,使用的是18O(稳定同位素,无放射性)分别标记水和二氧化碳,而不是放射性的18O,D 错误。
      故选A。
      12. 郫县豆瓣是以红辣椒、蚕豆为主要原料,食盐、小麦粉等为辅料制成的一种传统发酵食品,有着“川菜之魂”的美誉。豆瓣酱发酵期间每隔8至12h翻拌1次,日晒夜露,此为“翻、晒、露”发酵过程。下列叙述错误的是( )
      A. “翻”能促进原料的充分混合并提供氧气
      B. “晒”和“露”可以调节豆瓣酱发酵过程中的温度
      C. 豆瓣酱是利用多种微生物混合发酵制成的产品
      D. 辣椒为豆瓣酱的发酵提供风味,不提供营养物质
      【答案】D
      【解析】
      【详解】A、“翻”指翻拌操作,能促进原料混合均匀,增加氧气供应,有利于好氧微生物的生长和发酵,A正确;
      B、“晒”和“露”分别指日晒和夜露,日晒可升高温度促进微生物代谢,夜露可降温或保持湿度,从而调节发酵温度,B正确;
      C、豆瓣酱属于传统发酵食品,其制作涉及霉菌(如米曲霉)、酵母菌等多种微生物的协同作用,属于混合发酵,C正确;
      D、辣椒富含碳水化合物、维生素等营养物质,可为微生物提供碳源和能源,同时赋予风味,因此“不提供营养物质”的说法错误,D错误。
      故选D。
      13. 为了从土壤中筛选出产蛋白酶的高产菌株,某同学采集了10g土壤样品,进行了如图筛选过程,并挑选出培养基上的5个菌落分别进行扩大培养。将分别浸过5种菌液的无菌圆纸片置于含高浓度蛋白质的平板培养基表面,结果如图所示。下列叙述正确的是( )
      A. 图中第一次接种菌种应在酒精灯旁操作,使用的是平板划线法
      B. 若三个甲平板上的平均菌落数为30个,则10g土样约含个蛋白分解菌
      C. 为了使乙平板上的实验结果更可信,还可增设浸过无菌水的圆纸片进行对照
      D. 乙平板上的圆纸片b中的菌株不能合成蛋白酶
      【答案】C
      【解析】
      【详解】A、图中步骤③是取稀释后的菌液涂布在平板上,使用的是稀释涂布平板法,而非平板划线法。第一次接种菌种应在酒精灯旁操作以避免杂菌污染,A错误;
      B、首先计算稀释倍数: 初始:10g 土样 + 90mL 无菌水 → 稀释 10 倍 。取 2mL 菌液加入 18mL 无菌水 → 稀释 10 倍 。再依次等比稀释 3 次 → 再稀释 103 倍,总稀释倍数:103×103=106 倍,每克土样中的菌落数计算:30 ÷0.1​×106=3×108 个/克;10g 土样中的菌落数:3×108×10=3×109个,但这里的菌落数是所有可培养微生物,B错误;
      C、为了排除无菌水或圆纸片本身对实验结果的干扰,增设浸过无菌水的圆纸片作为空白对照,可以验证实验结果的可信度,这是科学实验中常用的对照设计,C正确;
      D、乙平板上的透明圈是由于蛋白酶分解了培养基中的蛋白质形成的。透明圈越大,说明该菌株产蛋白酶的能力越强。圆纸片 b 周围有透明圈,说明其能合成蛋白酶;只是能力比 a、c 弱,D错误。
      故选C。
      二、多项选择题:本题共5小题,每小题3分,共15分。在每小题给出的四个选项中,有两个或两个以上选项符合题目要求,全部选对得3分,选对但不全的得1分,有选错的得0分。
      14. 嘎啦果果实细胞的细胞液中含多种酚类物质,采收或成熟后酚类物质与细胞中其他部位的多酚氧化酶(PPO)反应,使果实发生褐变,大幅降低产品品质。褐变机理如图所示,下列叙述错误的是( )
      A. 据图分析阻断氧气供应能够有效防止褐变
      B. 运输过程中碰撞挤压会加速果实发生褐变
      C. 低温可通过破坏PPO的空间结构来延缓褐变
      D. PPO的底物不止一种说明其不具有特异性
      【答案】CD
      【解析】
      【详解】A、密封保存可减少与氧气接触,抑制有氧条件下酚类物质的氧化反应,从而延缓褐变,A正确;
      B、运输过程中碰撞挤压,液泡破裂导致酚类物质与PPO接触,从而加速果实发生褐变,B正确;
      C、低温会导致酶活性降低,但是不会破坏酶的结构,C错误;
      D、酶具有特异性,通常催化一种或一类化学反应,所以PPO的底物不止一种,依然具有特异性,D错误。
      故选CD。
      15. 已知某种蛾(ZW型性别决定)的灰身和黄身受染色体上的一对等位基因控制。某研究人员用1只灰身雄蛾与1只黄身雌蛾杂交,F₁中灰身雄蛾:黄身雄蛾:灰身雌蛾:黄身雌蛾=1∶1∶1∶1。下列杂交实验与结果能验证控制体色的基因位于Z染色体上的是( )
      A. 用F₁黄身雄蛾与F₁灰身雌蛾杂交,子代灰身:黄身=1:1
      B. 用纯合黄身雄蛾与纯合灰身雌蛾杂交,子代灰身:黄身=1:1
      C. 用纯合黄身雌蛾与纯合灰身雄蛾杂交,子代灰身雄蛾:灰身雌蛾=1:1
      D. 用F₁灰身雄蛾与F₁灰身雌蛾杂交,子代灰身雄蛾:灰身雌蛾:黄身雌蛾=2:1:1
      【答案】BD
      【解析】
      【详解】A、用F₁黄身雄蛾(隐性纯合)与F₁灰身雌蛾(显性杂合)杂交,若基因位于Z染色体,子代灰身(全雄性)与黄身(全为雌性)各占50%,表型比为1:1;若基因位于常染色体,子代同样为灰身:黄身=1:1(不分性别)。该结果在两种遗传方式下均成立,不能验证基因位置,A不符合题意;
      B、用纯合黄身雄蛾与纯合灰身雌蛾杂交,若基因位于Z染色体,子代灰身(全为雄性):黄身(全为雌性)=1:1,B符合题意;
      C、用纯合黄身雌蛾与纯合灰身雄蛾杂交,若基因位于Z染色体,子代全为灰身,且灰身雄:灰身雌=1:1;若基因位于常染色体,子代同样全灰身且雌雄灰身比为1:1。该结果在两种遗传方式下均成立,不能验证基因位置,C不符合题意;
      D、用F₁灰身雄蛾(杂合)与F₁灰身雌蛾(杂合)杂交,若基因位于Z染色体,子代灰身雄蛾(全为显性):灰身雌蛾(部分显性):黄身雌蛾(隐性)=2:1:1,且无黄身雄蛾;若基因位于常染色体,子代会出现黄身雄蛾,且灰身雄:灰身雌:黄身雌=3:3:1(另有黄身雄)。该结果仅在Z染色体遗传时成立,能明确验证基因位置,D符合题意。
      故选BD。
      16. 在2023年杭州马拉松比赛中,赛事方为部分选手配备了智能穿戴设备,通过AI健康监测系统实时追踪选手的心率等生理指标,以提升赛事安全保障水平。下列叙述错误的是( )
      A. 选手心率升高是交感神经活动占据优势、肾上腺素等激素分泌增加的结果
      B. 比赛中选手的抗利尿激素分泌增加,该调节过程中垂体作为分泌部位发挥作用
      C. 选手大量出汗后,肾上腺髓质分泌的醛固酮增加,以维持血钠含量的平衡
      D. 比赛途中选手血糖浓度下降时,机体仅通过神经调节使胰高血糖素分泌量增加
      【答案】BCD
      【解析】
      【详解】A、运动时交感神经兴奋占优势,促进肾上腺素分泌,使心率加快、代谢增强,A正确;
      B、大量出汗导致细胞外液渗透压升高,下丘脑分泌抗利尿激素,由垂体释放,促进肾小管和集合管重吸收水,B错误;
      C、醛固酮由肾上腺皮质分泌(而非髓质),其作用是促进肾小管和集合管保钠排钾,维持血钠平衡;肾上腺髓质分泌肾上腺素和去甲肾上腺素,C错误;
      D、血糖下降时,机体通过神经调节(交感神经兴奋)和体液调节(血糖浓度直接刺激胰岛A细胞)共同促进胰高血糖素分泌,D错误。
      故选BCD。
      17. 寄生蜂是蚜虫的天敌,在蚜虫的生物防治中扮演着重要的角色。棉蚜小蜂及棉蚜茧蜂是本地寄生蜂,研究人员对这两种寄生蜂在高粱蚜中的寄生情况单独进行了研究调查,结果如下。下列叙述正确的是( )
      A. 图中两种寄生蜂对不同龄期高粱蚜的寄生情况表现不同
      B. 在高粱蚜的1龄阶段优先释放棉蚜茧蜂,生物防治效果更明显
      C. 表格数据表明棉蚜小蜂在寿命、产卵时长及繁殖力上具有优势
      D. 两种寄生蜂是竞争关系,单独投放的防治效果会优于共同投放
      【答案】AC
      【解析】
      【详解】A、由柱状图可知,棉蚜茧蜂和棉蚜小蜂在不同时期的若蚜寄生率不同,A正确;
      B、在1龄阶段,棉蚜小蜂的寄生率更高,释放棉蚜小蜂的防治效果更好,B错误;
      C、由表中数据可知,棉蚜小蜂产卵天数、总体寿命及总繁殖力高于棉蚜茧蜂,C正确;
      D、两种蜂均以高粱蚜为寄生宿主,存在竞争关系,但题干未提供共同投放的防治效果,所以无法得出相应结论,D错误。
      故选AC。
      18. 对某患儿的异常k基因的单链进行测序时,分成四个PCR反应体系,每个反应体系除添加常规必备成分外,还要分别添加一种双脱氧核苷酸(ddNTP)。ddNTP与dNTP一样,可以结合到子链上,不同的是ddNTP结合到子链上,会导致子链延伸到该处终止。四个反应体系添加的ddNTP和PCR之后的电泳结果如图所示。下列叙述错误的是
      A. PCR过程中,指示剂使DNA分子在紫外灯下可直接被观察到
      B. 每个体系中都需加入2种引物,且引物应该相同
      C. ddNTP与dNTP相互竞争子链的3'末端和5'末端
      D. 由图可知,所测单链序列是5'-CCCCTGCCTC-3'
      【答案】ABC
      【解析】
      【详解】A、PCR 过程中,染料(如凝胶中的染料)需要与 DNA 结合后,才能在紫外灯下观察到条带,并非 DNA 分子本身可直接被观察到,A错误;
      B、Sanger 测序法中,每个反应体系只需要1 种引物,与待测单链模板结合,引导 DNA 合成。若加入 2 种引物,会同时扩增两条链,导致测序结果混乱,B错误;
      C、ddNTP 与 dNTP 的区别在于 3' 端缺少羟基,无法形成磷酸二酯键。它们竞争子链的3' 端,而非 5' 端。当 ddNTP 结合到子链上时,链延伸终止,C错误;
      D、电泳方向是从负极到正极,条带越靠近负极,代表 DNA 片段越长。根据电泳图,从长到短的片段依次对应终止于GGGGACGGAG的位置。 根据碱基互补配对原则,则模板链对应序列为5'-CCCCTGCCTC-3',D正确。
      故选ABC。
      三、非选择题:本题共5小题,共59分。
      19. 油葵是我国五大油料作物之一,为研究油葵的光合特性,某农业站检测了某地区油葵在夏季的光合速率日变化情况,结果如图所示。回答下列问题:
      (1)油葵叶肉细胞中的叶绿素位于________上,主要吸收________光,其在光反应中将光能转化为________中的能量。
      (2)8:00~11:00,光合作用固定的CO2来源于________。结合环境因素及光合作用过程分析,该时间段光合速率不断升高的主要原因是________。
      (3)11:00~12:00,油葵光合速率明显下降,推测原因是________。14:00时,油葵光合速率出现了一个高峰,原因是________。
      (4)请再提出一个相关的研究议题:________。
      【答案】(1) ①. 类囊体薄膜 ②. 红光和蓝紫 ③. ATP、NADPH
      (2) ①. 细胞呼吸释放的CO2和大气中的CO2 ②. 该时间段光照强度逐渐增强,光反应速率增加,为暗反应提供的ATP和NADPH增多
      (3) ①. 夏季中午温度较高,植物的蒸腾作用旺盛,为减少水分散失,部分气孔关闭,植株能利用的CO2减少,暗反应速率下降 ②. 13:00~14:00,温度降低,关闭的气孔重新打开,CO2的供应恢复,且光照强度仍较强
      (4)如何消除夏季中午高温对油葵光合作用的影响
      【解析】
      【分析】影响光合作用的环境因素:温度对光合作用的影响:在最适温度下酶的活性最强,光合作用强度最大,当温度低于最适温度,光合作用强度随温度的增加而加强,当温度高于最适温度,光合作用强度随温度的增加而减弱。二氧化碳浓度对光合作用的影响:在一定范围内,光合作用强度随二氧化碳浓度的增加而增强。当二氧化碳浓度增加到一定的值,光合作用强度不再增强。光照强度对光合作用的影响:在一定范围内,光合作用强度随光照强度的增加而增强。当光照强度增加到一定的值,光合作用强度不再增强。
      【小问1详解】
      油葵叶肉细胞中的叶绿素位于叶绿体的类囊体薄膜上,主要吸收红光和蓝紫光,在光反应中通过光能转化为ATP和NADPH中的能量。
      【小问2详解】
      8:00−11:00,光合作用固定的CO2​来源于细胞呼吸产生的CO2​​和从外界吸收的CO2​​。该时间段光合速率不断升高,是因为随着时间推移,光照强度逐渐增强,光反应速率增加,产生的ATP和NADPH增多,使得暗反应速率加快,从而光合速率升高。
      【小问3详解】
      11:00−12:00,由于夏季温度过高,植物的蒸腾作用旺盛,为减少水分散失,部分气孔关闭,CO2​​吸收减少,暗反应受到限制,导致油葵光合速率明显下降。14:00时,温度有所降低,气孔开放程度增大,CO2​​吸收增多,同时光照强度仍能满足光合作用需求,油葵光合速率出现一个高峰。
      【小问4详解】
      相关的研究议题可以是:如何消除夏季中午高温对油葵光合作用的影响,探究不同施肥量对油葵光合速率的影响等。
      20. 水稻的糯性与非糯性是一对相对性状,由等位基因W/w控制,无香型与芳香型是一对相对性状,由等位基因A/a控制。水稻的非糯性花粉中含直链淀粉,遇碘液变蓝黑色;糯性花粉中含支链淀粉,遇碘液变橙红色。为研究水稻这两对相对性状的遗传规律,研究人员用纯合糯性无香型水稻植株与纯合非糯性芳香型水稻植株进行正反交,F₁均为半糯性无香型,F₁自交得F₂,F₂表型及株数如表所示。回答下列问题:
      (1)推测F₁出现半糯性水稻的原因是W基因对w基因为________(填“完全”或“不完全”)显性。选择F₁的花粉滴加碘液,然后在显微镜下进行观察,可观察到的花粉情况为________。
      (2)W/w基因和A/a基因遗传________(填“符合”或“不符合”)自由组合定律,判断依据是________。F2中半糯性无香型水稻有________种基因型。
      (3)据研究,水稻具有芳香味的原因是籽粒中积累了2-乙酰基-1-吡咯啉(简称2-AP),2-AP的主要代谢途径如图所示。科研人员发现了一株浓香型水稻X,其2-AP含量显著高于芳香型水稻。
      ①检测发现水稻X的B基因缺失了22个碱基,导致翻译出的多肽链比原来更长,合成的酶B失去活性,造成此现象的原因是________。
      ②研究人员利用CRISPR-Cas9技术敲除无香型水稻的相关基因,并检测水稻中2-AP的含量,结果如表所示。结合相关信息推测酶B在水稻香味的分子调控机制中的作用可能是________(答出一点)。
      【答案】(1) ①. 不完全 ②. 蓝黑色花粉与橙红色花粉的比例约为1:1
      (2) ①. 符合 ②. F2的表型比例为9:3:3:1的变式 ③. 2##二
      (3) ①. 编码酶B的mRNA中终止密码子延迟出现,翻译出的多肽链延长,导致酶B的空间结构改变而失去活性 ②. 催化2-AP的分解、催化前体物质的分解等
      【解析】
      【分析】基因的自由组合定律的实质:控制不同性状的非等位基因,其分离与组合互不干扰;在形成配子时,同源染色体上的等位基因分离,非同源染色体上的非等位基因自由组合。
      【小问1详解】
      因为纯合糯性水稻(ww)与纯合非糯性水稻(WW)杂交,F1为半糯性(Ww),所以W基因对w基因为不完全显性。F1的基因型为Ww,其花粉类型为W和w,比例为1:1,非糯性花粉(W)遇碘液变蓝黑色,糯性花粉(w)遇碘液变橙红色,所以选择F1的花粉滴加碘液,在显微镜下观察,可看到蓝黑色花粉:橙红色花粉=1:1。
      【小问2详解】
      F1半糯性无香型自交得F2,F2表型及株数为非糯性无香型:半糯性无香型:糯性无香型:非糯性芳香型:半糯性芳香型:糯性芳香型≈3:6:3:1:2:1,是9:3:3:1的变形,所以W/w基因和A/a基因的遗传符合自由组合定律。说明两对等位基因位于两对同源染色体上,且W基因对w基因为不完全显性、无香型对芳香型为显性,F1基因型为WwAa,F2中半糯性无香型水稻的基因型有2种,即WwAA和WwAa。
      【小问3详解】
      ①B基因缺失22个碱基导致酶B失活的原因是 碱基缺失导致移码突变,使编码酶B的mRNA中终止密码子延迟出现,翻译出的多肽链延长,导致酶B的空间结构改变而失去活性。
      ②分析实验结果:对照组(无香型):2-AP含量为 “-” ,敲除 A 基因(芳香型):2-AP含量为 “+” ,敲除A和B基因(浓香型):2-AP 含量为 “++”,说明A基因的缺失会使2-AP含量升高,产生香味;B基因的缺失会使2-AP含量进一步升高,香味更浓。因此,酶B的作用可能是催化2-AP 的分解,从而降低其含量;催化前体物质的分解,减少2-AP 的合成。
      21. 多巴胺作为一种重要神经递质,与人的快乐等正面情绪高度相关。不少人认为多巴胺分泌增加可以使人产生快乐的情绪。研究人员利用小鼠设计实验,对这一观点进行探究,实验过程及结果如表所示。已知小鼠在饥饿后会在鼠笼内四处寻找食物,此时给予小鼠食物后,小鼠在进食的同时会表现出舔嘴唇行为,这是一种典型的快乐的正面情绪行为。回答下列问题:
      注:“+”的数量越多表示进食量、舔嘴唇次数越多。
      (1)神经调节的基本方式是________。人的大脑除了对外界的感知和控制机体的反射活动外,还具有________(答出2点)和情绪等方面的高级功能。
      (2)该实验的自变量是________,控制自变量的方法符合________(填“加法”“减法”或“加法和减法”)原理。
      (3)根据实验结果分析,多巴胺分泌增加可以促进小鼠产生快乐的情绪这一观点是否正确,判断依据是________。
      (4)推测C组小鼠在饥饿后表现为如表实验结果的原因可能是________。
      【答案】(1) ①. 反射 ②. 语言、学习、记忆
      (2) ①. 小鼠的多巴胺分泌量 ②. 加法和减法
      (3)不正确。C组小鼠的多巴胺分泌量高于A、B组,但C组小鼠的舔嘴唇次数低于A、B组
      (4)多巴胺分泌增加可以促进小鼠进食,但分泌量过多使多巴胺受体的敏感程度降低,使得C组小鼠产生快乐情绪更难
      【解析】
      【分析】在中枢神经系统的参与下,机体对内外刺激所产生的规律性应答反应,,叫作反射。
      【小问1详解】
      神经调节基本方式是反射。人的大脑除了对外界的感知和控制机体的反射活动外,还具有语言、学习、记忆和情绪等方面的高级功能。
      【小问2详解】
      该实验的自变量是小鼠的多巴胺分泌量。B组抑制脑部多巴胺的合成,符合减法原理;C组诱导脑部多巴胺的合成,符合加法原理。因此,该实验中,控制自变量的方法符合加法和减法原理。
      【小问3详解】
      根据实验结果分析,多巴胺分泌增加可以促进小鼠产生快乐的情绪这一观点不正确,判断依据是C组小鼠的多巴胺分泌量高于A、B组,但C组小鼠的舔嘴唇次数低于A、B组。
      【小问4详解】
      推测C组小鼠在饥饿后表现为如表实验结果的原因可能是多巴胺分泌增加可以促进小鼠进食,但分泌量过多使多巴胺受体的敏感程度降低,使得C组小鼠产生快乐情绪更难。
      22. 多食性害虫如棉铃虫等能取食多种作物和野生植物,以维持种群繁衍。虫害发生具有明显的季节性和周期性,并受农田景观格局的影响。农田景观格局是指农业生态系统中作物生境和非作物生境在空间上的分布和排列关系。通过优化农田景观结构,减缓多食性害虫扩散与种群增长速度,是当前农业生态治理的重要方向。回答下列问题:
      (1)农田景观中作物生境与非作物生境的不同地点排列属于群落的________结构。虫害发生具有明显的季节性和周期性的原因是________。被害虫取食的植物提供的化学信息会显著影响害虫的选择,这体现了信息传递在生态系统中的作用是________。
      (2)农田景观的差异性小、相似度高时,害虫更易在不同斑块间扩散。从种群的数量特征分析,这会通过改变害虫种群的________来影响不同斑块的种群密度。研究发现一定程度上增加非作物生境的多样性与面积比例,可以增强天敌对害虫的控制作用,这是因为:一方面,可以为害虫天敌提供更多的________,利于害虫天敌种群数量维持稳定;另一方面,________,提高了生态系统的稳定性。
      (3)人为改造农田景观时,在非作物生境中尽量种植本土的植物,适当增加其种类,并合理布设,这遵循了生态工程的________原理。从能量流动的角度分析,通过各种方式控制害虫的主要目的是________。
      【答案】(1) ①. 水平 ②. 植物的生长具有季节性和周期性 ③. 调节生物的种间关系,维持生态系统的平衡与稳定
      (2) ①. 迁入率与迁出率 ②. 栖息空间和食物资源 ③. 增加了物种数量,提高了营养结构的复杂程度
      (3) ①. 自生、协调 ②. 调整能量流动关系,使能量流向对人类最有益的部分
      【解析】
      【分析】生态系统中的信息有三类,物理信息、化学信息和行为信息;生命活动的正常进行离不开信息的作用;生物种群的繁衍也离不开信息的传递;信息还能够调节生物的种间关系以维持生态系统的稳定。
      研究生态系统的能量流动,可以帮助人们科学规划设计人工生态系统,使能量得到最有效的利用,实现了能量的多级利用,大大提高了能量的利用率,同时也降低了对环境的污染;研究生态系统的能量流动,还可以帮助人们合理地调整生态系统中的能量流动关系,使能量持续高效的流向人类最有益的部分。
      【小问1详解】
      农田景观中作物生境与非作物生境的不同地点排列是由于地形导致的,属于群落的水平结构。由于植物的生长具有季节性和周期性,所以导致虫害发生具有明显的季节性和周期性。被害虫取食的植物提供的化学信息会显著影响害虫的选择,这体现了信息传递可调节生物的种间关系,维持生态系统的平衡与稳定。
      【小问2详解】
      农田景观的差异性小、相似度高时,害虫更易在不同斑块间扩散,导致害虫在不同斑块间迁移,通过改变害虫种群的迁入率和迁出率影响不同斑块的种群密度。一定程度上增加非作物生境的多样性与面积比例,可以为害虫天敌提供更多的栖息空间和食物资源,利于害虫天敌种群数量维持稳定,还可增加物种丰富度,提高营养结构的复杂程度,从而增加生态系统的稳定性,增强天敌对害虫的控制作用。
      【小问3详解】
      人为改造农田景观时,在非作物生境中尽量种植本土的植物,适当增加其种类,并合理布设,选择本地作物并合理布局,体现了生态工程的自生、协调原理。通过各种方式控制害虫的主要目的是为了调整能量流动关系,使能量流向对人类最有益的部分。
      23. 通过基因工程将某些DNA序列改造成为“生物传感器”导入特定细菌中,可以制备出在特定环境中生长的工程菌。研究人员设计了一种“乳酸传感器”,已知乳酸可以抑制P蛋白转化为阻遏蛋白,阻遏蛋白可以抑制特定基因启动子的功能,原理如图1所示,所用载体质粒的结构如图2所示。回答下列问题:
      注:“————|”表示抑制;质粒上的。代表氨苄青霉素抗性基因。
      (1)启动子A的具体作用是________,据图分析该启动子________(填“受”或“不受”)乳酸的诱导。
      (2)向细菌中导入含“乳酸传感器”的表达载体时,若受体菌是大肠杆菌,一般要用________处理受体菌,使其处于________的生理状态。在培养基中加入________(填物质名称),可初步筛选出成功导入“乳酸传感器”的工程菌。
      (3)图2中三种限制酶作用的位点不同,主要原因是________。
      (4)研究人员可以根据需求选择拼接适合的“特定基因”。现有“特定基因”X和Y,X编码合成细菌生长必需的物质,Y编码合成对细菌生长有毒性的物质,若研究人员需要得到在高乳酸条件下才能增殖的工程菌,应该选择特定基因________,并将表达载体导入________受体菌中。
      【答案】(1) ①. 作为RNA聚合酶识别和结合的部位,驱动P蛋白基因的转录 ②. 不受
      (2) ①. Ca2+ ②. 能吸收周围环境中DNA分子 ③. 氨苄青霉素
      (3)它们识别DNA分子的核苷酸序列不同
      (4) ①. X ②. X基因缺失的
      【解析】
      【分析】基因工程的基本操作程序主要包括以下四个步骤:目的基因的筛选与获取、基因表达载体的构建、将目的基因导入受体细胞、目的基因的检测与鉴定。
      【小问1详解】
      启动子A位于P基因的首端,其具体作用是作为RNA聚合酶识别和结合的部位,驱动P蛋白基因的转录,结合图示可以看出,该启动子“不受”乳酸的诱导。
      【小问2详解】
      向细菌中导入含“乳酸传感器”的表达载体时,若受体菌是大肠杆菌,一般要用Ca2+处理受体菌,使其处于感受态,即能吸收周围环境中DNA分子的生理状态。在培养基中加入氨苄青霉素,可初步筛选出成功导入“乳酸传感器”的工程菌,因为重组质粒中含有的标记基因是氨苄青霉素抗性基因。
      【小问3详解】
      图2中三种限制酶作用的位点不同,主要原因是它们识别DNA分子的核苷酸序列不同,即它们具有特异性。
      【小问4详解】
      研究人员可以根据需求选择拼接适合的“特定基因”。现有“特定基因”X和Y,X编码合成细菌生长必需的物质,Y编码合成对细菌生长有毒性的物质,若研究人员需要得到在高乳酸条件下才能增殖的工程菌,应该选择特定基因X,因为X基因的表达产物是细菌生长繁殖的必需物质,并将表达载体导入X基因缺失的受体菌中,这样成功导入目的基因的受体菌可以正常生长、繁殖。地区





      A基因频率
      0.60
      0.71
      0.55
      0.83
      0.77
      V基因频率
      0.40
      0.29
      0.45
      0.17
      0.23
      指标
      棉蚜茧蜂
      棉蚜小蜂
      雌虫成虫前期时长/d
      10.41
      12.05
      产卵天数/d
      3.36
      14.18
      总体寿命/d
      14.24
      30.13
      总繁殖力(每只雌蜂产卵数)/个
      87.47
      209.49
      表型
      非糯性无香型
      半糯性无香型
      糯性无香型
      非糯性芳香型
      半糯性芳香型
      糯性芳香型
      数量/株
      119
      241
      121
      42
      80
      39
      组别
      2-AP(“+”的数量代表2-AP含量的多少)
      表型
      对照组

      无香型
      敲除A基因
      +
      芳香型
      敲除A基因和B基因
      +
      浓香型
      将生理状况相同的若干只正常小鼠随机均分为A、B、C三组
      组别
      处理
      实验结果
      第1步
      第2步
      进食量
      舔嘴唇次数
      A组
      不做处理
      饥饿处理相同时间后给予食物,并将这一操作持续重复多次
      ++
      ++
      B组
      抑制脑部多巴胺的合成
      ++
      C组
      诱导脑部多巴胺的合成

      相关试卷

      河北省名校协作体2026届高三上学期一模生物试卷(Word版附解析):

      这是一份河北省名校协作体2026届高三上学期一模生物试卷(Word版附解析),文件包含河北省名校协作体2026届高三一模生物试题原卷版docx、河北省名校协作体2026届高三一模生物试题Word版含解析docx等2份试卷配套教学资源,其中试卷共30页, 欢迎下载使用。

      2026河北省名校协作体高三上学期一模生物试题含解析:

      这是一份2026河北省名校协作体高三上学期一模生物试题含解析,文件包含河北省名校协作体2026届高三一模生物试题原卷版docx、河北省名校协作体2026届高三一模生物试题Word版含解析docx等2份试卷配套教学资源,其中试卷共30页, 欢迎下载使用。

      【生物】河北省名校联合体2026届高三一模试题(学生版+解析版):

      这是一份【生物】河北省名校联合体2026届高三一模试题(学生版+解析版),文件包含生物河北省名校联合体2026届高三一模试题解析版docx、生物河北省名校联合体2026届高三一模试题学生版docx等2份试卷配套教学资源,其中试卷共30页, 欢迎下载使用。

      资料下载及使用帮助
      版权申诉
      • 1.电子资料成功下载后不支持退换,如发现资料有内容错误问题请联系客服,如若属实,我们会补偿您的损失
      • 2.压缩包下载后请先用软件解压,再使用对应软件打开;软件版本较低时请及时更新
      • 3.资料下载成功后可在60天以内免费重复下载
      版权申诉
      若您为此资料的原创作者,认为该资料内容侵犯了您的知识产权,请扫码添加我们的相关工作人员,我们尽可能的保护您的合法权益。
      入驻教习网,可获得资源免费推广曝光,还可获得多重现金奖励,申请 精品资源制作, 工作室入驻。
      版权申诉二维码
      高考专区
      • 精品推荐
      • 所属专辑9份
      欢迎来到教习网
      • 900万优选资源,让备课更轻松
      • 600万优选试题,支持自由组卷
      • 高质量可编辑,日均更新2000+
      • 百万教师选择,专业更值得信赖
      微信扫码注册
      手机号注册
      手机号码

      手机号格式错误

      手机验证码 获取验证码 获取验证码

      手机验证码已经成功发送,5分钟内有效

      设置密码

      6-20个字符,数字、字母或符号

      注册即视为同意教习网「注册协议」「隐私条款」
      QQ注册
      手机号注册
      微信注册

      注册成功

      返回
      顶部
      学业水平 高考一轮 高考二轮 高考真题 精选专题 初中月考 教师福利
      添加客服微信 获取1对1服务
      微信扫描添加客服
      Baidu
      map