搜索
      上传资料 赚现金

      河北省五个一联盟2026届高三上学期1月模拟考试生物试卷(Word版附答案)

      • 1.11 MB
      • 2026-03-13 21:17:10
      • 3
      • 0
      • 教习网3275309
      加入资料篮
      立即下载
      河北省五个一联盟2026届高三上学期1月模拟考试生物试卷(Word版附答案)第1页
      高清全屏预览
      1/12
      河北省五个一联盟2026届高三上学期1月模拟考试生物试卷(Word版附答案)第2页
      高清全屏预览
      2/12
      河北省五个一联盟2026届高三上学期1月模拟考试生物试卷(Word版附答案)第3页
      高清全屏预览
      3/12
      还剩9页未读, 继续阅读

      河北省五个一联盟2026届高三上学期1月模拟考试生物试卷(Word版附答案)

      展开

      这是一份河北省五个一联盟2026届高三上学期1月模拟考试生物试卷(Word版附答案),共12页。试卷主要包含了单选题,多选题,解答题,实验题等内容,欢迎下载使用。
      一、单选题
      1.金属蛋白是通过氨基酸残基或小分子配体结合金属离子的功能性蛋白质,其典型代表包括血红蛋白(含4个血红素和1个珠蛋白)和铜蓝蛋白(催化铁氧化)等。下列叙述错误的是( )
      A.氨基酸之间的氢键有助于金属蛋白空间结构的形成
      B.血红蛋白中的铁离子位于氨基酸的R基上
      C.铜蓝蛋白能降低铁氧化反应的活化能
      D.异常的血红蛋白可能影响红细胞的功能
      2.细胞自噬的特征为胞质内出现双层膜自噬泡包裹受损的细胞器及胞质成分,经溶酶体内的酶水解后再利用。研究显示细胞自噬与细胞凋亡存在密切的交叉调控,其中Caspase(细胞凋亡关键蛋白酶)可切割自噬关键蛋白终止自噬流。下列叙述正确的是( )
      A.细胞凋亡由基因控制,与环境因素无关
      B.细胞自噬与细胞凋亡都与溶酶体合成的水解酶有关
      C.细胞内发生Caspase活化会促进细胞自噬
      D.细胞自噬可维持细胞内部环境的稳定
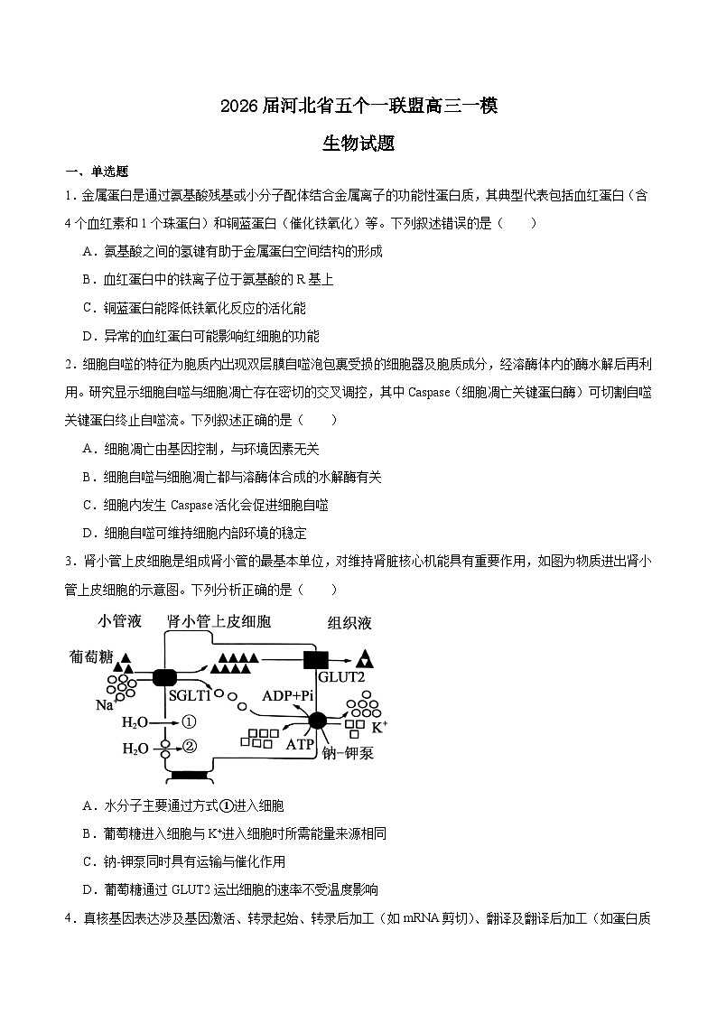
      3.肾小管上皮细胞是组成肾小管的最基本单位,对维持肾脏核心机能具有重要作用,如图为物质进出肾小管上皮细胞的示意图。下列分析正确的是( )
      A.水分子主要通过方式①进入细胞
      B.葡萄糖进入细胞与K+进入细胞时所需能量来源相同
      C.钠-钾泵同时具有运输与催化作用
      D.葡萄糖通过GLUT2运出细胞的速率不受温度影响
      4.真核基因表达涉及基因激活、转录起始、转录后加工(如mRNA剪切)、翻译及翻译后加工(如蛋白质修饰)等多个环节,每个环节都有特定的调控机制。下列叙述错误的是( )
      A.翻译时密码子和反密码子的碱基互补配对保证了tRNA能转运特定的氨基酸
      B.构成染色体的组蛋白发生乙酰化会影响基因的表达
      C.抑癌基因发生甲基化可能增加患肿瘤的风险
      D.DNA甲基化修饰不改变遗传信息,且能遗传给后代
      5.某动物(2n=36,基因型为AaBb)的精原细胞在减数分裂时,其中一条染色体在减数第二次分裂后期发生了异常横裂,如图所示,发生横裂的染色体会被分到两个子细胞中,不考虑其他变异。下列叙述正确的是( )
      A.在纺锤丝的牵引下,着丝粒发生分裂
      B.该精原细胞产生的精细胞发生了染色体数目变异
      C.该精原细胞产生的精细胞的基因组成可能是AaB、B、Ab、ab
      D.该精原细胞在DNA复制时期发生了基因突变
      6.碳青霉烯类抗生素具有抗菌谱广、抗菌活性强的特点,是治疗严重细菌感染的重要药物,但细菌耐药性问题日益严重。某种菌株对碳青霉烯类抗生素的耐药性主要由质粒上的X基因控制。研究人员调查了某医院ICU病房内该细菌菌群连续5年的动态变化,部分数据如表所示。下列有关该菌群进化机制的分析,错误的是( )
      注:DDDs为抗菌药物消耗密度,数值越大表示使用强度越高
      A.在使用抗生素前,该菌群中就有少量耐药菌个体
      B.第1年到第3年,抗生素使用强度增大对该菌群起到了选择作用,导致耐药菌比例上升
      C.第1年到第5年,X基因频率持续增大,表明该基因控制的性状为细菌提供了生存优势
      D.若第5年后完全停用该抗生素,敏感菌将重新成为优势种群,X基因频率会降为零
      7.人乳头瘤病毒(HPV)是与癌症相关的常见病毒,该病毒可干扰抑癌蛋白(如p53、Rb)的功能,导致细胞异常增殖。如图为HPV引起人体免疫调节的示意图,下列分析正确的是( )
      A.细胞Ⅰ能特异性识别抗原,并可以摄取、加工和处理抗原
      B.细胞V能分泌细胞因子a,a是激活细胞Ⅲ的第二个信号
      C.HPV再次进入人体时,活化的细胞毒性T细胞全来自记忆T细胞
      D.细胞Ⅱ能够识别被感染的细胞膜表面变化的信号并作出反应
      8.阈电位是指引起细胞膜对钠离子通透性突然增大而触发动作电位的临界电位值。如图为给予某一神经元不同强度刺激引发下一神经元电位变化的曲线,下列分析错误的是( )
      A.单次较小刺激虽未产生动作电位,但发生了Na+内流
      B.连续多个阈下刺激可以叠加并产生动作电位
      C.单次较大刺激的刺激强度越大动作电位峰值越高
      D.可将电表两极连接在神经纤维膜的内外两侧测量电位变化
      9.苹果结果过程可分为开花期、坐果期、果实膨大期、成熟期,不同时期生长素、脱落酸的相对含量会发生不同的变化。下列分析错误的是( )
      A.生长素含量最多的时期是苹果发育成熟最快的时期
      B.脱落酸由萎蔫的叶片产生,能促进苹果衰老、脱落
      C.苹果的生长、发育受基因选择性表达的调控
      D.生长素、脱落酸的产生和分布会受到环境因素的影响
      10.退耕还林还草是对已被破坏的生态系统进行修复的重要举措。为保护和改善西部生态环境,环保人员对易造成水土流失的坡耕地和易造成土地沙化的耕地,有计划、分步骤地停止耕种,恢复林草植被。下列叙述错误的是( )
      A.退耕还林应遵循宜乔则乔、宜灌则灌、宜草则草的原则
      B.退耕还林后群落演替的最后阶段是森林群落
      C.实施退耕还林等措施后,可提高部分野生动植物种群的环境容纳量
      D.群落演替过程中可能会发生优势物种被取代的现象
      11.随着工业化和城市化的进一步发展,人类的活动对生态环境产生了深远的影响。下列叙述错误的是( )
      A.毁林毁草、滥垦乱伐,以及开矿修路等活动会造成水土流失
      B.大面积森林被砍伐、火烧和农垦,会造成生物多样性降低
      C.水泥的生产会导致大气中二氧化碳浓度升高,加剧温室效应
      D.倡导低碳生活能有效增大生态足迹,减轻生态环境治理的压力
      12.在牙周致病菌研究中,采用1%浓度的羧甲基壳聚糖(碳源)作为培养基添加物,经过18天培养后,牙龈卟啉单胞菌的菌落周围会出现清晰的透明圈,如图所示。下列叙述正确的是( )
      A.牙龈提取物要放入含有清水的锥形瓶中进行适当稀释
      B.图示利用平板划线法接种的过程中接种环需灼烧5次
      C.培养基上出现透明圈说明该培养基以羧甲基壳聚糖为唯一碳源
      D.当羧甲基壳聚糖浓度提升至5%时,不一定形成菌落及透明圈
      13.科研人员利用柑橘茎尖培养获得脱毒苗,使柑橘的产量和品质大幅提高,如图为培育脱毒柑橘的示意图。下列叙述错误的是( )
      A.茎尖用酒精消毒后,应立即用无菌水清洗
      B.③为再分化过程,愈伤组织分化时可能会发生基因突变
      C.诱导生根或生芽主要与细胞分裂素和生长素的比例有关
      D.利用植物组织培养技术获得的脱毒苗具有抗病毒的特性
      二、多选题
      14.ATP荧光检测仪可用于检测食品表面细菌数量,其工作原理如图所示。下列叙述正确的是( )
      荧光素+ATP+O2氧化荧光素+物质X+PPi+H2O+光能
      注:PPi会立即水解生成2个 Pi分子。
      A.ATP水解形成物质X时,离腺苷最远的一个高能磷酸键断裂
      B.荧光素与荧光素酶结合时,荧光素酶的空间结构发生改变
      C.为准确检测细菌数量,荧光检测仪中需含裂解细菌的物质
      D.该检测方法的理论依据是细菌数量与ATP含量呈正相关
      15.某植物的叶形有条形、披针形、卵形,受一对等位基因A、a控制,花色有紫色、粉色,受另一对等位基因B、b控制。科研人员进行了甲、乙两组杂交实验,亲本杂交得到的F1自由交配得到F2,并利用分子检测技术对亲本和部分F2的相关基因进行检测,相关杂交实验及结果如图所示。下列分析错误的是( )
      A.甲组亲本为纯合子,F2中2的叶形性状为披针形
      B.甲组F1的基因型为Aa,其电泳条带与F2中的2相同
      C.乙组结果显示花色基因存在显性纯合致死现象
      D.乙组F2的性状比例为2:1
      16.已知细胞分裂素(CK)、脱落酸(ABA)和赤霉素(GA)调节种子萌发的机理如图所示,其中A、B、D、G均表示植物体内的基因,B基因表达会导致种子休眠。基因表达产物对相关基因产生一定的生理效应,图中“-”表示抑制。下列叙述正确的是( )
      A.CK、ABA、GA均需要通过与受体的结合发挥作用
      B.若A基因发生突变无法表达,则种子萌发的概率可能降低
      C.GA、ABA均通过抑制G基因的表达抑制种子萌发
      D.图示可以说明种子萌发是多种植物激素共同调节的结果
      17.为探究金蝉的种群数量与死亡率、种群增长率(出生率减去死亡率)的关系,科研人员对某地人工养殖的金蝉进行了调查,结果如图所示。下列叙述正确的是( )
      A.捕食和种间竞争会影响死亡率,进而影响金蝉种群数量的变化
      B.图中AB段,人工养殖的金蝉的种群数量先增加后减少
      C.当种群数量小于5×103只时,金蝉种群的出生率小于死亡率
      D.图中B点时,金蝉种群的出生率等于死亡率,之后种群数量逐渐减少
      18.乙肝病毒(HBV)中的主要抗原为HBsAg,细胞毒性T细胞表面的抗原主要为CD3,用于识别和激活T细胞。科研人员制备抗HBsAg/CD3双特异性抗体的流程如图所示,下列叙述正确的是( )
      A.可从小鼠的脾中获得能产生抗HBsAg抗体的B淋巴细胞
      B.过程②通过特定的选择培养基即可筛选出单克隆杂交瘤细胞
      C.可通过电融合法诱导单克隆杂交瘤细胞和细胞C融合
      D.抗 HBsAg/CD3双特异性抗体可招募细胞毒性T细胞定向移至靶细胞
      三、解答题
      19.光合磷酸化是植物叶绿体的类囊体膜或光合细菌的载色体利用光能将ADP与无机磷酸合成ATP的过程。其核心机制为光驱动电子传递形成跨膜质子梯度,通过ATP合酶催化磷酸化反应生成ATP,光合磷酸化的机制如图所示,PSⅠ、PSⅡ是由光合色素等物质组成的复合物。回答下列问题:
      (1)植物体内有光敏色素,其分布在植物体的 部位。光敏色素主要吸收 光。
      (2)由图可知,PSⅠ的功能是 。类囊体腔中H+浓度高于叶绿体基质,其意义是 。
      (3)NADPH在光合作用中的作用是 。图示中PQ受损会导致NADPH含量下降,原因是 。
      20.番茄(2n=24)是茄科一年生草本植物,其果实呈扁球状或近球状,可能受一对或两对独立遗传的基因(设为A/a、B/b)控制,果实颜色为鲜红色或橘黄色,该相对性状可能受一对、两对或三对独立遗传的基因(设为D/d、E/e、F/f)控制。育种人员利用甲、乙两株纯合番茄进行杂交实验,结果如图所示。回答下列问题:
      (1)根据实验结果推测,番茄的果实形状受 (填“一”或“两”)对等位基因的控制,果实颜色由 (填“一”“两”或“三”)对独立遗传的基因控制,依据是 。
      (2)亲本甲、乙关于果实形状的基因型为 ;将F1进行测交,后代关于果实颜色的表型及比例为 。
      (3)番茄中存在三体植株(三体植株比正常植株多一条染色体),三体植株减数分裂时,任意配对的两条同源染色体分离,另一条同源染色体随机移向细胞的一极,则三体植株在减数第一次分裂时能形成 个四分体。如果该植株能够产生数目相等的n型和n+1型配子,不同配子均可正常参与受精,则自交后代中正常二倍体(2n):三体(2n+1):四体(2n+2)为 。
      四、实验题
      21.甲状腺激素和生长激素在幼鼠的生长发育过程中起着重要的调节作用。为了深入探究甲状腺激素和生长激素对幼鼠生长发育的影响及相互作用机制,研究人员进行了实验。回答下列问题:
      (1)甲状腺激素的主要作用是通过促进细胞内 使机体产热增加、促进生长发育、提高 的兴奋性。生长激素由 分泌,主要作用是促进蛋白质的合成,促进骨、软骨和肌肉等组织细胞的生长和分裂,从而加速骨骼和肌肉的生长发育。
      (2)①完善实验思路。
      材料与用具:3周龄健康雄性幼鼠(体重25±2g)40只、甲状腺激素溶液(0.2ug·uL-1)、生长激素溶液(0.5ug·uL-1)、生理盐水、注射器、体重秤、体长测量仪、游标卡尺等。
      Ⅰ.分组及处理:将幼鼠随机分为4组,每组10只,编号为甲、乙、丙、丁。按以下表格连续处理4周。
      Ⅱ.检测:每周测定小鼠的体重、体长,实验结束后测量股骨长度,记录实验数据。
      ②分析与讨论。
      Ⅰ.生长激素和甲状腺激素均采用腹腔注射的原因是 。
      Ⅱ.如图为根据实验数据得到的部分实验结果。
      图中实验结果表明甲状腺激素和生长激素 。
      五、解答题
      22.微山湖是山东省重要的生态保护区,该保护区的鸟类有国家一级保护动物白鹤、青头潜鸭,国家二级保护动物震旦鸦雀等。每年秋冬交替时节,微山湖畔,成千上万只候鸟如约而至,吸引了大量观鸟爱好者、摄影达人和生态保护工作者。回答下列问题:
      (1)生态保护工作人员通过收集不同时间和地点的青头潜鸭粪便样本,对其中的微卫星DNA(一种常用于个体识别的DNA片段,广泛分布于核基因组中)进行个体识别,与标记重捕法相比,利用微卫星DNA标记调查青头潜鸭种群数量的优势是 (答出两点);科研人员第一次粪便采集检测到粪便来自36只青头潜鸭,一段时间后,进行第二次粪便采集,一共采集28份粪便,其中14份粪便来自第一次粪便采集的14只青头潜鸭,其余14份粪便来自其他不同的青头潜鸭,可估算出该地区的青头潜鸭大约有 只。
      (2)白鹤主要通过重复跳跃、展翅、鞠躬和鸣叫等方式进行求偶,该表现属于生态系统中的 信息,该现象体现了 离不开信息的传递。
      (3)微山湖具有重要的生态功能和经济价值,每年输出大量资源。为合理开发利用微山湖的生物资源,又不破坏其生态平衡,人们在开发利用时需要注意: (答出两点)。
      (4)为吸引更多游客,工作人员建议清除部分野生植物,增种多种观赏植物,请依据所学生态学知识分析该建议的不妥之处: 。
      六、实验题
      23.枯草杆菌蛋白酶被广泛应用于洗涤剂生产、制革等工业领域。研究人员以野生型菌株为材料,进行多种方式改造,以期获得工业上有应用价值且在蛋白酶活性等方面得到显著提升的新菌株,为此开展了如下系列实验。回答下列问题:
      (1)诱变处理与初筛:将野生型枯草杆菌菌液经紫外线和亚硝酸盐复合诱变后,涂布于含酪蛋白的选择培养基上,酪蛋白在固体培养基中因溶解性差会导致培养基呈现浑浊或半透明状态:可通过观察 初步筛选可能的高产菌株,原因是 。
      (2)发酵条件优化:对初筛得到的菌株进行摇瓶发酵实验,探究碳源种类对蛋白酶产量的影响,结果如表(各碳源的浓度相同)。
      由表可知最佳碳源为 ,推测菌株利用该种碳源的方式是 。若要进一步探究该碳源的最适使用浓度、实验设计的思路是 。
      (3)基因工程改造枯草杆菌:信号肽是一类特殊的序列,它们位于蛋白质的前端,可以引导新合成的蛋白质分泌到细胞外。为增强菌株分泌蛋白酶的能力,科研人员将蛋白酶基因与信号肽基因重组,构建如图所示的序列,则A基因为 基因,模板链为 (填“α链”或“β链”)将该序列导入枯草杆菌获得转基因菌株。
      (4)发酵与产物加工;将转基因菌株先进行 ,再接入发酵罐中进行大规模培养,这样做的目的是 从发酵液中分离和纯化目标蛋白、为保证蛋白酶可以正常发挥功能,还应该进行的操作是 。
      年份
      抗生素使用强度(DDDs)
      耐药菌占比/%
      敏感菌占比
      X基因频率/%
      第1年
      15.2
      10.2
      89.8
      5.1
      第3年
      38.5
      56.3
      43.7
      18.2
      第5年
      40.1
      93.5
      6.5
      46.8
      组别编号
      组别名称
      处理方式

      对照组
      每日腹腔注射0.4mL生理盐水

      甲状腺激素组
      每日腹腔注射0.2mL甲状腺激素溶液+0.2mL生理盐水

      生长激素组
      每日腹腔注射0.2mL生长激素溶液+0.2mL生理盐水

      甲状腺激素+生长激素组

      碳源种类
      葡萄糖
      蔗糖
      淀粉
      麦芽糖
      蛋白酶产量相对值
      125
      186
      230
      168
      参考答案
      1.B
      2.D
      3.C
      4.D
      5.C
      6.D
      7.D
      8.C
      9.A
      10.B
      11.D
      12.D
      13.D
      14.BCD
      15.CD
      16.ABD
      17.ACD
      18.ACD
      19.(1) 各个 红光和远红光
      (2) 吸收光能,将NADP+还原为NADPH 形成跨膜质子电化学梯度,为ATP合酶催化ADP和Pi合成ATP提供动力,同时该梯度也能驱动H+回流,维持电子传递链的持续进行
      (3) 作为还原剂,为暗反应中C3的还原提供氢和能量 PQ是电子传递链的重要组分,受损后电子无法从PSⅡ传递到Cytb₆f复合体,进而无法传递到PSI,使PSI不能获得电子去还原NADP+生成NADPH,导致NADPH的合成受阻
      20.(1) 两 三 F2中鲜红色个体占27/(27+9+9+28)=27/64=(3/4)3,符合三对等位基因自由组合的分离比
      (2) AAbb×aaBB 鲜红色:橘黄色=1:7
      (3) 12 1:2:1
      21.(1) 新陈代谢 神经系统 垂体
      (2) 0.2mL甲状腺激素溶液+0.2mL生长激素溶液 腹腔注射能使激素快速进入血液循环,作用于靶器官或靶细胞,保证实验效果的时效性;蛋白质类的生长激素会被消化分解,甲状腺激素虽为氨基酸衍生物,但腹腔注射的吸收效率更稳定 均能促进幼鼠股骨生长,且二者共同作用时(协同作用)的促进效果更显著
      22.(1) 粪便容易收集、直接捡拾粪便、对青头潜鸭的干扰小,不会影响其正常的生命活动 72
      (2) 行为信息和物理 生物种群的繁衍
      (3)合理确定捕捞或利用的强度,不能超过生态系统的自我调节能力;对生物资源进行保护性开发,如采用轮捕、轮采等方式,给生物足够的时间繁殖和恢复
      (4)破坏微山湖原有的生态系统结构和功能,降低生态系统的生物多样性,破坏生态平衡
      23.(1) 透明圈(或透明圈直径与菌落直径的比值) 高产菌株产生的蛋白酶较多,分解酪蛋白更多,透明圈(或透明圈直径与菌落直径的比值)更大
      (2) 淀粉 分泌淀粉酶将淀粉分解为葡萄糖后再吸收利用 设置一系列不同浓度的淀粉作为碳源的培养基,其他条件相同且适宜,接种初筛得到的菌株后,培养相同时间,测定蛋白酶产量,峰值对应的淀粉浓度即为最适使用浓度
      (3) 信号肽 β链
      (4) 扩大培养 增加发酵体系中的初始菌量,缩短发酵周期,提高发酵效率 将分离纯化的蛋白酶置于适宜的缓冲液中(或模拟目的菌体内环境的溶液中)

      相关试卷

      河北省五个一联盟2026届高三上学期1月模拟考试生物试卷(Word版附答案):

      这是一份河北省五个一联盟2026届高三上学期1月模拟考试生物试卷(Word版附答案),共12页。试卷主要包含了单选题,多选题,解答题,实验题等内容,欢迎下载使用。

      河北省七校2026届高三上学期1月一模考试生物试卷(Word版附答案):

      这是一份河北省七校2026届高三上学期1月一模考试生物试卷(Word版附答案),共10页。试卷主要包含了单项选择题,多项选择题,非选择题等内容,欢迎下载使用。

      河北省“五个一”名校联盟2026届高三上学期1月联考生物试卷(PDF版附解析):

      这是一份河北省“五个一”名校联盟2026届高三上学期1月联考生物试卷(PDF版附解析),共14页。

      资料下载及使用帮助
      版权申诉
      • 1.电子资料成功下载后不支持退换,如发现资料有内容错误问题请联系客服,如若属实,我们会补偿您的损失
      • 2.压缩包下载后请先用软件解压,再使用对应软件打开;软件版本较低时请及时更新
      • 3.资料下载成功后可在60天以内免费重复下载
      版权申诉
      若您为此资料的原创作者,认为该资料内容侵犯了您的知识产权,请扫码添加我们的相关工作人员,我们尽可能的保护您的合法权益。
      入驻教习网,可获得资源免费推广曝光,还可获得多重现金奖励,申请 精品资源制作, 工作室入驻。
      版权申诉二维码
      欢迎来到教习网
      • 900万优选资源,让备课更轻松
      • 600万优选试题,支持自由组卷
      • 高质量可编辑,日均更新2000+
      • 百万教师选择,专业更值得信赖
      微信扫码注册
      手机号注册
      手机号码

      手机号格式错误

      手机验证码 获取验证码 获取验证码

      手机验证码已经成功发送,5分钟内有效

      设置密码

      6-20个字符,数字、字母或符号

      注册即视为同意教习网「注册协议」「隐私条款」
      QQ注册
      手机号注册
      微信注册

      注册成功

      返回
      顶部
      学业水平 高考一轮 高考二轮 高考真题 精选专题 初中月考 教师福利
      添加客服微信 获取1对1服务
      微信扫描添加客服
      Baidu
      map