搜索
      上传资料 赚现金

      第7单元 · 复习与关联预习知识点+过关练习(知识清单) 人教版三年级下册数学含答案

      • 131.68 KB
      • 2026-03-15 20:17:20
      • 13
      • 0
      • 教习网 一线教学
      加入资料篮
      立即下载
      第七单元 · 复习与关联预习知识点+过关练习(知识清单) 人教版三年级下册数学含答案第1页
      1/8
      第七单元 · 复习与关联预习知识点+过关练习(知识清单) 人教版三年级下册数学含答案第2页
      2/8
      第七单元 · 复习与关联预习知识点+过关练习(知识清单) 人教版三年级下册数学含答案第3页
      3/8
      还剩5页未读, 继续阅读

      小学人教版(2024)数量关系随堂练习题

      展开

      这是一份小学人教版(2024)数量关系随堂练习题,共8页。试卷主要包含了单元知识点详解,判断题,选择题,计算题,图形与操作题,解决问题,拓展与探究等内容,欢迎下载使用。
      一、单元知识点详解
      数与代数(除数是一位数的除法、小数的初步认识)
      除数是一位数的除法:从被除数的高位除起,除到哪一位商就写在那一位上面,余数必须比除数小。口算整十、整百数除以一位数时,可以先用0前面的数除以一位数,再在得数末尾添上相应个数的0。验算除法:商×除数=被除数(有余数则加余数)。
      小数的初步认识:像3.45、0.8这样的数叫做小数,小数点左边是整数部分,右边是小数部分。一位小数表示十分之几,两位小数表示百分之几。比较小数大小:先比较整数部分,再比较小数部分。小数加减法:小数点对齐,按整数加减法计算,最后点上小数点。
      图形与几何(生活中的运动现象、长方形和正方形、面积)
      生活中的运动现象:轴对称图形(对折后完全重合);平移(物体沿直线运动,方向、大小、形状不变);旋转(物体绕固定点转动,位置和方向变化)。
      长方形和正方形:长方形对边相等,四个直角;正方形四条边都相等,四个直角。周长:长方形周长=(长+宽)×2,正方形周长=边长×4。面积:长方形面积=长×宽,正方形面积=边长×边长。相邻面积单位进率为100(1平方米=100平方分米,1平方分米=100平方厘米)。
      统计与概率(数据的收集与整理)
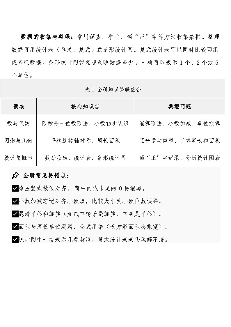
      数据的收集与整理:常用调查、举手、画“正”字等方法收集数据。整理数据可用统计表(单式、复式)或条形统计图。复式统计表可以同时比较两组或多组数据。条形统计图能直观反映数据多少,一格可以表示1个、2个或5个单位。
      ? 全册常见易错点:
      ✅ 除法竖式数位对齐,商中间或末尾的0易漏写。
      ✅ 小数加减忘记对齐小数点,比较大小受小数位数误导。
      ✅ 混淆平移和旋转(如汽车轮子是旋转,车身是平移)。
      ✅ 面积与周长单位混淆,公式用错(长方形面积忘乘宽)。
      ✅ 统计图中一格表示几要看清,复式统计表表头理解不清。
      单元练习题(复习与关联综合卷)
      一、填空题(每空2分,共28分)
      1. 824÷8的商是______位数,商的最高位在______位,商是______。
      2. 0.7里面有______个0.1;1.8里面有______个0.1。
      3. 在括号里填上合适的单位:一张课桌面的面积约40______;一支铅笔长18______。
      4. 3平方米=______平方分米;500平方厘米=______平方分米。
      5. 推拉窗户的运动是______现象;电风扇扇叶的转动是______现象。
      6. 一个长方形的长是12厘米,宽是8厘米,它的周长是______厘米,面积是______平方厘米。
      7. 三(1)班同学最喜欢的水果统计如下:苹果正正正,香蕉正,橘子正正。最喜欢苹果的有______人,最喜欢橘子的有______人,一共调查了______人。
      8. 把1.5、0.8、2.1、1.05按从小到大的顺序排列:______<______<______<______。
      二、判断题(对的打“√”,错的打“×”,每题2分,共12分)
      1. 0除以任何数都得0。 ( )
      2. 小数都比整数小。 ( )
      3. 边长4米的正方形,它的周长和面积相等。 ( )
      4. 平行四边形一定是轴对称图形。 ( )
      5. 用画“正”字的方法统计数据时,一个“正”字代表5笔。 ( )
      6. 被除数末尾有0,商的末尾也一定有0。 ( )
      三、选择题(每题3分,共15分)
      1. 下面算式中,商是两位数的是( )。
      A. 648÷6 B. 456÷9 C. 840÷7 D. 903÷3
      2. 下面各数中,只读一个零的小数是( )。
      A. 10.05 B. 0.50 C. 20.30 D. 105.6
      3. 一个正方形的周长是32厘米,它的面积是( )平方厘米。
      A. 64 B. 128 C. 16 D. 32
      4. 下列运动中,属于平移的是( )。
      A. 摩天轮转动 B. 电梯上下 C. 风车转动 D. 陀螺旋转
      5. 在条形统计图中,如果一格表示5人,那么表示20人的直条应画( )格。
      A. 2 B. 4 C. 5 D. 20
      四、计算题(共18分)
      1. 直接写出得数。(6分)
      90÷3= 240÷8= 0÷9=
      0.3+0.5= 1.2-0.8= 0.7+0.6=
      2. 列竖式计算,带★的要验算。(12分)
      96÷4= ★ 456÷8= 517÷5=
      3.8+5.7= 8.4-2.6= 7.2+1.9=
      五、图形与操作题(共12分)
      1. 下面哪些图形是轴对称图形?是的在括号里画“√”,并画出它们的对称轴(至少画一条)。(6分)
      2. 在下方空白出画出长12厘米,宽5厘米的长方形与边长是8厘米的正方形并计算下面图形的周长和面积。(单位:厘米)(6分)
      长方形:周长______厘米,面积______平方厘米。
      正方形:周长______厘米,面积______平方厘米。
      六、解决问题(共21分)
      1. 一本故事书的价格是8.5元,一本字典的价格是12.8元。买这两本书一共需要多少元?付给营业员50元,应找回多少元?(5分)
      2. 王叔叔4小时加工了128个零件。照这样计算,他15小时能加工多少个零件?(5分)
      3. 一块长方形菜地,长12米,宽8米。如果每平方米收白菜6千克,这块菜地一共可以收白菜多少千克?(5分)
      4. 下面是三(2)班同学最喜欢的课外书类型调查记录(每人只选一种):
      童话:正正正 科幻:正正 历史:正 漫画:正正丅
      (1)请将统计表填写完整。(3分)
      (2)最喜欢什么类型的人数最多?最喜欢什么类型的人数最少?(1分)
      (3)最喜欢童话的比最喜欢科幻的多多少人?(1分)
      (4)你还能提出什么数学问题并解答?(1分)
      七、拓展与探究(附加10分)
      将一张长方形纸先左右对折,再上下对折,然后剪下一个三角形 。展开后,得到的图形是轴对称图形吗?它有几条对称轴?如果原长方形长20厘米,宽12厘米,剪去的三角形底边4厘米,高3厘米(从折痕处剪),求剩余部分的面积。
      参考答案
      一、填空题
      1. 三,百,103 2. 7,18 3. 平方分米,厘米 4. 300,5 5. 平移,旋转 6. 40,96 7. 苹果15人,橘子10人,一共35人 8. 0.8<1.05<1.5<2.1
      二、判断题 1. ×(0不能除以0) 2. ×(如2.3>1) 3. ×(单位不同不能比较) 4. ×(一般平行四边形不是轴对称) 5. √ 6. ×(如120÷5=24)
      三、选择题 1. B(456÷9商两位数) 2. A(10.05读作十点零五,只读一个零) 3. A(边长8,面积64) 4. B 5. B
      四、计算题
      1. 30,30,0,0.8,0.4,1.3
      2. 96÷4=24;456÷8=57(验算57×8=456);517÷5=103……2;3.8+5.7=9.5;8.4-2.6=5.8;7.2+1.9=9.1
      五、图形与操作题
      1. 长方形√(画一条对称轴),平行四边形×,等腰三角形√(画一条对称轴),正方形√(画一条对角线或中线)。
      2. 长方形周长(12+5)×2=34厘米,面积60平方厘米;正方形周长32厘米,面积64平方厘米。
      六、解决问题
      1. 8.5+12.8=21.3元,50-21.3=28.7元。
      2. 128÷4=32个/小时,32×15=480个。
      3. 12×8=96平方米,96×6=576千克。
      4. (1) 童话15人,科幻10人,历史5人,漫画12人,合计42人。(2) 童话最多,历史最少。(3) 15-10=5人。(4) 答案不唯一,如:最喜欢漫画的比最喜欢历史的多多少人?12-5=7人。
      七、拓展与探究
      展开后是轴对称图形,有2条对称轴(水平和竖直)。原长方形面积20×12=240平方厘米,剪去的三角形有4个(因为对折两次),每个面积4×3÷2=6平方厘米,4个共24平方厘米,剩余面积240-24=216平方厘米。
      (注:图形题画法合理即可,答案不唯一。)
      —— 系统梳理,融会贯通 ——
      表1 全册知识关联整合
      领域
      核心知识点
      典型问题
      数与代数
      除数是一位数除法、小数初步认识
      笔算除法、小数加减、单位换算
      图形与几何
      平移旋转轴对称、周长面积
      区分运动类型、计算周长和面积
      统计与概率
      数据收集、统计表、条形统计图
      画“正”字记录、分析统计图表
      类型
      童话
      科幻
      历史
      漫画
      合计
      人数
      ______
      ______
      ______
      ______
      ______

      相关试卷

      小学人教版(2024)数量关系随堂练习题:

      这是一份小学人教版(2024)数量关系随堂练习题,共8页。试卷主要包含了单元知识点详解,判断题,选择题,计算题,图形与操作题,解决问题,拓展与探究等内容,欢迎下载使用。

      小学数学人教版(2024)三年级下册(2024)数量关系课时作业:

      这是一份小学数学人教版(2024)三年级下册(2024)数量关系课时作业,共9页。试卷主要包含了全册知识点梳理,判断题,选择题,计算题,图形与操作题,解决问题,拓展与探究等内容,欢迎下载使用。

      人教版(2024)三年级下册(2024)数与运算巩固练习:

      这是一份人教版(2024)三年级下册(2024)数与运算巩固练习,共2页。试卷主要包含了基础练习,巩固练习,拓展练习等内容,欢迎下载使用。

      资料下载及使用帮助
      版权申诉
      • 1.电子资料成功下载后不支持退换,如发现资料有内容错误问题请联系客服,如若属实,我们会补偿您的损失
      • 2.压缩包下载后请先用软件解压,再使用对应软件打开;软件版本较低时请及时更新
      • 3.资料下载成功后可在60天以内免费重复下载
      版权申诉
      若您为此资料的原创作者,认为该资料内容侵犯了您的知识产权,请扫码添加我们的相关工作人员,我们尽可能的保护您的合法权益。
      入驻教习网,可获得资源免费推广曝光,还可获得多重现金奖励,申请 精品资源制作, 工作室入驻。
      版权申诉二维码
      小学数学人教版(2024)三年级下册(2024)电子课本 新教材

      数量关系

      版本: 人教版(2024)

      年级: 三年级下册(2024)

      切换课文
      • 同课精品
      • 所属专辑42份
      欢迎来到教习网
      • 900万优选资源,让备课更轻松
      • 600万优选试题,支持自由组卷
      • 高质量可编辑,日均更新2000+
      • 百万教师选择,专业更值得信赖
      微信扫码注册
      手机号注册
      手机号码

      手机号格式错误

      手机验证码 获取验证码 获取验证码

      手机验证码已经成功发送,5分钟内有效

      设置密码

      6-20个字符,数字、字母或符号

      注册即视为同意教习网「注册协议」「隐私条款」
      QQ注册
      手机号注册
      微信注册

      注册成功

      返回
      顶部
      精选专题 初中月考 教师福利
      添加客服微信 获取1对1服务
      微信扫描添加客服
      Baidu
      map