搜索
      上传资料 赚现金

      1.1三角形内角和定理 第1课时教案 初中数学北师大版(2024)八年级下册

      • 452.82 KB
      • 2026-03-14 06:48:09
      • 3
      • 0
      • 教习网用户2848367
      加入资料篮
      立即下载
      1.1三角形内角和定理 第1课时教案 初中数学北师大版(2024)八年级下册第1页
      1/7
      1.1三角形内角和定理 第1课时教案 初中数学北师大版(2024)八年级下册第2页
      2/7
      1.1三角形内角和定理 第1课时教案 初中数学北师大版(2024)八年级下册第3页
      3/7
      还剩4页未读, 继续阅读

      初中数学北师大版(2024)八年级下册(2024)1 三角形内角和定理第1课时教学设计

      展开

      这是一份初中数学北师大版(2024)八年级下册(2024)1 三角形内角和定理第1课时教学设计,共7页。教案主要包含了教材分析,学情分析,教学目标,教学重难点,教学过程等内容,欢迎下载使用。
      第1课时

      一、教材分析
      本节内容是八年级下册《三角形的证明》第一章第一节的核心部分,涵盖三角形内角和定理及三角形全等的判定定理,是几何证明体系的重要奠基内容.从知识脉络来看,学生在七年级阶段已通过剪拼、测量等直观方式感知三角形内角和为180°,在七年级下册已学习相交线、平行线的性质与判定,以及三角形的基本概念、全等三角形的直观认识(重合性),本节是对这些知识的升华--从“直观感知”转向“逻辑证明”,正式开启几何证明的系统学习.
      从学科能力培养来看,本节是学生首次接触几何定理的严格证明,其证明思路的构建(如通过添加辅助线构造平角、利用平行线转化角)为后续学习等腰三角形、四边形、圆等几何内容提供了核心方法.同时,三角形全等的判定定理是几何证明中“证明线段相等、角相等”的重要工具,贯穿整个初中几何学习的始终,对学生形成严谨的逻辑推理能力、几何建模能力具有不可替代的作用.此外,本节内容还渗透了“转化与化归”“数形结合”等重要数学思想,是培养学生数学核心素养的关键载体.

      二、学情分析
      已有基础:学生在七年级阶段已通过剪拼、测量等直观方式感知三角形内角和为180°,具备初步的直观认知;掌握三角形的基本概念,以及几种判定方法,这为本节从直观到严谨的证明、以及全等判定定理的学习奠定了基础.
      认知难点:八年级学生已具备一定的观察、操作、猜想能力,能完成简单的画图、剪拼等实践活动;但逻辑推理能力尚处于起步阶段,对“几何证明的严谨性”“每一步推理需有依据”的认知不足,首次接触“添加辅助线”会存在思路障碍.同时,学生已能初步运用简单的几何性质进行说理,这为AAS定理的推导(关联ASA和三角形内角和定理)提供了能力支撑.此外,学生个体差异较为明显:部分学生能快速掌握判定定理的条件,而部分学生对“夹角”“夹边”“对边”的概念辨析不清,容易在应用中混淆条件,这需要在教学中重点关注并分层引导.

      三、教学目标
      1.掌握三角形内角和等于180°的探索及证明过程.
      2.运用三角形的内角和等于180°解决简单的问题.
      3.理解并掌握两个三角形全等的判别方法(AAS).
      4.在探究证明三角形内角和定理的过程中,经历“观察—猜想—验证—推理”的完整流程,培养逻辑推理能力和几何语言表达能力,提升分析问题、提炼几何条件、建立数学模型的能力.

      四、教学重难点
      重点:掌握三角形内角和等于180°的探索及证明过程、三角形全等的判别方法(AAS).
      难点:运用三角形的内角和等于180°以及全等判定定理解决简单的问题.

      五、教学过程
      复习回顾
      问题1:在八年级上册“命题与证明”一章中,我们给出了8条基本事实,还记得是哪8条吗?
      预设答案:(1)两点确定一条直线;
      (2)两点之间线段最短;
      (3)同一平面内,过一点有且只有一条直线与已知直线垂直;
      (4)同位角相等,两直线平行;
      (5)过直线外一点有且只有一条直线与这条直线平行;
      (6)两边及其夹角分别相等的两个三角形全等(SAS);
      (7)两角及其夹边分别相等的两个三角形全等(ASA);
      (8)三边分别相等的两个三角形全等(SSS).
      问题2:从其中的几条基本事实出发已经证明了有关平行线的一些结论.再运用这些基本事实和已经学习过的定义、定理,我们还可以证明有关三角形的一些结论吗?接下来我们一块来探究一下!
      设计意图:通过回顾已学的基本事实,唤醒学生已有知识储备,感受前后知识点的连贯性,为本节课要学习的内容奠定基础.
      探究新知
      活动一:探究三角形内角和定理
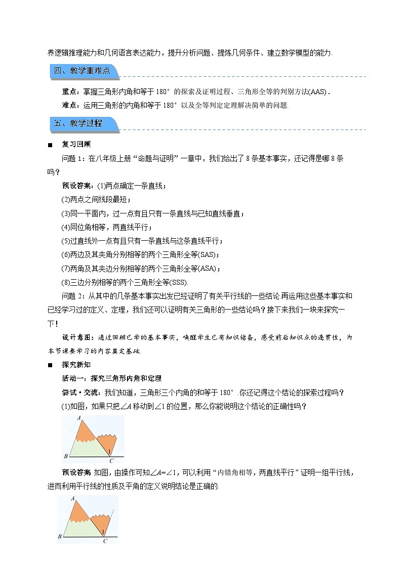
      尝试·交流:我们知道,三角形三个内角的和等于180°.你还记得这个结论的探索过程吗?
      (1)如图,如果只把∠A移动到∠1的位置,那么你能说明这个结论的正确性吗?
      预设答案:如图,由操作可知∠A=∠1,可以利用“内错角相等,两直线平行”证明一组平行线,进而利用平行线的性质及平角的定义说明结论是正确的.
      追问:如果不移动∠A,那么你还有什么方法可以达到同样的效果?
      预设答案:如果不移动∠A,那么可以思考构造平行线将等角进行转移.如图,可以构造CE∥AB,这样同样可以达到将∠A转移到∠1的位置的效果.
      (2)你能说说这个结论的证明思路吗?请试着写出证明过程,并与同伴进行交流.
      已知:如图,△ABC.
      求证:∠A+∠B+∠C=180°.
      预设答案:证明:如图,延长BC至D,过点C作射线CE,使CE∥BA,
      则∠1=∠A,∠2=∠B.
      ∵ 点B,C,D在同一条直线上,
      ∴ ∠1+∠2+∠ACB=180°,
      ∴ ∠A+∠B+∠ACB=180°.
      注意:这里的CD、CE称为辅助线,辅助线通常画成虚线.
      总结:三角形内角和定理:三角形三个内角的和等于180°.
      符号表示:在△ABC中,∠A,∠B,∠C为△ABC的三个内角,则∠A +∠B +∠C = 180°.
      设计意图:引导学生从“直观感知”向“逻辑证明”过渡.通过“如何用已知几何知识(平行线性质、平角定义)证明直观结论”的探究,让学生初步理解几何证明的本质--“每一步推理必有依据”,为后续全等判定定理的逻辑推导奠定思维框架.
      思考·交流:(1)如图,在证明三角形内角和定理时,小明的想法是把三个内角“凑”到点A处,过点A作直线PQ,使PQ∥BC,他的想法可行吗?如果可行,你能写出证明过程吗?
      预设答案:(1)可行.
      ∵ PQ∥BC(已知),
      ∴ ∠PAB=∠ABC,∠QAC=∠ACB(两直线平行,内错角相等).
      又∠PAB+∠BAC+∠QAC=180°(平角的定义),
      ∴ ∠ABC+∠BAC+∠ACB=180°(等量代换).
      (2)对于三角形内角和定理,你还有其他证明方法吗?与同伴进行交流.
      预设答案:(2)证明:在BC上任取一点D,过点D分别作MD∥ AC交AB于点M,ND∥ AB交AC于点N,
      ∵ MD∥ AC, ND∥ AB,
      ∴ ∠1=∠C,∠3=∠B,∠2=∠BMD=∠A .
      又∠1+∠2+∠3=180°,∴ ∠C+∠A+∠B=180°.
      讨论:上述多种方法证明三角形内角和定理的核心是么?
      预设答案:借助平行线的“移角”功能,将三个角转化成一个平角.
      活动二:全等三角形的判定定理和性质
      思考·交流:我们已经探索过“两角分别相等且其中一组等角的对边相等的两个三角形全等”这个结论,你能用有关的基本事实和已经学习过的定理证明它吗?
      转化为几何语言:已知:如图,∠A=∠D,∠B=∠E,BC=EF.
      求证:△ABC≌△DEF.
      预设答案:证明:∵∠A+∠B+∠C=180°,∠D+∠E+∠F=180°(三角形内角和等于180°),
      ∴∠C=180°-(∠A+∠B),∠F=180°-(∠D+∠E).
      ∵∠A=∠D,∠B=∠E(已知),
      ∴∠C=∠F(等量代换).
      ∵BC=EF(已知),∴△ABC≌△DEF(ASA).
      总结:全等三角形的判定定理:
      两角分别相等且其中一组等角的对边相等的两个三角形全等(AAS).
      根据全等三角形的定义,我们可以得到:全等三角形的对应边相等,对应角相等.
      设计意图:通过三角形内角和为180°,可将“AAS中的‘两角及一角对边’”转化为“ASA中的‘两角及夹边’”,从而从逻辑上证明AAS的合理性.这一设计帮助学生建立起判定定理之间的内在联系,打破孤立记忆的误区,形成“以ASA为基础,借助内角和定理拓展出AAS”的逻辑体系,提升知识的系统性.
      应用新知
      教材例题
      例1:如图所示,在△ABC中,∠B=38°,∠C=62°,AD是△ABC的角平分线,求∠ADB的度数.
      分析:利用三角形内角和定理计算∠BAC,利用角平分线的定义求出∠BAD,最后利用三角形内角和定理求出∠ADB.
      解:在△ABC中,∠B+∠C+∠BAC=180°(三角形内角和定理),
      ∵ ∠B=38°,∠C=62°,∴ ∠BAC=180°-38°-62°=80°.
      ∵ AD平分∠BAC,∴∠BAD=∠CAD=12∠BAC=12×80°=40°,
      在△ADB中,∠B+∠BAD+∠ADB=180°(三角形内角和定理),
      ∵∠B=38°,∠BAD=40°,
      ∴∠ADB=180°-38°-40°=102°.
      经典例题
      例2:如图,△ABC中,D在BC的延长线上,过D作DE⊥AB于E,交AC于F.已知∠A=30°,∠FCD=80°,求∠D.
      解:∵DE⊥AB,∴∠FEA=90°.
      ∵在△AEF中,∠FEA=90°,∠A=30°,
      ∴∠AFE=180°-∠FEA -∠A=60°.
      又∵∠CFD=∠AFE,∴∠CFD=60°.
      ∴在△CDF中,∠CFD=60°,∠FCD=80°,
      ∠D=180°-∠CFD -∠FCD=40°.
      总结:常见的基本图形:
      由三角形内角和定理易得:∠1+∠2=∠3+∠4.
      例3:已知:如图所示,点C在AE上,AB=EA,AB∥DE,∠ECB=70°,∠D=110°,求证:△ABC≌△EAD.
      证明:∵∠ECB=70°,∴∠ACB=110°.
      又∵∠D=110°,∴∠ACB=∠D.
      ∵AB∥DE,∴∠CAB=∠E.
      在△ABC和△EAD中,
      ∵∠ACB=∠D,∠CAB=∠E,AB=EA,
      ∴△ABC≌△EAD(AAS).
      师生活动:学生先独立思考再作答.
      设计意图:例题聚焦核心知识点,熟悉三角形内角和定理在求解度数的题目中的灵活运用,加深理解AAS与ASA的内在联系,搭建“直观感知”与“逻辑应用”的桥梁,突破易错点、构建知识体系,实现“理解—应用—迁移”的递进.
      课堂练习
      【教材练习】
      1.如图,在△ABC中,已知∠A=50°,BD与CE是△ABC的高,点O是它们的交点,求∠ABD,∠COD的度数.
      解:∵ BD与CE是高,∴∠ADB=∠AEC=90°,
      在△ABD中,∠A+∠ABD+∠ADB=180°,
      ∵∠A=50°,∴ ∠ABD=180°-50°-90°=40°.
      在△ACE中,∠A+∠ACE+∠AEC=180°,
      ∵∠A=50°,∴∠ACE=180°-50°-90°=40°.
      在△COD中,∠COD+∠DCO+∠ODC=180°,
      ∴∠COD=180°-40°-90°=50°.
      2.已知:如图,在△ABC中,∠A=60°,∠C=70°,点D,E分别在边AB和AC上,且DE∥BC.求证:∠ADE=50°.
      证明:在△ABC中,∠A+∠B+∠C=180°,
      ∵∠A=60°,∠C=70°,
      ∴∠B=180°-60°-70°=50°.
      ∵DE∥BC,∴∠ADE=∠B=50°.
      师生活动:学生独立完成课堂练习,教师巡视指导,了解学生的掌握情况,然后对练习题进行讲解和分析,让学生说出解题思路和方法,教师进行点评和总结.
      设计意图:通过课堂练习巩固学生所学的知识,及时发现学生存在的问题并进行解决,让学生进一步掌握三角形内角和定理的应用,提高学生的解题能力和应用能力.
      归纳总结
      师生活动:教师和学生一起回顾本节课所讲的内容.
      1.本节课你学到了什么?
      2.如何求证明三角形内角和定理?
      3.如何通过已学的全等判定和三角形内角和定理得到全等三角形的判定定理(AAS)?
      设计意图:本节课的课堂总结活动通过三个关键问题,引导学生全面回顾了本节课的学习内容.这种总结方式不仅帮助学生巩固了知识,还提高了他们的自我反思和总结能力.同时,通过师生互动,教师也能及时了解学生的学习情况,为后续的教学提供有针对性的指导.通过小结让学生进一步熟悉巩固本节课所学的知识.

      相关教案

      初中数学北师大版(2024)八年级下册(2024)1 三角形内角和定理第1课时教学设计:

      这是一份初中数学北师大版(2024)八年级下册(2024)1 三角形内角和定理第1课时教学设计,共7页。教案主要包含了教材分析,学情分析,教学目标,教学重难点,教学过程等内容,欢迎下载使用。

      数学北师大版(2024)1 三角形内角和定理第2课时教学设计及反思:

      这是一份数学北师大版(2024)1 三角形内角和定理第2课时教学设计及反思,共8页。教案主要包含了教材分析,学情分析,教学目标,教学重难点,教学过程等内容,欢迎下载使用。

      北师大版(2024)八年级下册(2024)1 三角形内角和定理第1课时教学设计:

      这是一份北师大版(2024)八年级下册(2024)1 三角形内角和定理第1课时教学设计,共11页。教案主要包含了设计意图等内容,欢迎下载使用。

      资料下载及使用帮助
      版权申诉
      • 1.电子资料成功下载后不支持退换,如发现资料有内容错误问题请联系客服,如若属实,我们会补偿您的损失
      • 2.压缩包下载后请先用软件解压,再使用对应软件打开;软件版本较低时请及时更新
      • 3.资料下载成功后可在60天以内免费重复下载
      版权申诉
      若您为此资料的原创作者,认为该资料内容侵犯了您的知识产权,请扫码添加我们的相关工作人员,我们尽可能的保护您的合法权益。
      入驻教习网,可获得资源免费推广曝光,还可获得多重现金奖励,申请 精品资源制作, 工作室入驻。
      版权申诉二维码
      初中数学北师大版(2024)八年级下册(2024)电子课本 新教材

      1 三角形内角和定理

      版本: 北师大版(2024)

      年级: 八年级下册(2024)

      切换课文
      • 课件
      • 教案
      • 试卷
      • 学案
      • 更多
      欢迎来到教习网
      • 900万优选资源,让备课更轻松
      • 600万优选试题,支持自由组卷
      • 高质量可编辑,日均更新2000+
      • 百万教师选择,专业更值得信赖
      微信扫码注册
      手机号注册
      手机号码

      手机号格式错误

      手机验证码 获取验证码 获取验证码

      手机验证码已经成功发送,5分钟内有效

      设置密码

      6-20个字符,数字、字母或符号

      注册即视为同意教习网「注册协议」「隐私条款」
      QQ注册
      手机号注册
      微信注册

      注册成功

      返回
      顶部
      中考一轮 精选专题 初中月考 教师福利
      添加客服微信 获取1对1服务
      微信扫描添加客服
      Baidu
      map