搜索
      上传资料 赚现金

      专题15 电流 电路 电压 电阻(专项训练)(全国通用)2026年中考物理一轮复习讲练测+答案

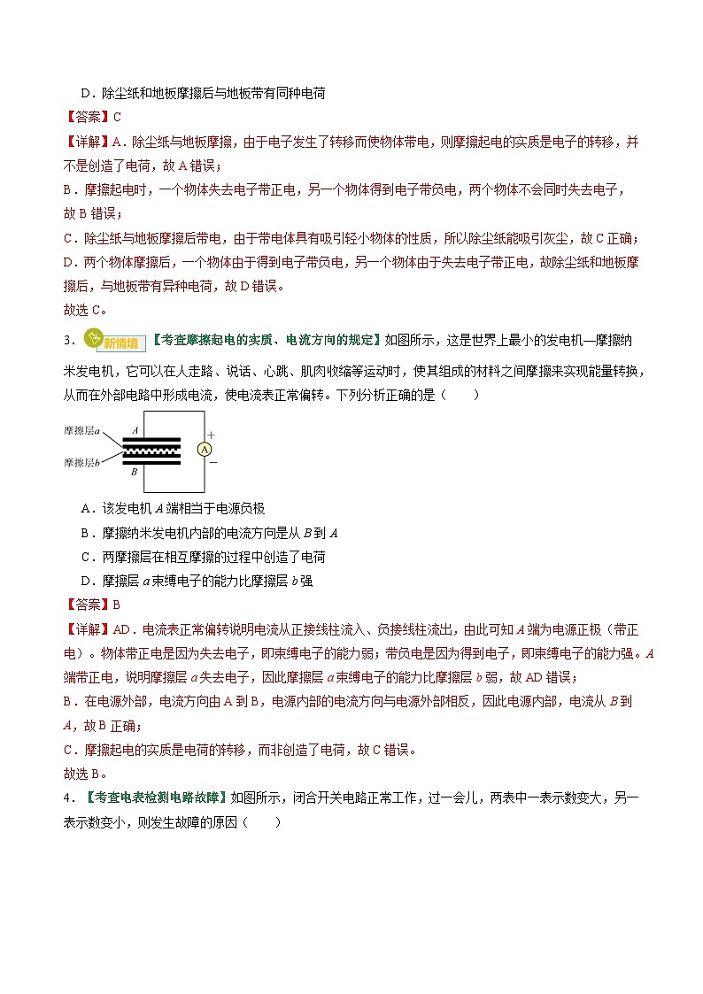
      • 11.14 MB
      • 2026-03-13 19:12:52
      • 9
      • 0
      • ID1169986
      加入资料篮
      立即下载
      压缩包含2份文件 展开
      文件列表(2份) 收起
      原卷
      专题15 电流 电路 电压 电阻(专项训练)(原卷版).docx
      预览
      解析
      专题15 电流 电路 电压 电阻(专项训练)(解析版).docx
      预览
      正在预览:专题15 电流 电路 电压 电阻(专项训练)(原卷版).docx
      专题15 电流 电路 电压 电阻(专项训练)(原卷版)第1页
      1/26
      专题15 电流 电路 电压 电阻(专项训练)(原卷版)第2页
      2/26
      专题15 电流 电路 电压 电阻(专项训练)(原卷版)第3页
      3/26
      专题15 电流 电路 电压 电阻(专项训练)(解析版)第1页
      1/46
      专题15 电流 电路 电压 电阻(专项训练)(解析版)第2页
      2/46
      专题15 电流 电路 电压 电阻(专项训练)(解析版)第3页
      3/46
      还剩23页未读, 继续阅读

      专题15 电流 电路 电压 电阻(专项训练)(全国通用)2026年中考物理一轮复习讲练测+答案

      展开

      这是一份专题15 电流 电路 电压 电阻(专项训练)(全国通用)2026年中考物理一轮复习讲练测+答案,文件包含专题15电流电路电压电阻专项训练原卷版docx、专题15电流电路电压电阻专项训练解析版docx等2份试卷配套教学资源,其中试卷共72页, 欢迎下载使用。
      目 录
      TOC \ "1-3" \h \u \l "_Tc1146" PAGEREF _Tc1146 \h 2
      \l "_Tc19433" PAGEREF _Tc19433 \h 7
      \l "_Tc1139" PAGEREF _Tc1139 \h 7
      \l "_Tc963" 通关01 生活中的静电现象 PAGEREF _Tc963 \h 7
      \l "_Tc19132" 通关02 电荷间相互作用、验电器 PAGEREF _Tc19132 \h 8
      \l "_Tc10240" 通关03 导体、绝缘体、半导体和超导现象 PAGEREF _Tc10240 \h 9
      \l "_Tc14045" 通关04 电路、电路的组成及其作用 PAGEREF _Tc14045 \h 9
      \l "_Tc7871" 通关05 判断电路的三种状态 PAGEREF _Tc7871 \h 10
      \l "_Tc20570" 通关06 画电路图和连接实物图 PAGEREF _Tc20570 \h 11
      \l "_Tc19380" 通关07 串、并联电路的设计 PAGEREF _Tc19380 \h 12
      \l "_Tc1370" 通关08 常见的电流、电压值 PAGEREF _Tc1370 \h 13
      \l "_Tc186" 通关09 判断电表类型、电表测量对象 PAGEREF _Tc186 \h 13
      \l "_Tc21329" 通关10 用电表判断电路故障 PAGEREF _Tc21329 \h 14
      \l "_Tc5213" 通关11 串、并联电路电流和电压规律的应用 PAGEREF _Tc5213 \h 15
      \l "_Tc20982" 通关12 探究串、并联电路电流和电压规律 PAGEREF _Tc20982 \h 16
      \l "_Tc21860" 通关13 影响电阻大小的因素 PAGEREF _Tc21860 \h 17
      \l "_Tc6941" 通关14 滑动变阻器的使用和分析 PAGEREF _Tc6941 \h 18
      \l "_Tc3031" 通关15 电阻箱与电位器 PAGEREF _Tc3031 \h 19
      \l "_Tc7721" PAGEREF _Tc7721 \h 19
      \l "_Tc31519" PAGEREF _Tc31519 \h 22
      \l "_Tc9260" PAGEREF _Tc9260 \h 22
      1.【考查电路的组成、绝缘体】1.如图是同学们制作的“盐水动力”玩具车,车身上方固定了一个小塑料杯,塑料杯壁内侧有一片镁片和一片碳片,当向杯中倒入盐水,使镁片和碳片都浸入盐水时,小车就能缓缓向前运动。插入镁片和碳片的盐水杯在电路中相当于 。在通常情况下,玩具车上的铁夹、盐水和橡胶轮胎中属于绝缘体的是 。
      2.【考查带电体的性质、摩擦起电的实质】如图是装有静电除尘纸的拖把擦地板的情景。除尘纸与地板摩擦,可以轻松地将灰尘清扫干净。下列说法中正确的是( )
      A.除尘纸和地板摩擦创造了电荷
      B.除尘纸和地板同时失去了电子
      C.除尘纸吸尘利用了带电体吸引轻小物体的性质
      D.除尘纸和地板摩擦后与地板带有同种电荷
      3.【考查摩擦起电的实质、电流方向的规定】如图所示,这是世界上最小的发电机—摩擦纳米发电机,它可以在人走路、说话、心跳、肌肉收缩等运动时,使其组成的材料之间摩擦来实现能量转换,从而在外部电路中形成电流,使电流表正常偏转。下列分析正确的是( )
      A.该发电机A端相当于电源负极
      B.摩擦纳米发电机内部的电流方向是从B到A
      C.两摩擦层在相互摩擦的过程中创造了电荷
      D.摩擦层a束缚电子的能力比摩擦层b强
      4.【考查电表检测电路故障】如图所示,闭合开关电路正常工作,过一会儿,两表中一表示数变大,另一表示数变小,则发生故障的原因( )
      A.可能是R断路B.可能是灯丝断了
      C.可能是灯丝短路D.一定是R短路
      5.【考查并联电路电流、电压的规律】关于如图所示的实物电路,在、都闭合后,下列说法正确的是( )
      A.通过与的电流一定相等B.与两端的电压一定相等
      C.与的电阻一定相等D.与消耗的电能一定相等
      6.【考查滑动变阻器电阻变化情况】可调光台灯对缓解视力问题有一定效果,小金阅读了某款市场上的可调光台灯的外观说明,发现此款台灯内部应用了电位器如图所示,并根据说明设计电路,此电路通过电位器中的手动金属旋转滑片连续微调改变灯泡的亮度,其电路设计要求:(1)电阻忽略的金属旋转滑片OP能起到开关通断的作用;(2)滑片顺时针旋转时灯泡变亮。AB为电位器中的电阻丝,下列符合设计要求的电路是( )
      A. B. C. D.
      7.【考查电流和电压规律、短路、电表测量对象的判断】(多选)如图所示,电源电压保持不变,下列说法正确的是( )
      A.若先闭合S1,再闭合S2,电流表示数变大
      B.若灯L1短路,闭合S1、S2后,灯L2仍能亮
      C.把电压表与电流表位置对调,闭合S1、S2,两表都烧坏
      D.闭合S1、S2,两灯两端的电压相同
      8.【考查探究串联电路电压的规律】小芳在“探究串联电路中用电器两端电压与电源两端电压的关系”实验中,连接好的实物电路如图甲所示。
      (1)连接电路时,开关应处于 状态。
      (2)闭合开关前,小芳发现电压表指针如图乙所示,出现这种情况的原因是 。
      (3)改正后,继续实验。小芳在测量了灯泡两端的电压后,断开开关,将导线的端松开,接到接线柱上,测量灯泡两端的电压,这一做法 (选填“可行”或“不可行”),理由是 。
      (4)小芳按照正确的方式完成了实验,并把数据记录在表中:
      她分析实验数据得出两个结论:
      ①串联电路两端的电压 各部分电路两端电压之和;
      ②串联电路中各用电器两端的电压相等。
      (5)实验结束后,小芳和小华互相交流,小华指出结论②是错误的,造成这个错误的原因是 。另外,小芳的实验在设计方案上还存在另一个不足之处是 。
      9.【考查探究电阻的大小与哪些因素有关】“探究影响导体电阻大小的因素”的实验装置如图甲所示,在实验中使用四根电阻丝,其材料规格如表所示。
      (1)通过观察 来比较接入金属丝电阻的大小,运用的实验方法是 法;
      (2)更换电阻丝时,开关应 ,滑动变阻器滑片的位置 (能/不能)移动;
      (3)为了探究导体的电阻与长度的关系,、之间应分别接入表格中的 导体;
      (4)为了验证导体的电阻与导体材料的关系,选用编号B、D的两段导体分别接入、之间,进行实验,则电阻丝D的长度应为 m;
      (5)将一个长方体电阻按照乙、丙两图的方式先后接入同一电路中,闭合开关,电流表均有示数且电流表的示数 电流表的示数(选填“大于”、“小于”或“等于”);(忽略电源电压的变化)
      (6)完成上述实验后,小明进一步进行了如图丁所示的实验,他留下灯泡的玻璃芯和灯丝,再连接成如图戊所示电路,闭合开关,小灯泡微微发光,然后用点燃的酒精灯给灯丝加热,发现电流表示数 。过一段时间灯丝烧断,继续用酒精灯加热玻璃芯,发现电流表示数变大,说明加热玻璃芯至红炽状态,玻璃芯变成 (导体/绝缘体)。
      10.【考查滑动变阻器、简易台灯的制作】当人们在台灯下看书时,如果感觉灯光太亮,有点刺眼,可以通过调光装置改变台灯的亮度,实际的调光台灯电路是比较复杂的。在跨学科实践活动中,同学们尝试用所学知识设计和制作简易调光台灯。
      【项目分析】让灯泡的亮度发生变化可以有多种方法。改变电池组中串联电池的节数会影响灯泡的亮度;在不改变电源两端电压的情况下,在电路中接入一个滑动变阻器,就可以连续改变灯泡的亮度。
      【项目实施】
      活动一:正确使用滑动变阻器
      (1)第一组同学连接了如图(a)所示的实物电路,闭合开关前,滑片P应滑到 (选填“A”或“B”)端;
      (2)第二组同学所用器材与第一组相同,他们在电路连接完成后闭合开关,发现灯泡立刻发出耀眼的光并很快熄灭。则他们实验操作中的不当之处可能是将滑动变阻器的 (填字母)两个接线柱接入了电路。
      活动二:认识电位器
      (3)第三组同学在调光台灯制作过程中,发现滑动变阻器体积较大,不容易固定在底座上,于是他们选择了更小巧的电位器做变阻器,如图(b)所示。
      电位器的构造
      图(c)是电位器的结构示意图,电阻片的两端分别与接线端A、C相连,滑片P的一端通过转轴O与接线端B相连,另一端与电阻片R接触良好,并能绕转轴O在电阻片R上滑动。
      电位器的工作原理
      电位器是一个变形的滑动变阻器。通过改变连入电路中电阻片的 来改变电阻大小,进而改变电流,改变小灯泡的亮度。
      活动三:自制模拟调光灯
      (4)请选择图(d)的电位器A、B、C三个接线端其中的两个连入电路中,要求顺时针旋转滑片时,灯泡变暗。
      【展示交流】
      (5)图(e)和图(f)是两组同学设计的台灯调光电路,老师认为图(f)方案更好一些,理由是 。
      于是各组同学们选择合适器材和工具,按设计方案动手制作调光台灯,完成了制作任务后,部分小组将作品进行展示,如图(g)所示。
      本次调光台灯制作实践活动,为同学们搭建了理论联系实际的平台。在亲手设计、组装、调试台灯的全过程中,大家将课本上的物理知识转化为切实的操作,深刻领会到电路原理、调光机制等知识在生活中的应用,发现问题与解决问题的综合能力得到有效锻炼,极大深化了同学们对物理学科的学习兴趣。
      通关01 生活中的静电现象
      1.(2025·安徽·三模)如图所示为一款静电除尘掸,用它在家具或地板等物体表面掸动会产生静电。由于 ,从而吸引家具表面或地板上的灰尘粒子。这些灰尘粒子会被紧紧吸附在掸子表面,从而达到清洁的效果。
      2.(2025·吉林长春·三模)火药雕刻技术决定了一个国家武器装备的国防实力,由于固体燃料的敏感性,静电、不合理的摩擦,都能导致其燃爆。下列不能有效防止静电的是( )
      A.缓慢移动和操作B.用塑料容器盛装火药
      C.保持环境有一定湿度D.将设备用金属链接地
      通关02 电荷间相互作用、验电器
      3.(2025·河南南阳·二模)科技馆里,诸多物理实验趣味十足。如图是“静电植绒”,当接通高压电源后,细小的绒毛在高压电场作用下带上 (选填“同种”或“异种”)电荷,因相互排斥而均匀附着在布料表面,形成立体图案,实验室中用于检验物体是否带电的 (选填“验电器”或“试电笔)正是基于这一原理设计的。
      4.(2025·湖北恩施·二模)如图所示,一片铝箔条在支架上能自由旋转。用餐巾纸摩擦铝箔条使其带电,将丝绸摩擦过的玻璃棒靠近铝箔条的一端,发现被排斥。这说明铝箔条在被摩擦的过程中( )
      A.得到电子带正电B.失去电子带正电
      C.失去电子带负电D.得到电子带负电
      5.(2025·江苏镇江·二模)如图所示,甲是用丝绸摩擦过的玻璃棒,乙和丙是两个泡沫小球,甲和乙、乙和丙相互作用时的场景分别如图所示,由此可判断( )
      A.甲带负电B.乙带负电C.乙可能不带电D.丙带正电
      6.(2025·湖北鄂州·二模)取两个相同的验电器甲和乙,甲带正电、乙不带电。用带绝缘柄的金属棒把甲、乙两个验电器的金属球连接起来,下列说法正确的是( )
      A.验电器金属箔张开是因为异种电荷相互排斥
      B.连接后乙验电器金属箔片张开,是因为乙得到了正电荷
      C.连接过程中,甲验电器金属箔片张角逐渐变大
      D.金属棒连接瞬间,电流方向从甲到乙
      通关03 导体、绝缘体、半导体和超导现象
      7.(2025·河南·模拟预测)信息技术给人类带来了巨大的影响;集成了成千上万个电子元件的芯片,既小又轻,连蚂蚁都能搬动,芯片主要是由 材料制成的;超导技术有着广泛的应用前景,人们正在进行深入探索,请你列举一个适合应用超导材料的实例 。
      8.(2025·河南漯河·三模)自动体外除颤器又称自动体外电击器(简称),它可以诊断特定的心律失常,并且给予电击除颤,从而抢救心脏骤停患者。如图所示,急救人员正在对一位心脏骤停患者实施电击除颤:将AED的两个电极贴于患者身上,按下“放电”键即可帮助患者心肺复苏。说明人体是( )
      A.导体B.绝缘体C.超导体D.半导体
      通关04 电路、电路的组成及其作用
      9.(2025·湖北·二模)如图为某品牌的电动自行车。拨动左侧把手上的转向开关,左、右两侧的转向灯可以分别发光,这两盏灯是 (填“串联”或“并联”)的。骑行时将右侧的调速把手向后旋转,车速就会变快,调速把手相当于一个 。给电动自行车充电时,它的蓄电池相当于 。
      10.(2025·湖南长沙·三模)一些城市公园配备光伏智慧座椅(如图所示),集发电、储能、智能控制于一体,游客坐下可充电,还能提供夜间照明。白天太阳照射,座椅上的太阳能电池板将光能转化为 能,太阳能电池板中的晶体硅是 材料,利用其配备的USB充电口给手机充电,此时手机电池相当于 。
      通关05 判断电路的三种状态
      11.(2025·江西·模拟预测)如图所示,如果要使与为并列连接,应该闭合 ;当闭合 时,电路就会出现短路现象。
      12.(25-26九年级上·甘肃张掖·月考)如图所示电路图中,开关S闭合后,以下说法正确的是( )
      A.只有灯能发光B.灯、均能发光
      C.只有灯能发光D.灯、均不能发光
      13.(2025·四川成都·模拟预测)如图所示的实验电路,还有部分导线未连接,字母a、b、c、d、e、f、g、h表示各元件的接线柱。下列说法正确的是( )
      A.用导线连接b、f,用另一根导线连接e、f,闭合开关S,L1、L2都发光
      B.用导线连接e、f,用另一根导线连接d、g,闭合开关S,L1、L2都发光
      C.用导线连接d、f,用另一根导线连接e、g,闭合开关S,电流表测L1的电流
      D.用导线连接e、h,用另一根导线连接d、f,闭合开关S,电流表测L2的电流
      通关06 画电路图和连接实物图
      14.(2025·广东东莞·二模)用笔画线代替导线,按照图甲所示电路图,将乙图中的实物图连接完整(其中)。
      15.(2025·贵州铜仁·模拟预测)请用笔画线代替导线按要求连接如图所示的实物图。要求:闭合开关S,当滑动变阻器的滑片P向右移动时,电流表的示数变小,小灯亮度不变。(导线不能交叉)
      16.(2025·广西崇左·一模)请根据如图所示的实物图,在虚线框内画出对应的电路图。
      通关07 串、并联电路的设计
      17.(2025·湖南长沙·三模)某同学家的智能电动窗帘,既可通过语音开关控制,也可轻拉窗帘激活“触控”开关控制。若用表示语音开关,表示“触控”开关,下列电路设计符合要求的是( )
      A.B.
      C.D.
      18.(2025·山东潍坊·一模)某电动车上装有转向灯和蜂鸣器,启动电动车后(相当于闭合开关S),开关拨至“左”时(相当于闭合开关S1),左转向灯L1亮同时蜂鸣器响;开关拨至“右”时(相当于闭合开关S2),右转向灯L2亮同时蜂鸣器响。下列电路设计中最合理且符合实际的是( )
      A.B.
      C.D.
      19.(2025·山东青岛·二模)小明观察小区“楼道门禁”系统发现:楼道里的照明灯,光线较暗且有声音时才亮(光控开关为S1和声控开关为S2);通过刷脸(相当于开关S3闭合)或输入密码(相当于开关S4闭合)时电动机工作,把门锁打开。给你一个电源、四个开关、一只小灯泡、一个电动机、若干导线,请在方框中画出符合要求的电路图。
      通关08 常见的电流、电压值
      20.(2025·广东梅州·模拟预测)以下是小明对一些数据的估测,其中最接近实际的是( )
      A.对人体安全的电压不超过36V
      B.家用台灯的额定电流约为2A
      C.家用电冰箱工作10min约消耗电能1kW·h
      D.空调制冷时的功率约为1W
      21.(2025·天津南开·二模)估测是物理学中常用的一种方法,下列估测中,最接近生活实际的是( )
      A.一节新干电池电压约3VB.某家用空调器工作电流约5A
      C.中学生双脚站立对地面的压强约100PaD.中学生爬一层楼克服自身重力做的功约150J
      通关09 判断电表类型、电表测量对象
      22.(2025·山东聊城·一模)如图所示电路中,若甲、乙都为电压表,闭合开关S1、S2,两灯都能发光,甲电表测量 两端的电压;若甲、乙都为电流表,只闭合开关S1,L1与L2 联,此时乙电表测量的是 的电流。
      23.(2025·山东济南·三模)如图所示的实物电路由电源、开关S1、S2,两个小灯泡L1、L2,甲、乙两个电表(电流表或电压表)组成。下列根据现象对甲、乙两个电表的判断,正确的是( )
      A.只闭合S1,若只有L1发光,则甲、乙都是电压表
      B.只闭合S1,若只有L1发光,则甲是电流表,乙是电压表
      C.闭合S1、S2,若L1、L2均发光,则甲、乙都是电流表
      D.闭合S1、S2,若L1、L2均发光,则甲是电压表,乙是电流表
      24.(2025·山东青岛·一模)(多选)小琳探究串联电路的电压规律,连接了如图所示的电路,下列说法正确的是( )
      A.闭合开关S,电压表测量L2两端的电压
      B.只将导线①的下端改接到L1右端,闭合开关S,电压表测量L1和L2的总电压
      C.只将导线①的下端改接到L1左端,闭合开关S,电压表测量电源电压
      D.只将导线②的下端改接到L1左端,闭合开关S,电压表测量L1两端的电压
      通关10 用电表判断电路故障
      25.(2025·江苏镇江·二模)如图电路,闭合开关和均发光,一段时间后两灯突然熄灭;若接1时电压表示数与接2时电压表示数相同,则电路中可能出现的问题是( )
      A.短路B.断路C.短路D.断路
      26.(2025·江苏扬州·模拟预测)在如图所示的电路中,闭合开关S,两灯均正常发光;一会儿后,一灯突然熄灭,另一灯仍正常发光,且电压表示数不变,电流表示数为零。下列判断正确的是( )
      A.L1短路B.L1开路C.L2短路D.L2开路
      通关11 串、并联电路电流和电压规律的应用
      27.(2025·广东·模拟预测)小明利用两个规格不同的小灯泡,设计了如图所示的电路,同时探究串联电路中的电流和电压规律,在某组实验中,测出了a、b、c三点的电流,以及ab、bc、ac间的电压,则下列选项中,符合实际的是( )
      A.Uac=Uab=UbcB.Uac=Uab+Ubc
      C.Ia>Ib>IcD.Ia=Ib+Ic
      28.(2025·陕西·模拟预测)如图所示的电路中,开关闭合后,两表均有示数,对于电路的分析正确的是( )
      A.通过电阻、的电流不相等
      B.电流表仅测量电阻的电流
      C.若将电流表和电压表位置互换,闭合开关后电压表示数减小,电流表示数增大
      D.若将电压表更换为电流表,闭合开关后原电流表的示数变大
      29.(2025·广西贺州·三模)如图是简化了的玩具警车的电路图,闭合开关,警灯闪烁,警车前行。下列说法中正确的是( )
      A.开关S1控制整个电路
      B.电动机与小灯泡是串联的
      C.通过电动机与小灯泡的电流相等
      D.电动机与小灯泡工作时两端的电压相等
      通关12 探究串、并联电路电流和电压规律
      30.(2025·甘肃嘉峪关·一模)小英同学在“探究串联电路的电压规律”的实验中,采用的电路如图甲所示。
      (1)根据电路图,小英进行电路连接,当她连接好最后一根导线时两灯立即发光,说明小英连接电路时开关处于 状态。她还观察到电压表示数如图乙所示,为了使实验结果更准确,接下来她应该断开开关, 。
      (2)小英应选择多只规格 (填“相同”或“不同”)的小灯泡进行多次测量,目的是 。
      (3)小英在测灯泡L1两端的电压时,为了节省时间,在图甲实验基础上将电压表B点不动,只断开A点,并改接到C点上。她用这种方法 (填“能”或“不能”)测出L2两端的电压。
      (4)通过分析表中的三次实验数据,可得出结论: (用表中字母写出表达式)。
      31.(2025·吉林长春·二模)为了探究并联电路的电流规律,实验小组设计了如图甲所示的电路进行实验。
      (1)要用电流表测出A、B、C三处的电流,请设计一个记录实验数据的表格。
      (2)图乙实物图中,电流表测量图甲中 处电流。连接好电路闭合开关,发现发光,不发光,电流表有示数,则发生的故障是 。
      (3)排除故障后,为了继续测量C处的电流,请在图乙中将移动的导线画“”,并用笔画线代替导线正确连接电路。
      (4)电流表测量C处电流的示数如图丙所示,则电流表的示数为 A。
      (5)小组同学用电流表测出A、B、C三处的电流,得到一组电流值并记录下来,然后他就得出了并联电路的电流规律,实验需要改进的是 。
      通关13 影响电阻大小的因素
      32.(2025·四川南充·一模)如图甲是研究“影响导体电阻大小的因素”的实验装置。实验中用四根电阻丝作被测导体,将电阻丝两端接入电路后,通过调节滑动变阻器,保持电阻丝两端电压相同,进行测量并记录,数据如下表。
      (1)将电阻丝a的两端接入电路,闭合开关后,电流表指针位置如图乙所示,其示数为 A;
      (2)为研究导体电阻大小与长度的关系,可选择实验组 进行对比;
      (3)实验得出,导体电阻大小与导体的材料、长度和横截面积有关。此外,导体电阻还与温度有关;
      ①科学研究发现某种金属电阻和温度的关系如图丙所示。描述该金属电阻在降温过程中的现象: ;
      ②探索新材料是高科技研究领域中永恒的主题之一。若常温下某种新材料的电阻为零,该新材料可用于制造 (写出一种),以减少能量损耗。
      33.(2025·贵州铜仁·模拟预测)小华在探究“液体电阻大小与哪些因素有关”,他提出了如下猜想:
      猜想一:可能与液体的浓度有关;
      猜想二:可能与液体的体积有关。
      实验器材:两端接有金属接线柱的塑料管、电池、开关、小灯泡、导线,将上述器材组装成如图所示的电路进行实验。
      (1)利用此装置还能提出一个可进行实验探究的合理猜想是:液体电阻大小可能与液体的 有关。
      (2)小华将适量盐水从注水口倒入塑料管中并闭合开关,观察到小灯泡发光,由此说明盐水是 (选填“导体”或“绝缘体”)。
      (3)实验中电阻大小是根据 进行判断。
      (4)探究猜想二时,用注射器缓慢地从塑料管中抽取部分盐水,灯泡的亮度逐渐变暗。于是得出结论:
      液体浓度一定时,体积越小,电阻越大。分析操作过程,根据所学“影响导体电阻大小的因素”的知识,这一实验过程是否能完整验证猜想二? (选填“能”或“不能”),原因: 。
      通关14 滑动变阻器的使用和分析
      34.(2025·广东东莞·三模)如图所示为探究电流与电压关系的电路,闭合开关前,为了保护电路,滑动变阻器的滑片移到 (选填“A”或“B”)端;闭合开关后,小明向另一端移动滑片的过程中,电流表的示数 ,电压表的示数 (后两空均选填“变大”、“变小”或“不变”)。
      35.(2025·辽宁鞍山·二模)如图是测量油箱内油量装置的原理示意图,油量表是由电流表改装而成。其中R是滑动变阻器的电阻片,其滑片跟滑杆连接,滑杆可以绕固定轴O转动,另一端固定一个浮子。当油量减少时,R连入电路的阻值 ,油量表零刻度线的位置与电流表零刻度线的位置 (填“重合”或“不重合”)。
      通关15 电阻箱与电位器
      36.(2025·北京东城·二模)如图所示,电阻箱的示数为 。
      37.(2025·黑龙江绥化·三模)如图所示为旋转式变阻器,若将该旋转式变阻器的B、C两接线柱接入风扇中,则连入电路的弧形电阻片是 选填“AP”“PB”或“AB”)段;当轴沿顺时针方向旋转时,风速将 选填“变大”“变小”或“不变”)
      1.(2025·河南安阳·一模)如图所示是河南省灵宝市剪纸窗花,国家级非物质文化遗产。它采用PVC塑料静电膜材质,此材料是 (选填“导体”或“绝缘体”)。材料本身不带胶,依靠自身带的电轻松“粘”在玻璃上。时间长了,窗花会滑落,将窗花在窗玻璃上轻轻摩擦后便可以重新贴上,这是 现象,此时玻璃和窗花带 (选填“同种”或“异种”)电荷。
      2.(2025·福建厦门·二模)如图所示是一种利用海水盐差能发电的装置,甲、乙两块渗透膜将容器隔成三个区域,分别加入海水和纯水,由于微粒做永不停息的 ,且甲渗透膜只能让带正电的钠离子通过,乙渗透膜只能让带负电的氯离子通过,容器就变成了电池,使灯泡发光,请在图中标出通过灯泡的电流方向 。
      3.(2025·安徽·二模)如图所示,电源电压不变。闭合开关,当滑动变阻器的滑片从中点向左端移动时电流表与电流表的示数差 (选填“变大”“变小”或“不变”)。
      4.(2025·新疆·模拟预测)如图是一种停车位是否被占用的模拟提醒电路。虚线框内元件一个是灯泡,一个是定值电阻。
      (1)设计要求无论开关是否闭合,灯都发光,则 (选填“a”或“b”)是灯泡。当车位未被占用时,开关S断开;当车位被占用时,开关S闭合,元件a被 ,此时灯泡 (选填“变亮”或“变暗”)。
      (2)由于露天原因,电源用硅光电池板,它是由 (选填“绝缘体”“半导体”或“超导”)材料制成,将光能转化为 能。硅光电池由几块电池板连接起来提供电压,要提高供电电压,连接应该是 (选填“串联”或“并联”)的。
      5.(2025·甘肃·二模)如图所示是物理老师向同学们展示的一个电路盲盒,盲盒外部有两只灯泡和一个开关(导线的连接情况隐藏在盒内)。闭合开关,两只灯泡都亮,断开开关,两只灯泡都不亮。
      (1)除了导线之外,该盲盒内还应有的电路元件是 ;
      (2)在不添加任何器材的情况下,请你设计实验并判断两灯是串联还是并联的(写出操作步骤及现象): 。
      6.(2025·黑龙江·二模)某校物理科技小组参加青少年科学素养大赛,设计了“火灾自动报警器”。报警器中有热敏电阻(其阻值随温度升高而减小)和保护电阻,闭合开关后,当火灾发生时温度升高,导致电表示数变大而触发报警装置。图中能实现上述功能的设计电路图是( )
      A.B.
      C.D.
      7.(2025·陕西西安·三模)分析如图所示的实物电路,闭合开关,以下说法错误的是( )
      A.电压表测量小灯泡的电压
      B.滑片向B端滑动时电压表示数变小,灯泡变暗
      C.滑动变阻器和灯泡是并联关系
      D.如果电压表示数接近电源电压,电流表示数为零的话,可能是灯丝烧断
      8.(2025·湖北·二模)小明同学在进行“探究电流与电压的关系”实验时,连接了如图所示的实物图(电路元件完好)。闭合开关后,下列判断正确的是( )
      A.被短接,电流表被烧坏B.被短接,电压表被烧坏
      C.电压表有示数,电流表无示数D.电压表无示数,电流表有示数
      9.(2025·四川达州·模拟预测)在如图所示的电路中,电源电压保持不变。闭合开关S,电路正常工作。一段时间后,两灯中有一灯熄灭,三个电表中有两个电表的示数变小,下列关于电表示数变化及故障分析正确的是( )
      A.电流表A1的示数可能不变,灯L1断路
      B.电压表V的示数一定不变,灯L2断路
      C.电流表A2的示数一定不变,灯L1短路
      D.电压表V的示数可能不变,灯L2短路
      10.(2025·陕西西安·模拟预测)小明在探究并联电路的电流规律实验中,如图—1是设计的实验电路图。
      (1)连接电路时,开关应处于 状态;
      (2)他先将电流表接A处,闭合开关后,观察到灯发光,但灯不发光,电流表的示数为零,电路可能存在的故障是灯 ;
      (3)在解决了以上问题后,将电流表分别接入A、B、C三点处,闭合开关,测出了三组电流并记录在表格中,得出了并联电路的电流规律: (写表达式);
      (4)小明又利用器材设计了如图—2所示的电路,在不拆电路的情况下,只通过控制开关,直接测量和的电流大小,他的方案 (选填“可行”或“不可行”)。
      1.(2025·黑龙江哈尔滨)如图甲所示,是一个导电性检测器。在M、N间接入 (选填序号:①铜丝②陶瓷③塑料尺)可以使电路接通,电流表有示数。若猜想导体电阻大小与导体长度有关,可以选取乙图中 (填字母)两根金属丝分别连入M、N间进行实验探究。
      2.(2025·上海)如图所示的电路图,电源电压为且保持不变。现在将M、N端分别与变阻器的a、c端相连,闭合开关,向右移动滑片P时:
      (1)若电路无故障,则电压表示数 。
      (2)若移动滑片P时,至少有一个电表示数不为零,故障只存在或上;请写出电压表的示数和电流表示数的变化情况以及对应的故障: 。
      3.(2025·四川宜宾)超导材料,又称为超导体,是指在一定温度下电阻降为零的导体,具有零电阻和抗磁性两个基本性质。当电流流经超导体时,不发生热损耗,还可以形成强磁场,因此人们对超导体的研究从未停歇。1911年,荷兰科学家卡末林·昂内斯用液氮冷却汞,当温度下降到4K时,汞的电阻完全消失,属于低温超导现象。为了使超导材料具有实用性,人们开始了探寻高温超导体的历程,高温超导体是指温度为77K以上的超导材料。我国科学家赵忠贤等曾在钇-钡-铜-氧系材料上把临界超导温度提高到90K。2018年,物理学家发现,氢化镧在大约170万个标准大气压、温度约为-23℃时转变为超导体。目前,已有科学家投入到15℃室温环境下的常温超导的研究,未来,超导材料可能将主要用于远距离输电、磁悬浮等科技领域。[注:热力学温标(符号为,单位为K)与摄氏温标的换算关系是]
      根据以上材料判断温度约为-23℃的超导体 (填“属于”或“不属于”)高温超导体,解释超导体用于远距离输电的好处: 。
      4.(2025·海南)将下列物品分别接入如图电路中的、两点,能使小灯泡发光的是( )
      A.塑料尺B.金属勺
      C.橡皮擦D.玻璃杯
      5.(2025·江苏无锡)如图所示,将一根针插在绝缘底座上,把折成V字形的不带电铝箔条水平架在针的顶端。现用塑料棒靠近铝箔条的一端时,发现铝箔条偏转,则塑料棒( )
      A.一定带电B.一定不带电C.一定带正电D.一定带负电
      6.(2025·山东滨州)某小区安装了智能门禁系统,居民刷卡(S1闭合)或人脸识别(S2闭合)成功时,指示灯亮、电动机工作,控制门打开,即可安全通过。下列关于该系统的简化电路设计合理的是( )
      A.B.
      C.D.
      7.(2025·湖北武汉)某同学利用如图所示的装置探究影响导体电阻大小的因素,实验中四根金属丝的规格如下表所示。下列说法正确的是( )
      A.实验过程中,灯泡越亮,说明接入电路中金属丝的电阻越大
      B.选择金属丝①和③可以探究电阻的大小是否跟导体的材料有关
      C.选择金属丝②和④可以探究电阻的大小是否跟导体的长度有关
      D.选择金属丝①和④可以探究电阻的大小是否跟导体的横截面积有关
      8.(2025·甘肃兰州)小明想用下列器材测量标有“2V 1W”字样的小灯泡正常发光时的电阻,请用笔画线代替导线将下面的电路连接完整。要求:滑动变阻器的滑片P向右移动时,电流表的示数变小。
      9.(2025·江苏淮安)用丝绸摩擦有机玻璃棒,用毛皮摩擦橡胶棒,使有机玻璃棒和橡胶棒带电。探究带电体间相互作用的实验现象,如图甲、乙、丙所示。
      (1)摩擦起电是将 由一个物体转移到另一个物体。
      (2)图甲或图乙中的实验现象表明 。
      (3)小明用一根和干抹布摩擦过的塑料吸管靠近悬挂着的有机玻璃棒,出现排斥现象,则可以推测该吸管靠近悬挂着的橡胶棒时,出现 现象。
      10.(2025·四川资阳)为了“探究串联电路中用电器两端的电压与电源两端电压的关系”,某实验小组准备了如下实验器材:
      A.蓄电池组一个(电压为6V)
      B.小灯泡两类规格(额定电压分别为3.8V,3V)各若干个
      C.电压表三个(量程0-3V,0-15V)
      D.开关一个,导线若干
      (1)通过讨论,实验小组设计了如图甲所示的电路图,均选用额定电压为3V的小灯泡,由于实验前未明确两端的电压大小,故电压表的量程应选 (选填“0-3V”或“0-15V”),待完成电压值的初步测量后,最终选定的量程;
      (2)之后接入电压表V,完成实物连线如图乙所示,经检查有一根导线连接错误,请你在应改动的导线上打“×”,并用笔画线代替导线画出正确的接法 ;
      (3)正确连接电路后,闭合开关S,发现不亮,几乎不偏转,过亮,超量程,造成这一现象的原因可能是发生了 (选填“短路”或“断路”);
      (4)故障排除后,测量结果如下表所示,的读数如图丙所示,请将相应的读数填入下表
      (5)结合上述测量结果,实验小组提出如下猜想:在实验误差允许的范围内,电源两端电压等于串联电路中用电器两端的电压之和,且用电器两端电压均分电源两端电压。你认为该猜想 (选填“可靠”或“不可靠”),理由是 。

      导体编号
      材料
      长度/m
      横截面积/
      A
      镍铬合金
      0.25
      1.0
      B
      镍铬合金
      0.50
      1.0
      C
      镍铬合金
      0.25
      2.0
      D
      锰铜合金
      1.0
      实验次数
      L1两端的电压
      L2两端的电压
      L1和L2两端总电压
      1
      1.3
      1.5
      2.8
      2
      1.2
      1.6
      2.8
      3
      1.1
      1.7
      2.8
      实验组
      电阻丝
      材料
      长度
      直径
      电流
      1
      a
      康铜丝
      57.20
      0.50
      2
      b
      镍铬丝
      57.20
      0.50
      0.14
      3
      c
      镍铬丝
      57.20
      0.70
      0.26
      4
      d
      镍铬丝
      28.60
      0.70
      0.54
      测量次数
      1
      0.10
      0.24
      0.34
      2
      0.20
      0.26
      0.46
      3
      0.25
      0.30
      0.55
      编号
      材料
      长度/m
      横截面积/

      锰铜丝
      1.0
      0.2

      镍铬合金丝
      0.5
      0.2

      镍铬合金丝
      1.0
      0.2

      镍铬合金丝
      1.0
      0.6
      电压表
      V
      电压U/V
      2.6

      5.5

      相关试卷

      专题15 电流 电路 电压 电阻(专项训练)(全国通用)2026年中考物理一轮复习讲练测+答案:

      这是一份专题15 电流 电路 电压 电阻(专项训练)(全国通用)2026年中考物理一轮复习讲练测+答案,文件包含专题15电流电路电压电阻专项训练原卷版docx、专题15电流电路电压电阻专项训练解析版docx等2份试卷配套教学资源,其中试卷共72页, 欢迎下载使用。

      专题15 电流 电路 电压 电阻(复习讲义)(全国通用)2026年中考物理一轮复习讲练测+答案:

      这是一份专题15 电流 电路 电压 电阻(复习讲义)(全国通用)2026年中考物理一轮复习讲练测+答案,文件包含专题15电流电路电压电阻复习讲义原卷版docx、专题15电流电路电压电阻复习讲义解析版docx等2份试卷配套教学资源,其中试卷共73页, 欢迎下载使用。

      专题13 电流电路电压电阻(复习讲义)(山东专用)2026年中考物理一轮复习讲练测+答案:

      这是一份专题13 电流电路电压电阻(复习讲义)(山东专用)2026年中考物理一轮复习讲练测+答案,文件包含专题13电流电路电压电阻复习讲义山东专用原卷版docx、专题13电流电路电压电阻复习讲义山东专用解析版docx等2份试卷配套教学资源,其中试卷共57页, 欢迎下载使用。

      资料下载及使用帮助
      版权申诉
      • 1.电子资料成功下载后不支持退换,如发现资料有内容错误问题请联系客服,如若属实,我们会补偿您的损失
      • 2.压缩包下载后请先用软件解压,再使用对应软件打开;软件版本较低时请及时更新
      • 3.资料下载成功后可在60天以内免费重复下载
      版权申诉
      若您为此资料的原创作者,认为该资料内容侵犯了您的知识产权,请扫码添加我们的相关工作人员,我们尽可能的保护您的合法权益。
      入驻教习网,可获得资源免费推广曝光,还可获得多重现金奖励,申请 精品资源制作, 工作室入驻。
      版权申诉二维码
      中考专区
      • 精品推荐
      • 所属专辑58份
      欢迎来到教习网
      • 900万优选资源,让备课更轻松
      • 600万优选试题,支持自由组卷
      • 高质量可编辑,日均更新2000+
      • 百万教师选择,专业更值得信赖
      微信扫码注册
      手机号注册
      手机号码

      手机号格式错误

      手机验证码 获取验证码 获取验证码

      手机验证码已经成功发送,5分钟内有效

      设置密码

      6-20个字符,数字、字母或符号

      注册即视为同意教习网「注册协议」「隐私条款」
      QQ注册
      手机号注册
      微信注册

      注册成功

      返回
      顶部
      中考一轮 精选专题 初中月考 教师福利
      添加客服微信 获取1对1服务
      微信扫描添加客服
      Baidu
      map