





所属成套资源:高考化学二轮复习题型归纳讲与练 (2份,原卷版+解析版)
高考化学二轮复习题型归纳讲与练专题五 物质结构 元素周期律(2份,原卷版+解析版)
展开 这是一份高考化学二轮复习题型归纳讲与练专题五 物质结构 元素周期律(2份,原卷版+解析版),文件包含高考化学二轮复习题型归纳讲与练专题五物质结构元素周期律原卷版docx、高考化学二轮复习题型归纳讲与练专题五物质结构元素周期律解析版docx等2份试卷配套教学资源,其中试卷共80页, 欢迎下载使用。
一、元素、核素、同位素
1.“三素”关系
2.同位素的“六同三不同”
3.几种重要的核素及其应用
4.核外电子排布
(1)核外电子排布规律
(2)原子结构示意图
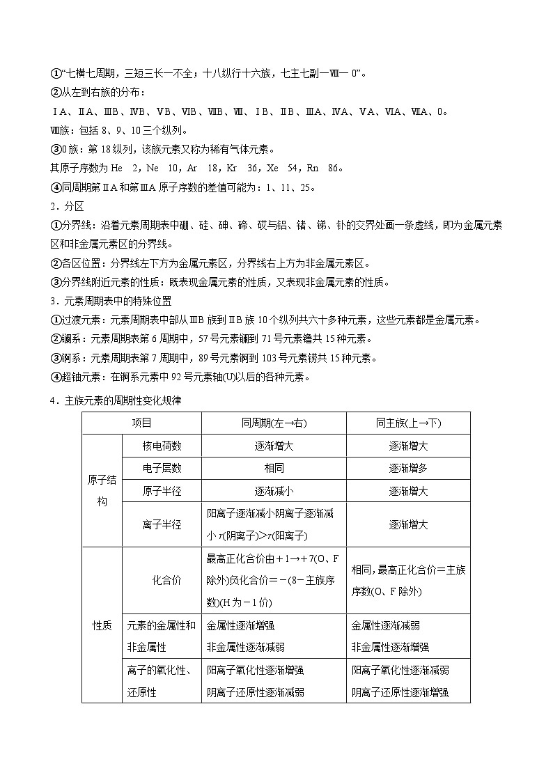
二、元素周期表与元素周期律
1.元素周期表的结构
①“七横七周期,三短三长一不全;十八纵行十六族,七主七副一Ⅷ一0”。
②从左到右族的分布:
ⅠA、ⅡA、ⅢB、ⅣB、ⅤB、ⅥB、ⅦB、Ⅷ、ⅠB、ⅡB、ⅢA、ⅣA、ⅤA、ⅥA、ⅦA、0。
Ⅷ族:包括8、9、10三个纵列。
③0族:第18纵列,该族元素又称为稀有气体元素。
其原子序数为He 2,Ne 10,Ar 18,Kr 36,Xe 54,Rn 86。
④同周期第ⅡA和第ⅢA原子序数的差值可能为:1、11、25。
2.分区
①分界线:沿着元素周期表中硼、硅、砷、碲、砹与铝、锗、锑、钋的交界处画一条虚线,即为金属元素区和非金属元素区的分界线。
②各区位置:分界线左下方为金属元素区,分界线右上方为非金属元素区。
③分界线附近元素的性质:既表现金属元素的性质,又表现非金属元素的性质。
3.元素周期表中的特殊位置
①过渡元素:元素周期表中部从ⅢB族到ⅡB族10个纵列共六十多种元素,这些元素都是金属元素。
②镧系:元素周期表第6周期中,57号元素镧到71号元素镥共15种元素。
③锕系:元素周期表第7周期中,89号元素锕到103号元素铹共15种元素。
④超铀元素:在锕系元素中92号元素轴(U)以后的各种元素。
4.主族元素的周期性变化规律
5.元素金属性和非金属性强弱的判断方法
三、微粒间的相互作用力
1.共价键与离子键的比较
2.分子间作用力:将分子聚集在一起的作用力。范德华力与氢键是两种最常见的分子间作用力。分子间作用力比化学键弱得多,它主要影响物质的熔沸点、溶解性等物理性质。
3.范德华力:存在于由共价键形成的多数共价化合物和非金属单质分子之间。一般来说,对于组成和结构相似的物质,相对分子质量越大,范德华力越大,物质的熔沸点也越高,如熔沸点:I2>Br2>Cl2>F2。
4.氢键
(1)定义:既可以存在于分子之间又可以存在于分子内部的作用力,比范德华力稍强。
(2)形成条件:非金属性强、原子半径小的O、F、N原子与H原子之间。
(3)存在:氢键存在广泛,如蛋白质分子、H2O、NH3、HF等分子之间,有的物质分子内也存在氢键。分子间氢键会使物质的熔点和沸点升高。
四、原子结构与元素的性质
1.电子层与原子轨道
原子轨道eq \b\lc\{(\a\vs4\al\c1(轨道形状\b\lc\{(\a\vs4\al\c1(s电子的原子轨道呈球形对称,p电子的原子轨道呈哑铃形)),原子轨道数目\b\lc\{(\a\vs4\al\c1(s轨道1个,p轨道3个,d轨道5个,f轨道7个,……)),能量关系\b\lc\{(\a\vs4\al\c1(①相同电子层上原子轨道能量的高低:ns<np<, nd<nf,②形状相同的原子轨道能量的高低:1s<2s<, 3s<4s……,③同一电子层内形状相同而伸展方向不同的原子轨, 道的能量相等,如2px、2py、2pz轨道的能量相等))))
2.基态原子的核外电子排布
(1)能量最低原理:即电子尽可能地先占有能量低的轨道,然后进入能量高的轨道,使整个原子的能量处于最低状态。
(2)泡利不相容原理:每个原子轨道里最多只能容纳2个电子,且自旋状态相反。
(3)洪特规则:当电子排布在同一能级的不同轨道时,基态原子中的电子总是优先单独占据一个轨道,且自旋状态相同。
如2p3的电子排布为:,不能表示为或
洪特规则特例:当能量相同的原子轨道在全满(p6、d10、f14)、半满(p3、d5、f7)和全空(p0、d0、f0)状态时,体系的能量最低,如:24Cr的电子排布式为1s22s22p63s23p63d54s1。
3.原子结构与周期表的关系
(1)原子结构与周期表的关系
(2)每族元素的电子排布特点
①主族
②0族:He:1s2;其他ns2np6。
③过渡元素(副族和第Ⅷ族):(n-1)d1~10ns1~2。
(3)元素周期表的分区(根据核外电子排布分区)
4.元素周期律
(1)原子半径
①影响因素eq \b\lc\{(\a\vs4\al\c1(能层数:能层数越多,原子半径越大,核电荷数:能层数相同,核电荷数越大,原子, 半径越小))
②变化规律:元素周期表中的同周期主族元素从左到右,原子半径逐渐减小;同主族元素从上到下,原子半径逐渐增大。
(2)电离能规律
a.同周期:第一种元素的第一电离能最小,最后一种元素的第一电离能最大,总体呈现从左至右逐渐增大的变化趋势。
b.同族元素:从上至下第一电离能逐渐减小。
c.同种原子:逐级电离能越来越大(即I1H2CO3,要想证明硫元素的非金属性强于碳元素,应比较最高价氧化物对应水化物的酸性强弱,故B错误,符合题意;C.硫难溶于水,微溶于酒精,易溶于二硫化碳,则反应③实验后附着在试管壁上的硫可以用CS2清洗,故C正确,不符合题意;D.反应④的反应为S2O+2H+=S↓+SO2↑+H2O,S2O→S,部分硫元素化合价从+2价降低到0价,则当生成1mlS时,转移电子为2ml,故D正确,不符合题意;故选B。
3.我国“祝融号”火星车成功着陆火星,其矿脉中含有原子序数依次增大的短周期主族元素W、X、Y、Z。已知W、Z同主族,且Z的原子序数是W的2倍,X的氢化物可用于蚀刻玻璃,Y与Z最外层电子数之和等于8,下列说法正确的是( )
A.原子半径:Z>Y>W>XB.简单氢化物的稳定性:X>W>Z
C.X与Z可形成离子化合物D.工业上电解Y的氧化物得到单质Y
【答案】B
【详解】A.W、X、Y、Z分别是O、F、Mg、S元素,主族元素同周期从左向右原子半径逐渐减小,同主族从上到下原子半径逐渐增大,则原子半径:Y>Z>W>X,即Mg>S>O>F,故A错误;B. 周期表中同主族从下到上,同周期从左到右,元素的非金属性增强,元素的氢化物稳定性增强,HF>H2O>H2S,简单氢化物的稳定性:X>W>Z,F>O>S,故B正确;C. S-F键为共价键,X与Z可形成共价化合物,故C错误;D. MgO熔点高,工业上电解Mg的氯化物得到单质,故D错误;故选B。
探究二 微粒半径大小的比较
元素X、Y、Z、Q、R的原子序数依次增大且小于20,其原子半径和最外层电子数之间的关系如图所示。下列判断不正确的是( )
A.的分子空间结构为直线形
B.简单离子半径顺序为:
C.Z与Q的单质分别与铁燃烧后的产物化学式分别为和
D.R的最高价氧化物对应的水化物的碱性比Y的强
【答案】B
【详解】A. 的分子空间结构与类似,为直线形,故A正确;B. Na+为两个电子层,半径最小,S2-、Cl-、K+均有三个电子层,核外电子排布相同,核电荷数越大,半径越小,则简单离子半径顺序为:,故B错误;C. S单质氧化性较弱,氯气氧化性强,S与氯气分别与铁燃烧后的产物化学式分别为和,故C正确;D. 金属性越强,其对应的最高价氧化物对应的水化物的碱性越强,金属性:,故K的最高价氧化物对应的水化物的碱性比Na的强,故D正确;故选B。
规律总结:解答原子(或离子)半径大小的比较题,要考虑电子层数、核电荷数、核外电子数等因素对原子(或离子)半径的影响。
【变式练习】
1.“律动世界”国际化学元素周期表主题年活动报告中,提到了一种具有净水作用的物质,它由Q、W、X、Y、Z五种原子序数依次增大的元素组成。该五种元素的性质或结构信息如下表:
下列说法正确的是( )
A.电负性:Q<W<YB.第一电离能:W<X<Z
C.简单离子半径:X<W<Z<YD.这种物质只含离子键
【答案】C
【详解】A.同周期从左到右,金属性减弱,非金属性变强,元素的电负性变强;同主族由上而下,非金属性逐渐减弱,元素电负性减弱;电负性:Q<Y<W,A错误;B.同一主族随原子序数变大,原子半径变大,第一电离能变小;同一周期随着原子序数变大,第一电离能变大,第一电离能:Z<X<W,B错误;C.电子层数越多半径越大,电子层数相同时,核电荷数越大,半径越小;简单离子半径:X<W<Z<Y,C正确;D.该物质为KAl(SO4)2∙12H2O,非金属元素之间存在共价键,D错误;故选C。
2.世界资源储量最大的滑石矿位于江西上饶,经分析发现滑石中含有4种短周期元素W、X、Y、Z,它们的原子序数依次增大,最外层电子数之和为13,且位于不同的主族,X的某种气体单质被喻为“地球的保护伞”,W2X2分子中含有18个电子,下列说法正确的是( )
A.原子半径大小顺序为Z>Y>X>W
B.化合物YX是一种很好的耐火材料
C.Y单质只能与空气中的主要成分氧气反应
D.Z的最高价氧化物的水化物的酸性强于碳酸
【答案】B
【详解】A.通常电子层数越大,原子半径越多,同周期从左到右原子半径递减,则原子半径大小顺序为Y>Z> X>W,故A错误;B.化合物YX即MgO,熔点高达2800°C左右,是一种很好的耐火材料,故B正确;C.Mg可以与氧气、氮气、二氧化碳均可以反应,故C错误;D.硅的氧化物的水化物硅酸酸性弱于碳酸,故D错误;故选:B。
3.(2022·山西临汾·高三期中)短周期主族元素X、Y、Z、W在元素周期表的相对位置如图所示,它们的原子序数之和为39。下列说法错误的是( )
A.常温常压下,X单质为固态B.Z和W的主要化合价相同
C.原子半径:D.Y的氢化物与W的氢化物相遇产生白烟
【答案】B
【详解】A.由分析可知,X为C,常温常压下,碳单质为固态,A正确;B.Z为F元素,无最高正价,W为Cl元素,最高正价为+7,主要化合价不相同,B错误;C.同周期元素从左到右原子半径减小,同主族元素从上到下原子半径增大,则原子半径:,C正确;D.Y的氢化物NH3与W的氢化物HCl相遇反应生成NH4Cl,产生白烟,D正确;故选:B。
探究三 元素周期表中“位-构-性”的关系及应用
(2022·四川雅安·模拟预测)短周期主族元素X、Y、Z、W的原子序数依次增大。X是地壳中含量最高的元素,Z与X同主族,W的最外层电子数等于Y与Z的最外层电子数之和。下列说法错误的是( )
A.简单离子的还原性:X>W>Z
B.简单氢化物的沸点:X>Z
C.X、Y形成的化合物一定含离子键
D.X、Y、W形成的一种化合物可用于消毒杀菌
【答案】A
【详解】A.同周期从左到右,金属性减弱,非金属性变强;同主族由上而下,金属性增强,非金属性变弱;元素非金属越强,对应简单离子的还原性越弱,简单离子的还原性:Z >W> X,A错误;B.水分子能形成氢键,导致沸点升高,故简单氢化物的沸点:X>Z,B正确;C.X、Y形成的化合物可以为氧化钠或过氧化钠,一定含离子键,C正确;D.X、Y、W形成的一种化合物NaClO具有强氧化性,可用于消毒杀菌,D正确;故选A。
规律总结:解答元素周期表中“位-构-性”的关系及应用题,要明确原子结构、元素在周期表中的位置和元素性质的“三角关系”,掌握三者之间互推的方法。
1.结构与位置的互推是解题的核心
(1)掌握四个基本关系(对于原子):
①质子数=核电荷数=核外电子数=原子序数;
②电子层数=周期序数;
③最外层电子数=主族序数;
④主族元素的最高正价=主族序数(O、F除外),最低负价=主族序数-8(H除外)。
(2)掌握周期表中“序、层”规律:若一种阳离子和阴离子的电子层结构相同,则“阴前右” “阳后左”,即阴离子对应元素在前一周期右侧,阳离子对应元素在后一周期左侧。
(3)根据原子序数推断元素在周期表中的位置:按照原子核外电子排布规律画出原子结构示意图,根据电子层数和最外层电子数确定其周期序数和主族序数。
2.性质与位置的互推是解题的关键
(1)根据元素的金属性和非金属性变化规律,推断元素在周期表中处于同周期、同主族的相对位置关系。
(2)根据元素在周期表中的位置关系,推断元素的性质变化,如金属性和非金属性、简单气态氢化物的稳定性、最高价氧化物对应水化物的酸性(或碱性)。
3.结构与性质的互推是解题的要素
(1)电子层数和最外层电子数决定元素的金属性和非金属性。
(2)同主族元素原子的最外层电子数相同,其化学性质具有相似性。
(3)正确推断原子半径和离子半径的大小及结构特点。
【变式练习】
1.五种短周期主族元素甲、乙、丙、丁、戊的原子序数依次增大,甲和丙同族。乙和丁同族。乙和丁的原子序数之和是甲和丙的2倍。下列判断错误的是( )
A.上述元素中原子半径最大的是丙
B.元素的电负性大小为戊>丁>甲
C.甲和乙、丁、戊均只能形成一种共价型化合物
D.乙和戊形成的某种化合物是常用的消毒剂
【答案】C
【详解】A.上述元素中,H的原子半径最小,Na、S、Cl为同周期元素,Na的原子序数最小,原子半径最大,A正确;B.甲、丁、戊分别为H、S、Cl元素,非金属性Cl>S>H,则电负性大小为Cl>S>H,B正确;C.甲、乙、丁、戊分别为H、O、S、Cl元素,H和S、Cl只能形成一种共价型化合物,但H和O可形成H2O、H2O2两种共价型化合物,C错误;D.乙和戊分别为O和Cl,二者形成的化合物ClO2是常用的消毒剂,D正确;故选C。
2.某化合物可用于制造激光器,其结构如图所示。已知元素X、Y、Z、W原子序数依次递增,且均不大于20,X与W同族,元素W的原子比Z原子多4个电子。下列说法错误的是( )
A.该化合物中,X、Y、Z之间均为共价键
B.W的单质既能与水反应,也能与甲醇反应
C.Y的氟化物中,Y的化合价为价
D.Z的氧化物对应的水化物均是强酸
【答案】D
【详解】X、Y、Z、W原子序数依次递增,且均不大于20,由结构可知为价,X与W同族,X形成1个共价键,X与W为ⅠA族,Y形成2个共价键,Y为ⅥA族,Z形成5个共价键,元素W的原子比Z原子多4个电子,X、Y、Z、W分别为H、O、P、K。
A.该化合物中,X、Y、Z分别为H、O和P,三种原子间均为共价键,A正确;B.W的单质为金属钾,可以水反应,也可与甲醇反应,B正确;
C.Y为O元素,则中F电负性更强,O的化合价为价,C正确;
D.Z为P元素,其氧化物对应的水化物均为弱酸,D错误。
故答案选D。
3.物质W常用作漂白剂和氧化剂,其组成元素均为短周期主族元素,各元素原子半径与原子序数的关系如图所示,实验室中常用CS2洗涤残留在试管壁上的N单质。下列说法正确的是( )
A.X、Z形成的化合物与M、N形成的化合物不能发生氧化还原反应
B.实验室中用CS2洗涤残留在试管壁上的N单质,利用了N单质的还原性
C.Z的氢化物的沸点一定大于Y的氢化物的沸点
D.化合物W常用作氧化剂,不宜在高温下使用
【答案】D
【详解】根据分析可知,X为H元素,Y为C元素,Z为O元素,M为Na元素,N为S元素。
A.X、Z形成的化合物为水和过氧化氢;M、N形成的化合物为Na2S,H2O2能够与Na2S在酸性溶液中发生氧化还原反应,A错误;B.N的单质为硫,硫单质为非极性分子,CS2为非极性溶剂,根据相似相溶原理,硫单质易溶于CS2,所以实验室中用CS2洗涤残留在试管壁上的硫单质,与S单质的还原性无关,B错误;C.Y的氢化物为烃,Z的氢化物为水、双氧水,碳原子数较多的烃常温下为固态,其沸点大于水和双氧水,C错误;D.W分子中含有H-O-O-H结构,结合H2O2的性质可知:化合物W具有强氧化性,可用作氧化剂,但H2O2不稳定,受热易分解,因此该物质不宜在高温下使用,D正确;故合理选项是D。
探究四 基态原子核外电子排布
已知A、B、C、D、E是原子序数依次增大的前四周期元素。其中A是宇宙中含量最多的元素。B元素原子最高能级的不同轨道都有电子,并且自旋方向相同。C元素原子的价层电子排布式nsnnp2n。D元素原子中只有三个能层,最外层只有一种自旋方向的电子。E元素原子的最外层只有一个电子,其次外层内的所有轨道的电子均成对。下列说法正确的是( )
A.元素A与B形成化合物,均为气态
B.B、C、D元素第一电离能:C>B>D
C.元素C、D形成的化合物中,阴阳离子个数比为1∶2
D.元素C、E只能形成一种黑色化合物
【答案】C
【详解】A.氢与氮形成的化合物中联氨是液态,A错误;B.氮、氧和钠元素的第一电离能为N>O>Na,B错误;C.钠与氧元素形成的氧化钠和过氧化钠中,阴阳离子个数比均为1∶2,C正确;D.氧化亚铜是红色,D错误;故选C。
规律总结:解答基态原子核外电子排布题,要明确核外电子排布“三原则”,考虑电子在能级轨道上的填充顺序,确定原子核外电子排布情况。
1.基态原子核外电子排布式书写的思维流程
(1)简化电子排布式的书写方法:用“[X]+价电子排布式”来表示,X是上周期稀有气体的元素符号。
(2)基态离子电子排布式的书写方法:先写出基态原子核外电子排布式,再根据电子得失数目,确定基态离子电子排布式。
注意:第四周期过渡金属元素原子失电子变成离子时,要先失去4s轨道电子,后失去3d轨道电子。
2.基态原子(价层电子)电子排布图(轨道表示式)书写的思维流程
注意:电子排布图(轨道表示式)中,用“□”或“◯”表示原子轨道,用“↑” “↓”表示自旋方向不同的电子。
【变式练习】
1.关于硅原子核外电子的描述错误的是( )
A.有5种运动状态不同的电子B.有4种空间伸展方向
C.有5种能量不同电子D.占据了8个轨道
【答案】A
【详解】A.硅原子为14号元素,则核外有14种不同运动状态的电子,故A错误;B.硅原子为14号元素,电子排布式1s22s22p63s23p2,共2种轨道,s轨道为球形只有1伸展方向,p轨道有3种伸展方向,则有4种不同的伸展方向,故B正确;C.硅原子为14号元素,电子排布式1s22s22p63s23p2,所以有5种不同能量的电子,故C正确;D.硅原子核外电子排布在3个电子层,电子排布式1s22s22p63s23p2,共2种轨道,核外电子分布在s、p共1+1+3+1+2=8个不同的轨道中,故D正确;故选A。
2.《明会典》中记载:“嘉靖中则例,通宝钱六百万文,合用二火黄铜四万七千二百七十二斤……”这里黄铜是铜锌合金。下列说法错误的是( )
A.锌、铜均位于元素周期表的区
B.在铜、锌中,第二电离能与第一电离能相差较大的是锌
C.在潮湿空气中,与黄铜中的铜相比,纯铜中的铜更容易被腐蚀
D.用黄铜不用铁铸造“通宝钱”,主要因为黄铜的化学性质比铁稳定
【答案】B
【详解】A.根据元素在周期表中的位置可知,锌、铜均位于元素周期表的区,A正确;
B.原子轨道中电子处于全满、半满、全空时最稳定,Cu失去一个电子后3d轨道全满, 再失去一个电子较困难;Zn失去一个电子后4s能级上有1个电子,再失去1个电子比Cu容易,所以铜的I1与I2相差较大,而锌的I1与I2相差较小,B错误;C.在潮湿的空气中易发生电化学腐蚀,锌的金属性强于铜,因此黄铜(铜锌合金)制品比纯铜制品更不易产生铜绿,C正确;D.由选项C可知,黄铜较稳定,而铁较活泼,故用用黄铜不用铁铸造“通宝钱”,D正确;故选B。
3.下列有关化学用语中错误的是( )
A.的结构示意图:
B.乙醇的空间填充模型:
C.用电子式表示的形成过程:
D.镍的基态原子的价电子排布式:
【答案】D
【详解】A.的核外电子数是18,结构示意图:,A正确;
B.空间填充模型表示每个原子的容积和分子实际形状的致密的分子模型,乙醇的空间填充模型为,B正确;
C.氯化钙是离子化合物,用电子式表示的形成过程为,C正确;
D.镍的基态原子的价电子排布式为3d84s2,D错误;答案选D。
探究五 中心原子杂化轨道问题
根据下列实验现象和有关数据,推断错误的是( )
A.原混合物中含0.03mlCuOB.白色沉淀M为CuI
C.CCl4和I2都是非极性分子D.气体R分子是V形分子
【答案】A
【详解】A.由分析可知,气体R为二氧化硫,铜和浓硫酸共热生成二氧化硫的反应的化学方程式为Cu+2H2SO4(浓) CuSO4+SO2↑+2H2O,由方程式可知,原混合物中铜的质量为=0.02ml,则氧化铜的物质的量为=0.02ml,故A错误;B.由分析可知,白色沉淀M为碘化亚铜,故B正确;C.四氯化碳的空间构型是结构对称的正四面体形,属于非极性分子,碘单质是双原子分子,属于非极性分子,故C正确;D.由分析可知,气体R为二氧化硫,二氧化硫分子中硫原子的价层电子对数为3、孤对电子对数为1,分子的空间构型为V形,故D正确;故选A。
规律总结:中心原子杂化轨道类型的判断题,常根据σ键和孤对电子的数进行确定,思维流程如下:
1.分析分子(或离子)中心原子形成σ键的数目,看是否含有孤对电子。
2.杂化轨道用于形成σ键和容纳孤对电子,则有:杂化轨道数目=σ数+孤对电子对数,故用杂化轨道数目减去1个参与杂化的s轨道,剩余为参与杂化的p轨道数目。
【变式练习】
1.中国科学院制备出超小铜纳米晶嵌入的氮掺杂碳纳米片催化剂,该催化剂可用来实现高效电催化CO2转化为所期望的新能源产物。下列说法正确的是( )
A.基态Cu原子外围电子排布式为3d94s2B.中子数为8的N原子可表示为
C.第一电离能大小:D. CO2是非极性分子
【答案】D
【详解】A.Cu为29号元素,基态Cu原子的电子排布式为1s22s22p63s23p63d104s1,则外围电子排布式为3d104s1,A不正确;B.中子数为8的N原子,其质量数为15,可表示为,B不正确;C.N原子的价电子排布式为2s22p3,2p轨道半充满,原子的能量低,失电子所需的能量高,第一电离能反常,则第一电离能大小: ,C不正确;D.CO2分子中,中心C原子的价层电子对数为2,发生sp杂化,分子呈直线形结构,结构式为O=C=O,所以是非极性分子,D正确;故选D。
2.氯气及其化合物在生产和生活中具有重要应用。下列有关说法正确的是( )
A.中氯原子的杂化轨道类型为
B.为了增强溶液的氧化性,可选用浓盐酸进行酸化
C.氯气有毒,在通风棚中制备氯气可以消除氯气的污染
D.50mL 12浓盐酸与足量共热反应,可生成0.15ml
【答案】A
【详解】A.中氯原子的价层电子对数是,因此其杂化轨道类型为杂化,A正确;B.为了增强溶液的氧化性,可选用稀硫酸酸化,不能选用浓盐酸进行酸化,因为高锰酸钾能氧化氯离子生成氯气,B错误;C.氯气有毒,在通风棚中制备氯气不能消除氯气的污染,因为氯气仍然进入大气中,C错误;D.50mL 12浓盐酸与足量共热反应,由于随着反应的进行,浓盐酸逐渐变为稀盐酸,稀盐酸不能被氧化,所以生成氯气的物质的量小于0.15ml,D错误;答案选A。
3.类比是学习化学的重要方法,下列类比结果合理的是( )
A.AB.BC.CD.D
【答案】C
【详解】A.分子晶体:熔、沸点的高低,取决于分子间作用力的大小。一般来说,组成和结构相似的物质,其分子量越大,分子间作用力越强,熔沸点就越高,但HF分子中存在氢键,应为:HClY
C.W、X形成的化合物是离子化合物
D.Y、Z形成的化合物中各原子均满足8电子稳定结构
【答案】C
【详解】A.简单离子半径Cl->N3->Na+,A错误;B.元素非金属性的强弱与该元素的最高价含氧酸酸性强弱是对应的,注意最高价含氧酸,B错误;C.氮和钠是典型的非金属元素和金属元素,氮与钠形成的叠氮化钠是离子化合物,C正确;D.磷与氯形成的化合物有PCl3和PCl5,其中PCl5各原子不满足8电子稳定结构,D错误;故选C。
1.(2022·安徽师范大学附属中学模拟预测)一种由短周期主族元素组成的化合物(如图所示),具有良好的储氢性能,其中元素W、X、Y、Z的原子序数依次增大、且总和为24。下列有关叙述错误的是( )
A.该化合物中,W、X、Y之间均为共价键
B.Z的单质既能与水反应,也可与甲醇反应
C.Y的最高化合价氧化物的水化物为强酸
D.X的氟化物XF3中原子均为8电子稳定结构
【答案】D
【详解】A.该化合物中,H、B、N之间均以共用电子对形成共价键,故A正确;B.Na单质既能与水反应生成氢氧化钠和氢气,也能与甲醇反应生成甲醇钠和氢气,故B正确;C.N的最高价氧化物的水化物HNO3为强酸,故C正确;D.B的氟化物BF3中B原子最外层只有6个电子,达不到8电子稳定结构,故D错误;故选D。
2.(2022·浙江·金华市曙光学校模拟预测)现有4种短周期主族元素X、Y、Z和Q,原子序数依次增大,其中Z、Q在同一周期。相关信息如下表:
下列说法正确的是( )
A.常温时,X单质能与水发生剧烈反应
B.Y与Q元素组成的YQ4分子,空间构型为正四面体
C.Y、Z、Q最高价氧化物对应水化物的酸性依次减弱
D.第五周期且与Q同主族元素的单质在常温常压下呈液态
【答案】B
【详解】根据以上分析可知X是Be,Y是C或Si,Z是S,Q是Cl。则
A.Be的金属性弱于Mg,常温时镁和冷水不反应,因此Be单质不能与水发生剧烈反应,A错误;B.Y与Q元素组成的CCl4或SiCl4分子,空间构型均为正四面体,B正确;C.Y、Z、Q三种元素的非金属性逐渐增强,非金属性越强,最高价含氧酸的酸性越强,则最高价氧化物对应水化物的酸性依次增强,C错误;D.第五周期且与Cl同主族元素的单质是碘,在常温常压下呈固态,D错误;答案选B。
3.(2022·安徽黄山·二模)一种药物原料的分子结构式如图所示。其中W、X、Y、Z均为短周期主族元素,且仅X、Y位于同一周期;Z原子的核外电子数比X原子的多10。下列说法正确的是( )
A.原子半径:r(Y)>r(X)>r(W)
B.XZ2中X的化合价为+2
C.X的最简单氢化物的沸点比Y的高
D.X、Y、Z均可形成至少两种常见的含氧酸
【答案】D
【详解】A.电子层数越多原子半径越大,电子层数相同时核电荷数越小半径越大,所以原子半径C>N>H,即r(X)>r(Y)>r(W),A错误;B.XZ2为CS2,S的非金属性强于C,S显-2价,所以C为+4价,B错误;C.X、Y的最简单氢化物分别为CH4、NH3,NH3分子间存在氢键,沸点较高,C错误;D.C可以形成含氧酸H2CO3、H2C2O4等,N可以形成含氧酸HNO2、HNO3等,S可以形成含氧酸H2SO3、H2SO4等,D正确;综上所述答案为D。
14.(2022·辽宁·阜新实验中学一模)近日,科学家研究利用CaF2晶体释放出的Ca2+和F-脱除硅烷,拓展了金属氟化物材料的生物医学功能。下列说法错误的是( )
A.F、Si和Ca 电负性依次减小,原子半径依次增大
B.OF2与 SiO2中含有化学键类型和氧原子杂化方式均相同
C.图中A处原子分数坐标为(0,0,0),则B 处原子分数坐标为
D.脱除硅烷反应速率依赖于晶体提供自由氟离子的能力,脱硅能力
【答案】D
【详解】A.金属元素的电负性小于非金属元素,非金属元素的非金属性越强,电负性越大,则F、Si和Ca 电负性依次减小,同周期元素,从左到右原子半径依次减小,同主族元素从上到下,原子半径依次增大,则F、Si和Ca原子半径依次增大,故A正确;B.OF2与 SiO2都是含有极性共价键的共价化合物,化合物中氧原子的价层电子对数都为4,杂化方式都为sp3杂化,故B正确;C.由晶胞结构可知,A处到B处的距离为体对角线的,若A处原子分数坐标为(0,0,0),则B 处原子分数坐标为,故C正确;
D.三种金属氟化物都为离子晶体,晶体提供自由氟离子的能力越强,阴阳离子间形成的离子键越弱,钡离子、钙离子和镁离子的电荷数相同,离子半径依次减小,则氟化钡、氟化钙、氟化镁三种晶体中的离子键依次增强,晶体提供自由氟离子的能力依次减弱,故D错误;故选D。
5.(2022·湖北·随州市曾都区第一中学二模)下列有关物质性质与应用的对应关系正确的是( )
A.AB.BC.CD.D
【答案】C
【详解】A.泡沫灭火器的原理是:Al2(SO4)3+6NaHCO3=2Al(OH)3↓+6CO2↑+3Na2SO4,是利用Al3+和发生双水解反应的原理,不是利用NaHCO3的不稳定性,A不合题意;B.有机物大多数不导电,但聚乙炔在一定条件下能导电,因为聚乙炔有自由移动的电子,而不是因为其可以无限延伸的线状结构,B不合题意;C.Al(OH)3受热分解,生成高熔点物质和水,决定其可用作塑料的阻燃剂,C符合题意;D.石墨晶体中C与C之间通过共价键形成正六角形蜂巢状的平面层状结构,而平面结构的层与层之间则依靠分子间力(范德华力)结合,所以石墨晶体属于混合型晶体,但其作润滑剂是由于其平面结构的层与层之间则依靠分子间力(范德华力)结合,而不是含有大π键,D不合题意;故答案为:C。
6.(2022·辽宁·东北育才学校三模)下表是周期表中5种元素的相关信息,其中Q、W、X位于同一周期。
下列说法正确的是( )
A.Q在地壳中含量最高
B.元素的金属性:
C.气态氢化物的稳定性:
D.Q的最高价氧化物对应的水化物既能与NaOH反应,又能与HCl反应
【答案】D
【详解】A.氧元素在地壳中含量最高,A错误;B. 钠、钾位于同主族,钾位于钠的下方,钾的金属性大于钠,B错误;C. 非金属性越强,气态氢化物越稳定:氯、溴位于同主族,溴位于氯的下方,氯的非金属性大于溴,C错误;D. Q的最高价氧化物对应的水化物即氢氧化铝是两性氢氧化物,既能与NaOH反应,又能与HCl反应,D正确;答案选D。
7.(2022·广东深圳·一模)亚铁氰化铁又名普鲁士蓝,化学式为,是一种配位化合物,可以用来上釉、用作油画染料等。下列有关普鲁士蓝构成微粒的符号表征正确的是( )
A.基态的价电子排布图为
B.氮原子的结构示意图为
C.的电子式为
D.阴离子的结构式为
【答案】B
【详解】A.基态Fe2+的价电子排布图为,A项错误;B.氮原子结构示意图:,B项正确;C.CN-的电子式为,C项错误;D.配位键箭头指向错误,D项错误;故选B。
8.(2022·江苏·启东中学模拟预测)短周期主族元素X、Y、Z、W、R的原子序数依次增加,X、Y、W位于不同周期,原子序数:3Y=Z+R,常温下,X与Y可组成两种液体二元化合物。某种缓冲溶液的主要成分结构如图。下列有关说法错误的是( )
A.电解WZ溶液可制得WYX、
B.简单离子半径:Y>Z>W
C.W分别与X、Y组成的化合物均含离子键
D.简单氢化物的沸点:Y>Z
【答案】A
【详解】A.电解NaF溶液,在水溶液中不放电,即不可能产生,A项错误;B.核外电子排布相同时,离子半径应遵循“序小径大”,即简单离子半径:,B项正确;C.Na分别与H、O可形成NaH、和,均存在离子键,C项正确;D.常温下水为液态,HF为气态,即简单氢化物的沸点:H2O>HF,D项正确;答案选A。
9.(2022·辽宁·模拟预测)已知A、B、C、D、E是五种短周期主族元素,其原子半径与原子序数的关系如图1,且A、B、C、D可形成化合物X如图2,C与E同主族。下列说法错误的是( )
A.A、B、D均可与C形成常见的两种二元化合物
B.简单离子的半径:E>D>C
C.最高价氧化物对应水化物的酸性:E>B
D.化合物X在低温的碱性溶液中更加稳定
【答案】B
【详解】A.H与O能形成化合物H2O、H2O2,Na与O能形成化合物Na2O、Na2O2,C与O能形成化合物CO、CO2,A正确;B.电子层数越多半径越大,电子层数相同,质子数越多半径越小,简单离子的半径:S2->O2->Na+,B错误;C.非金属性越强对应的最高价氧化物的水化物酸性越强,非金属性S>C,最高价氧化物的水化物酸性H2SO4>H2CO3,C正确;D.X为Na2CO3·H2O2,H2O2受热易分解,Na2CO3易与酸反应,化合物X在低温的碱性溶液中更加稳定,D正确;故选B。
10.(2022·山东临沂·一模)氯元素有多种化合价,可形成等离子.下列说法错误的是( )
A.基态原子核外电子的空间运动状态有9种
B.键角:
C.提供孤电子对与可形成
D.中的杂化方式相同
【答案】B
【详解】A.已知基态Cl原子核外电子排布式为:1s22s22p63s23p5,故基态原子核外电子的空间运动状态有1+1+3+1+3=9种,A正确;B.已知中中心原子周围的价层电子对数为:2+=4、3+=4、4+=4,孤电子对数分别为2、1、0,由于孤电子对对孤电子对的排斥作用>孤电子对对成键电子对的排斥作用>成键电子对对成键电子对的排斥作用,故键角:,B错误;C.Cl-中含有孤电子对,故提供孤电子对与可形成,C正确;D.由B项分析可知,中周围的价层电子对数均为4,故三者的杂化方式相同,均为sp3杂化,D正确;
故答案为:B。
1.(2022·河北·高考真题)中子轰击X原子的核反应为X+n→Y+H,其中Y可用于测定文物年代。下列说法错误的是( )
A.原子半径:Y>XB.YH的电子式为:
C.最高价含氧酸的酸性:Y>XD.X与Y均能形成多种氢化物
【答案】C
【详解】A.同周期元素,从左到右原子半径依次减小,则碳原子的原子半径大于氮原子,故A正确;B.CH为质子数大于电子数的阳离子,电子式为,故B正确;C.元素的非金属性越强,最高价含氧酸的酸性越强,氮元素的非金属性强于碳元素,则硝酸的酸性强于碳酸,故C错误;D.碳元素可以与氢元素形成的氢化物为烃类化合物,氮元素可以与氢元素形成的氢化物可能为氨气、联氨,则碳元素和氮元素均能形成多种氢化物,故D正确;故选C。
2.(2022·北京·高考真题)我国科学家提出的聚集诱导发光机制已成为研究热点之一、一种具有聚集诱导发光性能的物质,其分子结构如图所示。下列说法不正确的是( )
A.分子中N原子有、两种杂化方式
B.分子中含有手性碳原子
C.该物质既有酸性又有碱性
D.该物质可发生取代反应、加成反应
【答案】B
【详解】A.该有机物中从左往右第一个N原子有一个孤对电子和两个σ键,为杂化;第二个N原子有一个孤对电子和三个σ键,为杂化,A正确;B.手性碳原子是指与四个各不相同原子或基团相连的碳原子,该有机物中没有手性碳原子,B错误;C.该物质中存在羧基,具有酸性;该物质中还含有 ,具有碱性,C正确;D.该物质中存在苯环可以发生加成反应,含有甲基可以发生取代反应,D正确;故选B。
3.(2022·北京·高考真题)由键能数据大小,不能解释下列事实的是( )
A.稳定性:B.键长:
C.熔点:D.硬度:金刚石>晶体硅
【答案】C
【详解】A.键能越大越稳定,键能大于,所以稳定性:,故不选A;
B.键能越大,键长越短,键能大于,所以键长:,故不选B;C.CO2是分子晶体,熔点由分子间作用力决定,SiO2是共价晶体,所以熔点,不能用键能解释熔点,故选C; D.金刚石、晶体硅都是共价晶体,共价晶体中键能越大,晶体的硬度越大,的键能大于,所以硬度:金刚石>晶体硅,故不选D;选C。
4.(2022·湖北·高考真题)磷酰三叠氮是一种高能分子,结构简式为。下列关于该分子的说法正确的是( )
A.为非极性分子B.立体构型为正四面体形
C.加热条件下会分解并放出D.分解产物的电子式为
【答案】C
【详解】A.磷酰三叠氮分子不是对称结构,分子中的正负电荷重心是不重合的,是极性分子,A项错误;B.磷酰三叠氮分子含有三个P-N键及一个P=O双键,则立体构型为四面体构型,B项错误;
C.磷酰三叠氮是一种高能分子,加热条件下会分解并放出,C项正确;D.为共价化合物,则电子式为,D项错误;答案选C。
5.(2022·湖北·高考真题)在高温高压下可转变为具有一定导电性、高硬度的非晶态碳玻璃。下列关于该碳玻璃的说法错误的是( )
A.具有自范性B.与互为同素异形体
C.含有杂化的碳原子D.化学性质与金刚石有差异
【答案】A
【详解】A.自范性是晶体的性质,碳玻璃为非晶态,所以没有自范性,A错误;B.碳玻璃和均是由碳元素形成的不同的单质,所以是同素异形体,B正确;C.碳玻璃具有高硬度,与物理性质金刚石类似,因而结构具有一定的相似性,所以含有杂化的碳原子形成化学键,C正确;D.金刚石与碳玻璃属于同素异形体,性质差异主要表现在物理性质上,化学性质上也有着活性的差异,D正确;故选A。
6.(2022·江苏·高考真题)工业上电解熔融和冰晶石的混合物可制得铝。下列说法正确的是( )
A.半径大小:B.电负性大小:
C.电离能大小:D.碱性强弱:
【答案】A
【详解】A.核外电子数相同时,核电荷数越大半径越小,故半径大小为,故A正确;B.同周期元素核电荷数越大电负性越大,故,故B错误;C.同周期从左往右第一电离能呈增大趋势,同主族从上往下第一电离能呈减小趋势,故电离能大小为,故C错误;D.元素金属性越强,其最高价氧化物对应水化物的碱性越强,故碱性强弱为,故D错误;故选A。
7.(2022·江苏·高考真题)下列说法正确的是( )
A.金刚石与石墨烯中的夹角都为
B.、都是由极性键构成的非极性分子
C.锗原子()基态核外电子排布式为
D.ⅣA族元素单质的晶体类型相同
【答案】B
【详解】A.金刚石中的碳原子为正四面体结构,夹角为109°28′,故A错误;B.的化学键为Si-H,为极性键,为正四面体,正负电荷中心重合,为非极性分子;的化学键为Si-Cl,为极性键,为正四面体,正负电荷中心重合,为非极性分子,故B正确;C.锗原子()基态核外电子排布式为[Ar]3d10,故C错误;D.ⅣA族元素中的碳元素形成的石墨为混合晶体,而硅形成的晶体硅为原子晶体,故D错误;故选B。
8.(2022·湖北·高考真题)某立方卤化物可用于制作光电材料,其晶胞结构如图所示。下列说法错误的是( )
A.的配位数为6B.与距离最近的是
C.该物质的化学式为D.若换为,则晶胞棱长将改变
【答案】B
【详解】A.配位数为与其距离最近且等距离的F-的个数,如图所示,位于体心,F-位于面心,所以配位数为6,A正确;B.与的最近距离为棱长的,与的最近距离为棱长的,所以与距离最近的是,B错误;C.位于顶点,所以个数==1,F-位于面心,F-个数==3,位于体心,所以个数=1,综上,该物质的化学式为,C正确;D.与半径不同,替换后晶胞棱长将改变,D正确;故选B。
9.(2022·辽宁·高考真题)短周期元素X、Y、Z、W、Q原子序数依次增大。基态X、Z、Q原子均有两个单电子,W简单离子在同周期离子中半径最小,Q与Z同主族。下列说法错误的是( )
A.X能与多种元素形成共价键B.简单氢化物沸点:
C.第一电离能:D.电负性:
【答案】B
【详解】A.X为C,能与多种元素(H、O、N、P、S等)形成共价键,A正确;B.Z和Q形成的简单氢化物为H2O和H2S,由于H2O分子间能形成氢键,故H2O沸点高于H2S,B错误;C.Y为N,Z为O,N的最外层p轨道电子为半充满结构,比较稳定,故其第一电离能比O大,C正确;D.W为Al,Z为O,O的电负性更大,D正确;故选B。
10.(2022·广东·高考真题)甲~戊均为短周期元素,在元素周期表中的相对位置如图所示。戊的最高价氧化物对应的水化物为强酸。下列说法不正确的是( )
A.原子半径:丁>戊>乙
B.非金属性:戊>丁>丙
C.甲的氢化物遇氯化氢一定有白烟产生
D.丙的最高价氧化物对应的水化物一定能与强碱反应
【答案】C
【详解】A.根据层多径大,同电子层结构核多径小原则,则原子半径:丁>戊>乙,故A正确;B.根据同周期从左到右非金属性逐渐增强,则非金属性:戊>丁>丙,故B正确;C.甲的氢化物可能为氨气,可能为甲烷、乙烷等,若是氨气,则遇氯化氢一定有白烟产生;若是甲烷、乙烷等,则遇氯化氢不反应,没有白烟生成,故C错误;D.丙的最高价氧化物对应的水化物可能是硅酸、也可能是磷酸,都一定能与强碱反应,故D正确。综上所述,答案为C。
核素
eq \\al(235, 92)U
eq \\al(14, 6)C
eq \\al(2,1)H
eq \\al(3,1)H
eq \\al(18, 8)O
用途
核燃料
用于考古断代
制氢弹
示踪原子
项目
同周期(左→右)
同主族(上→下)
原子结构
核电荷数
逐渐增大
逐渐增大
电子层数
相同
逐渐增多
原子半径
逐渐减小
逐渐增大
离子半径
阳离子逐渐减小阴离子逐渐减小r(阴离子)>r(阳离子)
逐渐增大
性质
化合价
最高正化合价由+1→+7(O、F除外)负化合价=-(8-主族序数)(H为-1价)
相同,最高正化合价=主族序数(O、F除外)
元素的金属性和非金属性
金属性逐渐增强
非金属性逐渐减弱
金属性逐渐减弱
非金属性逐渐增强
离子的氧化性、还原性
阳离子氧化性逐渐增强
阴离子还原性逐渐减弱
阳离子氧化性逐渐减弱
阴离子还原性逐渐增强
气态氢化物的稳定性
逐渐增强
逐渐减弱
最高价氧化物对应的水化物的酸碱性
碱性逐渐减弱
酸性逐渐增强
碱性逐渐增强
酸性逐渐减弱
金属性比较
本质
原子越易失电子,金属性越强(与原子失电子数目无关)
判断方法
①在金属活动性顺序表中越靠前,金属性越强
②单质与水或非氧化性酸反应越剧烈,金属性越强
③单质还原性越强或阳离子氧化性越弱,金属性越强
④最高价氧化物对应水化物的碱性越强,金属性越强
⑤若Xn++Y―→X+Ym+,则Y比X的金属性强
⑥元素在周期表中的位置:左边或下方元素的金属性强
非金属性比较
本质
原子越易得电子,非金属性越强(与原子得电子数目无关)
判断方法
①与H2化合越容易,气态氢化物越稳定,非金属性越强
②单质氧化性越强或阴离子还原性越弱,非金属性越强
③最高价氧化物对应水化物的酸性越强,非金属性越强
④元素在周期表中的位置:右边或上方元素的非金属性强
离子键
共价键
非极性键
极性键
概念
阴、阳离子通过静电作用所形成的化学键
原子间通过共用电子对而形成的化学键
成键粒子
阴、阳离子
原子
成键实质
阴、阳离子的静电作用
共用电子对不偏向任何一方
共用电子对偏向一方原子
形成条件
活泼金属元素与活泼非金属元素经电子得失,形成离子键
同种元素原子之间成键
不同种元素原子之间成键
形成的物质
离子化合物
非金属单质;某些共价化合物或离子化合物
共价化合物或离子化合物
周期
电子层数
每周期第一种元素
每周期最后一种元素
原子序数
基态原子的电子排布式
原子序数
基态原子的电子排布式
二
2
3
[He]2s1
10
1s22s22p6
三
3
11
[Ne]3s1
18
1s22s22p63s23p6
四
4
19
[Ar]4s1
36
1s22s22p63s23p6
3d104s24p6
五
5
37
[Kr]5s1
54
1s22s22p63s23p63d10
4s24p64d105s25p6
六
6
55
[Xe]6s1
86
1s22s22p63s23p63d104s24p6
4d104f145s25p65d106s26p6
主族
ⅠA
ⅡA
ⅢA
ⅣA
排布特点
ns1
ns2
ns2np1
ns2np2
主族
ⅤA
ⅥA
ⅦA
排布特点
ns2np3
ns2np4
ns2np5
分类依据
类型
形成共价键的原子轨道重叠方式
σ键
电子云“头碰头”重叠
π键
电子云“肩并肩”重叠
形成共价键的电子对是否偏移
极性键
共用电子对发生偏移
非极性键
共用电子对不发生偏移
原子间共用电子对的数目
单键
原子间有一对共用电子对
双键
原子间有两对共用电子对
叁键
原子间有三对共用电子对
杂化类型
夹角
分子空间构型
实例
等性sp杂化
180
直线形
C2H2、CO2、BeCl2
等性sp2杂化
120
平面三角形
C2H4、BF3、C6H6
等性sp3杂化
109.5
正四面体
CH4、CCl4、NH4+
不等性杂化轨道类型(杂化轨道中有孤对电子存在)
不等性sp3杂化
104.5
V型
H2O
107.3
三角锥形
NH3
类型
实例
两个键之间的夹角
键的极性
分子的极性
空间构型
X2
H2、N2
-
非极性键
非极性分子
直线型
XY
HCl、NO
-
极性键
极性分子
直线型
XY2(X2Y)
CO2、CS2
180°
极性键
非极性分子
直线型
SO2
120°
极性键
极性分子
三角形
H2O、H2S
104.5°
极性键
极性分子
V形
XY3
BF3
120°
极性键
非极性分子
平面三角形
NH3
107.3°
极性键
非极性分子
三角锥形
XY4
CH4、CCl4
109.5°
极性键
非极性分子
正四面体
晶体类型
离子晶体
原子晶体
分子晶体
金属晶体
组成晶体的粒子
阳离子和阴离子
原子
分子
金属离子和自由电子
组成晶体粒子间的相互作用
离子键
共价键
范德华力(有的还有氢键)
金属键
典型实例
NaCl
金刚石、晶体硅、SiO2、SiC
冰(H2O)、干冰(CO2)
镁、铝
是否有分子存在
无
无分子,是网状结构
无
无
熔化时键的变化
断开离子键
破坏共价键
不破坏化学键,破坏分子间力
减弱
晶
体
的
物
理
特
性
熔点、沸点
熔点较高、沸点高
熔、沸点高
熔、沸点低
变化无规律
导热性
不良
不良
不良
良好
导电性
固态不导电,熔化或溶于水能导电
差
差
良好
机械加工性能
不良
不良
不良
良好
硬度
略硬而脆
高硬度
硬度较小
变化无规律
晶体
晶体结构
晶体详解
离子晶体
NaCl(型)
(1)每个Na+(Cl-)周围等距且紧邻的Cl-(Na+)有6个,每个Na+周围等距且紧邻的Na+有12个;(2)每个晶胞中含4个Na+和4个Cl-
CsCl(型)
每个Cs+周围等距且紧邻的Cl-有8个,每个Cs+(Cl-)周围等距且紧邻的Cs+(Cl-)有6个;如图为8个晶胞,每个晶胞中含1个Cs+、1个Cl-
CaF2(型)
在晶体中,每个F-吸引4个Ca2+,每个Ca2+吸引8个F-,Ca2+的配位数为8,F-的配位数为4
金属晶体
简单立方堆积
典型代表P,空间利用率52%,配位数为6
体心立方堆积
典型代表Na、K、Fe,空间利用率68%,配位数为8
六方最密堆积
典型代表Mg、Zn、Ti,空间利用率74%,配位数为12
面心立方最密堆积
典型代表Cu、Ag、Au,空间利用率74%,配位数为12
分子晶体
干冰
8个CO2分子构成立方体且在6个面心又各占据1个CO2分子;每个CO2分子周围等距紧邻的CO2分子有12个
混合型
晶体
石墨晶体
层与层之间的作用是分子间作用力,平均每个正六边形拥有的碳原子个数是2,C采取的杂化方式是sp2杂化
原子晶体
金刚石
每个碳原子与相邻的4个碳原子以共价键结合,形成正四面体结构;键角均为109°28′;最小碳环由6个C组成且六原子不在同一平面内;每个C参与4条C—C键的形成,C原子数与C—C键数之比为1∶2
SiO2
每个Si与4个O以共价键结合,形成正四面体结构;每个正四面体占有1个Si,4个“eq \f(1,2)O”,n(Si)∶n(O)=1∶2;最小环上有12个原子,即6个O,6个Si
三种典型结构类型
体心立方晶格
面心立方晶体
密排六方晶格
配位数
8
12
12
常见金属晶体结构
(有些金属晶体可能有两种或三种晶格)
Li、Na、K、Rb、Cs、Ca、Sr、Ba、Ti、V、Nb、Ta、Cr、M、W、Fe
Ca、Sr、Cu、Au、A1、Pb、NiPd、Pt
Be、Mg、Ca、Sr、C、Ni、Zn、Cd、Ti
空间利用率
68.02%
74.05%
74.05%
堆积形式
体心立方密堆积
面心立方最密堆积
六方最密堆积
依据构成晶体的微粒和微粒间的作用判断
离子晶体的构成微粒是阴、阳离子,微粒间的作用是离子键。
原子晶体的构成微粒是原子,微粒间的作用是共价键。
分子晶体的构成微粒是分子,微粒间的作用为分子间作用力。
金属晶体的构成微粒是金属阳离子和自由电子,微粒间的作用是金属键。
依据晶体的熔点判断
离子晶体的熔点较高,常在数百至一千摄氏度以上。
原子晶体熔点高,常在一千摄氏度至几千摄氏度。
分子晶体熔点低,常在数百摄氏度以下至很低温度。
金属晶体多数熔点高,但也有相当低的。
依据导电性判断
离子晶体溶于水形成的溶液及熔融状态时能导电。
原子晶体一般为非导体。
分子晶体为非导体,而分子晶体中的电解质(主要是酸和强极性非金属氢化物)溶于水,使分子内的化学键断裂形成自由移动的离子,也能导电。
金属晶体是电的良导体。
依据硬度和机械性能判断
离子晶体硬度较大且脆。
原子晶体硬度大。
分子晶体硬度小且较脆。
金属晶体多数硬度大,但也有较低的,且具有延展性。
不同类型晶体的熔、沸点高低一般规律
原子晶体>离子晶体>分子晶体。
金属晶体的熔、沸点差别很大,如钨、铂等沸点很高,如汞、镓、铯等沸点很低,金属晶体一般不参与比较。
原子晶体
由共价键形成的原子晶体中,原子半径小的键长短,键能大,晶体的熔、沸点高。如熔点:金刚石>碳化硅>硅。
离子晶体
一般地说,阴、阳离子所带电荷数越多,离子半径越小,则离子间的作用就越强,其离子晶体的熔、沸点就越高,如熔点:MgO>MgCl2>NaCl>CsCl。
分子晶体
分子间作用力越大,物质的熔、沸点越高;具有氢键的分子晶体,熔、沸点反常地高。如H2O>H2Te>H2Se>H2S。
组成和结构相似的分子晶体,相对分子质量越大,晶体的熔、沸点越高,如SnH4>GeH4>SiH4>CH4,F2CH3CH2CH(CH3)2>C(CH3)4。
金属晶体
金属离子半径越小,离子电荷数越多,其金属键越强,金属熔、沸点就越高,如熔、沸点:NaK>Rb>Cs。
目的
方案设计
现象和结论
A
氯化铬化学式的测定
氯化铬在水溶液中用过量硝酸银溶液处理,观察现象
产生沉淀,则此氯化铬化学式的
B
探究B、C、S三种元素的非金属性
分别向饱和酸溶液和稀硫酸溶液中加入少量粉末
前者无气泡冒出,后者有气泡冒出,非金属性:
C
检验碳酸与苯酚的酸性强弱
向碳酸钠溶液中加入稀硫酸,反应产生的气体通入苯酚钠溶液中,观察现象
溶液变浑浊,说明酸性:碳酸>苯酚
D
检验与的还原性强弱
向含的溶液中通入,再滴加淀粉溶液,观察现象
溶液变蓝色,不能说明还原性:
分类
判断依据
规律
元素金属性强
弱的
判断
单质的还原性
单质与水或酸反应置换出氢气的难易
金属单质与水或酸(非氧化性酸)反应置换出氢气越容易(反应越剧烈),表明元素金属性越强
金属单质之间的置换反应
一种金属能把另一种金属从它的盐溶液中置换出来,表明前一种金属元素的金属性较强
与同一种非金属单质反应
反应越剧烈,金属元素的金属性越强,反之越弱
金属阳离子的氧化性
金属阳离子的氧化性越弱,其对应金属元素的金属性越强
最高价氧化物对应水化物的碱性
最高价氧化物对应水化物的碱性越强,表明元素的金属性越强
元素在周期表中的位置
同一周期,从左到右,金属性逐渐减弱;同一主族,从上到下,金属性逐渐增强
分类
判断依据
规律
元素非金属性强弱的判断
单质的氧化性
单质与氢气化合的难易程度
非金属单质与氢气化合越容易,元素的非金属性越强
非金属单质之间的置换反应
一种非金属单质能把另一种非金属单质从它的盐溶液或酸溶液中置换出来,表明前一种元素的非金属性较强
与同一种金属单质反应
反应越剧烈,非金属元素的非金属性越强,反之越弱
与同种变价金属反应
被氧化后的金属元素价态越高,非金属元素的非金属性越强
气态氢化物的稳定性
气态氢化物越稳定,元素的非金属性越强
气态氢化物或非金属阴离子的还原性
气态氢化物或非金属阴离子的还原性越弱,表明元素的非金属性越强
最高价氧化物对应水化物的酸性
最高价氧化物对应水化物的酸性越强,表明元素的非金属性越强
元素在周期表中的位置
同一周期元素,从左到右,非金属性逐渐增强;同一主族元素,从上到下,非金属性逐渐减弱
选项
实验操作
现象
结论
A
往溶液中通入
有透明凝胶生成
非金属性:
B
向两支均盛有的溶液的试管中分别加入2滴溶液和溶液
前者产生气泡较快
催化能力:
C
铂丝蘸取某无色溶液后再火焰上灼烧
火焰呈黄色
该无色溶液中一定含有
D
向某无色溶液中滴入盐酸
产生有刺激性气味的气体和淡黄色沉淀
该无色溶液中一定含有
元素
信息
Q
基态原子只有一种形状的轨道填有电子,并容易形成共价键
W
基态原子有5个原子轨道填充有电子,有2个未成对电子
X
最高价氧化物对应的水化物与Y、Z最高价氧化物对应的水化物都能反应
Y
在元素周期表中位于第3周期、第ⅥA族
Z
焰色反应为紫色
杂化类型
用于杂化的原子轨道
杂化轨道数
杂化轨道间的夹角
sp杂化
1个ns轨道和1个np轨道
2
180°
sp²杂化
1个ns轨道和2个np轨道
3
120°
sp³杂化
1个ns轨道和3个np轨道
4
109°28′
选项
已知
结论
A
沸点:
沸点:HF
相关试卷
这是一份高考化学二轮复习题型归纳讲与练专题五 物质结构 元素周期律(2份,原卷版+解析版),文件包含高考化学二轮复习题型归纳讲与练专题五物质结构元素周期律原卷版docx、高考化学二轮复习题型归纳讲与练专题五物质结构元素周期律解析版docx等2份试卷配套教学资源,其中试卷共80页, 欢迎下载使用。
这是一份新高考化学二轮复习题型分类讲与练专题五 物质结构 元素周期律(含解析),共1页。
这是一份高考化学二轮专题复习讲与练专题05《物质结构 元素周期律》(含详解),共21页。
相关试卷 更多
- 1.电子资料成功下载后不支持退换,如发现资料有内容错误问题请联系客服,如若属实,我们会补偿您的损失
- 2.压缩包下载后请先用软件解压,再使用对应软件打开;软件版本较低时请及时更新
- 3.资料下载成功后可在60天以内免费重复下载
免费领取教师福利 





.png)




