


















所属成套资源:【情境教学】部编版语文五下全册课件+教案+逐字稿+学习单+音视频素材
语文五年级下册汉字真有趣评优课教学课件ppt
展开 这是一份语文五年级下册汉字真有趣评优课教学课件ppt,文件包含五下第三单元汉字真有趣pptx、五下第三单元汉字真有趣学习单可编辑pptx、五下第三单元《汉字真有趣》教学设计docx、五下第三单元汉字真有趣逐字稿docx、综合性学习遨游汉字王国活动安排docx、五下第三单元汉字真有趣学习单pdf、视频mp4、视频1mp4、字魂71号-御守锦书ttf、微软雅黑ttc、楷体ttf、经典魏碑繁TTF等12份课件配套教学资源,其中PPT共63页, 欢迎下载使用。
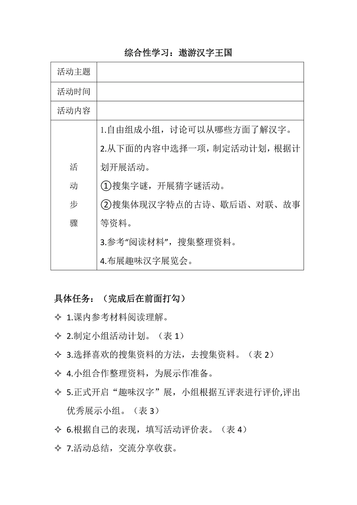
通过本节课的学习简单总结你对汉字的了解。
①_____________
②_____________
③_____________
《有趣的形声字》主要介绍了形声字的两种来源,你可以分别举出几个例子吗?
①象形字加上声符演变成形声字:______________________
②象形字加上形符演变成形声字:______________________
①一人一张口,下面长只手。 谜底:②四面都是山,山山都相连。 谜底:③种花要除草,一人来一刀。 谜底:④存心不让出大门,你说烦人不烦人。 谜底:⑤一只狗,两个口,谁遇它谁发愁。 谜底:⑥皇帝新衣。 谜底:⑦一点水准。 谜底:
结合本节课的学习,总结搜集资料的方法有哪些?各有什么优点。
①_____________优点:__________________________
②_____________优点:__________________________
③_____________优点:__________________________
你还收集了哪些有趣的歇后语?可以记录积累一下
________________________________________________________________________________________________________
相关课件
这是一份人教部编版五年级下册汉字真有趣课前预习课件ppt,共28页。PPT课件主要包含了大家一起猜字谜,大家一起猜画谜,不说话,小组合作猜猜字谜,小组展示,画谜示例,故事动作谜语,猜运动员的姓氏,故事示例,古诗示例等内容,欢迎下载使用。
这是一份人教部编版五年级下册汉字真有趣获奖课件ppt,共60页。PPT课件主要包含了字谜七则,门内添“活”字,有意思的谐音,有趣的形声字等内容,欢迎下载使用。
这是一份小学语文人教部编版五年级下册汉字真有趣图文ppt课件,共60页。PPT课件主要包含了汉字真有趣,我爱你汉字,活动示例,同学们再见等内容,欢迎下载使用。
相关课件 更多
- 1.电子资料成功下载后不支持退换,如发现资料有内容错误问题请联系客服,如若属实,我们会补偿您的损失
- 2.压缩包下载后请先用软件解压,再使用对应软件打开;软件版本较低时请及时更新
- 3.资料下载成功后可在60天以内免费重复下载
免费领取教师福利 






.png)
.png)
(1)(1).png)




