





所属成套资源:安徽省六安市一中2025-2026学年高一上学期期末各学科试卷及答案
安徽省六安市一中2025-2026学年高一上学期期末生物试卷(Word版附解析)
展开 这是一份安徽省六安市一中2025-2026学年高一上学期期末生物试卷(Word版附解析),文件包含安徽六安市第一中学2025年秋学期高一年级期考试生物试卷原卷版docx、安徽六安市第一中学2025年秋学期高一年级期考试生物试卷解析版docx等2份试卷配套教学资源,其中试卷共24页, 欢迎下载使用。
时间:75分钟 满分:100分
一、单选题(本题共16小题,每小题3分,共48分)
1. 下列有关实验的说法中,正确的有( )
①脂肪检测实验中滴加50%的酒精是为了溶解组织中的脂肪②双缩脲试剂使用时需现配现用、等量混匀后再使用,无需水浴加热③在含还原糖的组织液中加入斐林试剂后液体呈现无色,水浴加热后变成砖红色④观察菠菜叶肉细胞中的叶绿体时无需染色处理,叶绿体存在有利于观察胞质环流⑤若用黑藻细胞观察叶绿体,应撕取稍带些叶肉细胞的下表皮
A. 1项B. 2项C. 3项D. 4 项
【答案】A
【解析】
【详解】①脂肪检测中50%酒精的作用是洗去切片外的苏丹染液浮色,而非溶解脂肪,①错误;
②双缩脲试剂需先加A液(NaOH)摇匀,再加B液(CuSO₄),无需混匀且无需现配现用,②错误;
③斐林试剂本身为蓝色,加入还原糖后直接显蓝色,需水浴加热才能生成砖红色沉淀,③错误;
④叶绿体含色素无需染色,其运动可作为胞质环流的标志,④正确;
⑤黑藻叶片薄,叶肉细胞为单层,可直接制片观察叶绿体,无需撕取下表皮,⑤错误;
综上所述,①②③⑤错误,④正确,A正确,BCD错误。
故选A。
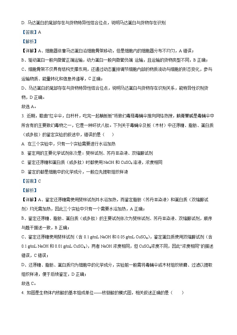
2. 细胞骨架是由蛋白质纤维组成的网架结构。细胞骨架的主要成分是微丝、微管和中间纤维。马达蛋白中的动力蛋白和驱动蛋白以微管作为运行轨道,其转运过程如图所示。下列相关叙述错误的是( )
A. 细胞内细胞器也会借助马达蛋白实现在细胞内的均匀分布
B. 驱动蛋白和动力蛋白在运输方向和货物类型上均存在差异
C. 细胞骨架可通过马达蛋白完成物质运输、能量转换和信息传递
D. 马达蛋白的尾部存在与货物特异性结合位点,说明马达蛋白与货物存在识别
【答案】A
【解析】
【详解】A、细胞器依靠马达蛋白沿细胞骨架移动,但是细胞内的细胞器分布不均匀,A错误;
B、驱动蛋白一般向微管正端运输,动力蛋白一般向微管负端 运输,且运输的货物类型不同,B正确;
C、细胞骨架不仅具有结构支撑作用,还通过动态重排调节细胞内部的物质流动与细胞的形态变化,参与运输物质、能量转化和信息传递等,C正确;
D、马达蛋白的尾部存在与货物特异性结合位点,说明马达蛋白与货物存在识别关系,能特异性识别货物,D正确。
故选A。
3. 近期,歌曲“红伞伞,白杆杆,吃完一起躺板板”将致幻毒菇毒蝇伞推向网络热搜,鹅膏蕈碱是毒蝇伞中所含有的主要致幻毒物之一,它是一种环状八肽。下列关于毒蝇伞及板(木材)中还原糖、脂肪、蛋白质(或多肽)的鉴定实验的叙述中,错误的是( )
A. 在三个实验中,只有一个实验需要进行水浴加热
B. 鉴定用的主要化学试剂依次是:斐林试剂、苏丹Ⅲ染液、双缩脲试剂
C. 鉴定还原糖和蛋白质(或多肽)时都使用NaOH和CuSO4溶液,浓度相同
D. 鉴定的都是细胞中的化学成分,一般应先提取组织样液
【答案】C
【解析】
【详解】A、鉴定还原糖需使用斐林试剂并水浴加热,而鉴定脂肪(苏丹Ⅲ染液)和蛋白质(双缩脲试剂)均无需加热,因此三个实验中只有一个需要水浴加热,A正确;
B、鉴定还原糖、脂肪、蛋白质(或多肽)的主要试剂依次为斐林试剂、苏丹Ⅲ染液、双缩脲试剂,顺序与题干描述一致,B正确;
C、鉴定还原糖使用斐林试剂(含0.1 g/mL NaOH和0.05 g/mL CuSO₄),鉴定蛋白质使用双缩脲试剂(含0.1 g/mL NaOH和0.01 g/mL CuSO₄),两者NaOH浓度相同,但CuSO₄浓度不同,因此“浓度相同”的描述错误,C错误;
D、还原糖、脂肪、蛋白质均为细胞中的化学成分,实验前一般需将毒蝇伞或木材组织研磨、过滤以提取组织样液,便于后续鉴定,D正确;
故选C。
4. 如图是生物体内核酸的基本组成单位——核苷酸的模式图,相关叙述正确的是( )
A. 在HIV病毒中共可以检测到2种a,5种m,4种b
B. 若a为脱氧核糖,则由其组成大分子是绝大多数生物的遗传物质
C. 若a为核糖, 则由其组成的大分子彻底水解后有6种小分子有机物
D. 若m为腺嘌呤,则b的名称是腺嘌呤核糖核酸或腺嘌呤脱氧核酸
【答案】B
【解析】
【详解】A、HIV病毒是一种RNA病毒,只含有RNA一种核酸。在RNA中,五碳糖a只有核糖这1种;含氮碱基m有A、U、G、C这4种;核苷酸b有4种核糖核苷酸,A错误;
B、若a为脱氧核糖,那么该核苷酸为脱氧核苷酸,其组成的大分子物质为DNA,是绝大多数生物的遗传物质,B正确;
C、若a为核糖,那么该核苷酸是核糖核苷酸,其组成的大分子物质为RNA,彻底水解后只能产生6种小分子物质,其中磷酸不属于有机物,C错误;
D、若m为腺嘌呤,当a为核糖时,b是腺嘌呤核糖核苷酸;当a为脱氧核糖时,b是腺嘌呤脱氧核苷酸,D错误。
故选B。
5. 选择合适的实验材料和方法是得出正确实验结论的前提。下列研究中的对应关系,合理的有( )
①分泌蛋白的合成与运输—荧光标记法;②概念模型——利用废旧物品制作真核细胞模型;③提取并研究细胞膜的化学组成成分——哺乳动物成熟的红细胞;④观察细胞质流动——黑藻叶片;⑤研究细胞核功能——核移植技术。
A. 2项B. 3项C. 4项D. 5项
【答案】B
【解析】
【详解】①分泌蛋白的合成与运输使用同位素标记法(如³H标记亮氨酸),而非荧光标记法(用于细胞膜流动性实验),①错误;
②制作真核细胞模型属于物理模型,而非概念模型(如流程图或文字描述),②错误;
③哺乳动物成熟红细胞无细胞核和细胞器,适合提取细胞膜,③正确;
④黑藻叶片薄且含叶绿体,便于观察细胞质流动,④正确;
⑤核移植技术(如克隆实验)可研究细胞核功能,⑤正确;
综上,③④⑤正确,共3项,B正确。
故选B。
6. 可逆磷酸化修饰是一种广泛存在的调控蛋白质活性和功能最基本且关键的机制(如下图所示),下列分析正确的是( )
A. 细胞可通过该机制,传导信号以调节细胞代谢
B. 磷酸化时ATP中靠近腺苷的磷酸基团发生转移
C. 蛋白质磷酸化吸能,导致空间结构改变而失活
D. 该机制正常运行需要细胞中含有大量的ATP
【答案】A
【解析】
【详解】A、可逆磷酸化修饰是细胞内重要的信号传导机制,通过这种修饰可以传递信号,从而调节细胞代谢,A正确;
B、磷酸化时是ATP中远离腺苷的磷酸基团发生转移,而非靠近腺苷的,B错误;
C、蛋白磷酸化后空间结构改变,但不一定失活,也可能激活,C错误;
D、细胞内ATP含量很少,是通过ATP和ADP的快速相互转化来满足该机制正常运行,而非含有大量的ATP,D错误。
故选A。
7. 某同学连通橡皮球(或气泵)让少量空气间歇性地依次通过如图装置中的3个锥形瓶。下列相关叙述正确的是( )
A. 若增加橡皮球(或气泵)的通气量,澄清石灰水变浑浊的速率一定会加快
B. 在瓶A中的培养液加入酸性重铬酸钾溶液后需要水浴加热才会产生灰绿色
C. 酒精检测前,需要延长酵母菌培养时间以排除葡萄糖对实验结果的影响
D. 检测CO2时可使用溴麝香草酚蓝溶液,现象为由黄变绿再变蓝
【答案】C
【解析】
【详解】A、酵母菌有氧呼吸产生CO2的速率,受自身酶活性、底物浓度等限制。当通气量超过酵母菌的呼吸承载能力后,CO2产生速率不会继续加快,A错误;
B、酸性重铬酸钾检测酒精的原理是:酒精与酸性重铬酸钾直接反应(无需加热),呈现灰绿色,B错误;
C、葡萄糖也能与重铬酸钾发生反应产生灰绿色现象,酒精检测前,需要延长酵母菌的培养时间以排除葡萄糖对实验结果的影响,C正确;
D、CO2可使溴麝香草酚蓝溶液由蓝变绿再变黄,D错误。
故选C。
8. 某植物的种子在不同O2浓度下,单位时间内O2吸收量和CO2释放量的变化如图所示。若细胞呼吸分解的有机物全部为葡萄糖,下列叙述正确的是( )
A. 氧气浓度为a时,无氧呼吸消耗的葡萄糖占葡萄糖消耗总量的一半
B. 氧气浓度为b时,CO2中O元素的最终来源是葡萄糖和水
C. 种子在b点前主要进行无氧呼吸,b点后主要进行有氧呼吸
D. 人体剧烈运动时,骨骼肌细胞产生的CO2量大于吸收的O2量
【答案】B
【解析】
【详解】A、据图可知,当O2浓度为a时,有氧呼吸和无氧呼吸产生的CO₂量相等,根据无氧呼吸和有氧呼吸的公式可知,此时无氧呼吸和有氧呼吸消耗的葡萄糖之比是3:1,所以无氧呼吸消耗的葡萄糖占总量的3/4,A错误;
B、当O2浓度为b时,该器官只进行有氧呼吸,所以CO2中O元素的最终来源是葡萄糖和水,B正确;
C、0点时,氧气浓度为0,种子只有无氧呼吸;0~b间CO2的释放量大于O2的吸收量,种子同时进行有氧呼吸和无氧呼吸;b点后CO2的释放量等于O2的吸收量,种子只进行有氧呼吸,C错误;
D、人体细胞中CO2只来自有氧呼吸,CO2的释放量等于O2的吸收量,D错误。
故选B。
9. 下图为测量种子萌发时锥形瓶中气体体积变化的实验装置。实验开始时U形管X侧与Y侧的液面相平,然后每隔半小时,用标尺量出右侧管内的液面高度,下列叙述错误的是( )
A. 实验所用水稻种子换成等量的花生种子,一段时间后两管的液面差将变大
B. 实验目的是测定种子萌发时有氧呼吸及无氧呼吸的速率
C. 若将氢氧化钾溶液换成无菌水,一段时间后,左右两管可能不存在液面差
D. 为排除微生物对实验结果的影响,实验所用种子应先进行消毒处理
【答案】B
【解析】
【详解】A、花生种子富含脂肪,脂肪含氢量高、含氧量低,氧化分解时消耗的O2量远多于释放的CO2量;水稻种子富含淀粉,淀粉氧化分解时O2消耗量与CO2释放量接近,所以换成花生种子后,O2消耗更多,瓶内气压下降更明显,液面差变大,A正确;
B、装置中KOH溶液会吸收全部CO2,气体体积变化仅能反映O2的消耗情况,即只能测定有氧呼吸速率。无氧呼吸不消耗O2且产生的CO2被KOH吸收,无法通过该装置检测无氧呼吸速率,B错误;
C、无菌水不吸收CO2,此时气体体积变化取决于O2消耗和CO2释放的差值。若种子只进行有氧呼吸,淀粉类种子的O2消耗量=CO2释放量,瓶内气压不变,液面无差值;若存在无氧呼吸,CO2释放量>O2消耗量,液面可能出现差值,C正确;
D、微生物的呼吸作用会影响实验结果,为排除微生物对实验结果的影响,实验所用种子应先进行消毒处理,D正确。
故选B。
10. “旱锄田,涝浇园”这句俗语描述了农民们在农作物生长过程中,根据自然环境的变化采取相应的农作措施。当土壤表面干燥内部湿润时,水分会沿着土壤毛细管上升,最后从土壤表面蒸发散失。因此很多有经验的农民知道,天气越干旱越要加紧锄田。而在夏季高温季节,特别是在中午或下午高温时段突然降雨后,很多农民及时用温度较低、含氧量较高的井水进行灌溉。下列叙述错误的是( )
A. 锄田可以去除杂草,减少杂草和农作物争夺水分
B. 锄田可以疏松土壤,减少土壤中水分的蒸发散失
C. 雨后用井水浇灌会导致根部的细胞无氧呼吸增强,产生酒精毒害细胞
D. “旱锄田,涝浇园”均有利于植物对无机盐的吸收
【答案】C
【解析】
【详解】A、锄田可清除杂草,降低杂草与农作物对水分、无机盐等资源的竞争,A正确;
B、锄田疏松土壤,破坏土壤毛细管结构,阻断水分沿毛细管上升蒸发的途径,从而减少土壤水分蒸发散失,B正确;
C、雨后土壤缺氧易引发无氧呼吸,但井水温度低、含氧量高,浇灌后可增加土壤氧气含量,改善根部有氧呼吸条件,而非增强无氧呼吸,C错误;
D、“旱锄田”减少水分蒸发,维持水分供应;“涝浇园”通过井水灌溉改善土壤通气性,二者均有利于根系吸收水分和无机盐,D正确。
故选C。
11. 下列关于光合作用发现史的叙述,错误的是( )
A. 恩格尔曼利用水绵和厌氧细菌,直接证明了叶绿体能吸收光能用于光合作用放出O2
B. 阿尔农发现,在光照下叶绿体可合成ATP,并发现该过程总与水的光解相伴随
C. 鲁宾和卡门用18O分别标记H2O和CO2,证明光合作用释放的氧气都来自水
D. 卡尔文用14C标记CO2,小球藻体内14C的转移途径14CO2→14C3→(14CH2O)
【答案】A
【解析】
【详解】A、恩格尔曼利用水绵(含带状叶绿体)和好氧细菌设计实验,通过好氧细菌聚集位置,直接证明叶绿体在光下释放氧气并吸收光能,不是厌氧细菌,A错误;
B、阿尔农在叶绿体实验中观察到光照下ATP合成与水的光解(产生氧气和[H])同步进行,揭示了光反应的能量转换过程,B正确;
C、鲁宾和卡门用同位素18O分别标记H2O和CO2,通过检测释放氧气的放射性,证实光合作用氧气全部来源于水的光解,C正确;
D、卡尔文用14C标记CO2,追踪小球藻中碳的转移路径,发现过程为14CO2→三碳化合物(14C3)→有机物(14CH2O),D正确。
故选A。
12. 如图是新鲜绿叶的四种光合色素在滤纸上层析分离的情况,以下叙述错误的是( )
A. 提取色素时加入碳酸钙是为了防止研磨中色素被破坏
B. 若选用同种但失绿变黄的叶片,色素含量可能是(甲+乙)
相关试卷
这是一份安徽省六安市一中2025-2026学年高一上学期期末生物试卷(Word版附解析),文件包含安徽六安市第一中学2025年秋学期高一年级期考试生物试卷原卷版docx、安徽六安市第一中学2025年秋学期高一年级期考试生物试卷解析版docx等2份试卷配套教学资源,其中试卷共24页, 欢迎下载使用。
这是一份安徽省六安市一中2025-2026学年高二上学期期末生物试卷(Word版附解析),文件包含安徽六安市第一中学2025年秋学期高二年级期末考试生物试卷原卷版docx、安徽六安市第一中学2025年秋学期高二年级期末考试生物试卷解析版docx等2份试卷配套教学资源,其中试卷共29页, 欢迎下载使用。
这是一份安徽省六安第一中学2023-2024学年高一上学期期末考试生物试卷(Word版附解析),文件包含安徽省六安市一中2023-2024学年高一上学期期末生物试题Word版含解析docx、安徽省六安市一中2023-2024学年高一上学期期末生物试题Word版无答案docx等2份试卷配套教学资源,其中试卷共28页, 欢迎下载使用。
相关试卷 更多
- 1.电子资料成功下载后不支持退换,如发现资料有内容错误问题请联系客服,如若属实,我们会补偿您的损失
- 2.压缩包下载后请先用软件解压,再使用对应软件打开;软件版本较低时请及时更新
- 3.资料下载成功后可在60天以内免费重复下载
免费领取教师福利 





.png)




