搜索
      上传资料 赚现金
      点击图片退出全屏预览

      第1单元《1能加快溶解吗》教案-2025-2026学年湘科版(新教材) 小学科学三年级下册

      • 22.35 KB
      • 2026-03-04 06:46:28
      • 24
      • 0
      • 美丽心情
      加入资料篮
      立即下载
      第1单元《1能加快溶解吗》教案-2025-2026学年湘科版(新教材) 小学科学三年级下册第1页
      点击全屏预览
      1/8
      第1单元《1能加快溶解吗》教案-2025-2026学年湘科版(新教材) 小学科学三年级下册第2页
      点击全屏预览
      2/8
      第1单元《1能加快溶解吗》教案-2025-2026学年湘科版(新教材) 小学科学三年级下册第3页
      点击全屏预览
      3/8
      还剩5页未读, 继续阅读

      小学科学湘科版(2024)三年级下册(2024)1 能加快溶解吗教案

      展开

      这是一份小学科学湘科版(2024)三年级下册(2024)1 能加快溶解吗教案,共8页。
      《能加快溶解吗》是湘科版(新教材)小学科学三年级下册第一单元《水在变化》的核心课时,承接上一课《物质在水中溶解》对溶解现象的基础认知,聚焦“如何加快溶解”这一核心问题展开探究。教材以生活场景为切入点,遵循“提出问题—猜想假设—实验验证—得出结论”的科学探究逻辑,设计了三组对比实验,引导学生探究温度、搅拌、物质颗粒大小三种因素对溶解快慢的影响,核心渗透“控制变量”的科学探究方法。教材内容贴合三年级学生具象思维特点,注重动手实践与思维培养的结合,既落实科学知识目标,又培养学生的探究能力,为后续学习水的其他变化及更复杂的物质变化奠定基础。
      核心素养教学目标
      科学观念:通过实验探究,知道温度、搅拌、物质颗粒大小是影响物质溶解快慢的常见因素,能结合实验现象和生活实例,说明三种因素对溶解快慢的影响。
      科学思维:能根据生活经验提出合理猜想,学会运用“控制变量”的方法设计简单对比实验,能分析实验现象、归纳实验结论,初步形成严谨的科学思维。
      探究实践:能分组完成三组对比实验,规范操作实验步骤,准确观察、记录实验现象,主动与组员合作交流,提升动手操作和合作探究能力。
      态度责任:对溶解现象的探究抱有好奇心,乐于动手实验、大胆表达观点,养成实事求是、严谨认真的实验态度,体会科学与生活的密切联系。
      教学重难点
      教学重点:探究温度、搅拌、物质颗粒大小对溶解快慢的影响,通过对比实验得出正确结论,掌握三种加快溶解的方法。
      教学难点:理解“控制变量”的实验原则,能在实验中严格控制无关变量,保证实验的公平性,准确分析实验现象并归纳结论。
      教学过程
      情境导入,提出问题
      情境呈现:教师出示生活场景图(PPT展示:妈妈冲红糖水时用勺子搅拌、用热水冲泡;小朋友泡感冒冲剂时,把冲剂倒在水里搅拌),同时拿出实物:两个烧杯、冷水、热水、红糖、玻璃棒。
      师问生答:
      师:同学们,请看这张图片,妈妈冲红糖水时,为什么要用热水?还要用勺子搅拌呢?
      生1:用热水冲,红糖化得快!
      生2:搅拌一下,红糖就能更快溶解在水里。
      师:大家观察得真仔细!那老师这里有两块一样多的红糖,分别放入两杯一样多的水里,一杯用热水,一杯用冷水,不搅拌,你们觉得哪杯里的红糖溶解得快?
      生:热水里的红糖溶解得快!
      师:如果我把一块红糖碾碎,另一块不碾碎,都放入一样多的冷水中,不搅拌,又会出现什么情况呢?
      生:碾碎的红糖溶解得快!
      提出问题:师:看来大家都有自己的想法,生活中我们总希望物质能更快地溶解,那到底哪些方法能加快溶解呢?今天我们就一起来探究这个问题——《能加快溶解吗》(板书课题)。
      设计意图:从学生熟悉的生活场景入手,通过实物观察和师问生答,激发学生的探究兴趣,引导学生结合生活经验提出猜想,自然引出本节课的核心探究问题,贴合新教材“从生活走向科学”的理念。
      猜想假设,梳理思路
      梳理猜想:师:结合刚才的讨论和生活经验,大家大胆猜一猜,哪些方法能加快物质的溶解?请把你的想法告诉小组里的同学,小组内互相交流,然后派代表分享。
      小组交流:学生以4人小组为单位,交流自己的猜想,教师巡视指导,提醒学生大胆表达、认真倾听。
      全班分享:
      师:哪个小组愿意分享你们的猜想?
      组1:我们认为用热水能加快溶解,因为冲奶粉时用热水,奶粉很快就化了。
      组2:我们觉得搅拌能加快溶解,妈妈冲蜂蜜水时搅拌,蜂蜜就溶解得快。
      组3:把物质弄碎能加快溶解,比如把冰糖敲碎,泡在水里就化得快。
      梳理板书:师:大家的猜想都很有道理,我们把这些猜想整理一下(板书:猜想:热水、搅拌、碾碎)。
      明确思路:师:这些猜想是不是都正确呢?科学探究不能只靠猜想,我们需要通过什么方法来验证?
      生:做实验!
      师:非常好!我们要通过实验来验证每个猜想是否正确。那大家想一想,我们要验证“热水能加快溶解”,需要怎么设计实验?要注意什么?
      生:准备两杯一样多的水,一杯热水,一杯冷水,放入一样多的物质,同时放进去,不搅拌,观察哪个溶解得快。
      师:说得太对了!我们在验证一个因素的影响时,其他因素都要保持相同,只改变我们要验证的那个因素,这样实验结果才公平、准确。这种实验方法叫做“对比实验”,其中我们要改变的因素叫做“变量”,保持不变的因素叫做“不变量”(结合简单图示,让学生理解)。
      设计意图:引导学生结合生活经验提出猜想,培养学生的观察能力和表达能力;通过梳理猜想,引出对比实验和控制变量的思路,为后续实验设计奠定基础,落实“科学思维”核心素养。
      实验探究,验证猜想
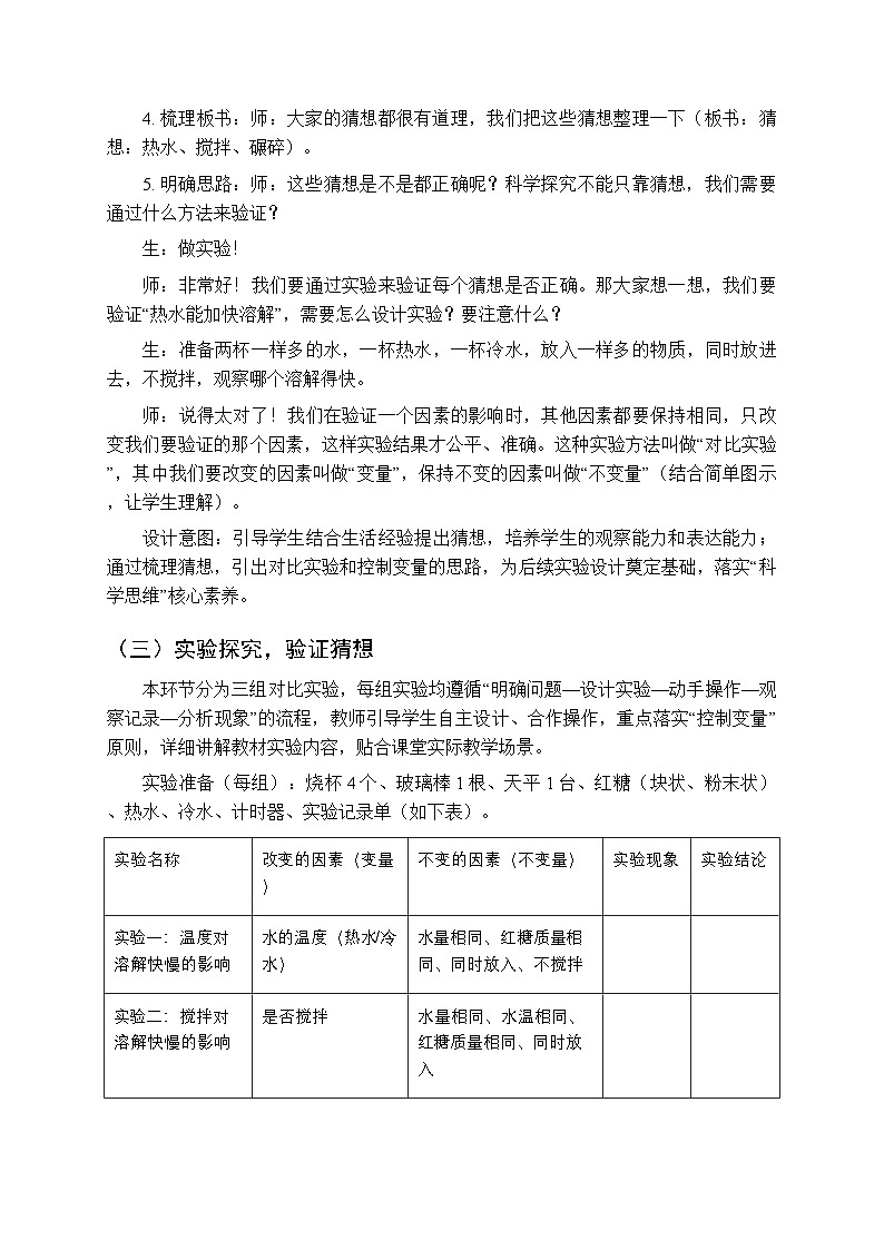
      本环节分为三组对比实验,每组实验均遵循“明确问题—设计实验—动手操作—观察记录—分析现象”的流程,教师引导学生自主设计、合作操作,重点落实“控制变量”原则,详细讲解教材实验内容,贴合课堂实际教学场景。
      实验准备(每组):烧杯4个、玻璃棒1根、天平1台、红糖(块状、粉末状)、热水、冷水、计时器、实验记录单(如下表)。
      实验一:探究温度对溶解快慢的影响
      明确问题:师:我们先来验证第一个猜想——热水能加快溶解吗?这个实验的变量是什么?不变量是什么?
      生:变量是水的温度,不变量是水量、红糖质量、同时放入、不搅拌。
      讲解教材实验要求:结合湘科版教材课文内容,教师强调:实验时要准备两个相同的烧杯,分别加入30毫升的热水和冷水(用天平确保水量相同);用天平称出两份相同质量(2克)的块状红糖;同时将红糖放入两个烧杯中,都不搅拌,认真观察红糖的溶解情况,每隔1分钟记录一次现象,直到其中一杯的红糖完全溶解。
      师问生答,强调注意事项:
      师:为什么要保证水量相同、红糖质量相同?
      生:如果水量不一样,或者红糖多少不一样,就不知道是温度还是水量、红糖多少影响了溶解快慢。
      师:说得非常好!只有保证其他条件都相同,只改变温度,我们才能确定是温度影响了溶解快慢。另外,使用热水时要注意安全,不要用手触摸烧杯壁。
      动手操作:学生分组实验,教师巡视指导,重点关注:① 水量、红糖质量是否相同;② 是否同时放入红糖;③ 是否不搅拌;④ 观察是否认真、记录是否准确。
      观察记录:学生根据实验现象填写记录单,教师选取2-3组的记录单进行展示。
      分析现象,得出结论:
      师:请大家观察自己的实验现象,热水中的红糖和冷水中的红糖,溶解速度有什么不同?
      生1:热水中的红糖很快就开始溶解,冷水中的红糖溶解得很慢。
      生2:热水中的红糖5分钟就完全溶解了,冷水中的红糖还没有完全溶解。
      师:那我们可以得出什么结论?
      生:热水能加快红糖的溶解,水温越高,溶解得越快。
      师:非常正确!结合教材内容,我们知道,温度是影响物质溶解快慢的重要因素,升高温度能加快物质的溶解(板书:结论1:温度——热水(温度高)→ 溶解快)。
      设计意图:引导学生自主明确实验变量和不变量,规范操作实验步骤,培养学生的动手操作能力和严谨的实验态度;通过观察、记录、分析,落实“探究实践”核心素养,让学生直观感受温度对溶解快慢的影响。
      实验二:探究搅拌对溶解快慢的影响
      明确问题:师:接下来我们验证第二个猜想——搅拌能加快溶解吗?这个实验的变量和不变量分别是什么?
      生:变量是是否搅拌,不变量是水量、水温、红糖质量、同时放入。
      讲解教材实验要求:结合教材实验内容,教师说明:准备两个相同的烧杯,分别加入30毫升的常温水(确保水温相同);称出两份相同质量(2克)的块状红糖;同时将红糖放入两个烧杯中,其中一杯用玻璃棒轻轻搅拌(搅拌时玻璃棒不要碰到烧杯壁和烧杯底),另一杯不搅拌,观察两组红糖的溶解情况,记录完全溶解所需的时间。
      师问生答,强调注意事项:
      师:搅拌时要注意什么?为什么不能碰到烧杯壁和烧杯底?
      生:搅拌要轻轻的,碰到烧杯壁会发出声音,还可能把烧杯弄破。
      师:还有一个重要的点,搅拌的速度要均匀,不能一会儿快一会儿慢,这样才能保证实验的公平性。另外,两个烧杯的红糖要同时放入,避免因放入时间不同影响实验结果。
      动手操作:学生分组实验,教师巡视指导,重点关注:① 搅拌的规范性;② 两组实验的其他条件是否相同;③ 记录是否准确。
      观察记录:学生填写实验记录单,记录两组红糖完全溶解的时间。
      分析现象,得出结论:
      师:谁来分享一下你们小组的实验结果?搅拌的那杯和不搅拌的那杯,红糖完全溶解的时间一样吗?
      组1:搅拌的那杯红糖3分钟就溶解了,不搅拌的那杯用了6分钟。
      组2:我们小组也是,搅拌的溶解得快,不搅拌的溶解得慢。
      师:大家的实验结果都一样,那我们可以得出什么结论?
      生:搅拌能加快红糖的溶解。
      师:非常棒!教材中也明确提到,搅拌可以加快物质在水中的溶解,因为搅拌能让物质和水充分接触,从而加快溶解速度(板书:结论2:搅拌——搅拌→ 溶解快,不搅拌→ 溶解慢)。
      设计意图:让学生在已有实验经验的基础上,自主设计实验,进一步巩固控制变量的实验原则;通过规范的搅拌操作,培养学生的实验技能,让学生在实践中理解搅拌对溶解快慢的影响。
      实验三:探究颗粒大小对溶解快慢的影响
      明确问题:师:最后我们来验证第三个猜想——把物质弄碎能加快溶解吗?这个实验的变量和不变量是什么?
      生:变量是红糖的颗粒大小,不变量是水量、水温、红糖质量、同时放入、不搅拌。
      讲解教材实验要求:结合教材内容,教师强调:准备两个相同的烧杯,分别加入30毫升的常温水;用天平称出两份相同质量(2克)的红糖,一份保持块状,另一份用研钵碾碎(或用勺子压碎),确保粉末状红糖颗粒均匀;同时将块状红糖和粉末状红糖分别放入两个烧杯中,都不搅拌,观察两组红糖的溶解情况,记录实验现象。
      师问生答,强调注意事项:
      师:为什么要保证两份红糖的质量相同?碾碎红糖时要注意什么?
      生1:质量相同才能保证实验公平,不然不知道是颗粒大小还是质量影响了溶解快慢。
      生2:碾碎红糖时要轻轻的,不要把红糖洒出来。
      师:大家考虑得很周全!另外,要同时将两种颗粒大小的红糖放入水中,不搅拌,认真观察它们的溶解情况,看看粉末状的红糖是不是先溶解完。
      动手操作:学生分组实验,教师巡视指导,重点关注:① 红糖质量是否相同;② 粉末状红糖的颗粒是否均匀;③ 是否同时放入、不搅拌;④ 观察是否细致。
      观察记录:学生填写实验记录单,描述两组红糖的溶解现象。
      分析现象,得出结论:
      师:请大家分享一下你们的实验现象,块状红糖和粉末状红糖的溶解速度有什么不同?
      生1:粉末状的红糖很快就溶解了,块状的红糖溶解得很慢。
      生2:粉末状的红糖4分钟就完全溶解了,块状的红糖还剩下很多没溶解。
      师:那我们可以得出什么结论?
      生:把物质弄碎(减小颗粒大小)能加快溶解。
      师:非常正确!教材中告诉我们,物质的颗粒越小,和水接触的面积就越大,溶解得就越快(板书:结论3:颗粒大小——粉末状(颗粒小)→ 溶解快,块状(颗粒大)→ 溶解慢)。
      设计意图:通过三组实验的递进,让学生逐步熟练掌握对比实验的设计和操作方法,进一步理解控制变量的核心;通过观察颗粒大小对溶解的影响,落实科学知识目标,培养学生的分析归纳能力。
      梳理总结,深化认知
      梳理实验结论:师:刚才我们完成了三组对比实验,谁能把我们得出的结论总结一下?
      生:热水、搅拌、把物质弄碎,都能加快物质的溶解。
      师:总结得非常全面!我们一起来回顾一下(结合板书):温度越高,溶解越快;搅拌能加快溶解;物质的颗粒越小,溶解越快。这三种方法都是我们生活中常用的加快溶解的方法。
      结合教材,深化理解:师:请大家打开课本,看看教材中对这三组实验的描述和我们的实验结果是不是一样?教材中还提到,这些方法可以单独使用,也可以结合起来使用,比如冲咖啡时,用热水、搅拌,还把咖啡磨成粉末,这样咖啡就能更快地溶解。
      师问生答,巩固认知:
      师:如果我想让一块冰糖更快地溶解在水里,我可以用哪些方法?
      生1:用热水冲泡,再搅拌。
      生2:把冰糖敲碎,用热水,再搅拌。
      师:非常好!结合我们今天学到的知识,把三种方法结合起来,能让冰糖溶解得更快。
      设计意图:通过梳理实验结论,结合教材内容,让学生形成系统的知识认知;通过生活化的问题提问,让学生学以致用,巩固所学知识,体会科学与生活的密切联系。
      小结
      本节课我们围绕“能加快溶解吗”这一核心问题,结合湘科版教材内容,经历了“提出问题—猜想假设—实验验证—得出结论”的科学探究过程。通过三组对比实验,我们发现:温度、搅拌、物质颗粒大小是影响物质溶解快慢的重要因素,其中热水(温度高)、搅拌、粉末状(颗粒小)都能加快物质的溶解。在实验中,我们学会了运用“控制变量”的方法设计对比实验,体会了科学探究的严谨性和趣味性。同时,我们也知道了这些加快溶解的方法在生活中有着广泛的应用,希望同学们今后能多观察生活中的科学现象,主动运用所学知识解决生活中的简单问题,保持对科学探究的好奇心和热情。
      实验名称
      改变的因素(变量)
      不变的因素(不变量)
      实验现象
      实验结论
      实验一:温度对溶解快慢的影响
      水的温度(热水/冷水)
      水量相同、红糖质量相同、同时放入、不搅拌
      实验二:搅拌对溶解快慢的影响
      是否搅拌
      水量相同、水温相同、红糖质量相同、同时放入
      实验三:颗粒大小对溶解快慢的影响
      红糖颗粒大小(块状/粉末状)
      水量相同、水温相同、红糖质量相同、同时放入、不搅拌

      相关教案

      小学科学湘科版(2024)三年级下册(2024)1 能加快溶解吗教案:

      这是一份小学科学湘科版(2024)三年级下册(2024)1 能加快溶解吗教案,共8页。

      湘科版(2024)三年级下册(2024)1 能加快溶解吗表格教案及反思:

      这是一份湘科版(2024)三年级下册(2024)1 能加快溶解吗表格教案及反思,共11页。教案主要包含了问题情境,科学探究,练一练,整理,板书设计等内容,欢迎下载使用。

      资料下载及使用帮助
      版权申诉
      • 1.电子资料成功下载后不支持退换,如发现资料有内容错误问题请联系客服,如若属实,我们会补偿您的损失
      • 2.压缩包下载后请先用软件解压,再使用对应软件打开;软件版本较低时请及时更新
      • 3.资料下载成功后可在60天以内免费重复下载
      版权申诉
      若您为此资料的原创作者,认为该资料内容侵犯了您的知识产权,请扫码添加我们的相关工作人员,我们尽可能的保护您的合法权益。
      入驻教习网,可获得资源免费推广曝光,还可获得多重现金奖励,申请 精品资源制作, 工作室入驻。
      版权申诉二维码
      欢迎来到教习网
      • 900万优选资源,让备课更轻松
      • 600万优选试题,支持自由组卷
      • 高质量可编辑,日均更新2000+
      • 百万教师选择,专业更值得信赖
      微信扫码注册
      手机号注册
      手机号码

      手机号格式错误

      手机验证码 获取验证码 获取验证码

      手机验证码已经成功发送,5分钟内有效

      设置密码

      6-20个字符,数字、字母或符号

      注册即视为同意教习网「注册协议」「隐私条款」
      QQ注册
      手机号注册
      微信注册

      注册成功

      返回
      顶部
      添加客服微信 获取1对1服务
      微信扫描添加客服
      Baidu
      map