





所属成套资源:湖北省随州市2025-2026学年高二上学期期末考试各学科试卷及答案
湖北省随州市2025-2026学年高二上学期期末考试生物试卷(Word版附解析)
展开 这是一份湖北省随州市2025-2026学年高二上学期期末考试生物试卷(Word版附解析),文件包含湖北随州市20252026学年高二上学期期末考试生物试题Word版含解析docx、湖北随州市20252026学年高二上学期期末考试生物试题Word版无答案docx等2份试卷配套教学资源,其中试卷共30页, 欢迎下载使用。
1.答题前,先将自己的姓名、准考证号、考场号、座位号填写在试卷和答题卡上,并将准考证号条形码粘贴在答题卡上的指定位置。
2.选择题的作答:每小题选出答案后,用2B铅笔把答题卡上对应题目的答案标号涂黑。写在试卷、草稿纸和答题卡上的非答题区域均无效。
3.非选择题的作答:用黑色签字笔直接答在答题卡上对应的答题区域内。写在试卷、草稿纸和答题卡上的非答题区域均无效。
一、选择题:本题共18个小题,每小题2分,共36分。每小题只有一个选项符合题目要求。
1. 冬季食用甘蔗能帮助人体补充水分和能量,缓解干燥,但吃甘蔗时常因反复咀嚼导致口腔黏膜轻微破损,从而形成暗红色的血泡,需注意适量食用。下列相关分析正确的是( )
A. 血泡中所含的细胞外液主要是组织液和血液
B. 血泡周围可能出现轻微肿胀,是组织液渗透压升高的表现
C. 甘蔗中富含的蔗糖进入内环境后能快速转化为葡萄糖,为人体提供能量
D. 血泡破损引发局部炎症反应,属于特异性免疫,只针对破损处的病原体起作用
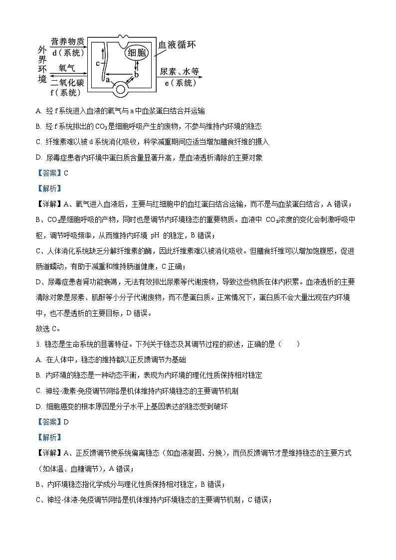
2. 下图为人体细胞与外界环境进行物质交换的过程,图中a、b、c代表不同的细胞外液。下列说法正确的是( )
A. 经f系统进入血液的氧气与a中血浆蛋白结合并运输
B. 经f系统排出的CO2是细胞呼吸产生的废物,不参与维持内环境的稳态
C. 纤维素难以被d系统消化吸收,科学减重期间应适当增加膳食纤维的摄入
D. 尿毒症患者内环境中蛋白质含量显著升高,是血液透析清除的主要对象
3. 稳态是生命系统的显著特征。下列关于稳态及其调节过程的叙述,正确的是( )
A. 在人体中,稳态的维持都以正反馈调节为基础
B. 内环境的稳态是一种动态平衡,表现为内环境的理化性质保持相对稳定
C. 神经-激素-免疫调节网络是机体维持内环境稳态的主要调节机制
D. 细胞癌变的根本原因是分子水平上基因表达的稳态受到破坏
4. 如图是反射弧的模式图(a、b、c、d、e表示反射弧的组成部分,I、Ⅱ表示突触的组成部分),有关说法正确的是( )
A. 只要反射弧结构完整,给予适当刺激,即可出现反射活动
B. Ⅱ处发生的信号变化是电信号→化学信号→电信号
C. 刺激e或b,可使a产生相同的反应
D. 条件反射的建立与脊髓等低级中枢无关
5. 经皮电刺激(TENS)是一种安全的电刺激镇痛技术(神经传递过程如图),其依据是“闸门控制学说”。“闸门”位于脊髓背角,传导兴奋的神经纤维包括并行的粗纤维(传导触觉信号)和细纤维(传导痛觉信号),这两类纤维分别以120m·s-1和2.3m·s-1的速度传导电信号,粗纤维传导的信号能短暂关闭“闸门”,阻断细纤维向大脑传递信号。下列说法不正确的是( )
A. TENS作用于皮肤,产生的兴奋沿着神经纤维传导的方向与膜内局部电流的方向一致
B. 兴奋经突触传递的过程中,神经递质的释放是需要耗能但不需要质膜上蛋白质参与的过程
C. 兴奋由大脑传递到脊髓再传递到肌肉,体现了神经系统的分级调节
D. TENS镇痛的关键是触觉信号比痛觉信号早到达“闸门”,阻断了痛觉信号向大脑传递
6. 如图所示为蛙坐骨神经—腓肠肌标本示意图,且坐骨神经末梢与腓肠肌细胞接触部分类似突触称为“神经肌肉接头”,乙酰胆碱递质的释放依赖于细胞外液中的钙离子。制备蛙的坐骨神经—腓肠肌标本,坐骨神经膜外连接电表,将其置于生理溶液中进行实验。刺激a处,电表偏转,腓肠肌收缩。下列叙述错误的是( )
A. 降低生理溶液中Na+浓度,刺激a处,电表偏转幅度减小
B. 刺激b处,电表不偏转,腓肠肌收缩
C. 刺激c处,腓肠肌收缩,电流表指针偏转2次
D. 去除生理溶液中的钙离子,刺激a处,电表不偏转,腓肠肌不收缩
7. 大脑皮层有140亿个神经元,组成了许多神经中枢,是整个神经系统中最高级的部位。人的大脑有很多复杂的高级功能。下列有关人脑高级功能的说法正确的是( )
A. 当你进行生物学考试答题时,参与工作的语言中枢主要为W区
B. 学习和记忆不是由单一脑区控制的,而是由多个脑区和神经通路参与
C. 当消极情绪达到一定程度时,就会形成抑郁症
D. 感觉性记忆和第一级记忆为短时记忆,其中感觉性记忆是真正的记忆
8. 如图是靶细胞和特定激素结合的方式示例。下列说法中错误的是( )
A. 人体的各种信息分子不一定需要通过血液循环运输才能到达靶细胞
B. 人体内需源源不断地产生激素甲,以维持激素甲含量的动态平衡
C. 若激素甲是生长激素,则细胞乙可以是肌肉细胞
D. 激素甲可随血液定向运输给靶细胞,一经靶细胞接受并起作用后就失活了
9. 在2025年第十五届全运会男子1万米决赛中,选手进入最后冲刺阶段,为保障全身血糖浓度的相对稳定,其体内迅速启动了一系列精密调节。下列对此过程的叙述正确的是( )
A. 糖原直接分解为葡萄糖进入血液,为全身细胞供能
B. 交感神经兴奋促进胰岛A细胞分泌胰高血糖素,这属于典型的神经-体液调节
C. 神经系统可通过控制甲状腺和肾上腺的分泌活动来升高血糖浓度
D. 在冲刺阶段,由于肝糖原大量分解,血液中葡萄糖浓度升高,促进胰高血糖素的分泌
10. 原发性甲减是由于甲状腺本身病变引起的甲状腺激素分泌减少,继发性甲减主要指由于下丘脑或垂体的病变引起的甲状腺激素分泌减少。图I表示甲状腺激素分泌的调节过程,图中A、B、D代表器官,a、b、d代表激素。为了初步诊断甲、乙、丙三人甲减的原因,分别给他们及一健康人注射适量且等量的某物质,并在注射前30min和注射后30min时分别测量四人血液中TSH(促甲状腺激素)的相对含量,结果如图Ⅱ所示。下列叙述正确的是( )
A. 缺碘会引起血液中激素b水平降低,从而促进器官A、D分泌激素a、d
B. 注射的物质最可能是激素b
C. 图Ⅱ中甲是下丘脑性继发性甲减,可通过口服或注射激素d来治疗
D. 依据图Ⅱ测得的结果推测,甲、乙、丙三人中最可能患有原发性甲减的是丙
11. 人体免疫系统是抵御病原体的重要防线。下列有关免疫系统的叙述中正确的是( )
A. 免疫器官包括脊髓、胸腺、淋巴结、扁桃体等
B. 免疫活性物质都是由免疫细胞产生的发挥免疫作用的物质
C. 细胞毒性T细胞在胸腺中分化、发育、成熟,其活化需要靶细胞、辅助性T细胞等参与
D. 艾滋病患者因病毒攻击辅助性T细胞而使免疫防御功能下降,易患恶性肿瘤
12. 病原体进入机体引起免疫应答过程的示意图如下。下列叙述正确的是( )
A. ①②③都能摄取、加工处理和呈递抗原
B. 阶段Ⅱ消灭病原体可通过③→⑤→⑥示意的细胞免疫过程来完成
C. 活化⑤需要病原体和③传递的信号的刺激
D. ①②③④⑤⑥均可识别细菌、病毒等入侵机体的病原体
13. 元代农书《农桑辑要》中记载,苗长高二尺之上,打去“冲天心”,则侧枝生发,苗架繁密。该操作与某种植物激素有关,下列叙述不正确的是( )
A. 该激素在植物生长发育过程中起重要的调节作用
B. 该激素是生长素,是由色氨酸经过一系列反应转变而成
C. 该激素可以从产生部位运输到其他部位发挥作用
D. 某浓度的该激素可能抑制同一植物芽和茎的生长而促进根的生长
14. 为探究不同植物生长调节剂对葡萄果实成熟过程中乙烯释放的影响,科研人员利用外源脱落酸(ABA)、油菜素内酯(BR)及其抑制剂(Brz)进行处理,定期测定乙烯释放速率,结果如下图所示。下列相关分析正确的是( )
(注:图中曲线分别表示清水对照、不同浓度BR处理、ABA处理及Brz处理组在果实成熟期间乙烯释放速率变化。)
A. 与对照组相比,ABA处理在成熟前期显著抑制乙烯的合成与释放
B. 外源BR对乙烯合成的影响表现出低浓度促进、高浓度抑制的特征
C. 乙烯、ABA和BR均在植物特定器官合成,并通过输导组织运输至果实
D. 使用Brz处理可抑制乙烯合成,从而延缓果实的成熟进程
15. 在一个相对封闭的池塘生态系统中,养殖着某种经济鱼类。关于该鱼种群数量变化的分析,正确的是( )
A. 该鱼种群没有个体的迁入和迁出,因此其数量变化仅取决于出生率和死亡率
B. 若该鱼种群的年龄结构呈增长型,则其数量在未来一定会持续增加
C. 向池塘中适时投放适量饵料,可以提高该鱼种群的环境容纳量
D. 大量捕捞该鱼类成鱼,会直接降低该种群的出生率,从而控制其数量
16. 白马雪山国家级自然保护区是全球最大滇金丝猴种群栖息地。研究人员于2015-2024年对该核心区域滇金丝猴种群数量进行了监测,调查结果如图。下列分析最合理的一项是( )
A. 可用红外相机监测结合个体识别技术估算滇金丝猴种群数量
B. 2017-2018年,种群数量增长最快,说明该年份环境容纳量达到最大
C. 2021年后种群数量波动上升,可能是由于保护措施生效,出生率持续高于死亡率
D. 建立自然保护区后,人为干扰消除,该种群的K值将始终保持稳定
17. 空间异质性是指群落的组成、结构和功能等在空间分布上的不均匀性和差异性。某湿地群落中,水位波动导致从岸边到深水区依次分布着湿生植物、浮叶植物和沉水植物。下列叙述错误的是( )
A. 水位梯度引发的异质性提高了群落的物种丰富度
B. 岸边到深水区分布着不同植物体现群落的垂直结构
C. 空间异质性降低了该群落内物种间的竞争强度
D. 人类活动可能降低空间异质性,威胁生物多样性
18. 我国西南地区的部分山区在暴雨后会发生滑坡形成裸露岩体。生态修复团队采用“自然恢复为主、人工辅助”的策略进行治理。几年后,该区域物种丰富度逐渐恢复。相关叙述正确的是( )
A. 自然恢复过程中,群落的空间结构和优势物种会发生阶段性更替
B. 人工辅助修复时,为提高成活率应优先选用适应性强、生长快的外来植物
C. 从裸露岩体到重新形成植被覆盖的演替属于次生演替
D. 随着植物种类增加,该生态系统的恢复力稳定性逐渐增强
二、非选择题(共4个小题,共64分)
19. 2025年10月,随州马拉松比赛吸引了来自全国各地的万名跑友参赛,运动员们用脚步感受了随州山水人文与城市活力。如图是马拉松运动员在比赛前后由下丘脑参与的生命活动调节的部分过程,①~④表示相关的激素。请据图回答下列问题:
(1)奔跑过程中运动员体温升高,机体可通过_____(答出2点)增加散热。赛后神经元B合成和分泌②_______(填②的名称)减少,并通过分级调节减少③、④的合成和分泌,从而减少产热。分级调节的意义是_______,有利于精细调控,从而维持机体的稳态。
(2)测定部分参赛志愿者自运动开始3h内血浆中激素的浓度,结果发现激素①的浓度呈先上升后下降的趋势,分析激素①浓度下降的可能原因包括______(答出2点即可)。激素①除了作用于肾小管、集合管调节水盐平衡外,还能使全身微动脉和毛细血管前括约肌收缩,升高血压。这说明与神经调节相比,体液调节的特点是______。神经调节、体液调节的实现都离不开信号分子,这些信号分子发挥作用的方式相同,都是______。
(3)奔跑时,机体血压会适度升高,血液中的肾上腺髓质素(ADM)含量升高数倍。已知血管收缩可使血压升高,ADM可舒张血管。据此分析,运动时自主神经系统通过_____神经兴奋影响血压,此时ADM和自主神经系统对血压的影响表现为______(填“协同”或“相抗衡”)关系。
20. 2023年诺贝尔生理学或医学奖表彰的是核苷碱基修饰方面的研究成果。该成果推动了mRNA疫苗的研制。流感疫苗(mRNA流感疫苗)研发策略:用脂质纳米颗粒(LNP)包裹mRNA。mRNA可通过结合细胞中的TLR来激活胞内免疫,含有假尿嘧啶修饰mRNA不会被TLR识别。mRNA疫苗递送到胞内后发挥作用的过程如图所示,请回答下列问题:
(1)人体对流感病毒进行免疫的过程,体现出的免疫功能是______。
(2)人体抵御外来流感病毒攻击时,离不开各种免疫细胞的作用,其中辅助性T细胞在特异性免疫中的作用是______;活化的细胞毒性T细胞的作用是______。
(3)已知通过假尿嘧啶修饰的mRNA疫苗作用效果比未修饰的RNA疫苗更强,原因是______。
(4)结合图中的特异性免疫类型分析,与传统灭活病毒疫苗相比,mRNA疫苗的免疫防御效果优势是______。
21. 欧李李是我国一种具有较高经济价值的果树,其繁殖常采用扦插技术。为了提高扦插生根率,科研人员以欧李根状茎为材料,研究了赤霉素合成抑制剂(S-3307)与生长素类似物(IBA)对插条生根及内源激素含量的影响。实验结果如图所示。
不同处理下插条生根率及基部内源激素含量(处理后第14天测定)
请回答下列问题:
(1)据表格数据分析,S-3307处理可显著提高欧李插条的生根率,作用机理可能是通过提高插条基部______的含量或降低插条基部______的含量,从而促进根原基的诱导与发育。
(2)研究人员进一步用S-3307与IBA共同处理插条,结果发现生根率提高至92%,且根长和根数均优于单独处理组,据表推测其可能的机制:______。
(3)若用GA(赤霉素)处理插条,预期插条基部IAA含量会_____(填“增加”或“减少”),生根率会______(填“上升”或“下降”)。
(4)为探究细胞分裂素(CTK)在扞插生根过程中的作用,科研人员用CTK合成抑制剂处理插条,结果发现生根率明显下降,且插条基部IAA含量也显著降低。
①该实验说明CTK可能通过______(填“促进”或“抑制”)IAA的合成或运输来影响生根。
②若在此基础上外源添加适量IAA,预期生根率会_____(填“恢复”“不变”或“进一步下降”)。
③某同学推测,细胞分裂素(CTK)在扦插生根中并非必需激素。请根据表中CTK含量变化,该推测提供一个支持性证据:______。
22. 为探究人为干扰导致的栖息地碎片化与某群落的物种多样性及优势种生态位宽度的耦合关系,科研小组开展了不同人为干扰强度下的群落结构特征以及轻度干扰下乔木层优势种的种间关联性相关实验,结果如下。
表1 主要优势种的生态位宽度
(1)生态位宽度是衡量物种适应性的重要指标,数值越大,物种生存范围越宽。分析表1数据,若从生态恢复的角度考虑,更适宜作为先锋植物(生态恢复初期能率先定居并适应恶劣环境)的植物物种为_______,你的判断依据是_______。自然条件下先锋植物种群数量增长类型符合______型增长,一般若干年后,种群数量在K值附近波动,此时种群的出生率_______(填“大于”“等于”或“小于”)死亡率。
(2)生态学家提出“生态位弹性”概念,指物种生态位宽度随环境梯度(如干扰强度)变化的幅度。表1所有优势种中______在中度干扰下相较于轻度干扰的生态位弹性最大。这反映出该物种对环境干扰具有较______的响应和适应能力,能在不同干扰条件下调整其资源利用策略。[计算公式:弹性值=(中度干扰生态位宽度-轻度干扰生态位宽度)/轻度干扰生态位宽度×100%]
(3)种间关联性能反映群落结构的稳定性。表2数据显示,在轻度干扰下,亮叶桦与栗、槲栎均呈________关联,这种关联最可能源于群落内部激烈的种间______关系,导致群落结构较为脆弱。若干扰强度增大,_______最有可能因生态位宽度窄且种间竞争处于劣势而首先衰退。
表2 轻度干扰下乔木层优势种的种间关联性
说明:“+”表示正关联,“-”表示负关联,“○”表示无关联。处理组
生根率(%)
IAA(相对值)
CTK(相对值)
GA(相对值)
对照组
22
1.0
1.0
1.0
S-3307处理组
78
1.8
1.0
0.5
IBA处理组
65
2.2
0.9
11
S-3307+IBA处理组
92
2.5
1.1
0.4
结构层
优势种
生态位宽度
轻度干扰
中度干扰
重度干扰
乔木层
马尾松
20.78
25.14
17.25
栗
8.65
14.52
12.16
亮叶桦
4.94
1.71
1.70
槲栎
200
2.57
1.98
灌木层
山莓
9.44
12.61
10.64
蛇葡萄
6.40
4.38
2.72
草本层
芒萁
15.17
15.32
15.20
牛膝
5.71
5.76
8.14
马尾松
栗
亮叶桦
槲栎
马尾松
-
+
+
○
栗
+
-
-
-
亮叶桦
+
-
-
-
槲栎
○
-
-
-
相关试卷
这是一份湖北省随州市2025-2026学年高二上学期期末考试生物试卷(Word版附解析),文件包含湖北随州市20252026学年高二上学期期末考试生物试题Word版含解析docx、湖北随州市20252026学年高二上学期期末考试生物试题Word版无答案docx等2份试卷配套教学资源,其中试卷共30页, 欢迎下载使用。
这是一份湖北省随州市2025-2026学年高一上学期期末考试生物试卷(Word版附解析),文件包含湖北随州市20252026学年高一上学期期末考试生物试题Word版含解析docx、湖北随州市20252026学年高一上学期期末考试生物试题Word版无答案docx等2份试卷配套教学资源,其中试卷共30页, 欢迎下载使用。
这是一份湖北省随州市高中2024-2025学年高二上学期期中考试生物学试卷(Word版附解析),文件包含湖北省随州市高中2024-2025学年高二上学期期中考试生物学试题Word版含解析docx、湖北省随州市高中2024-2025学年高二上学期期中考试生物学试题Word版无答案docx等2份试卷配套教学资源,其中试卷共25页, 欢迎下载使用。
相关试卷 更多
- 1.电子资料成功下载后不支持退换,如发现资料有内容错误问题请联系客服,如若属实,我们会补偿您的损失
- 2.压缩包下载后请先用软件解压,再使用对应软件打开;软件版本较低时请及时更新
- 3.资料下载成功后可在60天以内免费重复下载
免费领取教师福利 





.png)




