





所属成套资源:湖北省随州市2025-2026学年高一上学期期末考试各学科试卷及答案
湖北省随州市2025-2026学年高一上学期期末考试化学试卷(Word版附解析)
展开 这是一份湖北省随州市2025-2026学年高一上学期期末考试化学试卷(Word版附解析),文件包含湖北随州市2025-2026学年上学期期末考试高一化学试卷Word版含解析docx、湖北随州市2025-2026学年上学期期末考试高一化学试卷Word版无答案docx等2份试卷配套教学资源,其中试卷共28页, 欢迎下载使用。
1.答题前,先将自己的姓名、准考证号、考场号、座位号填写在试卷和答题卡上,并将准考证号条形码粘贴在答题卡上的指定位置。
2.选择题的作答:每小题选出答案后,用2B铅笔把答题卡上对应题目的答案标号涂黑。写在试卷、草稿纸和答题卡上的非答题区域均无效。
3.非选择题的作答:用黑色签字笔直接答在答题卡上对应的答题区域内。写在试卷、草稿纸和答题卡上的非答题区域均无效。
可能用到的相对原子质量:H:1 N:14 O:16 Na:23 S:32 Cl:35.5 Fe:56
一、选择题:本题共15小题,每小题3分,共45分。在每小题给出的选项中,只有一项是符合题目要求的。
1. 金属材料的应用促进了人类社会的发展。下列不属于金属材料的是
A. 碳纤维B. 储氢合金C. 超级钢D. 钛合金
【答案】A
【解析】
【详解】A.碳纤维是由碳元素组成的非金属材料,主要成分为碳,不具有金属特性,不属于金属材料,A正确;
B.储氢合金是一种由金属元素(如镍、镧等)组成的合金,用于储存氢气,属于金属材料,B错误;
C.超级钢是一种高强度钢材,本质是铁碳合金,属于金属材料,C错误;
D.钛合金是由钛和其他金属元素(如铝、钒等)组成的合金,具有金属特性,属于金属材料,D错误;
故选A
2. 下列离子方程式书写不符合题意的是
A. 钠与水反应:
B. 食醋去除水垢中的:
C. 氧化铝与盐酸反应:
D 氯化钠溶液与硝酸银溶液混合:
【答案】B
【解析】
【详解】A.钠与水反应生成氢氧化钠和氢气,离子方程式为,符合反应事实与守恒关系,A不符合题意;
B.食醋中的醋酸为弱酸,书写离子方程式时不能拆,正确离子方程式为,B符合题意;
C.氧化铝与盐酸反应生成氯化铝和水,离子方程式为,符合反应事实与守恒关系,C不符合题意;
D.氯化钠溶液与硝酸银溶液混合,反应生成氯化银沉淀,离子方程式为,符合反应事实与守恒关系,D不符合题意;
故选B。
3. 在实验室配制溶液时,不需要用到的实验仪器是
A. B. C. D.
【答案】D
【解析】
【详解】配制溶液需要用到的玻璃仪器有100mL的容量瓶、烧杯、玻璃棒、胶头滴管,不需要用到漏斗,故选D。
4. 氢化钠(NaH)可在野外用作生氢剂,反应原理为:。下列有关说法正确的是
A. 该反应属于置换反应B. 是氧化剂
C. 生成,转移D. NaH着火,可用水灭火
【答案】B
【解析】
【详解】A.该反应中反应物NaH和H2O均为化合物,没有单质参与,不符合置换反应的定义(一种单质与一种化合物反应生成另一种单质和另一种化合物),A错误;
B.在反应中,H2O的氢元素化合价从+1降至0(被还原),因此H2O是氧化剂,B正确;
C.生成1 ml H2时,涉及1 ml H-(来自NaH)失去1 ml e-(化合价从-1升至0)和1 ml H+(来自H2O)得到1 ml e-(化合价从+1降至0),故电子转移为1 ml e-,而非2 ml e-,C错误;
D.NaH与水反应生成易燃的H2,用水灭火会加剧反应并导致火势扩大,因此不可用水灭火,D错误;
故选B。
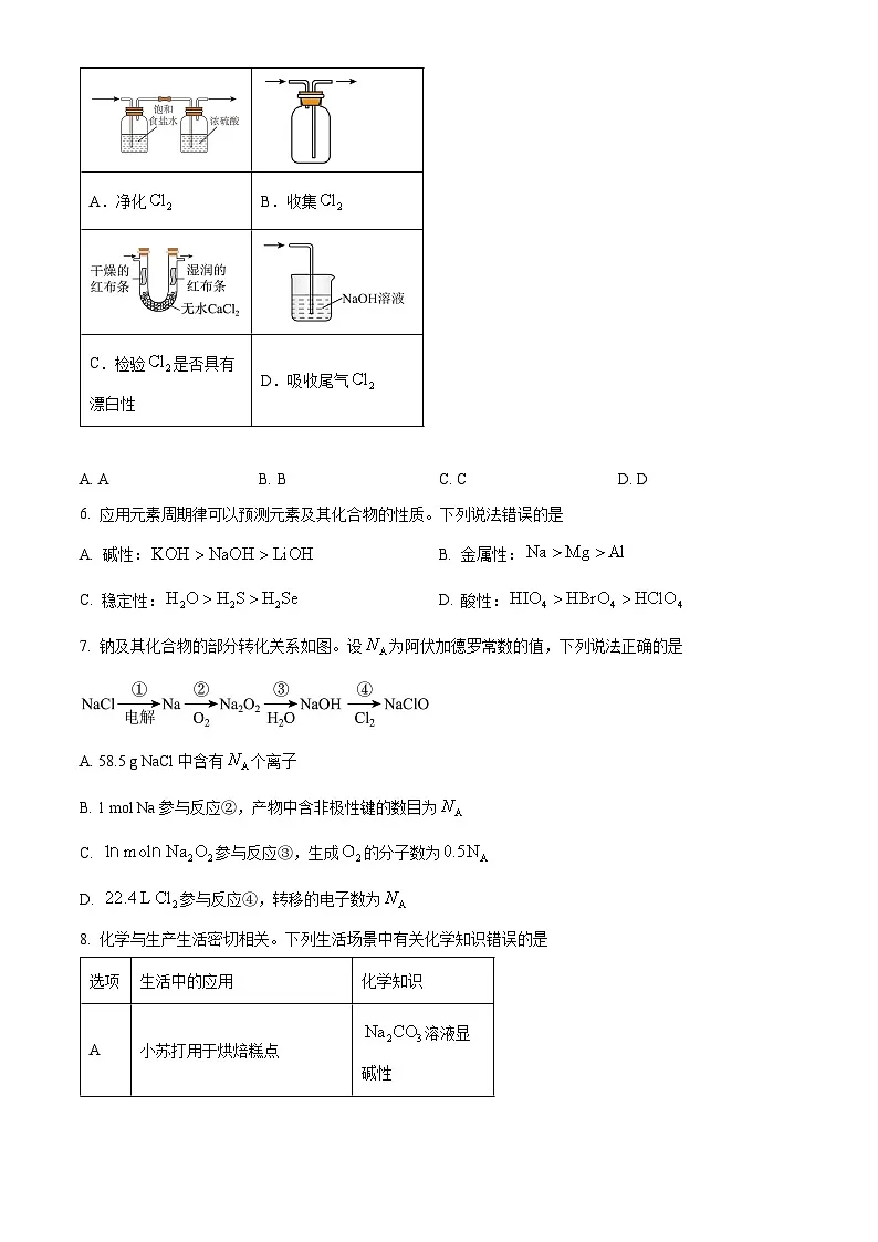
5. 实验室制取Cl2的有关实验中,下列装置不合理的是(“→”表示气流方向)
A. AB. BC. CD. D
【答案】B
【解析】
【详解】A.从发生装置出来的氯气中含有氯化氢气体和水蒸气,可先通入饱和食盐水中除去氯化氢气体,再通入浓硫酸中进行干燥,题给装置能达到净化氯气的实验目的,A不符合题意;
B.氯气的密度比空气密度大,应采用向上排空气法收集,即长进短出,题给装置是短进长出,不能达到收集氯气的目的,B符合题意;
C.验证氯气是否具有漂白性,应先通入装有干燥的红色布条的集气瓶中并观察到干燥的红色布条不褪色,证明干燥氯气不具有漂白性;然后才继续通入到装有湿润的红色布条的集气瓶中并观察到湿润的红色布条褪色,证明是氯气与水反应的HClO具有漂白性,题给装置能达到检验是否具有漂白性的实验目的,C不符合题意;
D.氯气能与碱反应,因此尾气可用NaOH溶液吸收,防止污染空气,题给装置能达到尾气处理的实验目的,D不符合题意;
故答案选B。
6. 应用元素周期律可以预测元素及其化合物的性质。下列说法错误的是
A. 碱性:B. 金属性:
C. 稳定性:D. 酸性:
【答案】D
【解析】
【详解】A.K、Na、Li为碱金属元素,同主族从上到下金属性增强,其氢氧化物碱性增强,故KOH>NaOH>LiOH,A不符合题意;
B.Na、Mg、Al为第三周期元素,从左到右金属性减弱,故Na>Mg>Al,B不符合题意;
C.O、S、Se为氧族元素,同主族从上到下非金属性减弱,氢化物稳定性减弱,故,C不符合题意;
D.Cl、Br、I为卤素元素,同主族从上到下非金属性减弱,最高价含氧酸酸性减弱,酸性应为,D符合题意;
故选D。
7. 钠及其化合物的部分转化关系如图。设为阿伏加德罗常数的值,下列说法正确的是
A 58.5 g NaCl中含有个离子
B. 1 ml Na参与反应②,产物中含非极性键的数目为
C. 参与反应③,生成的分子数为
D. 参与反应④,转移的电子数为
【答案】C
【解析】
【详解】A.58.5g NaCl的物质的量为,NaCl由和构成,1ml NaCl中含1ml 和1ml ,共2ml离子,即2个离子,A错误;
B.反应②为,1ml Na完全反应生成0.5ml ,中含1个O-O非极性键,因此0.5ml 含非极性键数目为0.5,B错误;
C.反应③为,由方程式可知2ml反应生成1ml ,则1ml 反应生成0.5ml ,分子数为0.5,C正确;
D.反应④为,但题目未说明22.4L是否处于标准状况,无法确定其物质的量,因此无法计算转移电子数,D错误;
故答案选C。
8. 化学与生产生活密切相关。下列生活场景中有关化学知识错误的是
A. AB. BC. CD. D
【答案】A
【解析】
【详解】A.小苏打为碳酸氢钠,因其热分解产生二氧化碳使糕点蓬松可用于烘焙糕点,A错误;
B.CaO与水反应生成氢氧化钙,可用作干燥剂,B正确;
C.氢氧化铝可与酸反应,中和胃酸,C正确;
D.氧化铁因其红棕色粉末的物理性质,常用作红色颜料,D正确;
故答案为A。
9. 利用覆铜板制作图案时常用氯化铁溶液作为“腐蚀液”,电子工业常用30%的溶液腐蚀绝缘板上的铜箔,制作印刷电路板。下列说法错误的是
A. 制作印刷电路板过程中,“腐蚀液”由棕黄色变为浅绿色
B. 该反应的离子方程式为:
C. 回收废液中的铜后,通入氯气可以实现溶液再生
D. 日常生活中也可利用溶液在不锈钢上刻蚀图形或文字
【答案】D
【解析】
【详解】A.制作印刷电路板过程中,Fe3+被还原为Fe2+,溶液颜色由棕黄色(Fe3+特征)变为浅绿色(Fe2+特征),A正确;
B.该反应为氧化还原反应,离子方程式为,该离子方程式符合氧化还原反应的电子守恒和电荷守恒,B正确;
C.回收铜后,废液中含Fe2+,通入氯气可将其氧化为Fe3+(反应:2Fe2+ + Cl2=2Fe3+ + 2Cl-),实现FeCl3再生,C正确;
D.不锈钢表面有钝化层,耐腐蚀性强,FeCl3溶液可腐蚀铜,但不易腐蚀不锈钢,因此不能用于在不锈钢上刻蚀,D错误;
故答案选D。
10. 中学几种常见物质的转化关系如图所示,已知a、b、c、d含有同一种元素,h是使用最广泛的金属。下列说法正确的是
A. 常温下a的水溶液能用钢瓶储存
B. 盐d的饱和溶液与氢氧化钠溶液反应可制得胶体
C. 红热的h与e气体反应生成f和g
D. 工业上生产c利用g在a中燃烧
【答案】D
【解析】
【分析】h是使用最广泛的金属,则h为铁;注意到弱酸b可通过光照得到强酸c,推测其关联的反应为:,则b为,c为,单质a为,与氧化物e反应得到次氯酸,则e为;可以与单质g反应生成,g为;氯气与铁生成氯化铁,则d为氯化铁;盐酸与氧化铁反应才能得到氯化铁,故氧化物f为氧化铁;a、b、c、d都含有氯元素,符合题意;据此分析解答。
【详解】A.a为氯气,其水溶液为氯水,具有腐蚀性,不能用钢瓶储存,A错误;
B.盐d为氯化铁,其饱和溶液与氢氧化钠溶液反应将得到沉淀,而非胶体,制备氢氧化铁胶体应将饱和氯化铁溶液滴入沸水中,B错误;
C.h为铁,e为水,铁在高温下与水蒸气反应得到四氧化三铁和氢气,但f为氧化铁而非四氧化三铁,C错误;
D.工业上制盐酸利用氢气在氯气中燃烧,D正确;
故答案为D。
11. 已知X、Y、Z、W四种短周期元素的原子半径与最高(最低)化合价的关系如图所示。下列说法正确的是
A. 简单离子半径:
B. 固态WX不导电,所以WX属于非电解质
C. X与Y形成的化合物是一种空气污染物
D. W与Z的单质反应涉及非极性键的断裂和形成
【答案】C
【解析】
【分析】X只有负价,且最低化合价为-2,推测其为O元素;Y最高价为+5,为短周期元素,可能为N或P;Z最高价为+7,为短周期元素,必为Cl。由图知原子半径Z > Y,而事实上原子半径P > Cl > N,故Y只能是N;W只有正化合价,为+2,且原子半径在四种元素中最大,推测其为Mg元素;综上,X为O,Y为N,Z为Cl,W为Mg;
【详解】A.根据分析,简单离子半径:,即,A错误;
B.WX为,其在熔融状态下可导电,属于电解质,B错误;
C.为,是空气污染物,C正确;
D.与点燃生成,涉及非极性键的断裂,没有形成,D错误;
故答案为C。
12. 验证次氯酸光照分解产物的数字化实验,采集氯水的pH数据如下图所示,下列分析正确的是
A 导电能力:B. 氯水漂白能力:
C. 的浓度:D. 生成氧气的物质的量:
【答案】B
【解析】
【分析】氯水中含有次氯酸,光照条件下发生如下反应:,以此分析;
【详解】A.光照条件下次氯酸生成强电解质HCl,随着次氯酸的分解,溶液中离子浓度增大,溶液的导电能力增大,即,A错误;
B.具有漂白能力的次氯酸光照分解,故漂白性减小,即,B正确;
C.光照条件下次氯酸生成强电解质HCl,所以溶液中氯离子浓度增大,即,C错误;
D.次氯酸光照分解生成氧气,所以生成氧气的物质的量增大,即,D错误;
故答案选B。
13. 废旧镀锌铁皮除去锌后,可用于制备磁性纳米粒子,工艺流程如下图所示。
已知:
下列有关说法错误的是
A. “碱洗”可去除废旧镀锌铁皮表面的锌
B. “氧化”时的离子方程式为:
C. “氧化”后的溶液中金属阳离子仅有、
D. “加热沉铁”时通入的目的是排除对产品的影响
【答案】C
【解析】
【分析】碱洗后过滤得到的滤液含Na2[Zn(OH)4],滤渣为Fe单质,使用稀硫酸溶解Fe单质,再加入NaClO氧化,将部分Fe2+转化为Fe3+,通入氮气排出氧气,防止Fe2+被氧化为Fe3+,加热并加入NaOH溶液调节反应环境,分离得纳米Fe3O4固体,据此解答。
【详解】A.根据题干信息可知,NaOH溶液能与锌反应,从而去除镀锌铁皮表面的锌,A正确;
B.“氧化”时NaClO氧化Fe2+转化为Fe3+,离子方程式为:,B正确;
C.由分析得,由于产物Fe3O4中Fe的化合价为+2和+3,所以氧化时应调控溶液中同时存在Fe2+、Fe3+,溶液中还存在Na+,C错误;
D.通入氮气排除氧气,防止Fe2+被氧化,从而破坏Fe2+/Fe3+的比例影响产品生成,D正确;
故答案为C。
14. 下列实验方案不能得出相应结论的是
A. AB. BC. CD. D
【答案】C
【解析】
【详解】A.等浓度的和溶液均能使酚酞变红,说明二者均显碱性,A正确;
B.淀粉KI溶液中滴加溶液变蓝,证明氧化生成,氧化性;含KSCN的溶液中滴加新制氯水变红,证明氧化生成,氧化性,所以氧化性顺序为,B正确;
C.向KBr、KI溶液中滴加新制氯水,只能证明氧化性、,无法得出非金属性的结论,该实验方案不能得出相应结论,C错误;
D.白色沉淀既能溶于NaOH溶液,又能溶于HCl溶液,证明其为两性氢氧化物,D正确;
故选C。
15. 侯德榜是我国近代化学工业的奠基人之一、侯氏制碱法的流程和相关溶解度曲线如下图所示。
下列说法错误的是
A. 侯氏制碱法中、食盐水可循环充分利用
B. “碳酸化”过程放热,有利于的吸收
C. “冷析”“盐析”均有利于析出
D. 侯氏制碱法的工艺过程中应用了物质的溶解度差异
【答案】B
【解析】
【分析】侯氏制碱法以精制饱和食盐水为原料,先通入氨气进行吸氨,使溶液呈碱性以提高的吸收效率;随后通入,利用溶解度较小的特点,使其结晶析出,过滤后得到碳酸氢钠沉淀和母液1;经煅烧分解为、和水,生成的可循环至碳酸化步骤;母液1经吸氨后,通过冷析和盐析的方式,使氯化铵结晶析出,分离后的母液2则循环至吸氨步骤继续使用。
【详解】A.煅烧碳酸氢钠产生的可循环至碳酸化步骤,母液 2 循环至吸氨步骤,食盐水可循环利用,A正确;
B.碳酸化过程是吸收,的溶解度随温度升高而降低,若该过程放热,会使溶液温度升高,导致溶解度下降,不利于其吸收,B错误;
C.冷析时降温,溶解度减小,利于析出;盐析时加入,增大浓度,使溶解平衡逆向移动,利于析出,C正确;
D.碳酸化析出是利用其溶解度小,冷析析出是利用其溶解度随温度变化大,工艺过程应用了溶解度差异,D正确;
故答案选B。
二、非选择题:本题共4小题,共55分。
16. 化学助力探索宇宙奥秘。部分元素在周期表中的位置如图所示:
回答下列问题:
(1)我国科学家在研究嫦娥五号月壤样品时,发现月壤钛铁矿()存在亚纳米孔道,吸附并储存了大量来自太阳风的氢原子,加热月壤钛铁矿可生成单质铁和大量水蒸气。表明月壤钛铁矿中的氢原子具有___________(填“氧化”或“还原”)性。
(2)写出10个中子的氧原子符号___________。主要存在于地球的平流层,能吸收紫外线,被誉为“地球的保护伞”,与之间的转化属于___________(填“物理”或“化学”)变化。
(3)②与O元素以原子个数比形成的化合物Y与结构相似,Y的电子式为___________,预测Y与反应的化学方程式___________。
(4)写出①和③形成常见化合物的化学式___________。
(5)火星上含有丰富的和Mg资源。科学家设想利用Mg单质与的燃烧反应为火星电站发电、人员取暖,反应为:。若转移电子的物质的量为2 ml,消耗的体积是___________L(标准状况)。推测④单质能否与反应,___________(填“能”或“否”),从原子结构的角度说明理由:___________。
【答案】(1)还原 (2) ①. 或 ②. 化学
(3) ①. ②.
(4)
(5) ①. 11.2 ②. 能 ③. Na原子半径大于Mg原子,失电子比Mg更容易,Na能与反应
【解析】
【分析】根据周期表位置:①为C;②为F ;③为Cl ;④为Na。
【小问1详解】
加热月壤钛铁矿()生成单质铁和水蒸气,铁元素从中的+2价变为0价,被还原,说明氢原子提供了电子,因此氢原子具有还原性。
【小问2详解】
氧原子的质子数Z=8 ,中子数N=10,质量数A=Z+N=8+10=18,故原子符号为;O3与O2是不同的物质,二者转化有新物质生成,属于化学变化。
【小问3详解】
F与O以原子个数比 2:1 形成的化合物Y为OF2,其电子式为;OF2与反应生成氟化氢和氧气,化学方程式为。
【小问4详解】
根据分析,①为C,③为Cl ,形成常见化合物的化学式为。
【小问5详解】
①反应,C元素化合价从+4价变为0价,每消耗1ml CO2转移4ml电子。当转移电子的物质的量为2 ml时,消耗CO2的物质的量为 ;在标准状况下,体积为0.5ml×22.4L/ml=11.2L;④是Na元素,推测Na单质能与CO2反应;从原子结构角度,Na与Mg同周期,Na的原子半径比Mg大,最外层电子数更少,更容易失去电子,金属性更强,因此 Na能与CO2反应。
17. 莫尔盐【硫酸亚铁铵】是一种重要化学试剂,它是浅绿色晶体,比一般亚铁盐稳定。在实验室用废铁屑来制备莫尔盐,具体流程如下:
回答下列问题:
(1)步骤②主要反应的化学方程式___________。铁屑中含有少量硫化物,反应产生的气体适宜选___________(填标号)净化处理。
A. B. C. D.
(2)步骤②温度保持60~70℃,合适的加热方式是___________。反应完全后,为何要趁热过滤而不冷却至室温再过滤?___________。
(3)若4g铁完全转化为莫尔盐,步骤③理论上要加入固体___________g(小数点后保留一位小数)。
(4)检验莫尔盐晶体中是否含有的常用试剂是___________。
(5)莫尔盐溶液在分析化学中常用作标定高锰酸钾等溶液的标准物质,补全下列离子方程式___________。
【答案】(1) ①. ②. C
(2) ①. 水浴加热或热水浴 ②. 防止结晶析出损失
(3)9.4 (4)KSCN溶液
(5)
【解析】
【分析】步骤①的目的是为了去除铁屑表面的油污、铁锈等杂质,保证后续反应的纯度和速率;步骤②是铁屑与稀硫酸在60~70℃条件下反应,生成硫酸亚铁和氢气,其反应原理为,过滤后得到滤液主要含有;步骤③是利用硫酸亚铁铵在水中的溶解度比和都小的特点,通过复盐结晶析出;步骤④的操作为蒸发浓缩、冷却结晶,过滤得到晶体,用少量乙醇洗涤,自然晾干,得到较纯的硫酸亚铁铵晶体。
【小问1详解】
步骤②是铁屑与稀硫酸在60~70℃条件下反应,生成硫酸亚铁和氢气,化学方程式为:;
铁屑中硫化物与酸反应产生的是酸性有毒气体,需要用碱性溶液吸收,同时要防止倒吸;A、B用水吸收效果差,且B装置无防倒吸措施,D用NaOH溶液可有效吸收,但无防倒吸措施;C用NaOH溶液可有效吸收,且倒置漏斗能防倒吸,符合要求,故答案选C。
【小问2详解】
步骤②温度保持在 60~70℃,合适的加热方式是水浴加热;
硫酸亚铁的溶解度随温度降低而减小,为防止硫酸亚铁结晶造成损失,故需趁热过滤。
【小问3详解】
莫尔盐的化学式为,根据铁元素守恒,,则。的摩尔质量为 132 g/ml,因此质量为:。
【小问4详解】
检验莫尔盐晶体中是否含有的常用试剂是KSCN溶液,若溶液变红,则证明含有。
【小问5详解】
据氧化还原反应的得失电子守恒和原子守恒配平。
18. 制备新型消毒剂部分流程如下。
(1)中Cl的化合价是___________。
(2)从组成特点分析,属于___________(填“氧化物”“酸”或“盐”)。氯化过程中发生反应的化学方程式是___________。
(3)滤渣D是___________(填化学式)。
(4)已知:室温时的溶解度远小于的,75℃时的溶解度则高于的。操作I是___________和过滤。请从物质利用的角度分析,除去的目的是___________。
(5)“有效氯含量”可用来衡量含氯消毒剂的消毒能力,其定义是:每克含氯消毒剂得电子数相当于多少克的得电子数(氯元素均被还原至价)。则的有效氯含量是___________g(列式并计算,小数点后保留一位小数)。
(6)处理过的饮用水会含有一定量的亚氯酸盐()。若要除去超标的亚氯酸盐,下列物质最适宜的是___________(填标号)。
a.明矾() b.硫酸亚铁 c.碘化钾
【答案】(1)
(2) ①. 盐 ②.
(3)
(4) ①. 冷却结晶 ②. 节省下一步中的用量
(5)
(6)b
【解析】
【分析】石灰乳中含有,石灰乳在75℃条件下和发生氧化还原反应生成、等,经过冷却结晶使析出,然后过滤得到溶液A,向溶液A中加入溶液反应生成沉淀和,晶体和HCl反应生成,以此解答。
【小问1详解】
根据化合价代数和为0,O元素化合价为-2,得到中Cl的化合价为+4;
【小问2详解】
盐类由金属阳离子(或铵根)和酸根离子组成,从组成特点分析,属于盐;氯化过程中在75℃条件下和发生氧化还原反应生成、,化学方程式为:;
【小问3详解】
溶液A的主要成分是,向溶液A中加入溶液反应生成沉淀和,所以滤渣D是;
【小问4详解】
室温时的溶解度远小于的,75℃时的溶解度高于,则通过冷却结晶可以使析出,也可以和反应,除去的目的是节省下一步中的用量;
【小问5详解】
1g的物质的量为,依据电子转移数目相等,可得关系式、,可知转移电子时,氯气的物质的量为,则氯气的质量为;
【小问6详解】
a.明矾()只能净水,不能还原,a错误;
b.硫酸亚铁中的具有还原性,能将还原为无毒的,且被氧化为,在水中会形成胶体,还能净水,b正确;
c.碘化钾虽然能还原,但会生成,有毒,c错误;
故答案选b。
19. 化学小组同学学习了与Fe反应后,猜想也能与Cu发生反应生成亚铜离子()。为了验证猜想,进行如下实验。(已知:影响物质的氧化性的外界因素可能有温度、浓度、溶液的酸碱性、沉淀生成等。氯化亚铜(CuCl)是难溶于水的白色沉淀)。
【实验猜想】
(1)仿照与Fe的反应,写出与Cu发生反应的离子方程式___________。
【实验假设】
(2)甲同学分析了实验①无明显现象的原因,做出如下假设:
假设Ⅰ:由于___________,导致氧化性较弱;
假设Ⅱ:由于浓度较低,导致氧化性较弱。
针对上述假设,甲同学将试管a继续进行实验②和③。
实验结果:实验②和③均未检测出。
【实验探究】
(3)乙同学用溶液代替溶液进行实验④,产生白色沉淀(CuCl)。实验④中发生的离子方程式为___________。
【实验改进】
乙同学针对实验①进行改进,完成实验⑤:向试管a中加入几滴浓盐酸,溶液蓝色明显变浅,铜片表面产生白色沉淀(CuCl)。
乙同学因此得出结论:对与Cu发生反应有促进作用。
(4)Ⅲ:丙同学认为通过实验⑤不能得出乙同学的结论,原因是___________。
Ⅳ:丙同学继续设计实验⑥,向试管a中加入几滴___________溶液(试剂X),未检测出,证实了乙同学结论合理。
【结论分析】
(5)综合上述实验可知,能否氧化与___________有关,导致、浓度改变,使离子反应能够发生。
【见微知著】
(6)丁同学观察到实验④、⑤试管中的白色沉淀一段时间后逐渐变为绿色,从化学变化的角度分析,变色的可能原因是___________。
【答案】(1)
(2)反应温度较低 (3)
(4) ①. 浓HCl中的能对实验产生干扰 ②. 硫酸
(5)铜盐中的阴离子能否与生成沉淀
(6)空气中的氧气将CuCl氧化
【解析】
【小问1详解】
由于为归中反应,所以与Cu反应生成,离子方程式为:;
小问2详解】
因为题目中假设II已给出浓度因素,假设 I 应为温度,与实验②加热对应,所以假设Ⅰ为由于温度较低,导致氧化性较弱;
【小问3详解】
实验④中,Cu与反应生成白色沉淀,离子方程式为:;
【小问4详解】
① 丙同学认为实验⑤不能得出结论的原因是:浓盐酸中含有,可能对反应有促进作用,无法确定是起作用;
②实验⑥中应加入几滴硫酸溶液,未检测出,说明无促进作用,从而证实的促进作用;
【小问5详解】
因为阴离子能与形成沉淀,使平衡正向移动,所以能否氧化Cu与溶液中阴离子种类(或是否能与生成沉淀)有关;
【小问6详解】A.净化
B.收集
C.检验是否具有漂白性
D.吸收尾气
选项
生活中的应用
化学知识
A
小苏打用于烘焙糕点
溶液显碱性
B
食品包装袋中放一小包生石灰
CaO吸水作干燥剂
C
复方片治疗胃酸过多
可中和胃酸
D
常用作红色颜料
是红棕色粉末
A.结论:溶液和溶液均显碱性
B.结论:氧化性顺序为
C.结论:元素的非金属性顺序为
D.结论:是两性氢氧化物
相关试卷
这是一份湖北省随州市2025-2026学年高一上学期期末考试化学试卷(Word版附解析),文件包含湖北随州市2025-2026学年上学期期末考试高一化学试卷Word版含解析docx、湖北随州市2025-2026学年上学期期末考试高一化学试卷Word版无答案docx等2份试卷配套教学资源,其中试卷共28页, 欢迎下载使用。
这是一份湖北省随州市2025-2026学年高三上学期1月期末考试化学试题(Word版附解析),文件包含湖北省随州市2025-2026学年高三上学期1月期末化学试题Word版含解析docx、湖北省随州市2025-2026学年高三上学期1月期末化学试题Word版无答案docx等2份试卷配套教学资源,其中试卷共32页, 欢迎下载使用。
这是一份湖北省随州市2025-2026学年高二上学期期末考试化学试卷(PDF版附答案),文件包含湖北省随州市2025至2026学年期末统考高二化学试题pdf、高二化学答案pdf等2份试卷配套教学资源,其中试卷共9页, 欢迎下载使用。
相关试卷 更多
- 1.电子资料成功下载后不支持退换,如发现资料有内容错误问题请联系客服,如若属实,我们会补偿您的损失
- 2.压缩包下载后请先用软件解压,再使用对应软件打开;软件版本较低时请及时更新
- 3.资料下载成功后可在60天以内免费重复下载
免费领取教师福利 





.png)




