搜索
      上传资料 赚现金
      点击图片退出全屏预览

      2025-2026学年冀人版(新教材)小学科学三年级下册教学计划及进度表

      • 24.39 KB
      • 2026-03-02 06:31:08
      • 10
      • 0
      • 美丽心情
      加入资料篮
      立即下载
      2025-2026学年冀人版(新教材)小学科学三年级下册教学计划及进度表第1页
      点击全屏预览
      1/5
      2025-2026学年冀人版(新教材)小学科学三年级下册教学计划及进度表第2页
      点击全屏预览
      2/5
      还剩3页未读, 继续阅读

      2025-2026学年冀人版(新教材)小学科学三年级下册教学计划及进度表

      展开

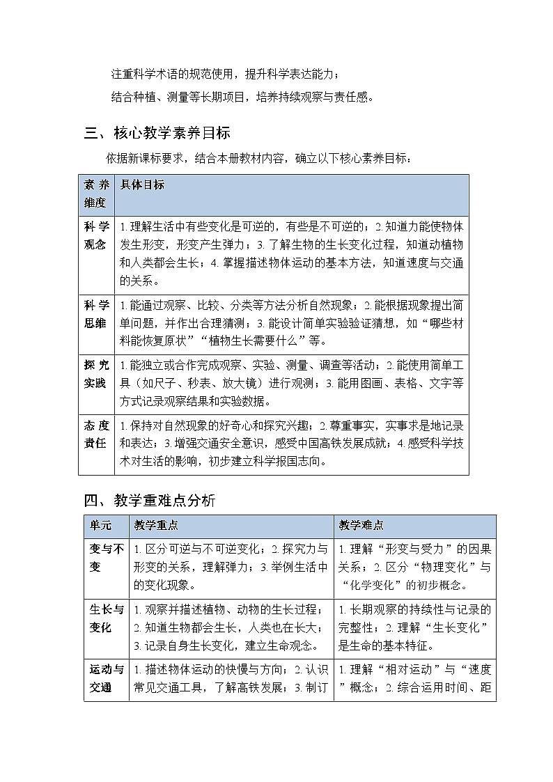
      2025-2026学年冀人版(新教材)小学科学三年级 下册教学计划及进度表 教材分析与编排特点 本册教材为冀人版(新教材)小学科学三年级下册,依据《义务教育科学课程标准(2022年版)》编写,充分体现了“以探究为核心、以素养为导向、贴近学生生活”的课程理念。全册共设三个单元12课,另含专题研究、科技擂台、生涯链接等拓展内容,结构清晰、逻辑严密、活动丰富,符合中年级学生认知发展规律。 教材主要编排特点如下: 主题式单元结构,注重知识整合 每单元围绕一个核心主题展开:“变与不变”“生长与变化”“运动与交通”,内容由浅入深,从生活现象到科学原理,逐步引导学生建构科学概念。 突出探究实践,强调动手体验 设计了大量观察、实验、制作、调查等活动,如“感受形变”“种植植物”“测量速度”“制订研学攻略”等,强调“做中学”“学中思”,培养探究能力。 贴近生活实际,激发学习兴趣 内容选取贴近学生生活经验,如“生活中的变化”“我在长大”“中国高铁”“交通与生活”等,引导学生从身边现象出发,发现科学问题,理解科学原理。 融合多维素养,注重综合发展 教材在观察、记录、比较、分类、推理等活动中,逐步培养学生科学思维;通过“科技擂台”“生涯链接”等栏目,拓展科学视野,激发职业向往。 学情分析 三年级学生已具备初步的科学探究能力,能进行简单观察和记录,掌握基本实验操作规范。他们好奇心强,喜欢动手实践,对自然现象和生活问题有较强探究欲望。但在科学思维的系统性、实验设计的严谨性、数据记录的规范性方面仍较薄弱,语言表达和逻辑推理能力有待提升。 教学中需重点关注: 引导学生从“看热闹”转向“看门道”,培养细致观察和准确记录的习惯; 在实验活动中加强小组合作与分工,提升协作能力; 鼓励学生大胆提问、合理猜测,逐步建立“证据意识”; 注重科学术语的规范使用,提升科学表达能力; 结合种植、测量等长期项目,培养持续观察与责任感。 核心教学素养目标 依据新课标要求,结合本册教材内容,确立以下核心素养目标: 教学重难点分析 教学实施策略 问题驱动,激发动机 每课以生活问题导入,如“橡皮泥捏扁后能恢复吗?”“我们是怎么长大的?”“怎样去研学最快?”引发学生思考。 实验为主,注重操作 确保每个学生都能动手参与实验,如“拉弹簧”“测跑步速度”“制作简易交通工具模型”等,提升实践能力。 长期观察,培养习惯 “植物的生长变化”“我在长大”等活动需持续数周,指导学生制定观察计划,填写记录表,培养科学责任感。 小组合作,促进交流 采用4-6人小组开展实验与项目,明确分工,鼓励表达与倾听。 家校协同,拓展学习 鼓励家长协助测量身高体重、记录植物生长、讨论交通路线等,形成教育合力。 信息技术融合 利用动画演示形变过程、高铁运行、生物生长等抽象内容,增强理解。 教学进度安排表 素养维度具体目标科学观念1. 理解生活中有些变化是可逆的,有些是不可逆的;2. 知道力能使物体发生形变,形变产生弹力;3. 了解生物的生长变化过程,知道动植物和人类都会生长;4. 掌握描述物体运动的基本方法,知道速度与交通的关系。科学思维1. 能通过观察、比较、分类等方法分析自然现象;2. 能根据现象提出简单问题,并作出合理猜测;3. 能设计简单实验验证猜想,如“哪些材料能恢复原状”“植物生长需要什么”等。探究实践1. 能独立或合作完成观察、实验、测量、调查等活动;2. 能使用简单工具(如尺子、秒表、放大镜)进行观测;3. 能用图画、表格、文字等方式记录观察结果和实验数据。态度责任1. 保持对自然现象的好奇心和探究兴趣;2. 尊重事实,实事求是地记录和表达;3. 增强交通安全意识,感受中国高铁发展成就;4. 感受科学技术对生活的影响,初步建立科学报国志向。单元教学重点教学难点变与不变1. 区分可逆与不可逆变化;2. 探究力与形变的关系,理解弹力;3. 举例生活中的变化现象。1. 理解“形变与受力”的因果关系;2. 区分“物理变化”与“化学变化”的初步概念。生长与变化1. 观察并描述植物、动物的生长过程;2. 知道生物都会生长,人类也在长大;3. 记录自身生长变化,建立生命观念。1. 长期观察的持续性与记录的完整性;2. 理解“生长变化”是生命的基本特征。运动与交通1. 描述物体运动的快慢与方向;2. 认识常见交通工具,了解高铁发展;3. 制订研学旅行攻略,综合应用知识。1. 理解“相对运动”与“速度”概念;2. 综合运用时间、距离、交通方式等信息制定合理方案。周次时间单元课题教学内容简述与主要活动第1周3.2 - 3.7变与不变1.生活中的变化观察冰融化、纸折叠、食物腐烂等,区分可逆与不可逆变化。第2周3.10 - 3.14变与不变2.形变与受力拉弹簧、压海绵、弯尺子,感受力与形变,理解弹力。第3周3.17 - 3.21变与不变本单元综合与测试整理单元知识,完成小测验或实践任务。第4周3.24 - 3.28生长与变化3.周围的生物走访校园,观察植物、动物,记录生物种类与特征。第5周3.31 - 4.4生长与变化4.植物的生长变化种植豆类或向日葵,观察发芽、长叶、开花过程。第6周4.7 - 4.11生长与变化5.动物的生长变化观察蚕、蝴蝶等昆虫生命周期,制作生长图卡。第7周4.14 - 4.18生长与变化6.我在长大测量身高体重,对比成长照片,感受自身变化。第8周4.21 - 4.25生长与变化本单元综合与测试展示种植记录、成长档案,进行单元总结。第9周4.28 - 5.2运动与交通7.动静与快慢模拟跑步、小车运动,比较快慢,理解相对运动。第10周5.5 - 5.9运动与交通8.运动的轨迹与形式观察摆动、旋转、直线运动,画出运动轨迹。第11周5.12 - 5.16运动与交通9.交通工具认识汽车、火车、飞机等,讨论其优缺点。第12周5.19 - 5.23运动与交通10.中国高铁了解高铁发展成就,制作“中国高铁”手抄报。第13周5.26 - 5.30运动与交通11.交通与生活讨论交通对生活的影响,设计“绿色出行”方案。第14周6.2 - 6.6运动与交通专题研究 制订研学旅行攻略小组合作,选择目的地,规划路线、时间、交通方式。第15周6.9 - 6.13运动与交通本单元综合与测试展示研学攻略,进行互评与优化。第16周6.16 - 6.20科技擂台航天育种专家邀请专家讲座或观看视频,了解太空育种技术。第17周6.23 - 6.27科技擂台12.太空种子种植大比拼领取太空种子,开展种植比赛,记录生长情况。第18周6.30 - 7.4总结与评价学期总结展示科学作品、记录本、种植成果,进行综合评价。

      资料下载及使用帮助
      版权申诉
      • 1.电子资料成功下载后不支持退换,如发现资料有内容错误问题请联系客服,如若属实,我们会补偿您的损失
      • 2.压缩包下载后请先用软件解压,再使用对应软件打开;软件版本较低时请及时更新
      • 3.资料下载成功后可在60天以内免费重复下载
      版权申诉
      若您为此资料的原创作者,认为该资料内容侵犯了您的知识产权,请扫码添加我们的相关工作人员,我们尽可能的保护您的合法权益。
      入驻教习网,可获得资源免费推广曝光,还可获得多重现金奖励,申请 精品资源制作, 工作室入驻。
      版权申诉二维码
      欢迎来到教习网
      • 900万优选资源,让备课更轻松
      • 600万优选试题,支持自由组卷
      • 高质量可编辑,日均更新2000+
      • 百万教师选择,专业更值得信赖
      微信扫码注册
      手机号注册
      手机号码

      手机号格式错误

      手机验证码 获取验证码 获取验证码

      手机验证码已经成功发送,5分钟内有效

      设置密码

      6-20个字符,数字、字母或符号

      注册即视为同意教习网「注册协议」「隐私条款」
      QQ注册
      手机号注册
      微信注册

      注册成功

      返回
      顶部
      添加客服微信 获取1对1服务
      微信扫描添加客服
      Baidu
      map