





所属成套资源:(辅导班)2027年高考数学一轮复习精讲精练+随堂检测(2份,原卷版+解析版)
- (辅导班)2027年高考数学一轮复习精讲精练 第2章 第01讲 函数的概念 讲义+随堂检测(2份,原卷版+教师版)试卷0 次下载
- (辅导班)2027年高考数学一轮复习精讲精练 第2章 函数与基本初等函数 章节测试(2份,原卷版+教师版)试卷0 次下载
- (辅导班)2027年高考数学一轮复习精讲精练 第1章 第05讲 一元二次不等式解法 讲义+随堂检测(2份,原卷版+教师版)试卷0 次下载
- (辅导班)2027年高考数学一轮复习精讲精练 第1章 第02讲 常用逻辑用语 讲义+随堂检测(2份,原卷版+教师版)试卷0 次下载
- (辅导班)2027年高考数学一轮复习精讲精练 第1章 第01讲 集合 讲义+随堂检测(2份,原卷版+教师版)试卷1 次下载
(辅导班)2027年高考数学一轮复习精讲精练 第1章 第03讲 等式与不等式的性质 讲义+随堂检测(2份,原卷版+教师版)
展开 这是一份(辅导班)2027年高考数学一轮复习精讲精练 第1章 第03讲 等式与不等式的性质 讲义+随堂检测(2份,原卷版+教师版),文件包含辅导班2027年高考数学一轮复习精讲精练第1章第03讲等式与不等式的性质讲义+随堂检测教师版docx、辅导班2027年高考数学一轮复习精讲精练第1章第03讲等式与不等式的性质讲义+随堂检测原卷版docx等2份试卷配套教学资源,其中试卷共24页, 欢迎下载使用。
1、比较大小基本方法
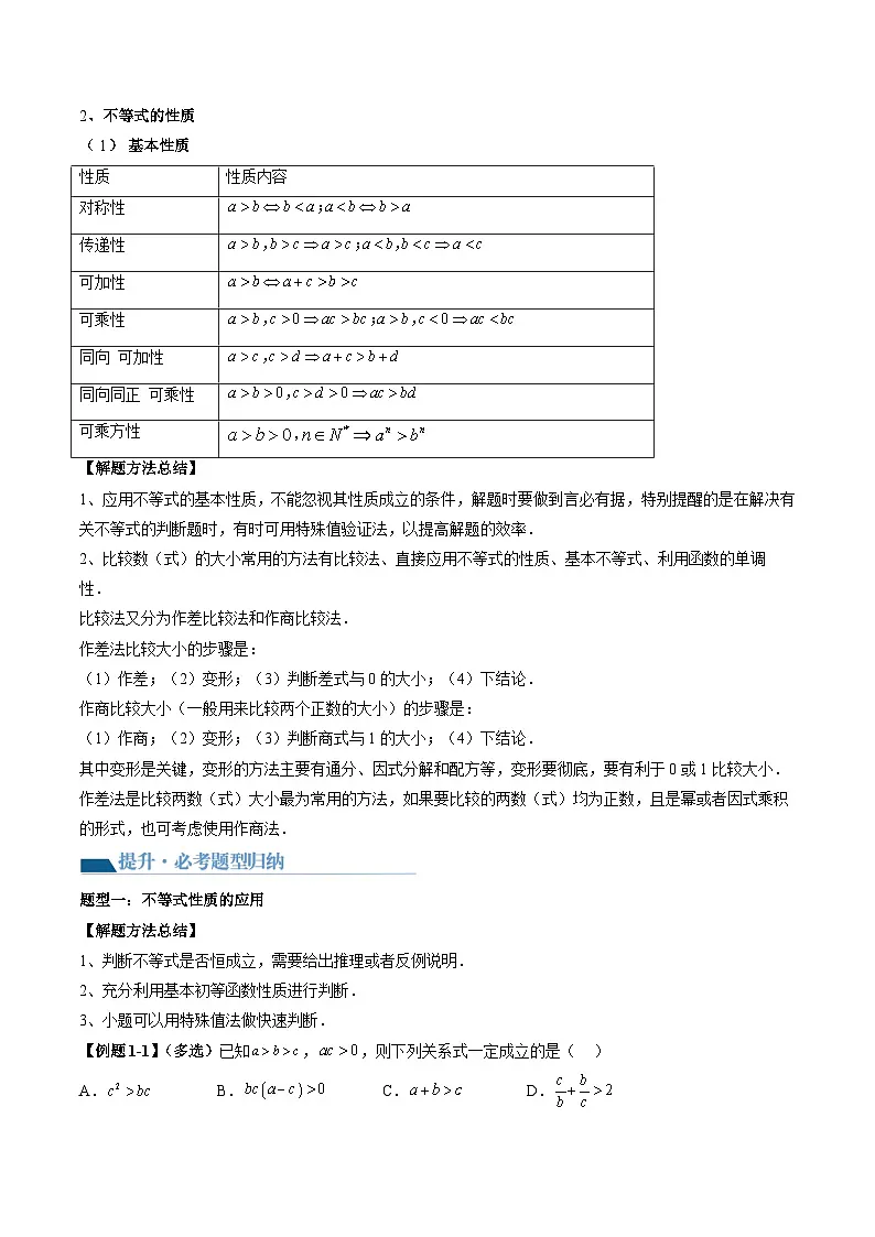
2、不等式的性质
(1)基本性质
【解题方法总结】
1、应用不等式的基本性质,不能忽视其性质成立的条件,解题时要做到言必有据,特别提醒的是在解决有关不等式的判断题时,有时可用特殊值验证法,以提高解题的效率.
2、比较数(式)的大小常用的方法有比较法、直接应用不等式的性质、基本不等式、利用函数的单调性.
比较法又分为作差比较法和作商比较法.
作差法比较大小的步骤是:
(1)作差;(2)变形;(3)判断差式与0的大小;(4)下结论.
作商比较大小(一般用来比较两个正数的大小)的步骤是:
(1)作商;(2)变形;(3)判断商式与1的大小;(4)下结论.
其中变形是关键,变形的方法主要有通分、因式分解和配方等,变形要彻底,要有利于0或1比较大小.
作差法是比较两数(式)大小最为常用的方法,如果要比较的两数(式)均为正数,且是幂或者因式乘积的形式,也可考虑使用作商法.
题型一:不等式性质的应用
【解题方法总结】
1、判断不等式是否恒成立,需要给出推理或者反例说明.
2、充分利用基本初等函数性质进行判断.
3、小题可以用特殊值法做快速判断.
【例题1-1】(多选)已知,,则下列关系式一定成立的是( )
A. B. C. D.
【答案】BD
【解析】因为,所以或,
当时,,A不成立,,,
由,故,当且仅当,即时,等号成立,
因为,故等号不成立,故;当时,,,
不妨设,则,故此时C不成立,
由,故,当且仅当,即时,等号成立,
因为,故等号不成立,故;综上:BD一定成立.故选:BD
【例题1-2】(多选)已知实数满足,且,则下列说法正确的是( )
A. B. C. D.
【答案】BC
【解析】对于A,,,,A错误;
对于B,,,,,,,
,即,B正确;
对于C,,,,即,C正确;
对于D,,D错误.故选:BC.
【变式1-1】(多选)若,则下列结论正确的是( )
A. B. C. D.
【答案】ACD
【解析】∵,则,,∴,即,A正确;
例如,,,,, 显然,B错误;
由得,,∴,即,C正确;
易知,,,
,
∴,D正确;故选:ACD.
题型二:比较数(式)的大小与比较法证明不等式
【解题方法总结】
比较数(式)的大小常用的方法有比较法、直接应用不等式的性质、基本不等式、利用函数的单调性.
比较法又分为作差比较法和作商比较法.
作差法比较大小的步骤是:
(1)作差;(2)变形;(3)判断差式与0的大小;(4)下结论.
作商比较大小(一般用来比较两个正数的大小)的步骤是:
(1)作商;(2)变形;(3)判断商式与1的大小;(4)下结论.
其中变形是关键,变形的方法主要有通分、因式分解和配方等,变形要彻底,要有利于0或1比较大小.
作差法是比较两数(式)大小最为常用的方法,如果要比较的两数(式)均为正数,且是幂或者因式乘积的形式,也可考虑使用作商法,作商法比较大小的原理是:
若,则;;;
若,则;;.
【例题2-1】若,则将从小到大排列为______.
【答案】
【解析】,不妨令,则有,有,
即.故答案为:.
【例题2-2】如果a>b,给出下列不等式:
①;②a3>b3;③;④2ac2>2bc2;⑤>1;⑥a2+b2+1>ab+a+b.
其中一定成立的不等式的序号是________.
【答案】②⑥
【解析】令,,排除①,,排除③选项,,排除⑤.当时,排除④.由于幂函数为上的递增函数,故,②是一定成立的.由于,故.故⑥正确.
所以一定成立的是②⑥.
【变式2-1】(1)已知a>b>0,c<d<0,求证:;
(2)设x,,比较与的大小.
【解析】(1)由a>b>0,c<d<0,得-c>-d>0,a-c>b-d>0,从而得.
又a>b>0,所以.
(2)因为,当且仅当x=y时等号成立,
所以当x=y时,;当时,.
题型三:已知不等式的关系,求目标式的取值范围
【解题方法总结】
在约束条件下求多变量函数式的范围时,不能脱离变量之间的约束关系而独立分析每个变量的范围,否则会导致范围扩大,而只能建立已知与未知的直接关系.
【例题3-1】(多选)已知实数x,y满足则( )
A.的取值范围为 B.的取值范围为
C.的取值范围为 D.的取值范围为
【答案】ABD
【解析】因为,所以.因为,所以,则,故A正确;
因为,所以.因为,所以,所以,所以,故B正确;
因为,所以,则,故C错误;因为,所以,则,故D正确.故选:ABD.
【例题3-2】已知,,则的取值范围为( )
A. B. C. D.
【答案】D
【解析】设,所以,
则,又,
所以,,由不等式的性质得:,
则的取值范围为.故选:D.
【变式3-1】已知,,则的取值范围是( )
A. B. C. D.
【答案】A
【解析】因为,所以,由,得.故选:A.
【变式3-1】已知三个实数a、b、c,当时,且,则的取值范围是____________.
【答案】
【解析】当时满足:且,,即,
进而,解得.所以或,,
令,,由于
所以在单调递增,在单调递减,
当时,,当时,,所以故答案为:.
题型四:不等式的综合问题
【解题方法总结】
综合利用等式与不等式的性质
【例题4-1】(多选)已知,,且满足,.则的取值可以为( )
A.10 B.11 C.12 D.20
【答案】CD
【解析】因为,,所以, ,故,
当,且,而时,即等号不能同时成立,所以,故AB错误,CD正确.故选:CD.
【例题4-2】(多选)已知,则( )
A. B. C. D.
【答案】ABD
【解析】由得,,由于,所以,
所以,因此且,故A正确,
,当时,,由于,当且仅当时,等号成立,故,当时,,所以,故B正确,
,当且仅当时取等号,故,所以C错误,
,当且仅当取等号,又,所以或者等号成立,故选:ABD
【变式4-1】(多选)已知实数a,b满足,则( )
A. B. C. D.的最小值为1
【答案】BC
【解析】由可知,,由不等式的性质可知,则.
选项A:因为对数函数为减函数,,所以,故A错误;
选项B:由函数的单调性可知,故B正确;
选项C:因为,所以,故C正确;
选项D:,
当且仅当,即时取得等号,显然等号不成立,故D错误.故选:BC.
【变式4-2】已知实数a,b,c满足a+b+c=0,a2+b2+c2=1,则a的最大值是__ .
【答案】
【解析】∵a+b+c=0,a2+b2+c2=1,∴b+c=﹣a,b2+c2=1﹣a2,∴
∴b、c是方程:x2+ax+a20的两个实数根,∴∴即∴
即a的最大值为故答案为:.
题型五:糖水不等式
【解题方法总结】
糖水不等式:若,,则一定有,或者.
【例题5-1】(多选)已知糖水中含有糖(),若再添加糖完全溶解在其中,则糖水变得更甜了(即糖水中含糖浓度变大),根据这个事实,下列不等式中一定成立的有( )
A. B.
C. D.
【答案】ABD
【解析】对于A,由题意可知,正确;
对于B,因为,所以,正确;
对于C,即,错误;
对于D,,正确.故选:ABD
【例题5-2】我们都知道一杯糖水中再加入一些糖,糖水会更甜.这句话用数学符号可表示为:,其中,且a,b,.据此可以判断两个分数的大小关系,比如_________(填“>”“<”).
【答案】>
【解析】令,则,令,则,
所以,,根据题设知:.故答案为:>
【变式5-1】若克不饱和糖水中含有克糖,则糖的质量分数为,这个质量分数决定了糖水的甜度.如果在此糖水中再添加克糖,生活经验告诉我们糖水会变甜,从而可抽象出不等式(,)数学中常称其为糖水不等式.依据糖水不等式可得出___________(用“”或“”填空);并写出上述结论所对应的一个糖水不等式___________.
【答案】;
【解析】空1:因为,所以可得:;
空2:由空1可得:,即.
故答案为:;
1.(多选)(2022·全国·统考高考真题)若x,y满足,则( )
A. B. C. D.
【答案】BC
【解析】因为(R),由可变形为,,解得,当且仅当时,,当且仅当时,,所以A错误,B正确;由可变形为,解得,当且仅当时取等号,所以C正确;因为变形可得,设,所以,因此
,所以当时满足等式,但是不成立,所以D错误.
故选:BC.
2.(2019·全国·高考真题)若a>b,则( )
A.ln(a−b)>0 B.3a0 D.│a│>│b│
【答案】C
【解析】取,满足,,知A错,排除A;因为,知B错,排除B;取,满足,,知D错,排除D,因为幂函数是增函数,,所以,故选C.
3.(2017·山东·高考真题)若a>b>0,且ab=1,则下列不等式成立的是( )
A. B.
C. D.
【答案】B
【解析】因为,且,所以
设,则,所以单调递增,
所以 ,所以选B.
第03讲 等式与不等式的性质 随堂检测
1.已知 , 则下列结论正确的是( )
A. B. C. D.
【答案】C
【解析】根据题意可知,不妨取则,此时不满足,即A错误;
易得,此时,所以B错误;对于D,无意义,所以D错误,
由指数函数单调性可得,当时,,即C正确.故选:C
2.已知,,,则( )
A. B. C. D.
【答案】A
【解析】构造函数,其中,则,所以,函数在上单调递增,所以,,即,因为,则,所以,,又因为,则,故,故.故选:A.
3.已知实数满足且,则下列不等关系一定正确的是( )
A. B. C. D.
【答案】C
【解析】因为且,所以或,
对A:若,则,若,则,A错误;
对B:∵,,∴,B错误;
对C:由或,知且,∴,C正确;
对D:当时,有,从而
当,则且,∴,D错误.故选:C
4.已知,则下列不等式不一定成立的是( )
A. B. C. D.
【答案】D
【解析】A选项,因为,所以,不等式两边同时乘以,可得,故A正确;
B选项,因为,所以,由基本不等式可得,
当且仅当,即时,等号成立,但,故等号取不到,,B正确;
C选项,,因为,,故,故,C正确;D选项,不妨设,则故选:D
5.已知,则下列不等式不一定成立的是( )
A. B. C. D.
【答案】D
【解析】A选项,,故,所以,两边同乘以得,,A成立;
B选项,因为,所以,且,由基本不等式得,故B成立;
C选项,因为,所以,故,所以,C成立;D选项,不妨取,满足,此时,故D不一定成立.故选:D
6.若实数、满足,则下列不等式中成立的是( )
A. B. C. D.
【答案】D
【解析】由题意,,所以,故D正确;
当,时,,但,,,故A,B,C错误.故选:D.
7.若两个正实数x,y满足,给出下列不等式:①;②;③;④.其中可能成立的个数为( )
A.0 B.1 C.2 D.3
【答案】C
【解析】,构造函数,所以函数在正实数集上为增函数,因为是正实数,所以由,
因此由,令,
当时,单调递减,当时,单调递增,所以,
于是有,而,所以,当且仅当时取等号,当时,,由上可知,,或,故选:C
8.(多选),则下列命题中,正确的有( )
A.若,则 B.若,则
C.若,则 D.若,则
【答案】BD
【解析】对于A:若,则无意义,故A错误;
对于B:若,则,当且仅当时,等号成立,故B正确;
对于C:由于不确定的符号,故无法判断,例如,则,故C错误;
对于D:若,则,所以,故D正确;故选:BD.
9.(多选)已知,则下列不等式一定成立的有( )
A. B. C. D.
【答案】BD
【解析】由,得,当时,得0,即;当时,得,即,综上或,上述两种情况均可得,故选项错误;
当时,得,当时,得,故B选项正确;
令,则,,从而得,故C选项错误;
由上述论证可知恒成立,故D正确.故选:BD.
10.(多选)已知a,b为实数,且,则下列不等式正确的是( )
A. B. C. D.
【答案】BCD
【解析】对于A,由,可知,,且,由不等式性质可得,所以,即A错误.
对于B,,当且仅当,即时取等号,B正确.
对于C,作差可得,所以,C正确.
对于D,,当且仅当,即时取等号,显然取不到等号,D正确.故选:BCD.
11.(多选)已知,,为正实数,下列结论正确的有( )
A. B.
C. D.
【答案】BCD
【解析】因为,,为正实数,则有:对于A:虽然,当且仅当时,等号成立,
但无法确定与1的大小关系,则对数函数的单调性无法确定,
所以的大小关系无法确定,故A错误;
对于B:因为,
当且仅当,即时,等号成立,又因为,
当且仅当,即时,等号成立,综上所述:,当且仅当时,等号成立,故B正确;
对于C:因为,
当且仅当,即时,等号成立,故C正确;
对于D:因为,当且仅当时,等号成立,所以,故D正确;
故选:BCD.
12.已知角满足,,则的取值范围是__________.
【答案】
【解析】结合题意可知:,且:,
利用不等式的性质可知:的取值范围是.
13已知函数的两个零点一个大于2,一个小于2,且,则的取值范围为______
【答案】
【解析】由的两个零点一个大于2,一个小于2可得,即,
又,设,则,解得,
即,且,故3b-8a的取值范围为.
故答案为:.
1.(2023•全国)不等式的解集为
A. B. C. D.
【答案】
【解析】,则,解得,故原不等式的解集为.故选:.
2.(2022•全国)不等式的解集是
A.,, B.,,
C.,, D.,,
【答案】
【解析】不等式,即,,即,,
解得,,.故选:.
3.(2022•上海)若实数、满足,下列不等式中恒成立的是
A. B. C. D.
【答案】
【解析】因为,所以,当且仅当时取等号,
又,所以,故正确,错误,
,当且仅当,即时取等号,故错误,故选:.
4.(2022•上海)若,则下列不等式恒成立的是
A. B. C. D.
【答案】
【解析】对于,令,,,,满足,但,故错误,
对于,,即,,
由不等式的可加性可得,,故正确,
对于,令,,,,满足,但,故错误,
对于,令,,,,满足,但,故错误.故选:.
5.(多选)(2022•新高考Ⅱ)若,满足,则
A. B. C. D.
【答案】
【解析】方法一:由可得,,
令,则,,,故错,对,
,,
故对,错,
方法二:对于,,由可得,,即,
,,故错,对,
对于,,由得,,,故对;
,,,故错误,故选:.
关系
方法
做差法
与0比较
做商法
与1比较
或
或
性质
性质内容
对称性
传递性
可加性
可乘性
同向 可加性
同向同正 可乘性
可乘方性
相关试卷
这是一份(辅导班)2027年高考数学一轮复习精讲精练 第1章 第03讲 等式与不等式的性质 讲义+随堂检测(2份,原卷版+教师版),文件包含辅导班2027年高考数学一轮复习精讲精练第1章第03讲等式与不等式的性质讲义+随堂检测教师版docx、辅导班2027年高考数学一轮复习精讲精练第1章第03讲等式与不等式的性质讲义+随堂检测原卷版docx等2份试卷配套教学资源,其中试卷共24页, 欢迎下载使用。
这是一份(辅导班)2027年高考数学一轮复习精讲精练 第1章 第05讲 一元二次不等式解法 讲义+随堂检测(2份,原卷版+教师版),文件包含辅导班2027年高考数学一轮复习精讲精练第1章第05讲一元二次不等式解法讲义+随堂检测教师版docx、辅导班2027年高考数学一轮复习精讲精练第1章第05讲一元二次不等式解法讲义+随堂检测原卷版docx等2份试卷配套教学资源,其中试卷共28页, 欢迎下载使用。
这是一份第03讲 等式与不等式的性质(复习讲义)(全国通用)(含答案)2026年高考数学一轮复习讲练测(全国通用),文件包含第03讲等式与不等式的性质复习讲义全国通用原卷版上好课2026年高考数学一轮复习讲练测全国通用docx、第03讲等式与不等式的性质复习讲义全国通用解析版上好课2026年高考数学一轮复习讲练测全国通用docx等2份试卷配套教学资源,其中试卷共25页, 欢迎下载使用。
相关试卷 更多
- 1.电子资料成功下载后不支持退换,如发现资料有内容错误问题请联系客服,如若属实,我们会补偿您的损失
- 2.压缩包下载后请先用软件解压,再使用对应软件打开;软件版本较低时请及时更新
- 3.资料下载成功后可在60天以内免费重复下载
免费领取教师福利 





.png)




