搜索
      上传资料 赚现金
      点击图片退出全屏预览

      6.1公有制为主体,多种所有制经济共同发展教案2025-2026学年统编版道德与法治八年级下册表格式

      • 124.92 KB
      • 2026-02-28 12:04:11
      • 21
      • 0
      • 教习网5043057
      加入资料篮
      立即下载
      6.1公有制为主体,多种所有制经济共同发展教案2025-2026学年统编版道德与法治八年级下册表格式第1页
      点击全屏预览
      1/5
      6.1公有制为主体,多种所有制经济共同发展教案2025-2026学年统编版道德与法治八年级下册表格式第2页
      点击全屏预览
      2/5
      还剩3页未读, 继续阅读

      人教版(2024)八年级下册(2024)公有制为主体、多种所有制经济共同发展表格教案

      展开

      这是一份人教版(2024)八年级下册(2024)公有制为主体、多种所有制经济共同发展表格教案,共5页。教案主要包含了我国基本经济制度的发展,公有制经济,非公有制经济,作用,政策等内容,欢迎下载使用。
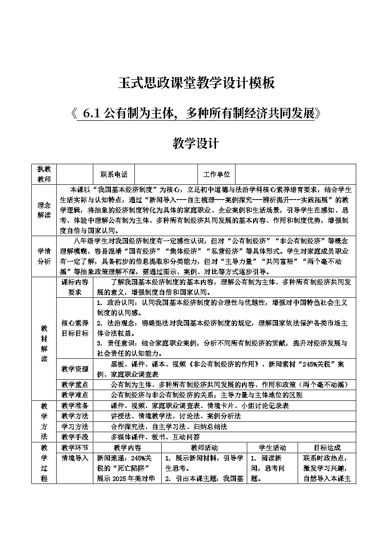
      教学设计
      执教教师
      联系电话
      工作单位
      理念解读
      本课以“我国基本经济制度”为核心,立足初中道德与法治学科核心素养培育要求,结合学生生活实际与认知特点,通过“新闻导入---自主梳理---案例探究---辨析提升---实践拓展”的教学逻辑,将抽象的经济制度转化为具体的家庭职业、企业案例和生活场景,引导学生在感知、思考、体验中理解公有制为主体、多种所有制经济共同发展的基本内容、作用和制度优势,增强制度自信与国家认同。
      学情分析
      八年级学生对我国经济制度有一定感性认识,但对“公有制经济”“非公有制经济”等概念理解模糊,容易混淆“国有经济”“集体经济”“私营经济”等具体形式。学生对家庭成员职业有一定了解,具备初步的信息提取和分类能力,但对“主导力量”“共同富裕”“两个毫不动摇”等抽象政策理解不深,需通过图示、案例、对比等方式逐步引导。




      课标内容
      要求
      了解我国基本经济制度的基本内容,理解公有制为主体、多种所有制经济共同发展的意义,增强制度自信和国家认同。
      核心素养目标目标
      1. 政治认同:认同我国基本经济制度的合理性与优越性,增强对中国特色社会主义制度的认同感。
      2. 法治观念:明确宪法对我国基本经济制度的规定,理解国家依法保护各类市场主体合法权益。
      3. 责任意识:结合家庭职业案例,分析不同所有制经济的贡献,提升对经济发展与社会责任的认知能力。
      教学资源
      黑板、课件、课本、视频《非公有制经济的作用》、新闻素材“245%关税”案例、家庭职业调查表
      教学重点
      公有制为主体、多种所有制经济共同发展的内容、作用和政策(两个毫不动摇)
      教学难点
      公有制经济与非公有制经济的关系;主导力量与主体地位的区别




      教学准备
      课件、视频、家庭职业调查表、情境卡片、小组讨论记录表
      教学方法
      讲授法、情境教学法、讨论法、案例分析法
      学习方法
      合作探究法、自主学习法、归纳总结法
      教学手段
      多媒体课件、板书、互动问答




      教学环节
      教学内容
      教师活动
      学生活动
      目标达成
      情境导入
      新闻速递:245%关税的“死亡陷阱”
      展示2025年美对华关税新闻,提问:
      (1)关税制度与我国的哪项制度密不可分?
      (2)这说明了什么?
      1. 展示新闻材料,引导学生思考。
      2. 引出本课主题:我国基本经济制度。
      3. 板书课题:6.1 公有制为主体、多种所有制经济共同发展。
      1. 阅读新闻,思考问题。
      2. 初步感知经济制度与国家发展的关系。
      3. 明确本课学习任务。
      联系时政热点,激发学习兴趣,自然导入本课主题。
      自主学习
      展示学习目标与预习任务
      阅读教材P59-61,标记问题要点:
      (1)我国基本经济制度经历了怎样的发展历程?
      (2)公有制经济包括哪些?非公有制经济包括哪些?
      (3)公有制和非公有制经济的作用分别是什么?
      (4)我国对待两者的政策是什么?
      请大家仔细阅读课本,完成下面的目标思考题,要求大字慢看,小字快读,并且用铅笔圈点勾画重难点知识
      学生自主阅读课本,并进行勾画知识点
      学生对本堂课知识点形成自己的认识,养成独立思考、生成疑问、解决问题的能力。教师在学生预习过程中加以引导、点拨。
      互助探究
      环节一:家庭职业大调查---生活中的经济成分
      展示小明家人职业案例:
      爸爸在五粮液上班、爷爷在村办煤厂工作、奶奶开燃面店、妈妈开服装店、姐姐在星巴克、哥哥在康师傅。
      提问:这些分别属于哪种经济成分
      环节二:公有制经济的主导作用
      展示国有经济涉及的领域(国防、交通、电力、通讯等),提问:
      公有制经济在我国经济中扮演什么角色
      环节三:非公有制经济的贡献---“56789”
      展示民营经济数据:
      税收贡献50%以上、GDP占比60%以上、技术创新成果70%以上、城镇就业80%以上、企业数量90%以上。
      提问:非公有制经济有什么作用?
      环节四:两个毫不动摇---我国对待两类经济的政策
      提问:
      我国对待公有制经济和非公有制经济的政策是什么?
      活动一:1. 引导学生分类判断。
      2. 讲解公有制经济:国有经济、集体经济、混合所有制中的国有成分和集体成分。
      3. 讲解非公有制经济:个体经济、私营经济、港澳台投资经济、外商投资经济
      活动二:1. 讲解国有经济的地位:国民经济的主导力量。
      2. 强调公有制为主体是实现共同富裕的基本前提。
      活动三:1. 引导学生分析数据。
      2. 讲解非公有制经济的作用:创业就业的主要领域、技术创新的重要主体、国家税收的重要来源。
      活动四:1. 讲解“两个毫不动摇”:
      ①毫不动摇巩固和发展公有制经济;
      ②毫不动摇鼓励、支持、引导非公有制经济发展。
      2. 强调两者都是社会主义市场经济的重要组成部分。
      1. 参与分类,判断经济成分。
      2. 记录各类经济成分的特点。
      1. 理解“主导力量”的含义。
      2. 记录公有制的作用。
      1. 分析数据,归纳作用。
      2. 记录非公有制经济的意义。
      1. 理解“两个毫不动摇”的内涵。
      2. 记录政策要点。
      从生活出发,理解抽象概念,增强学习兴趣。
      理解公有制经济在国家发展中的关键作用。
      理解非公有制经济在市场经济中的重要性。
      明确我国对待不同所有制经济的基本方针。
      思维拓展
      “做大蛋糕与分好蛋糕”主题讨论
      提问:
      推进共同富裕,既要“做大蛋糕”,也要“分好蛋糕”,这说明了什么?
      1. 组织小组讨论。
      2. 引导理解:公有制经济保障公平,非公有制经济激发活力。
      3. 总结:两者相辅相成,共同推动经济社会发展。
      1. 小组讨论,形成观点。
      2. 代表发言,分享理解。
      3. 记录讨论要点。
      将知识转化为价值认同,增强制度自信
      小结升华
      制度优势·发展自信
      总结本课核心知识体系,强调我国基本经济制度的优越性。
      1. 总结本课核心知识。
      2. 升华主题:公有制为主体、多种所有制经济共同发展,是中国特色社会主义制度的重要支柱。
      3. 齐读核心知识点。
      1. 聆听总结,情感共鸣。
      2. 齐读核心知识,强化记忆。
      3. 增强制度认同。
      升华情感认同,落实政治认同与责任意识,达成价值引领
      板书设计
      6.1 公有制为主体、多种所有制经济共同发展
      一、我国基本经济制度的发展
      1. 社会主义改造→公有制基础
      2. 改革开放→多种所有制发展
      3. 十九届四中全会→基本经济制度定型
      二、公有制经济
      1. 国有经济(主导力量)
      2. 集体经济
      3. 混合所有制中的国有和集体成分
      三、非公有制经济
      1. 个体经济、私营经济
      2. 港澳台投资经济、外商投资经济
      四、作用
      1. 公有制→共同富裕、公平发展
      2. 非公有制→就业、税收、创新
      五、政策:两个毫不动摇
      ①巩固和发展公有制经济
      ②鼓励、支持、引导非公有制经济
      课后反思
      本课以“新闻导入+家庭职业调查”为主线,通过生活化情境帮助学生理解抽象的经济制度概念。教学中需注意:
      1. “国有经济”与“国有企业”易混,需明确区分;
      2. “主导力量”与“主体地位”需通过对比强化理解;
      3. 广西本地可结合“广西投资集团”“柳州五菱”等实例增强代入感;
      4. 学生对社会贡献理解较浅,需通过数据与案例深化;
      5. “两个毫不动摇”是政策核心,需反复强调并联系实际。

      相关教案

      人教版(2024)八年级下册(2024)公有制为主体、多种所有制经济共同发展表格教案:

      这是一份人教版(2024)八年级下册(2024)公有制为主体、多种所有制经济共同发展表格教案,共5页。教案主要包含了我国基本经济制度的发展,公有制经济,非公有制经济,作用,政策等内容,欢迎下载使用。

      资料下载及使用帮助
      版权申诉
      • 1.电子资料成功下载后不支持退换,如发现资料有内容错误问题请联系客服,如若属实,我们会补偿您的损失
      • 2.压缩包下载后请先用软件解压,再使用对应软件打开;软件版本较低时请及时更新
      • 3.资料下载成功后可在60天以内免费重复下载
      版权申诉
      若您为此资料的原创作者,认为该资料内容侵犯了您的知识产权,请扫码添加我们的相关工作人员,我们尽可能的保护您的合法权益。
      入驻教习网,可获得资源免费推广曝光,还可获得多重现金奖励,申请 精品资源制作, 工作室入驻。
      版权申诉二维码
      初中政治 (道德与法治)人教版(2024)八年级下册(2024)电子课本 新教材

      公有制为主体、多种所有制经济共同发展

      版本: 人教版(2024)

      年级: 八年级下册(2024)

      切换课文
      欢迎来到教习网
      • 900万优选资源,让备课更轻松
      • 600万优选试题,支持自由组卷
      • 高质量可编辑,日均更新2000+
      • 百万教师选择,专业更值得信赖
      微信扫码注册
      手机号注册
      手机号码

      手机号格式错误

      手机验证码 获取验证码 获取验证码

      手机验证码已经成功发送,5分钟内有效

      设置密码

      6-20个字符,数字、字母或符号

      注册即视为同意教习网「注册协议」「隐私条款」
      QQ注册
      手机号注册
      微信注册

      注册成功

      返回
      顶部
      添加客服微信 获取1对1服务
      微信扫描添加客服
      Baidu
      map