


所属成套资源:2026届高考语文一轮复习讲义 专题精讲
十.修辞手法与语句表达效果【讲义】2026届高考语文一轮复习
展开 这是一份十.修辞手法与语句表达效果【讲义】2026届高考语文一轮复习,共15页。
核心考点及备考策略
高考考点解读
考点一 辨别并赏析修辞手法
修辞即修饰文辞,指在使用语言的过程中,利用多种语言手段以达到尽可能好的表达效果的一种语言活动。高考语言文字运用题对修辞手法的考查有两个层面:一是辨别、判断句子所用的修辞手法,二是在具体语境中分析修辞手法的构成和表达效果。备考时,我们不仅要牢固掌握常见修辞手法的特点和一般作用等知识,还要能在具体语境中迁移运用。
常见的十二种修辞手法
1.比喻
(1)定义:抓住两种不同性质的事物的相似点,用一个事物比喻另一个事物的一种修辞手法。
(2)结构:一般由本体(被比喻的事物)、喻体(用来比喻的事物)和比喻词(联系本体和喻体的词语,比喻关系的标志)三部分组成。
(3)构成条件:①本体和喻体必须是本质不同的事物;②本体和喻体之间必须有相似点;③本体和喻体的感情色彩要一致。
(4)种类:
①明喻:本体、喻体和比喻词都出现的比喻,典型形式是“甲像乙”。
例 这初秋之夜如一袭藕荷色的蝉翼一样的纱衫,飘起淡淡的哀愁。
②暗喻:又叫隐喻,本体和喻体都出现,两者之间常用“是”“成了”“变成”等词语联结典型形式是“甲是乙”。
例 那又浓又翠的景色,简直是一幅青绿的山水画。
③借喻:只出现用来代替本体的喻体(直接叙述喻体)而本体和比喻词都不出现。
例 我似乎打了一个寒噤:我就知道,我们之间已经隔了一层可悲的厚障壁了。
④博喻:连用几个比喻,从不同角度不同的相似点对同一本体进行描述。
例 层层的叶子中间,零星地点缀着些白花,有袅娜地开着的,有羞涩地打着朵儿的;正如粒粒的明珠,又如碧天里的星星,又如刚出浴的美人。
(5)作用:①化平淡为生动;②化深奥为浅显;③化抽象为具体。
2.比拟
(1)定义:根据想象把物当作人来写、把人当作物来写,或把甲物当作乙物来写的一种修辞手法。
(2)形式:事物“人化”,人“物化”,甲物“乙物化”。
(3)种类:
①拟人:把物当作人来描写,赋予物以人的情感、意志、动作等,让无生命的事物好像有生命一样能活动,让有生命的事物好像人一样有思维和情感。
例 下面溪水大概是涸了,看着有无数用为筑桥剩下的大而笨的白色石块,懒懒散散睡了一溪沟。
②拟物:把人当作物来描写,或把此物当作彼物来描写。
例 我到了自家的房外,我的母亲早已迎着出来了,接着便飞出了八岁的侄儿宏儿。
(4)作用:①增加语言的生动性和形象性;②使人或事物更加生动形象;③表意丰富,有利于表达作者鲜明的情感态度;④增强语言的亲切感。
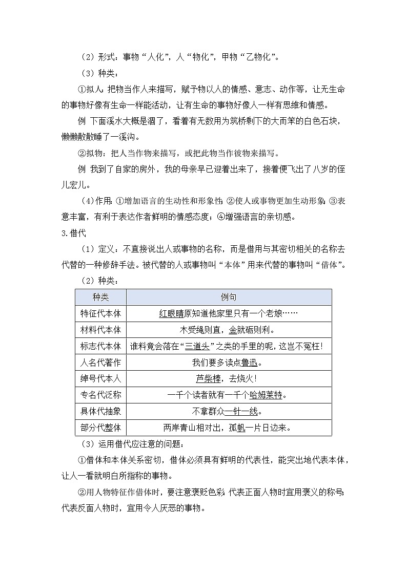
3.借代
(1)定义:不直接说出人或事物的名称,而是借用与其密切相关的名称去代替的一种修辞手法。被代替的人或事物叫“本体”用来代替的事物叫“借体”。
(2)种类:
(3)运用借代应注意的问题:
①借体和本体关系密切,借体必须具有鲜明的代表性,能突出地代表本体,让人一看就明白所指称的事物。
②用人物特征作借体时,要注意褒贬色彩:代表正面人物时宜用褒义的称号;代表反面人物时,宜用令人厌恶的事物。
(4)作用:①突出事物的本质特征,增强语言的形象性,使文笔简洁精练,语言富于变化;②引人联想,使表达收到形象突出、特点鲜明、具体生动的效果。
4.夸张
(1)定义:为了达到某种表达效果,对事物的形象、特征、作用、程度等方面着意扩大或缩小的一种修辞手法。
(2)种类:
(3)作用:①突出事物的本质;②烘托气氛增强感染力;③创造意境,以引起联想;④强化作者的某种感情。
5.对偶
(1)定义:将字数相等、意义相关或相反、结构相同或相似、用词互相对应的两个短语或句子对称地排列在一起,这种修辞手法叫对偶。
(2)种类:
(3)运用对偶应注意的问题:切忌脱离内容片面追求形式上的对仗。
(4)作用:①形式整齐,结构对称,有一种整齐均匀的美感效果;②词句凝练概括,富有表现力,能够把相关事物间的关系表现得集中鲜明;③节奏鲜明,音韵和谐,读来朗朗上口
6.排比
(1)定义:由三个或三个以上结构相同或相似、内容相关、语气一致的短语或句子排列在一起,用来加强语势、强调内容、强化感情的修辞手法叫排比。
(2)种类:
①成分排比:一个句子中的一些成分组成排比。
例 他们不会高声朗笑,不会拼死搏击,不会孤身野旅,不会背水一战。
②分句排比:一个复句的各个分句组成排比。
例 他们的品质是那样地纯洁和高尚,他们的意志是那样地坚韧和刚强,他们的气质是那样地淳朴和谦逊,他们的胸怀是那样地美丽和宽广!
(3)作用:①用于叙事,内容集中,重点突出;②用于议论,论述透彻,条分缕析;③用于抒情,气势磅礴,节奏鲜明。
7.反复
(1)定义:为了强调某个意思表达某种感情,有意重复使用某个词语、句子或句群。
(2)种类:
①接连反复。
例 沉默呵,沉默呵!不在沉默中爆发,就在沉默中灭亡。
②间隔反复。
例 君不见黄河之水天上来,奔流到海不复回。
君不见高堂明镜悲白发,朝如青丝暮成雪。
(3)作用:①强化感情;②增强气势。
8.设问
(1)定义:无疑而问,自问自答,以引起读者的注意和思考的一种修辞手法。
(2)作用:①提醒注意,引发思考;②突出某些内容,使文章有波澜;③有时出现在篇首或段首,起到引起下文或承上启下的过渡作用。
9.反问
(1)定义:用疑问句的形式表示确定的意思,以加强语气,增强表达效果的一种修辞手法。反问句句末一般用问号,有时也用叹号。
(2)种类:
①用肯定的形式表示否定。
例 你也可以说它是中国人走向现代的起点,但是,哪一个民族走向现代时的步履会像在上海那样匆促慌张自怯杂乱无章?
②用否定的形式表示肯定。
例 你不觉得我们的战士是最可爱的人吗?
10.反语
(1)定义:反语即“说反话”,故意运用跟本意相反的话语来表达本意,含有否定、讽刺以及嘲弄的意思,是一种带有强烈感情色彩的修辞手法。
(2)种类:
①讽刺反语:以揭露、批判、讽刺、嘲弄为目的,表达贬义的反语。
例 有几个“慈祥”的老板到小菜场去收集些莴苣的菜叶,用盐一浸,这就是她们难得的佳肴。
②风趣反语:为了达到风趣的效果而说的反语,字面上表达的是贬义,实际上表达的是褒义或因情深难言,或因避嫌忌说,并不包含讽刺、嘲弄之意。
例 黛玉听了睁开眼,起身笑道:“真真你就是我命中的‘天魔星’!”
(3)作用:①可以揭露、批判、讽刺和嘲弄消极方面,增强语言的表现力;②可以鲜明地表现说话人的态度和立场;③可以使语言生动有趣。
11.双关
(1)定义:双关是利用词的多义性及同音(或音近)条件,有意使语句有双重意义的一种修辞手法。
(2)种类:
①意义双关:利用词的多义性,有意使语句具有双重意义。
例 将那三春看破,桃红柳绿待如何?把这韶华打灭觅那清淡天和。(“三春”表面指暮春,又暗指元春、迎春、探春三人的境遇)
②谐音双关:利用词的同音(或音近)条件,有意使语句具有双重意义。
例 杨柳青青江水平闻郎江上唱歌声。东边日出西边雨,道是无晴还有晴。(“晴”与“情”谐音,表面上是晴天的“睛”,内含感情的“情”)
(3)作用:①使语言表达含蓄、幽默;②能加深语意,给人以深刻印象。
12.通感
(1)定义:又叫“移觉”,是在描述客观事物时,用形象的语言使感觉转移将人的视觉嗅觉味觉、触觉听觉等不同感觉互相沟通、交错。彼此挪移转换,将本来表示甲感觉的词语移用来表示乙感觉,使意象更为活泼新奇的一种修辞手法。
例 微风过处,送来缕缕清香,仿佛远处高楼上渺茫的歌声似的。
(2)作用:①能丰富表情达意的审美情趣,增强表达效果;②化抽象为具体,突出特征;③调动读者的多种感觉,激发联想。
方法点拨
一、区分几种易混淆的修辞手法
二、赏析修辞手法题“两关键”——解构成、析效果
考点二 赏析句子的表达效果
同一句话,用不同的方式表达会产生不同的表达效果,句子的表达效果与其所采用的修辞手法、句式、语体、词语、语序等有密切关系。赏析句子的表达效果题是一种基础性、综合性、应用性都很强的题目,其重在引导学生关注语言表达的形式和技巧,重视语言表达的准确、鲜明与生动。近几年,高考对这一考点进行考查时,所选情境材料均为文学性文段,考查形式主要有两种:一是比较原句与改句的表达效果;二是分析句子的表达手段,即分析取得某种语意效果的手段。
方法点拨
赏析句子的表达效果“七角度”
无论是比较原句与改句的表达效果,还是分析句子的表达手段,都可以从以下七个角度来思考:
1.句式
句式按语序分有常式句、变式句,按形式分有长句、短句和整句、散句,按陈述对象分有主动句、被动句,等等。句式不同,表达效果也不同。
2.修辞手法
语句常常运用修辞手法来增强表达效果,我们要特别关注句子在修辞上的特点,并结合具体语境分析不同的修辞手法在表情达意方面的不同作用。
3.用词特点
每一类词语都有其独特的表达效果,分析句子的表达效果还可以从分析用词的特点及其所具有的表达效果入手。重点关注以下词语:①动词,尤其是非动词活用为动词,往往能够使语言生动形象;②形容词不仅可以从形、声色等方面点出事物的特点,还能传达出作者的情感;③拟声词可以使描写生动逼真,使人如闻其声,如临其境;④叠词能增强语言的韵律感或起强调作用;⑤名词罗列,如连用二字、四字词语,概括力强,使文章语言典雅而富有韵味。
4.表达方式
这类试题的材料多为文学性语段,多用记叙、描写和抒情的表达方式。若赏析的句子为记叙性句子,则可以从叙述的人称、叙述的顺序、叙述的视角等角度入手分析其表达效果;若赏析的句子为描写性句子,则可以从描写方法(白描、工笔等)、描写角度(观察视角的高低、俯仰、远近,感官角度——视觉、听觉、嗅觉、味觉、触觉)、描写顺序等角度入手分析其表达效果;若赏析的句子为抒情性句子,则可以从抒情方式(直抒胸臆、借景抒情等)等角度入手来分析其表达效果。
5.语体色彩
口语和书面语各有特色,各有其表达效果。有时为了追求某种特定的表达效果也可以活用,即庄词谐用,谐词庄用。在比较原句与改句的表达效果时,要注意改句的语体色彩与原文段是否一致;在分析句子的表达手段时,要关注句子是否运用了某种特殊的语体及这种语体带来了怎样的表达效果。
6.语言风格
语言风格有很多,或形象生动,或简练传神,或深沉含蓄,或热情洋溢。在比较原句与改句的表达效果时,要考虑改句的语言风格与原文段的语言风格是否协调;在分析句子的表达手段时,要注意句子的语言风格及其在表情达意方面的效果。
7.事理逻辑
语句表达效果的好坏也在于表述是否符合事物发展规律,是否遵循一定顺序,如因果、轻重、先后表里等等。如原句“他有一身早练就、憋不住、使不完的劲”就比改句“他有一身用不完、压不住、早练成的劲”更符合事物发展规律,更有逻辑。
典型例题
[2025·山东·名校联盟]阅读下面的文字,完成小题。
近些年,“健康细胞”已经悄然改变城市的“肌理”。天津市沿废弃铁路打造绿植旖旎的健身步道,上海市推行“减油、减盐、减糖”的早餐食谱,多家电商平台试点饮品营养选择分级标识……这些变化的背后,是政策“工具箱”在持续发力。从制订全民健身条例、国民营养计划,到出台体重管理指导原则、各类人群食养指南来看,政策设计正从宏观规划转向精准指导。扎实推进“体重管理年”活动,需要政府搭好舞台,以制度的力量引领资源投入,为行业、单位、个人“登台唱戏”提供清晰路径和实操方案。
1.与文中画框一句所用修辞的构成完全相同的一项是( )
A.采莲南塘秋,莲花过人头;低头弄莲子,莲子清如水。(《西洲曲》)
B.红砖头的怪物,已经张着嘴巴在等待它的滋养物了。(《包身工》)
C.可是啊,北国的秋,却特别地来得清,来得静,来得悲凉。(《故都的秋》)
D.美给了别人享受,美也熨平了自己心中愁苦的皱纹。(《秦腔》)
[2025·山西·联考]阅读下面的文字,完成下面小题。
《红楼梦》中诗词数量大,样式多,内容丰富,不仅在当时前无古人,在今天也后无来者。曹雪芹不仅让诗词的作用发挥到最大,而且让大观园中的群芳成立诗社,将写诗接词由个人抒情上升到群体咏叹。诗社将《红楼梦》的诗意雅趣推向了高峰,也将其悲剧性演绎到了极致。白海棠纯洁娇艳,却挡不住秋风肆虐,“芳心一点娇无力。倩影三更月有痕”;桃花娇柔鲜妍,却经不起秋雨摧残,“泪眼观花泪易主,泪干春尽花憔悴”;柳絮洁白轻盈,却禁不住命运戕害,“空挂纤纤缕,徒垂络络丝,一任东西南北各分离”。
从而寄托了他物我合一、物极必反、人生如梦的哲学思想。
2.文中画横线的句子使用了哪些手法,说说这样写有什么效果。
[2025·广东·教学质量监测]阅读下面的文字,完成下题。
大汉与盛唐,都是历史上国力强盛的朝代,后人每念及此,没有人不会心向往之。哪怕是文弱书生,想到大汉帝国征战四方、征服西域的历史,小心脏也会激动得扑通扑通跳。在唐朝的边塞诗里,汉代英雄和边关的名字频频出现,构成了唐朝边塞诗浓浓的汉家滋味。唐朝诗人以汉武帝的穷兵黩武,影射唐朝帝王的兵火无休。汉朝在汉武帝时期达到了国家强大的巅峰,同时也在汉武帝时期用光了西汉积攒了半个多世纪的元气。战争就意味着骨肉分离,家破人亡。他们用汉朝的战争悲剧,控诉唐朝皇帝因没有能力平息边疆的战火而给人民带来深重灾难。唐朝诗人还直接拿汉朝皇帝类比唐朝的帝王。“汉皇重色思倾国”(白居易《长恨歌》),唐朝皇帝又能好到哪里去?
3.文中画横线的句子使用了引用和反问的修辞手法,请结合材料简要分析其表达效果。
[2025·湖北·调研考试]4.请结合材料,简要分析画横线句子中的修辞手法及其表达效果。
有人认为,一节只有几十分钟的太空课“算不了什么”,其实不然。一堂看似寻常的课,实际上却是准备时间久、备课成本大、技术攻关难、风险系数高的复杂工程。
既然如此,为何要大费周章?这是因为,有些东西一旦在心里播下种子,就能生根发芽。一堂生动有趣的太空课,点燃的就有可能是多姿多彩的梦想,梦想的引擎一经点燃,就能释放无可比拟的力量。
[2025·安徽·摸底考试]阅读下面的文字,完成下题。
古语云:“国将兴,必贵师而重傅;国将衰,必贱师而轻傅。”老师对个人成长、国家兴衰的重要作用不言而喻。在古代,上至帝王下至百姓,都深受尊师重道观念的影响,人们对老师恭而敬之,对道重而求之。
传统家风家训十分重视尊师重道,从家族祠堂里供奉的牌位“天地君亲师”便可略见一二。天与地指宇宙的自然之法,君是一个国家的象征,亲指父母,而师则是天地之道、君亲之道以及人生大道的觉知者和宣扬者。因此,师与天地君亲有着共尊共荣的地位。在这种理念的指导下,老师与学生的关系不只是一种职业关系,更是一种伦理关系。由于把尊师与孝亲联系在一起,“师父”的称呼也开始流行。老师和学生的这种身份伦理关系经由拜师礼而确定。拜师礼的行礼者不仅是学生,学生的父母甚至家中长者也会代表族人行跪拜礼,以示对老师的礼请和敬重。
5.文中画框的句子可改写成:“天地、君、亲、师分别指宇宙的自然之法,一个国家的象征,父母,天地之道、君亲之道以及人生大道的觉知者和宣扬者。”从语义上看二者基本相同,但原文表达效果更好,为什么?
十.修辞手法与语句表达效果【讲义】2026届高考语文一轮复习答案以及解析
1.答案:B
解析:画框的句子为复杂的借喻,将健身举措比喻为“健康细胞”将城市和居民的生活面貌比喻为“肌理”两个喻体有内在的逻辑关联,“细胞”可以作用于“肌理”。
A.顶真、谐音双关,“低头弄莲子,莲子清如水”中,“莲子”顶真,“莲”谐音双关“怜”。
B.借喻,将“包身工”比喻为“滋养物”,将资本主义的工厂比喻为“怪物”“滋养物”可以滋养“怪物”,两个喻体有内在的逻辑关联。
C.排比,“来得清,来得静,来得悲凉”三个短句构成排比。
D.暗喻,把“愁苦”比喻成“皱纹”。
故选B。
2.答案:手法:①引用“芳心一点娇无力”等诗词,增加了文学性,富有感染力;
②三个“却”构成排比,句式整齐和谐,节奏感强;更加有力地论证了“诗社将《红楼梦》的诗意雅趣推向了高峰,也将其悲剧性演绎到了极致”的观点,增强了说服力。
解析:①“芳心一点娇无力。倩影三更月有痕”“泪眼观花泪易主,泪干春尽花憔悴”“空挂纤纤缕,徒垂络络丝,一任东西南北各分离”,引用诗词,增添文化底蕴,富有感染力。
②“却挡不住秋风肆虐”“却经不起秋雨摧残”“却禁不住命运戕害”,三个“却”构成排比,句式整齐,增强了语势,节奏感强。同时,也更加有力地论证了前文的观点“诗社将《红楼梦》的诗意雅趣推向了高峰,也将其悲剧性演绎到了极致”,增强了说服力,富有形式美、音韵美、文化美。
3.答案:①引用白居易《长恨歌》中的诗句,以此为例阐述“唐朝诗人还直接拿汉朝皇帝类比唐朝的帝王”的观点,增强了说服力和语言的文化韵味;②反问句承接前一句的引用,构成类比,揭露了唐朝皇帝和汉朝皇帝“一样荒唐”的事实,语势强劲,言简意明,耐人寻味。
解析:结合语境分析,引用白居易的诗句“汉皇重色思倾国”,是作为例子阐述“唐朝诗人还直接拿汉朝皇帝类比唐朝的帝王”的观点,增强了说服力和语言的文化韵味。“唐朝皇帝又能好到哪里去?”,运用反问的修辞手法,是说唐朝皇帝好不到哪里去。该反问句承接前一句的引用,构成类比,指出唐朝皇帝和汉朝皇帝“一样荒唐”,语势强劲,言简意明,耐人寻味。
4.答案:①设问。自问自答,强调太空课的意义在于播撒航天梦的种子。②比喻。把航天梦比作能生根发芽的种子,使抽象的航天梦想具体化、形象化,生动地表达了航天梦想对孩子们成长的重要性。
解析:“既然如此,为何要大费周章”是问,“这是因为……”是答,自问自答,属于设问,突出强调太空课的意义,即可以播撒航天梦的种子。“有些东西一旦在心里播下种子,就能生根发芽”运用比喻修辞,“有些东西”指航天梦,是本体,能生根发芽的种子是喻体,化抽象为具体,化陌生为熟悉,生动形象地突出了航天梦想的重要性,即可以助力孩子们成长。
5.答案:原文在阐释天地、君、亲、师的含义时单独成句,更具针对性,有强调作用,且句式更加活泼。改句则没有这些效果。
解析:原句是“天与地指……,君是……,亲指……,而师则是……”,改句是“天地、君、亲、师分别指……”,从句式上看,原句把天地、君、亲、师的含义单独成句来解释,改句是合在一起解释,原句针对性强,更突出强调各自不同的含义,且句式相对要活泼一些。改句没有这些效果。
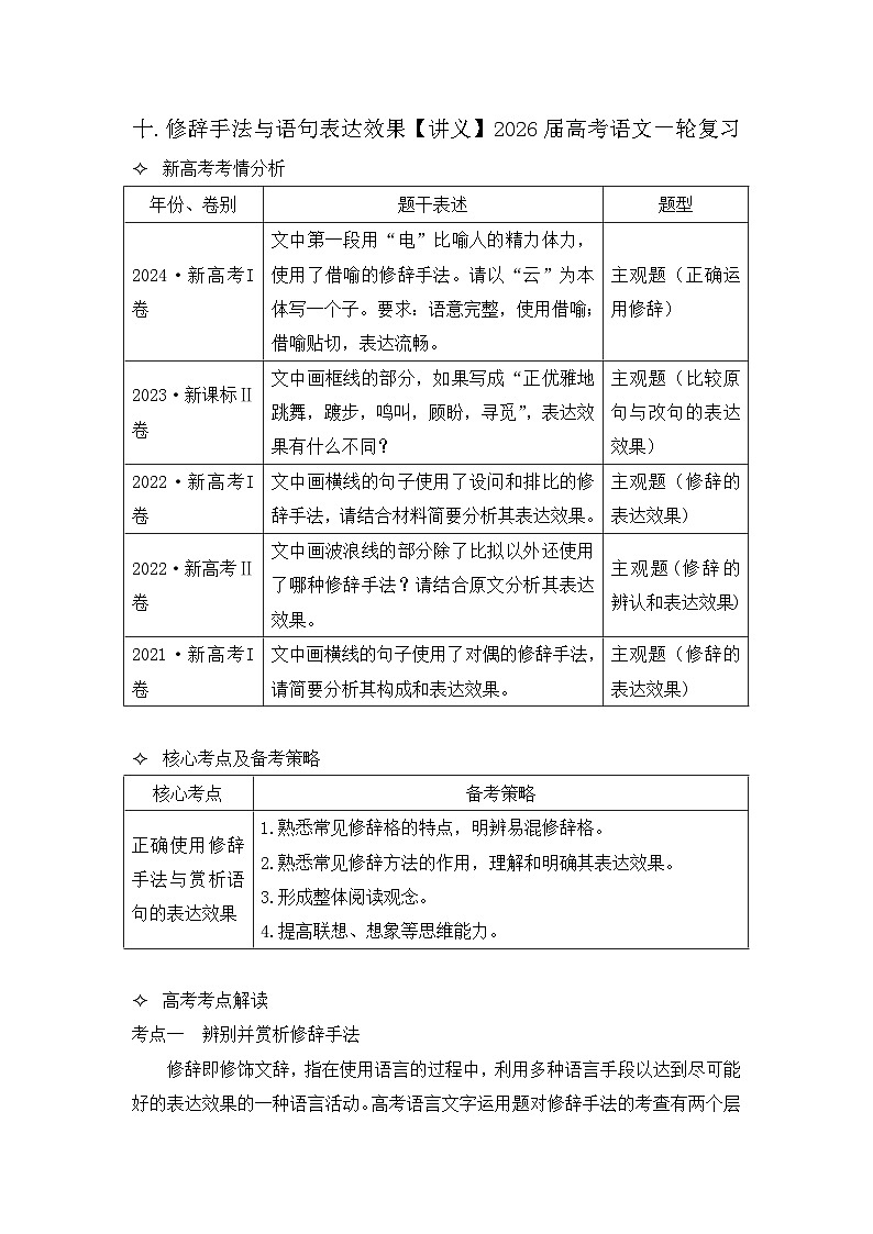
年份、卷别
题干表述
题型
2024·新高考I卷
文中第一段用“电”比喻人的精力体力,使用了借喻的修辞手法。请以“云”为本体写一个子。要求:语意完整,使用借喻;借喻贴切,表达流畅。
主观题(正确运用修辞)
2023·新课标Ⅱ卷
文中画框线的部分,如果写成“正优雅地跳舞,踱步,鸣叫,顾盼,寻觅”,表达效果有什么不同?
主观题(比较原句与改句的表达效果)
2022·新高考I卷
文中画横线的句子使用了设问和排比的修辞手法,请结合材料简要分析其表达效果。
主观题(修辞的表达效果)
2022·新高考Ⅱ卷
文中画波浪线的部分除了比拟以外还使用了哪种修辞手法?请结合原文分析其表达效果。
主观题(修辞的辨认和表达效果)
2021·新高考I卷
文中画横线的句子使用了对偶的修辞手法,请简要分析其构成和表达效果。
主观题(修辞的表达效果)
核心考点
备考策略
正确使用修辞手法与赏析语句的表达效果
1.熟悉常见修辞格的特点,明辨易混修辞格。
2.熟悉常见修辞方法的作用,理解和明确其表达效果。
3.形成整体阅读观念。
4.提高联想、想象等思维能力。
种类
例句
特征代本体
红眼睛原知道他家里只有一个老娘……
材料代本体
木受绳则直,金就砺则利。
标志代本体
谁料竟会落在“三道头”之类的手里的呢,这岂不冤枉!
人名代著作
我们要多读点鲁迅。
绰号代本人
芦柴棒,去烧火!
专名代泛称
一千个读者就有一千个哈姆莱特。
具体代抽象
不拿群众一针一线。
部分代整体
两岸青山相对出,孤帆一片日边来。
种类
释义
例句
扩大夸张
故意把一般事物往大(多、快、高、长、强……)处说。
亦余心之所善兮,虽九死其犹未悔。
缩小夸张
故意把一般事物往小(少、慢、矮、短、弱……)处说。
五岭逶迤腾细浪,乌蒙磅礴走泥丸。
超前夸张
在两件事之间,故意把后出现的事说成是先出现的或与先出现的事同时出现的。
未饮心先醉眼中流血心内成灰。
种类
释义
例句
按内容
正对
从两个角度、两个侧面表示相似相关的关系。
羁鸟恋旧林,池鱼思故渊。
反对
表示相反关系或对立关系。
忧劳可以兴国,逸豫可以亡身。
串对
上下句意义上具有承接、递进、因果、假设、条件等关系的对偶形式,也叫“流水对”。
读书破万卷,下笔如有神。
按形式
工对
字数、词性、结构平仄、用字等均符合对仗要求。
横眉冷对千夫指,俯首甘为孺子牛。
宽对
基本符合对仗要求,形式要求相对宽松。
饮马鱼惊水,穿花露滴衣。
易混修辞
区别
示例
比拟与
比喻
①比拟是仿照拟体的特征摹写本体,重点在“拟”;比喻是用喻体比方本体,重点在“喻”。②比拟的本体和拟体彼此交融,本体必须出现,拟体一般不出现;比喻的本体和喻体一主一从,本体或出现或不出现,而喻体必须出现。③判断比喻重点看名词,判断比拟重点看动词和形容词。
东西长安街成了喧嚣的黄河,它在岁月里奔腾,它又温情脉脉地展露欢颜。(“东西长安街成了喧嚣的黄河”是暗喻,“长安街”和“黄河”分别是本体和喻体。“它在岁月里奔腾”是拟物,把长安街当成了动物。“它又温情脉脉地展露欢颜”是拟人,“温情脉脉”“展露欢颜”是人的情态)
借喻与借代
①借喻重在打比方,可换成明喻;借代重在指称,不能换成明喻。②借喻的本体和喻体之间具有相似性,借代的本体和借体之间具有相关性。
①乱石穿空,惊涛拍岸,卷起千堆雪。②何以解忧?唯有杜康。(①以“雪”比喻“浪花”。②以传说中的酒圣“杜康”代指“酒”)
排比与对偶
①排比是三项或三项以上的连说,而对偶则是两项的对说。②排比不限字数,句式大体相似即可;对偶不仅要求两句字数相等,还要求结构一致。③排比中常含有反复出现的词语,对偶中则力求避免相同字词反复出现的现象。
①鱼戏莲叶东,鱼戏莲叶西,鱼戏莲叶南,鱼戏莲叶北。②志之所趋,无远弗届;穷山距海,不能限也。志之所向,无坚不入;锐兵精甲,不能御也。(①为排比,四句均用“鱼”字提挚。②为对偶中的宽对)
设问与反问
①形式上:设问是先问再回答;反问是只问不答但问题的答案却在句子之中。②作用上:设问是为了引起读者的注意,激发读者的阅读兴趣;反问是为了加强语气,明确表达某种观点或思想感情。
各位同学还不能准确区分“设问”和“反问”吗?应该不会吧!难道老师讲得还不够细致吗?(第一个问句后面有回答“应该不会吧!”,是设问。第二个问句用“难道”和“不”双重否定,表达肯定的意思,是反问)
反复与排比
①侧重不同:反复强调语气,加强情感;排比使行文有节奏感,朗朗上口,增强文章气势。②写法不同:反复是有意让一个句子或词语重复出现;排比是把结构相同或相似、意思相关、语气一致的词语或句子成串排列。③数量不同:反复是相同的词语或句子出现两次即可;排比则要求词语或句子必须有三个或三个以上。
有时反复和排比两种修辞手法也可以交织在一起。
①知否、知否?应是绿肥红瘦。②菊,花之隐逸者也;牡丹,花之富贵者也;莲,花之君子者也。③狂风吹不倒它,洪水淹不没它,严寒冻不死它,干旱旱不坏它。(①两个“知否”为连续反复。②为排比。③从整体结构看,四个句子构成排比,其中四个“它”是间隔反复)
解构成
依其结构,分析构成
比喻
把……比作……,本体是……喻体是……,两者都……有较强的相似性
比拟
把……人格化,将……(物)当作人来写;把人拟作……(物),写出了人的……(物性)
借代
用……代指……,借体是……本体是……
夸张
……(词)词义扩大/缩小/超前
对偶
上句……(词)对下……(词),两词均为……(词性),意思相反/相似/相关
排比
连续使用……(结构特点)的词语/句子,构成排比
反复
……(词语、句子)反复出现
析效果
熟记作用,分析效果
①指出该句的艺术效果(生动、形象、传神、新颖、别致,增强感染力、增强气势,等等)
②指出该词、句、段写了什么内容或所写内容的特点
③指出这样写表现了人物怎样的情感态度
相关学案
这是一份十.修辞手法与语句表达效果【讲义】2026届高考语文一轮复习,共15页。
这是一份2026届高考语文一轮复习:修辞 讲义,共13页。学案主要包含了比喻,比拟,借代,夸张,对偶,排比,设问,反问等内容,欢迎下载使用。
这是一份九.语言表达连贯、得体、简明、准确、鲜明、生动【讲义】2026届高考语文一轮复习,共13页。学案主要包含了句子复位,句子排序等内容,欢迎下载使用。
相关学案 更多
- 1.电子资料成功下载后不支持退换,如发现资料有内容错误问题请联系客服,如若属实,我们会补偿您的损失
- 2.压缩包下载后请先用软件解压,再使用对应软件打开;软件版本较低时请及时更新
- 3.资料下载成功后可在60天以内免费重复下载
免费领取教师福利 












