若您为此资料的原创作者,认为该资料内容侵犯了您的知识产权,请扫码添加我们的相关工作人员,我们尽可能的保护您的合法权益。

1/16

2/16

3/16
还剩13页未读, 继续阅读
所属成套资源:2026届高考语文一轮复习讲义 专题精讲
成套系列资料,整套一键下载
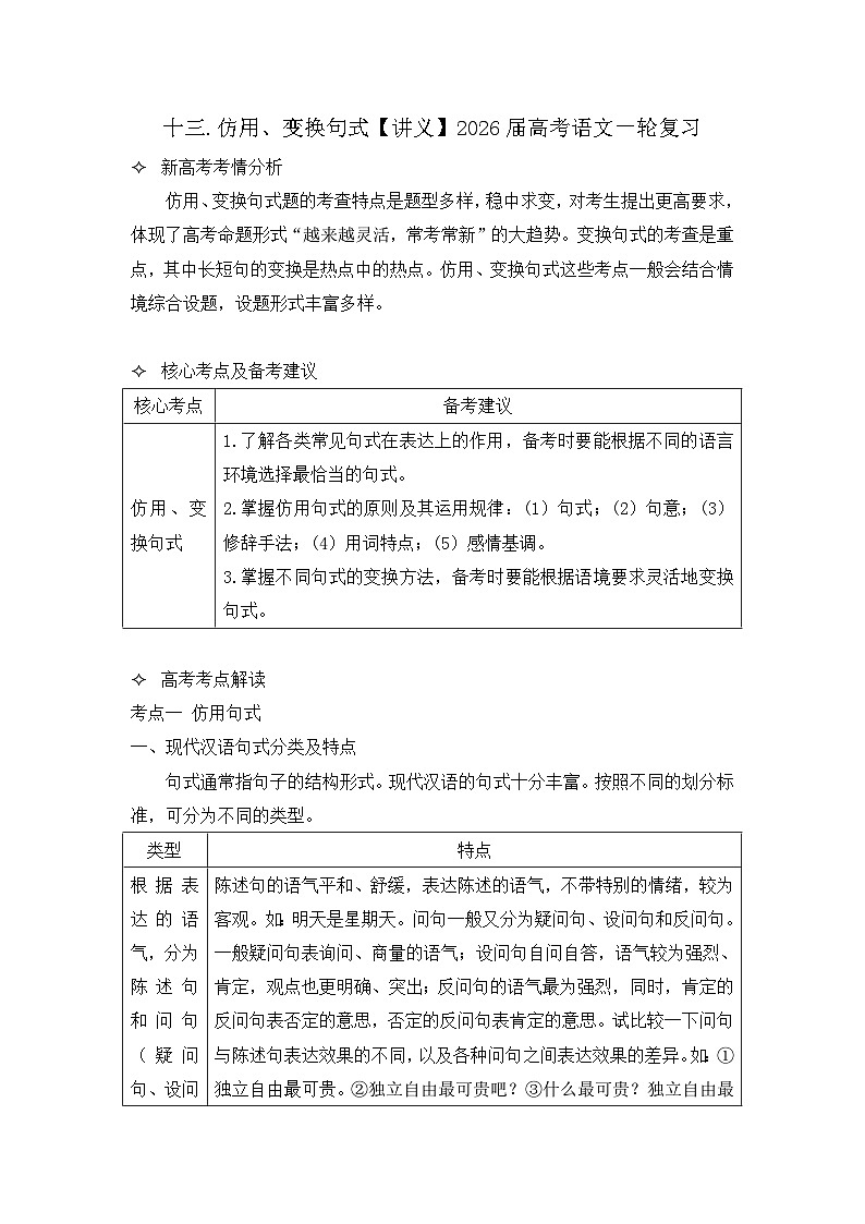
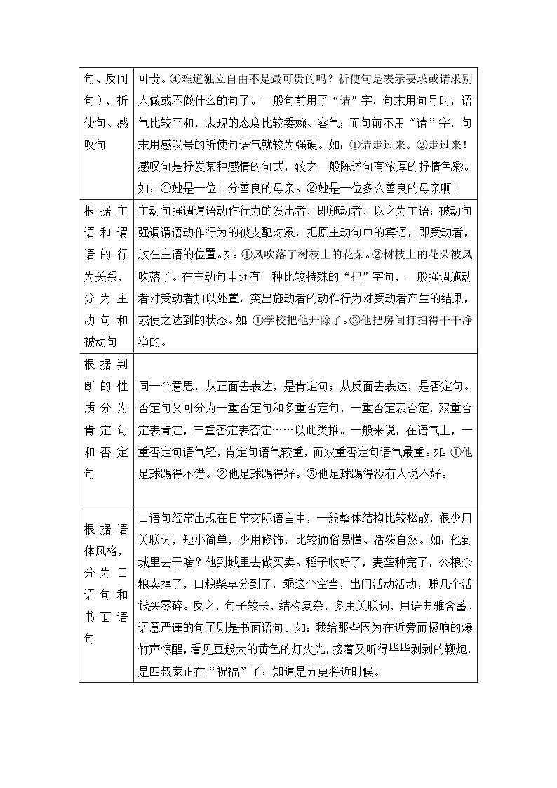
十三.仿用、变换句式【讲义】2026届高考语文一轮复习
展开相关学案
十三.仿用、变换句式【讲义】2026届高考语文一轮复习:
这是一份十三.仿用、变换句式【讲义】2026届高考语文一轮复习,共16页。学案主要包含了仿用句式,变换句式等内容,欢迎下载使用。
2025届高考语文一轮复习大单元知识清单(13)仿用、变换句式:
这是一份2025届高考语文一轮复习大单元知识清单(13)仿用、变换句式,共9页。学案主要包含了现代汉语句式分类及特点,仿用句式五种常见题型及答题要点,四声为仄声等内容,欢迎下载使用。
十四.写作【讲义】2026届高考语文一轮复习:
这是一份十四.写作【讲义】2026届高考语文一轮复习,共22页。学案主要包含了合理选材用材等内容,欢迎下载使用。
相关学案 更多
资料下载及使用帮助
版权申诉
- 1.电子资料成功下载后不支持退换,如发现资料有内容错误问题请联系客服,如若属实,我们会补偿您的损失
- 2.压缩包下载后请先用软件解压,再使用对应软件打开;软件版本较低时请及时更新
- 3.资料下载成功后可在60天以内免费重复下载
版权申诉
免费领取教师福利 












