搜索
      上传资料 赚现金

      2026届吉林省长春市榆树市一中高三下学期第五次调研考试物理试题含解析

      • 755.5 KB
      • 2026-02-24 06:44:28
      • 4
      • 0
      • 教习网用户4821646
      加入资料篮
      立即下载
      2026届吉林省长春市榆树市一中高三下学期第五次调研考试物理试题含解析第1页
      高清全屏预览
      1/17
      2026届吉林省长春市榆树市一中高三下学期第五次调研考试物理试题含解析第2页
      高清全屏预览
      2/17
      2026届吉林省长春市榆树市一中高三下学期第五次调研考试物理试题含解析第3页
      高清全屏预览
      3/17
      还剩14页未读, 继续阅读

      2026届吉林省长春市榆树市一中高三下学期第五次调研考试物理试题含解析

      展开

      这是一份2026届吉林省长春市榆树市一中高三下学期第五次调研考试物理试题含解析,共17页。试卷主要包含了考生必须保证答题卡的整洁等内容,欢迎下载使用。
      1.答题前请将考场、试室号、座位号、考生号、姓名写在试卷密封线内,不得在试卷上作任何标记。
      2.第一部分选择题每小题选出答案后,需将答案写在试卷指定的括号内,第二部分非选择题答案写在试卷题目指定的位置上。
      3.考生必须保证答题卡的整洁。考试结束后,请将本试卷和答题卡一并交回。
      一、单项选择题:本题共6小题,每小题4分,共24分。在每小题给出的四个选项中,只有一项是符合题目要求的。
      1、如图所示,为某静电除尘装置的原理图,废气先经过机械过滤装置再进入静电除尘区、图中虚线是某一带负电的尘埃(不计重力)仅在电场力作用下向集尘极迁移并沉积的轨迹,A、B两点是轨迹与电场线的交点,不考虑尘埃在迁移过程中的相作用和电荷量变化,则以下说法正确的是
      A.A点电势高于B点电势
      B.尘埃在A点的加速度大于在B点的加速度
      C.尘埃在迁移过程中做匀变速运动
      D.尘埃在迁移过程中电势能始终在增大
      2、如图,半径为d的圆形区域内有磁感应强度为B的匀强磁场,磁场垂直圆所在的平面。一带电量为q、质量为m的带电粒子从圆周上a点对准圆心O射入磁场,从b点折射出来,若α=60°,则带电粒子射入磁场的速度大小为( )
      A.B.
      C.D.
      3、三根通电长直导线垂直纸面平行固定,其截面构成一正三角形,O为三角形的重心,通过三根直导线的电流分别用I1、I2、I3表示,方向如图。现在O点垂直纸面固定一根通有电流为I0的直导线,当时,O点处导线受到的安培力大小为F。已知通电长直导线在某点产生的磁感应强度大小和电流成正比,则( )
      A.当时,O点处导线受到的安培力大小为4F
      B.当时,O点处导线受到的安培力大小为
      C.当时,O点处导线受到的安培力大小为
      D.当时,O点处导线受到的安培力大小为2F
      4、如图所示为静止的原子核在匀强磁场中发生衰变后做匀速圆周运动的轨迹,衰变后两带电粒子a、b的半径之比为45∶1,两带电粒子a、b的动能之比为117:2,下列说法正确的是( )
      A.此衰变为β衰变B.大圆为β粒子的运动轨迹
      C.小圆为α粒子的运动轨迹D.两带电粒子a、b的周期之比为10∶13
      5、如图所示,a、b、c、d为圆O上的四个点,直径ac、bd相互垂直,两根长直导线垂直圆面分别固定在b、d处,导线中通有大小相等,垂直纸面向外的电流,关于a、O、c三点的磁感应强度,下列说法正确的是
      A.都为零
      B.O点最大
      C.a、c两点方向相反
      D.a、c两点方向相同
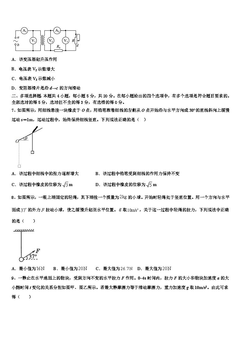
      6、如图所示电路中,变压器为理想变压器,电压表和电流表均为理想电表,a、b接在电压有效值不变的交流电源两端,R0为定值电阻,R为滑动变阻器.现将变阻器的滑片从一个位置滑动到另一位置,观察到电流表A1的示数增大了0.2A,电流表A2的示数增大了0.8A,则下列说法中正确的是( )
      A.该变压器起升压作用
      B.电压表V2示数增大
      C.电压表V3示数减小
      D.变阻器滑片是沿d→c的方向滑动
      二、多项选择题:本题共4小题,每小题5分,共20分。在每小题给出的四个选项中,有多个选项是符合题目要求的。全部选对的得5分,选对但不全的得3分,有选错的得0分。
      7、如图所示,用细线悬挂一块橡皮于O点,用铅笔靠着细线的左侧从O点开始沿与水平方向成30°的直线斜向上缓慢运动s=1m,运动过程中,始终保持细线竖直。下列说法正确的是( )
      A.该过程中细线中的张力逐渐增大B.该过程中铅笔受到细线的作用力保持不变
      C.该过程中橡皮的位移为mD.该过程中橡皮的位移为m
      8、如图所示,一根上端固定的轻绳,其下端拴一个质量为的小球。开始时轻绳处于竖直位置。用一个方向与水平面成的外力拉动小球,使之缓慢升起至水平位置。取,关于这一过程中轻绳的拉力,下列说法中正确的是( )
      A.最小值为B.最小值为C.最大值为D.最大值为
      9、一静止在水平地面上的物块,受到方向不变的水平拉力F作用。0~4s时间内,拉力F的大小和物块加速度a的大小随时间t变化的关系分别如图甲、图乙所示。若最大静摩擦力等于滑动摩擦力,重力加速度g取10m/s2。由此可求得( )
      A.物块与水平地面间的最大静摩擦力的大小为2N
      B.物块的质量等于1.5kg
      C.在0~4s时间内,合力对物块冲量的大小为6.75N・S
      D.在0~4s时间内,摩擦力对物块的冲量大小为6N・S
      10、下列说法中正确的是( )
      A.布朗微粒越大,受力面积越大,所以布朗运动越激烈
      B.在两个分子从无限远的地方不断靠近的过程中,它们的分子力先增大后减小再增大
      C.在两个分子从无限远的地方不断靠近的过程中,它们的分子势能先增大后减小
      D.两个系统达到热平衡时,它们的分子平均动能一定相同
      E.外界对封闭的理想气体做正功,气体的内能可能减少
      三、实验题:本题共2小题,共18分。把答案写在答题卡中指定的答题处,不要求写出演算过程。
      11.(6分)某同学用如图甲所示装置验证动量守恒定律.主要实验步骤如下:
      ①将斜槽固定在水平桌面上,调整末端切线水平;
      ②将白纸固定在水平地面上,白纸上面放上复写纸;
      ③用重锤线确定斜槽末端在水平地面上的投影点;
      ④让小球紧贴定位卡由静止释放,记录小球的落地点,重复多次,确定落点的中心位置;
      ⑤将小球放在斜槽末端,让小球紧贴定位卡由静止释放,记录两小球的落地点,重复多次,确定两小球落点的中心位置;
      ⑥用刻度尺测量距点的距离;
      ⑦用天平测量小球质量;
      ⑧分析数据,验证等式是否成立,从而验证动量守恒定律.
      请回答下列问题:
      (1)步骤⑤与步骤④中定位卡的位置应__________________________;
      (2)步骤④与步骤⑤中重复多次的目的是________________________;
      (3)为了使小球与碰后运动方向不变,质量大小关系为__________(选填“”、“”或“”);
      (4)如图乙是步骤⑥的示意图,则步骤④中小球落点距点的距离为___________________.
      12.(12分)某同学准备利用下列器材测量干电池的电动势和内电阻。
      A.待测干电池两节,每节电池电动势约为1.5V,内阻约几欧姆
      B.直流电压表V1、V2,量程均为3V,内阻约为3kΩ
      C定值电阻R0未知
      D.滑动变阻器R,最大阻值Rm
      E.导线和开关
      (1)根据如图甲所示的实物连接图,在图乙方框中画出相应的电路图______。
      (2)实验之前,需要利用该电路图测出定值电阻R0,方法是先把滑动变阻器R调到最大阻值Rm,再闭合开关,电压表V1和V2的读数分别为U10、U20,则R0=___________(用Um、U10、U20、Rm表示)
      (3)实验中移动滑动变阻器触头,读出电压表V1和V2的多组数据U1、U2,描绘出U2-U1图象如图丙所示,图中直线斜率为k,与纵轴的截距为a,则两节干电池的总电动势E=___________,总内阻r=___________(用k、a、R0表示)。
      四、计算题:本题共2小题,共26分。把答案写在答题卡中指定的答题处,要求写出必要的文字说明、方程式和演算步骤。
      13.(10分)如图为在密闭容器内一定质量的理想气体由状态A变为状态B的压强P随体积V的变化关系图像。
      (1)用分子动理论观点论证状态A到状态B理想气体温度升高;
      (2)若体积VB:VA=5:3,温度TA=225K,求TB。
      14.(16分)一半径为R10cm的半圆形玻璃砖放置在竖直平面上,其截面如图所示。图中O为圆心,MN为竖直方向的直径。有一束细光线自O点沿水平方向射入玻璃砖,可以观测到有光线自玻璃砖右侧射出,现将入射光线缓慢平行下移,当入射光线与O点的距离为h6cm时,从玻璃砖右侧射出的光线刚好消失。已知光在真空中的传播速度为c3108 m/s,则:
      (1)此玻璃的折射率为多少;
      (2)若h 5cm,求光在玻璃砖中传播的时间。
      15.(12分)如图所示,真空中两细束平行单色光a和b从一透明半球的左侧以相同速率沿半球的平面方向向右移动,光始终与透明半球的平面垂直.当b光移动到某一位置时,两束光都恰好从透明半球的左侧球面射出(不考虑光在透明介质中的多次反射后再射出球面).此时a和b都停止移动,在与透明半球的平面平行的足够大的光屏M上形成两个小光点.已知透明半球的半径为R,对单色光a和b的折射率分别为和,光屏M到透明半球的平面的距离为L=(+)R,不考虑光的干涉和衍射,真空中光速为c,求:
      (1)两细束单色光a和b的距离d
      (2)两束光从透明半球的平面入射直至到达光屏传播的时间差△t
      参考答案
      一、单项选择题:本题共6小题,每小题4分,共24分。在每小题给出的四个选项中,只有一项是符合题目要求的。
      1、B
      【解析】沿电场线方向电势降低,由图可知,B点的电势高于A点电势,故A错误;由图可知,A点电场线比B点密集,因此A点的场强大于B点场强,故A点的电场力大于B点的电场力, 则A点的加速度大于B点的加速度,故B正确;放电极与集尘极间建立非匀强电场,尘埃所受的电场力是变化的.故粒子不可能做匀变速运动,故C错误;由图可知,开始速度方向与电场力方向夹角为钝角,电场力做负功,电势能增大;后来变为锐角,电场力做正功,电势能减小;对于全过程而言,根据电势的变化可知,电势能减小,故D错误.故选B.
      点睛:本题考查考查分析实际问题工作原理的能力,解题时要明确电场线的分布规律,并且能抓住尘埃的运动方向与电场力方向的关系是解题突破口.
      2、B
      【解析】
      由几何关系可知,粒子运动的轨道半径为
      由洛伦兹力提供向心力可知
      可得
      故选B。
      3、C
      【解析】
      根据安培定则画出在O点的磁感应强度的示意图如图所示
      当时,三根导线在O点产生的磁感应强度大小相等,设为,根据磁场叠加原理可知,此时O点的磁感应强度为
      此时O点处对应的导线的安培力
      AB.由于通电长直导线在某点产生的磁感应强度大小和电流成正比,当时,则有

      根据磁场叠加原理可知,此时O点的磁感应强度为
      此时O点处对应的导线的安培力
      故AB错误;
      C.当时,有

      如图所示
      根据磁场叠加原理可知
      此时O点处对应的导线的安培力
      故C正确;
      D.当时,有

      如图所示
      根据磁场叠加原理可知
      此时O点处对应的导线的安培力
      故D错误。
      故选C。
      4、D
      【解析】
      ABC.根据动量守恒定律可知两带电粒子动量相等。由两圆外切可知,此为衰变,由得大圆为粒子轨迹,ABC项错误;
      D.由得
      根据动量守恒定律以及动量与动能的关系有

      根据周期公式可知
      D项正确。
      故选D。
      5、C
      【解析】
      根据右手螺旋定则,d处导线在点产生的磁场方向水平向左,b处导线在点产生的磁场方向水平向右,合成后磁感应强度等于1. d在c处产生的磁场方向垂直于cd偏左上,b在c出产生的磁场方向垂直bc偏右上,则根据平行四边形定则,知c处的磁场方向竖直向上;同理可知,a处的磁场方向竖直向下;则选项C正确,ABD错误.故选C.
      点睛:解决本题的关键掌握右手螺旋定则判断电流与其周围磁场方向的关系,会根据平行四边形定则进行合成.
      6、C
      【解析】
      A.由公式


      该变压器起降压作用,故A错误;
      B.由于a、b接在电压有效值不变的交流电源两端,则电压表V1示数不变,由理相变压器原公式
      可知,电压表V2示数不变,故B错误;
      C.电压表V3的示数
      由于U2不变,I2增大,则U3减小,故C正确;
      D.由
      且U2不变,I2增大,R应减小,则滑片应沿方向滑动,故D错误。
      故选C。
      二、多项选择题:本题共4小题,每小题5分,共20分。在每小题给出的四个选项中,有多个选项是符合题目要求的。全部选对的得5分,选对但不全的得3分,有选错的得0分。
      7、BC
      【解析】
      AB.铅笔缓慢移动,则橡皮块处于平衡状态,则细绳的拉力等于橡皮块的重力不变,铅笔受到的细绳的作用力等于两边细绳拉力的矢量和,由于两边拉力不变,两力所成的角度也不变,可知合力不变,即铅笔受到细线的作用力保持不变,选项A错误,B正确;
      CD.由几何关系可知橡皮块的位移
      选项C正确,D错误;
      故选BC。
      8、AC
      【解析】
      应用极限法。静止小球受重力、外力、绳拉力,如图。
      AB.当力三角形为直角时
      故A正确,B错误;
      CD.当力三角形为直角时
      故C正确,D错误。
      故选AC。
      9、BC
      【解析】
      A.t=1s时,物体开始运动,故此时的拉力等于物体的最大静摩擦力,故有
      故A错误;
      B.根据牛顿第二定律有
      代入得
      故B正确;
      C.在v-t图象中,与时间轴所围面积为物体的速度,则有
      由动量定理可得
      故C正确;
      D.在0~4s时间内,F的冲量为
      则摩擦力冲量为
      故D错误。
      故选BC。
      10、BDE
      【解析】
      颗粒越小,温度越高,布朗运动越剧烈;根据分子力和分子距离的图像和分子势能和分子之间距离图像,分析分子力和分子势能随r的变化情况;两个系统达到热平衡时,温度相同;根据热力学第一定律判断。
      【详解】
      A.布朗运动微粒越大,受力面积越大,液体分子从各个方向对悬浮粒子撞击作用的越趋于平衡,所以布朗运动越不剧烈,故A错误;
      B.在两个分子从无限远的地方不断靠近的过程中,它们的分子力先增大后减小再增大,如图所示:
      故B正确;
      C.在两个分子从无限远的地方不断靠近的过程中,它们的分子势能先减小后增大,如图所示:
      故C错误;
      D.温度是分子平均动能的标志,两个系统达到热平衡时,温度相同,它们的分子平均动能一定相同,故D正确;
      E.根据热力学第一定律:
      外界对封闭的理想气体做正功,但气体和外界的热交换不明确,气体的内能可能减少,故E正确。
      故选BDE。
      三、实验题:本题共2小题,共18分。把答案写在答题卡中指定的答题处,不要求写出演算过程。
      11、(1)保持不变; (2)减少实验误差; (3)>; (4)0.3723(0.3721—0.3724)
      【解析】
      解:(1)为使入射球到达斜槽末端时的速度相等,应从同一位置由静止释放入射球,即步骤⑤与步骤④中定位卡的位置应保持不变;
      (2) 步骤④与步骤⑤中重复多次的目的是减小实验误差;
      (3)为了使小球与碰后运动方向不变,、质量大小关系为;
      (4)由图示刻度尺可知,其分度值为1mm,步骤④中小球落点距点的距离为.
      12、
      【解析】
      (1)由实物图可知电路的连接方式,得出的实物图如图所示:
      (2)由图可知,V2测量R0与R两端的电压,V1测量R两端的电压,则R0两端的电压U20﹣U10;由欧姆定律可知:R0Rm;
      (3)由闭合电路欧姆定律可知:E=U2r,变形得:,结合图象有:,,解得;,。
      四、计算题:本题共2小题,共26分。把答案写在答题卡中指定的答题处,要求写出必要的文字说明、方程式和演算步骤。
      13、 (1)理想气体由状态A变为状态B,体积增大,单位体积内的分子数减少,而压强要增大,只能增加分子的平均动能,即升高温度,所以该过程中理想气体的温度升高;(2)625K
      【解析】
      (1)理想气体由状态A变为状态B,体积增大,单位体积内的分子数减少,而压强要增大,只能增加分子的平均动能,即升高温度,所以该过程中理想气体的温度升高。
      (2)由理想气体状态方程有
      由图像可知
      解得
      14、 (1);(2)
      【解析】
      设此光线的临界角为C。
      (1) 根据题意可知,当入射光线与O点的距离为h时,从玻璃砖射出的光线刚好消失,光线恰好在MN圆弧面上发生了全反射,作出光路图,如图
      根据几何知识得

      解得
      (2)若h 5cm,光在MN圆弧面上的入射角
      光在MN圆弧面上发生全反射,光路如图
      光在玻璃砖中传播的时间

      解得
      15、(1) (2)
      【解析】
      (1)由得,透明半球对光和光的临界角分别为60°和30°,画出光路如图
      、为两单色光在透明半球面的出射点,折射光线在光屏上形成光点为和,、沿切线方向.由几何关系得
      (2) 光在透明介质中的速度
      传播时间
      光屏到透明半球的平面的距离为,
      故光在真空中传播的时间

      光在透明介质中的速度,
      传播时间
      在真空中,由几何关系得


      点睛:处理本题的关键:1、熟练掌握、应用几何光学基本公式①;②.2、利用平面几何的知识找准光束通过的路程.

      相关试卷

      2026届吉林省长春市榆树市一中高三下学期第五次调研考试物理试题含解析:

      这是一份2026届吉林省长春市榆树市一中高三下学期第五次调研考试物理试题含解析,共17页。试卷主要包含了考生必须保证答题卡的整洁等内容,欢迎下载使用。

      2026届吉林省长春市高三下学期第五次调研考试物理试题含解析:

      这是一份2026届吉林省长春市高三下学期第五次调研考试物理试题含解析,共18页。试卷主要包含了答题时请按要求用笔等内容,欢迎下载使用。

      2026届吉林省长春市名校高三下学期第五次调研考试物理试题含解析:

      这是一份2026届吉林省长春市名校高三下学期第五次调研考试物理试题含解析,共14页。

      资料下载及使用帮助
      版权申诉
      • 1.电子资料成功下载后不支持退换,如发现资料有内容错误问题请联系客服,如若属实,我们会补偿您的损失
      • 2.压缩包下载后请先用软件解压,再使用对应软件打开;软件版本较低时请及时更新
      • 3.资料下载成功后可在60天以内免费重复下载
      版权申诉
      若您为此资料的原创作者,认为该资料内容侵犯了您的知识产权,请扫码添加我们的相关工作人员,我们尽可能的保护您的合法权益。
      入驻教习网,可获得资源免费推广曝光,还可获得多重现金奖励,申请 精品资源制作, 工作室入驻。
      版权申诉二维码
      欢迎来到教习网
      • 900万优选资源,让备课更轻松
      • 600万优选试题,支持自由组卷
      • 高质量可编辑,日均更新2000+
      • 百万教师选择,专业更值得信赖
      微信扫码注册
      手机号注册
      手机号码

      手机号格式错误

      手机验证码 获取验证码 获取验证码

      手机验证码已经成功发送,5分钟内有效

      设置密码

      6-20个字符,数字、字母或符号

      注册即视为同意教习网「注册协议」「隐私条款」
      QQ注册
      手机号注册
      微信注册

      注册成功

      返回
      顶部
      学业水平 高考一轮 高考二轮 高考真题 精选专题 初中月考 教师福利
      添加客服微信 获取1对1服务
      微信扫描添加客服
      Baidu
      map