


2026届吉林省高中学高三下学期第五次调研考试物理试题含解析
展开 这是一份2026届吉林省高中学高三下学期第五次调研考试物理试题含解析,共15页。试卷主要包含了考生必须保证答题卡的整洁等内容,欢迎下载使用。
1.答卷前,考生务必将自己的姓名、准考证号、考场号和座位号填写在试题卷和答题卡上。用2B铅笔将试卷类型(B)填涂在答题卡相应位置上。将条形码粘贴在答题卡右上角"条形码粘贴处"。
2.作答选择题时,选出每小题答案后,用2B铅笔把答题卡上对应题目选项的答案信息点涂黑;如需改动,用橡皮擦干净后,再选涂其他答案。答案不能答在试题卷上。
3.非选择题必须用黑色字迹的钢笔或签字笔作答,答案必须写在答题卡各题目指定区域内相应位置上;如需改动,先划掉原来的答案,然后再写上新答案;不准使用铅笔和涂改液。不按以上要求作答无效。
4.考生必须保证答题卡的整洁。考试结束后,请将本试卷和答题卡一并交回。
一、单项选择题:本题共6小题,每小题4分,共24分。在每小题给出的四个选项中,只有一项是符合题目要求的。
1、P、Q两种不同波长的光,以相同的入射角从玻璃射向空气,P光发生全反射,Q光射入空气,则( )
A.玻璃对P光的折射率小于对Q光的折射率
B.玻璃中P光的波长大于Q光的波长
C.玻璃中P光的速度大于Q光的速度
D.P光的光子能量大于Q光的光子能量
2、对以下几位物理学家所做的科学贡献,叙述正确的是( )
A.德布罗意认为任何一个运动的物体,小到电子、质子、中子,大到行星、太阳都有一种波与之相对应,这种波叫物质波
B.爱因斯坦通过对黑体辐射现象的研究,提出了量子说
C.卢瑟福通过a粒子散射实验,发现了质子和中子,提出了原子的核式结构模型
D.贝克勒尔通过对氢原子光谱的分析,发现了天然放射现象
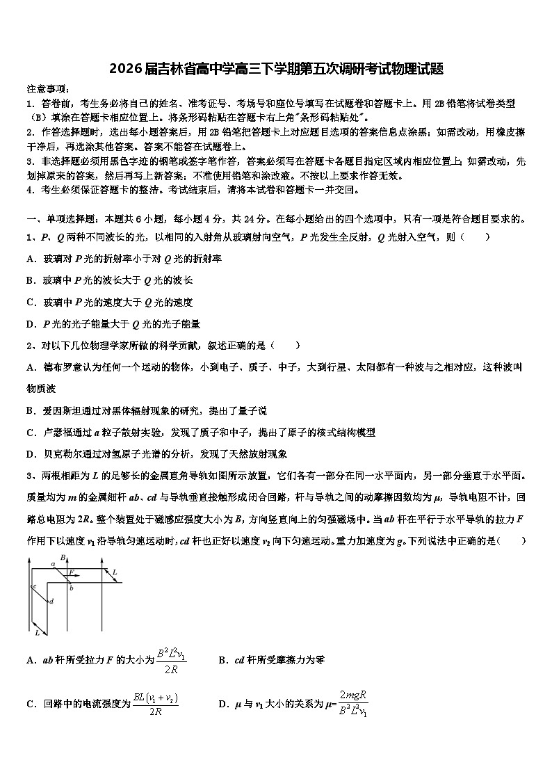
3、两根相距为L的足够长的金属直角导轨如图所示放置,它们各有一部分在同一水平面内,另一部分垂直于水平面。质量均为m的金属细杆ab、cd与导轨垂直接触形成闭合回路,杆与导轨之间的动摩擦因数均为μ,导轨电阻不计,回路总电阻为2R。整个装置处于磁感应强度大小为B,方向竖直向上的匀强磁场中。当ab杆在平行于水平导轨的拉力F作用下以速度v1沿导轨匀速运动时,cd杆也正好以速度v2向下匀速运动。重力加速度为g。下列说法中正确的是( )
A.ab杆所受拉力F的大小为B.cd杆所受摩擦力为零
C.回路中的电流强度为D.μ与v1大小的关系为μ=
4、真空中某静电场电场线的分布如图所示,图中P、Q两点关于点电荷q1水平对称。P、Q两点电场强度的大小分别为、,电势分别为、。一个带电粒子沿虚线轨迹从M移动至N。以下选项正确的有( )
A.
B.
C.此带电粒子带正电,它的电势能先变大后变小
D.此带电粒子带负电,它的电势能先变大后变小
5、如图甲所示电路,理想变压器原线圈输入电压如图乙所示,副线圈电路中R0为定值电阻,R是滑动变阻器,C为耐压值为22V的电容器,所有电表均为理想电表。下列说法正确的是( )
A.副线圈两端电压的变化频率为0.5Hz
B.电流表的示数表示的是电流的瞬时值
C.滑动片P向下移时,电流表A1和A2示数均增大
D.为保证电容器C不被击穿,原副线圈匝数比应小于10:1
6、一物体沿竖直方向运动,以竖直向上为正方向,其运动的图象如图所示下列说法正确的是
A.时间内物体处于失重状态
B.时间内物体机械能守恒
C.时间内物体向下运动
D.时间内物体机械能一直增大
二、多项选择题:本题共4小题,每小题5分,共20分。在每小题给出的四个选项中,有多个选项是符合题目要求的。全部选对的得5分,选对但不全的得3分,有选错的得0分。
7、有关对热学的基础知识理解正确的是________。
A.液体的表面张力使液体的表面有扩张的趋势
B.低温的物体可以自发把热量传递给高温的物体,最终两物体可达到热平衡状态
C.当装满水的某一密闭容器自由下落时,容器中的水的压强为零
D.空气相对湿度越大时,空气中水蒸气压强越接近同温度水的饱和汽压,水蒸发变慢
E. 在“用油膜法测分子直径”的实验中,作出了把油膜视为单分子层、忽略油酸分子间的间距并把油酸分子视为球形这三方面的近似处理
8、以点电荷A、B的连线为x轴,以点电荷B为坐标原点建立如图所示的坐标系,点电荷A、B带电量分别为q1、q2,间距为x0。一电子以一定的初速度进入该电场,由靠近坐标原点的位置沿x轴正方向运动,其电势能的变化如图中实线所示,图线与x轴交点的横坐标为x1,图线最高点对应的横坐标为x2,则下列判断正确的是
A.0–x1之间电场强度沿x轴正方向B.A电荷带正电,B电荷带负电
C.D.
9、如图所示,半圆形圆弧轨道固定在竖直面内,直径AD水平,一个质量为m的物块从A点以一定的初速度沿圆弧轨道向下运动,物块恰好匀速率沿圆弧轨道运动到最低点C,运动到B点时物块与圆心O的连线与竖直方向的夹角为,重力加速度为g,物块可视为质点,则
A.物块在B点受到轨道支持力的大小等于mgcs
B.物块在B点受到轨道摩擦力的大小等于mgsin
C.物块在B点时与轨道间的动摩擦因数等于tan
D.物块从A点运动到C点的过程中,受到轨道的作用力不断增大
10、如图所示,分别在M、N两点固定放置带电荷量分别为+Q和-q(Q>q)的点电荷,以MN连线的中点O为圆心的圆周上有A、B、C、D四点。以下判断正确的是( )
A.A点的电场强度小于B点的电场强度
B.C点的电场强度方向跟D点的电场强度方向相同
C.A、C两点间的电势差等于A、D两点间的电势差
D.试探电荷+q在A点的电势能大于在B点的电势能
三、实验题:本题共2小题,共18分。把答案写在答题卡中指定的答题处,不要求写出演算过程。
11.(6分)为了测量木块与木板间的动摩擦因数μ,某小组使用DIS位移传感器设计了如图甲所示实验装置,让木块从倾斜木板上一点A由静止释放,位移传感器可以测出木块到传感器的距离.位移传感器连接计算机,描绘出滑块相对传感器的距离x随时间t的变化规律如图乙所示.
(1)根据上述图线,计算0.4 s时木块的速度大小v=______ m/s,木块加速度a=______ m/s2(结果均保留2位有效数字).
(2)在计算出加速度a后,为了测定动摩擦因数μ,还需要测量斜面的倾角θ(已知当地的重力加速度g),那么得出μ的表达式是μ=____________.(用a,θ,g表示)
12.(12分) (1)在“测定金属丝的电阻率”实验中,先用螺旋测微器测出金属丝的直径,测量示数如图甲所示,则金属丝的直径d=__________mm。
(2)在测定电源电动势和内阻的实验中,实验室仅提供下列实验器材:
A.干电池两节,每节电动势约为1.5V,内阻约几欧姆
B.直流电压表V1、V2,量程均为0~3V,内阻约为3kΩ
C.电流表,量程0.6A,内阻小于1Ω
D.定值电阻R3,阻值为5Ω
E.滑动变阻器R,最大阻值50Ω
F.导线和开关若干
①如图乙所示的电路是实验室测定电源的电动势和内阻的电路图,按该电路图组装实验器材进行实验,测得多组U2、Ⅰ数据,并画出U2-Ⅰ图像,求出电动势和内电阻。电动势和内阻的测量值均偏小,产生该误差的原因是__________,这种误差属于__________(填“系统误差”或“偶然误差”)。
②实验中移动滑动变阻器触头,读出电压表V1和V2的多组数据U1、U2,描绘出U1一U2图像如图丙所示,图线斜率为k,与横轴的截距为a,则电源的电动势E=__________,内阻r=_________(用k、a、R0表示)。
四、计算题:本题共2小题,共26分。把答案写在答题卡中指定的答题处,要求写出必要的文字说明、方程式和演算步骤。
13.(10分)如图所示,竖直平面内有一直角坐标系xOy,x轴沿水平方向。第二、三象限有垂直于坐标平面向里的匀强磁场,与x轴成θ=37°角的绝缘细杆固定在二、三象限;第四象限同时存在着竖直向上的匀强电场和垂直于坐标平面向里、磁感应强度大小为B的匀强磁场,一质量为m、电荷量为q的带电小球a穿在细杆上沿细杆匀速下滑,在N点脱离细杆恰能沿圆周轨道运动到x轴上的A点,且速度方向垂直于x轴。已知A点到坐标原点O的距离为,小球a与绝缘细杆的动摩擦因数μ=0.5;,重力加速度为g,空气阻力忽略不计。求:
(1)带电小球的电性及电场强度的大小E;
(2)第二、三象限里的磁场的磁感应强度大小B1与第四象限磁感应强度B之比,=?
(3)当带电小球a刚离开A点竖直向上运动时,从y轴正半轴距原点O为4l的P点(图中未画出)以某一初速度水平向右平抛一个不带电的绝缘小球b,a、b两球刚好在第一象限某点相碰,则b球的初速度为多大?
14.(16分)如图所示.在距水平地面高h=0.80m的水平桌面一端的边缘放置一个质量m=0.80kg的木块B,桌面的另一端有一块质量M=1.0kg的木块A以初速度v0=4.0m/s开始向着木块B滑动,经过时间t=0.80s与B发生碰撞,碰后两木块都落到地面上,木块B离开桌面后落到地面上的D点.设两木块均可以看作质点,它们的碰撞时间极短,且已知D点距桌面边缘的水平距离s=0.60m,木块A与桌面间的动摩擦因数μ=0.15,重力加速度取g=10m/s1.求:
(1)木块B离开桌面时的速度大小;
(1)两木块碰撞前瞬间,木块A的速度大小;
(3)两木块碰撞后瞬间,木块A的速度大小.
15.(12分)如图所示的空间中有一直角坐标系Oxy,第一象限内存在竖直向下的匀强电场,第四象限x轴下方存在沿x轴方向足够长,宽度m的匀强磁场,磁场方向垂直纸面向外,磁感应强度大小B=0.4T,一带正电粒子质量m=3.2×10-4kg、带电量q=0.16C,从y轴上的P点以v0=1.0×103m/s的速度水平射入电场,再从x轴上的Q点进入磁场,已知OP=9m,粒子进入磁场时其速度方向与x轴正方向夹角θ=,不计粒子重力,求:
(1)OQ的距离;
(2)粒子的磁场中运动的半径;
(3)粒子在磁场中运动的时间;(π值近似取3)
参考答案
一、单项选择题:本题共6小题,每小题4分,共24分。在每小题给出的四个选项中,只有一项是符合题目要求的。
1、D
【解析】
A.根据临界角公式,光束的折射率小,光束的折射率大,故A错误;
B.在玻璃球体中,光的波长
是光在真空中的波长,光的折射率大,频率大,在真空中的波长短,由知在玻璃球体中,光的波长小于光的波长,故B错误;
C.根据可知玻璃中光的速度小于光的速度,故C错误;
D.光的折射率大,频率大,根据可知光的光子能量大,所以光的光子能量大于光的光子能量,故D正确。
故D正确。
2、A
【解析】
A.德布罗意认为任何一个运动的物体,小到电子、质子、中子,大到行星、太阳都有一种波与之相对应,这种波叫物质波,故A正确;
B.普朗克通过对黑体辐射现象的研究,提出了量子说,故B错误;
C.卢瑟福通过a粒子散射实验,提出了原子的核式结构模型,该实验没有发现质子和中子,故C错误;
D.贝克勒尔发现了天然放射现象,但并不是通过对氢原子光谱的分析发现的,故D错误。
故选A。
3、D
【解析】
A.导体ab切割磁感线时产生沿ab方向,产生感应电动势,导体cd向下匀速运动,未切割磁感线,不产生感应电动势,故整个电路的电动势为导体ab产生的,大小为:
①
感应电流为:
②
导体ab受到水平向左的安培力,由受力平衡得:
③
解得:
④
AC错误;
B.导体棒cd匀速运动,在竖直方向受到摩擦力和重力平衡,有:
⑤
即导体棒cd摩擦力不为零,B错误;
D.联立②⑤式解得,D正确。
故选D。
4、D
【解析】
A.由图P点电场线密,电场强度大,则
EP>EQ
故A错误;
B.沿电场线的方向电势降低,电场线越密的电势降落越快,反之逆着电场线的方向电势升高,电场线越密的电势升高越快,则
故B错误;
CD.根据运动轨迹判定粒子受到斥力作用,q1为负电荷,所以此带电粒子也带负电,电场能先增大后减,故D正确。
故选D。
5、C
【解析】
A.根据图乙知交流电周期为0.02s,周期与频率的关系为
所以频率为50Hz,故A错误;
B.电流表、电压表的示数表示的都是有效值,故B错误;
C.滑动变阻器的触头向下滑动,电阻减小,而副线圈电压不变,副线圈电流增大,由P=UI可得副线圈的输出功率变大,变压器的输入功率等于输出功率增大,所以输入电流也变大,即两个电流表的示数都增大,故C正确;
D.由题意知,原线圈的最大电压为311V,而电容器的耐压值为22V,即为最大值,根据原副线圈的变压比
可知匝数比应大于,故D错误。
故选C。
6、D
【解析】A、以竖直向上为正方向,在图象中,斜率代表加速度,可知时间内物体向上做加速运动,加速度的方向向上,处于超重状态故A错误;
B、由图可知, 时间内物体向上做匀速直线运动,动能不变,重力势能增大,所以机械能增大故B错误;
C、由图可知, 时间内物体向上做减速运动故C错误;
D、时间内物体向上做加速运动,动能增大,重力势能也增大; 时间内物体向上做匀速直线运动,动能不变,重力势能增大,所以时间内物体机械能一直增大故D正确.
故选:D
二、多项选择题:本题共4小题,每小题5分,共20分。在每小题给出的四个选项中,有多个选项是符合题目要求的。全部选对的得5分,选对但不全的得3分,有选错的得0分。
7、CDE
【解析】
A、表面张力产生在液体表面层,它的方向平行于液体表面,而非与液面垂直指向液体内部,故A错误;
B、根据热力学第二定律,低温的物体不会自发把热量传递给高温的物体,必然会引起外界变化。故B错误;
C、液体压强由重力产生,当装满水的某一密闭容器自由下落时,容器处于完全失重状态,故容器中的水的压强为零,故C正确;
D、空气相对湿度越大时,空气中水蒸气压强越接近同温度水的饱和汽压,水蒸发变慢,故D正确;
E、在“用油膜法测分子直径”的实验中,需要将油膜看作单分子层,同时要忽略油酸分子间的间距并把油酸分子视为球形,故E正确;
故选CDE.
8、AC
【解析】
A.0到之间电子的电势能增大,电场力对电子做负功,电场力沿轴负方向,故电场强度沿轴正方向,A正确;
B.0到过程中,电场力水平向左做负功,合电场强度水平向右,之后,电场力水平向右做正功,合电场强度水平向左,可知A电荷带负电,B电荷带正电,B错误;
CD.电场力做功改变电势能,所以电场力的大小表示为:
所以电势能随位移变化的图像的斜率为电场力,处电场力为0,电场强度为0,所以:
解得:,C正确,D错误。
故选AC。
9、BD
【解析】
A.受力分析如图所示:
物块在B点时,有:FN-mgcs=m,因此物块在点受到轨道的支持力大于mgcs。故A不符合题意。
B.在B点沿切向加速度为零,即在B点受到轨道摩擦力的大小等于mgsin。故B符合题意。
C.在B点,μFN=mgsin,则μ==tan。故C不符合题意。
D.由于轨道对物块的作用力F和重力mg的合力大小恒定,方向始终指向圆心,根据力的合成及动态分析可知,随着物块向下运动轨道对物块的作用力逐渐增大。故D符合题意。
10、CD
【解析】
A.由于,A点处电场线比B点处电场线密,A点的电场强度大于B点的电场强度,A错误;
B.电场线从Q出发到q终止,关于MN对称,C、D两点电场线疏密程度相同,但方向不同,B错误;
C.由于C点电势等于D点电势,则A、C两点间的电势差等于A、D两点间的电势差,C正确;
D.A点的电势高于B点的电势,+q在A点的电势能大于在B点的电势能,D正确。
故选CD。
三、实验题:本题共2小题,共18分。把答案写在答题卡中指定的答题处,不要求写出演算过程。
11、0.40 1.0
【解析】
(1)根据在匀变速直线运动中某段时间内的平均速度等于这段时间内中点时刻的瞬时速度,得0.4s末的速度为:
0.2s末的速度为: ,
则木块的加速度为:.
(2)选取木块为研究的对象,木块沿斜面方向的受力:
得:.
【点睛】
解决本题的关键知道匀变速直线运动的推论,在某段时间内的平均速度等于中间时刻的瞬时速度,以及会通过实验的原理得出动摩擦因数的表达式.
12、2.600 电压表的分流 系统误差
【解析】
(1)[1].金属丝的直径d=2.5mm+0.01mm×10.0=2.600mm;
(2)①[2][3].流过电流表的电流不是流过干路的电流,产生误差的原因是电压表的分流造成的,这种误差是由于电路结构造成的,属于系统误差;
②[4][5].由闭合电路欧姆定律可知
变形得
则有:当U1=0时,U2=a
则有
解得
四、计算题:本题共2小题,共26分。把答案写在答题卡中指定的答题处,要求写出必要的文字说明、方程式和演算步骤。
13、 (1)带正电,;(2); (3) 。
【解析】
(1)由带电小球a在第四象限内做圆周运动,知小球a所受电场力与其重力平衡且小球a所受电场力竖直向上,即
mg=qE
故小球a带正电,
解得
E=
(2) 带电小球a从N点运动到A点的过程中,洛伦兹力提供小球做圆周运动的向心力,设运动半径为R,有
qvB=m
由几何关系有
R+Rsinθ=3.2l
解得R=2l,代入B,有
v=2
带电小球a在杆上匀速下滑时,由平衡条件有
mgsinθ=μ(qvB1-mgcsθ)
解得
所以
(3) 带电小球a在第四象限内做匀速圆周运动的从A点竖直上抛,与b相遇
竖直方向
解得
水平方向
14、 (1) (1) (3)
【解析】
(1)木块离开桌面后均做平抛运动,设木块B离开桌面时的速度大小为,在空中飞行的时间为t′.根据平抛运动规律有:,
解得:
(1)木块A在桌面上受到滑动摩擦力作用做匀减速运动,根据牛顿第二定律,木块A的加速度:
设两木块碰撞前A的速度大小为v,根据运动学公式,得
(3)设两木块碰撞后木块A的速度大小为,根据动量守恒定律有:
解得:.
15、 (1) (2) 10m (3)
【解析】
(1)已知可得:
设粒子从P点运动到Q点的时间为t,水平方向上:
竖直方向上:
可得:
(2)由己知可得:
粒子在磁场中运动时,洛伦兹力充当向心力
解得
R=10m
(3)设粒子在磁场中运动的圆心为O1,由几何关系可得:
可得粒子在磁场中转过的圆心角
由,可得:
相关试卷
这是一份2026届吉林省高中学高三下学期第五次调研考试物理试题含解析,共15页。试卷主要包含了考生必须保证答题卡的整洁等内容,欢迎下载使用。
这是一份2026届吉林省松原市高三下学期第五次调研考试物理试题含解析,共16页。
这是一份2026届吉林省吉化第一中学高三下学期第五次调研考试物理试题含解析,共17页。试卷主要包含了考生必须保证答题卡的整洁等内容,欢迎下载使用。
相关试卷 更多
- 1.电子资料成功下载后不支持退换,如发现资料有内容错误问题请联系客服,如若属实,我们会补偿您的损失
- 2.压缩包下载后请先用软件解压,再使用对应软件打开;软件版本较低时请及时更新
- 3.资料下载成功后可在60天以内免费重复下载
免费领取教师福利 




.png)




