


2026届吉林省长春市榆树市第一高级中学高三下学期联合考试物理试题含解析
展开 这是一份2026届吉林省长春市榆树市第一高级中学高三下学期联合考试物理试题含解析,共13页。试卷主要包含了答题时请按要求用笔等内容,欢迎下载使用。
1.答题前,考生先将自己的姓名、准考证号码填写清楚,将条形码准确粘贴在条形码区域内。
2.答题时请按要求用笔。
3.请按照题号顺序在答题卡各题目的答题区域内作答,超出答题区域书写的答案无效;在草稿纸、试卷上答题无效。
4.作图可先使用铅笔画出,确定后必须用黑色字迹的签字笔描黑。
5.保持卡面清洁,不要折暴、不要弄破、弄皱,不准使用涂改液、修正带、刮纸刀。
一、单项选择题:本题共6小题,每小题4分,共24分。在每小题给出的四个选项中,只有一项是符合题目要求的。
1、如图所示,一细线的一端固定于倾角为45°的光滑楔形滑块A上的顶端O处,细线另一端拴一质量为m=0.2kg的小球静止在A上.若滑块从静止向左匀加速运动时加速度为a.(取)则( )
A.当a=5m/s2时,线中拉力为
B.当a=10m/s2时, 小球受的支持力为
C.当a=12m/s2时, 经过1秒钟小球运动的水平位移是6m
D.在稳定后,地面对A的支持力一定小于两个物体的重力之和
2、如图,金星的探测器在轨道半径为3R的圆形轨道I上做匀速圆周运动,运行周期为T,到达P点时点火进入椭圆轨道II,运行至Q点时,再次点火进入轨道III做匀速圆周运动,引力常量为G,不考虑其他星球的影响,则下列说法正确的是( )
A.探测器在P点和Q点变轨时都需要加速
B.探测器在轨道II上Q点的速率大于在探测器轨道I的速率
C.探测器在轨道II上经过P点时的机械能大于经过Q点时的机械能
D.金星的质量可表示为
3、强台风往往造成巨大灾难.2018年9月16日17时,第22号台风“山竹”强台风级在广东登陆,登陆时中心附近最大风力达,空气的密度,当这登陆的台风正对吹向一块长10m、宽4m的玻璃幕墙时,假定风遇到玻璃幕墙后速度变为零,由此可估算出台风对玻璃幕墙的冲击力F大小最接近( )
A.B.C.D.
4、静电现象在自然界中普遍存在,下列不属于静电现象的是( )
A.梳过头发的塑料梳子吸起纸屑
B.带电小球移至不带电金属球附近,两者相互吸引
C.小线圈接近通电线圈过程中,小线圈中产生电流
D.从干燥的地毯走过,手碰到金属把手时有被电击的感觉
5、火星的质量是地球质量的a倍,半径为地球半径的b倍,其公转周期为地球公转周期的c倍。假设火星和地球均可视为质量分布均匀的球体,且环绕太阳的运动均可看成是匀速圆周运动。则下列说法正确的是( )
A.火星的第一宇宙速度与地球的第一宇宙速度之比为a:b
B.同一物体在火星表面的重力与在地球表面的重力之比为a:b
C.太阳、火星间的距离与日、地之间的距离之比为
D.太阳的密度与地球的密度之比为c2:1
6、为了做好疫情防控工作,小区物业利用红外测温仪对出入人员进行体温检测。红外测温仪的原理是:被测物体辐射的光线只有红外线可被捕捉,并转变成电信号。图为氢原子能级示意图,已知红外线单个光子能量的最大值为1.62eV,要使氢原子辐射出的光子可被红外测温仪捕捉,最少应给处于激发态的氢原子提供的能量为( )
A.10.20eVB.2.89eVC.2.55eVD.1.89eV
二、多项选择题:本题共4小题,每小题5分,共20分。在每小题给出的四个选项中,有多个选项是符合题目要求的。全部选对的得5分,选对但不全的得3分,有选错的得0分。
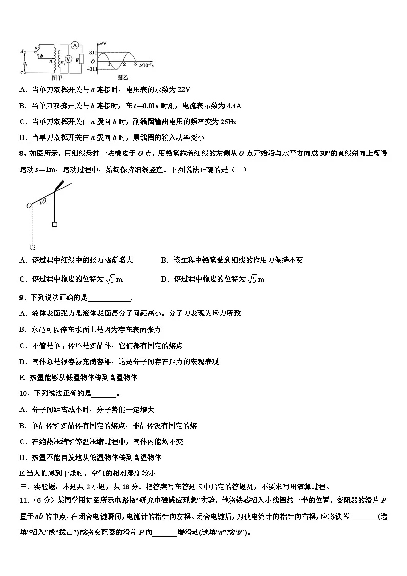
7、如图甲所示,理想变压器原、副线圈的匝数比为10∶1,b是原线圈的中心抽头,图中电表均为理想的交流电表,定值电阻R=10Ω,其余电阻均不计。从某时刻开始在c、d两端加上如图乙所示的交变电压。则下列说法中正确的有( )
A.当单刀双掷开关与a连接时,电压表的示数为22V
B.当单刀双掷开关与b连接时,在t=0.01s时刻,电流表示数为4.4A
C.当单刀双掷开关由a拨向b时,副线圈输出电压的频率变为25Hz
D.当单刀双掷开关由a拨向b时,原线圈的输入功率变小
8、如图所示,用细线悬挂一块橡皮于O点,用铅笔靠着细线的左侧从O点开始沿与水平方向成30°的直线斜向上缓慢运动s=1m,运动过程中,始终保持细线竖直。下列说法正确的是( )
A.该过程中细线中的张力逐渐增大B.该过程中铅笔受到细线的作用力保持不变
C.该过程中橡皮的位移为mD.该过程中橡皮的位移为m
9、下列说法正确的是____________.
A.液体表面张力是液体表面层分子间距离小,分子力表现为斥力所致
B.水黾可以停在水面上是因为存在表面张力
C.不管是单晶体还是多晶体,它们都有固定的熔点
D.气体总是很容易充满容器,这是分子间存在斥力的宏观表现
E. 热量能够从低温物体传到高温物体
10、下列说法正确的是_______。
A.分子间距离减小时,分子势能一定增大
B.单晶体和多晶体有固定的熔点,非晶体没有固定的熔
C.在绝热压缩和等温压缩过程中,气体内能均不变
D.热量不能自发地从低温物体传到高温物体
E.当人们感到干燥时,空气的相对湿度较小
三、实验题:本题共2小题,共18分。把答案写在答题卡中指定的答题处,不要求写出演算过程。
11.(6分)某同学用如图所示电路做“研究电磁感应现象”实验。他将铁芯插入小线圈约一半的位置,变阻器的滑片P置于ab的中点,在闭合电键瞬间,电流计的指针向左摆。闭合电键后,为使电流计的指针向右摆,应将铁芯________(选填“插入”或“拔出”)或将变阻器的滑片P向_______端滑动(选填“a”或“b”)。
12.(12分)小宇同学利用图示器材探究电路规律:
(1)断开开关S,旋转选择开关,使其尖端对准欧姆档,此时读数为20Ω,此时测得的是____________的阻值;
(2)将旋转开关指向直流电流档,闭合开关S,将滑片从最左端缓慢移动到最右端,发现该过程中读数最大为320mA,则移动过程中读数变化情况是(___)
A.逐渐增大
B.逐渐减小
C.先减小后增大
D.先增大后减小
(3)将旋转开关指向直流电压档,闭合开关S后移动滑动头,发现该过程中电表读数最大为1.2V,结合前两问条件可知,该电源电动势为________V.(结果保留两位小数)
四、计算题:本题共2小题,共26分。把答案写在答题卡中指定的答题处,要求写出必要的文字说明、方程式和演算步骤。
13.(10分)如图所示,在直角坐标xOy平面内,第一、二象限有平行y轴的匀强电场,第三、四象限有垂直坐标平面的匀强电磁场。一质量为m、电荷量为q的正电粒子,从坐标原点O以大小为v0,方向与x轴正方向成的速度沿坐标平面射入第一象限,粒子第一次回到x轴时,经过x轴上的P点(图中未标出),已知电场强度大小为E,粒子重力不计,sin=0.6,cs=0.8
(1)求p点的坐标;
(2)若粒子经磁场偏转后,第二次回到x轴的位置与坐标原点O的距离为OP的一半,求磁场的磁感应强度大小和方向。
14.(16分)如图,绝热气缸被一导热薄活塞分隔成A、B两部分,活塞左侧用一轻绳固定在气缸左壁。已知A部分气体的压强为2×105Pa,B部分气体的压强为1×105Pa,A、B'体积之比为1:3,气缸内气体温度为27℃,活1塞横截面积为50cm²,气缸内表面光滑,A、B中气体均为理想气体。
(i)求轻绳的拉力大小F;
(ii)若轻绳突然断掉,求再次平衡时A、B两部分气体的体积之比。
15.(12分)应用实验系统研究一定质量理想气体的状态变化,计算机屏幕显示如图所示的图像,已知在状态时气体体积为。
(i)求状态的压强;
(ii)求过程中外界对气体做的功。
参考答案
一、单项选择题:本题共6小题,每小题4分,共24分。在每小题给出的四个选项中,只有一项是符合题目要求的。
1、A
【解析】
当小球对滑块的压力恰好等于零时,小球所受重力mg和拉力T使小球随滑块一起沿水平方向向左加速运动,由牛顿运动定律得小球和滑块共同的加速度为:.
A.当时,斜面对小球有支持力,将小球所受的力沿加速度方向和垂直于加速度方向分解,有:,,联立解得:,故A正确;
B.当时,斜面对小球恰好没有支持力,故N=0,故B错误;
C.当时,滑块的位移为,而小球要先脱离斜面,然后保持与滑块相同的运动状态,故在这1s内小球运动的水平位移小于6m,故C错误;
D.在稳定后,对小球和滑块A整体受力分析可知,在竖直方向没有加速度,故地面对A的支持力等于两个物体重力之和,故D错误.
2、B
【解析】
A.探测器在P点需要减速做近心运动才能由轨道I变轨到轨道II,同理,在轨道II的Q点需要减速做近心运动才能进入轨道III做圆周运动,故A错误;
B.探测器在轨道II上P点的速率大于轨道I上的速率,在轨道II上,探测器由P点运行到Q点,万有引力做正功,则Q点的速率大于P点速率,故探测器在轨道II上Q点的速率大于在探测器轨道I的速率,故B正确;
C.在轨道II上,探测器由P点运行到Q点,万有引力做正功,机械能守恒,故探测器在轨道Ⅱ上经过P点时的机械能等于经过Q点时的机械能,故C错误;
D.探测器在3R的圆形轨道运动,在轨道I上运动过程中,万有引力充当向心力,故有
解得,故D错误。
故选B。
3、C
【解析】
假设经过t时间,由动量定理得:,代入数据:,故选C
4、C
【解析】
梳子与头发摩擦会产生静电,吸起纸屑,是静电现象,不符合题意.故A错误;带电小球移至不带电金属附近,两者相互吸引属于静电感应现象,是静电现象,不符合题意.故B错误;小线圈接近通电线圈过程中,小线圈中产生电流属于电磁感应现象,不属于静电现象.故C正确.从干燥的地毯上走过,手碰到金属把手时有被电击的感觉是由于摩擦会产生静电,也是静电现象,不符合题意.故D错误;本题选不属于静电现象的,故选C.
点睛:静电是因为摩擦使物体带电的现象,平时所见到的摩擦起电现象都是一种静电现象.如:塑料的梳子梳理干燥的头发的时候,头发和梳子会粘在一起,而且会产生噼啪的响声;玻璃棒和丝绸摩擦,用玻璃棒可以吸引碎纸片玻璃棒带正电,丝绸带负电;毛皮和橡胶棒摩擦也产生静电,现象和上面一样橡胶棒带负电,毛皮带正电;注意闪电不属于静电,静电积累到一定程度,正负电子引诱,而产生的放电现象.
5、C
【解析】
A.当卫星绕任一行星表面做匀速圆周运动时的速度即为该行星的第一宇宙速度,由
解得
则火星的第一宇宙速度与地球的第一宇宙速度之比为
故A错误;
B.对于天体表面的物体,万有引力近似等于重力,即有:
解得:
则同一物体在火星表面的重力与在地球表面的重力之比为a∶b2
故B错误;
C.根据开普勒第三定律可知,太阳、火星之间的距离与日、地之间的距离之比为
故C正确;
D.由于太阳的质量、半径与地球的质量、半径的关系未知,所以不能确定它们的密度之间的关系,故D错误。
故选C。
6、C
【解析】
AB.处于n=2能级的原子不能吸收10.20eV、2.89eV的能量,则选项AB错误;
C.处于n=2能级的原子能吸收2.55eV的能量而跃迁到n=4的能级,然后向低能级跃迁时辐射光子,其中从n=4到n=3的跃迁辐射出的光子的能量小于1.62eV可被红外测温仪捕捉,选项C正确;
D.处于n=2能级的原子能吸收1.89eV的能量而跃迁到n=3的能级,从n=3到低能级跃迁时辐射光子的能量均大于1.62eV,不能被红外测温仪捕捉,选项D错误。
故选C。
二、多项选择题:本题共4小题,每小题5分,共20分。在每小题给出的四个选项中,有多个选项是符合题目要求的。全部选对的得5分,选对但不全的得3分,有选错的得0分。
7、AB
【解析】
A.当单刀双掷开关与a连接时,变压器原副线圈的匝数比为10∶1,输入电压
=220 V
故根据变压比公式
可得输出电压为22 V,电压表的示数为22V,故A正确;
B.当单刀双掷开关与b连接时,变压器原副线圈的匝数比为5∶1,输入电压U1=220 V,故根据变压比公式,输出电压为44 V,根据欧姆定律,电流表的示数即为输出电流的有效值
故B正确;
C.由图象可知,交流电的周期为,所以交流电的频率为
当单刀双掷开关由a拨向b时,变压器不会改变电流的频率,所以副线圈输出电压的频率为50 Hz。故C错误;
D.当单刀双掷开关由a拨向b时,根据变压比公式,输出电压增加,故输出电流增加,故输入电流也增加,则原线圈的输入功率变大,故D错误。
故选AB。
8、BC
【解析】
AB.铅笔缓慢移动,则橡皮块处于平衡状态,则细绳的拉力等于橡皮块的重力不变,铅笔受到的细绳的作用力等于两边细绳拉力的矢量和,由于两边拉力不变,两力所成的角度也不变,可知合力不变,即铅笔受到细线的作用力保持不变,选项A错误,B正确;
CD.由几何关系可知橡皮块的位移
选项C正确,D错误;
故选BC。
9、BCE
【解析】
A.液体表面层内的分子比较稀疏,分子间作用力表现为引力,故A错误;
B.水黾可以停在水面是因为存在表面张力,故B正确;
C.只要是晶体就有固定熔点,故C正确;
D.气体能充满整个容器,是气体分子不停做无规则运动的结果,故D错误;
E.热量可以从低温物体传到高温物体,但是要引起其他变化,这不违背热力学第二定律,故E正确。
10、BDE
【解析】
A.分子间作用力表现为引力时,分子间距离减小,分子力做正功,分子势能减小,故A错误;
B.晶体与非晶体的区别在于有无固定的熔点,晶体有固定的熔点而非晶体没有,故B正确;
C.在绝热压缩过程中,外界对气体做功而气体与外界无热交换气体内能一定增加,故C错误;
D.热量不能自发地从低温物体传到高温物体,符合热力学第二定律的表述,故D正确;
E.当人们感到干燥时,空气的相对湿度较小,故E正确。
故选BDE。
三、实验题:本题共2小题,共18分。把答案写在答题卡中指定的答题处,不要求写出演算过程。
11、 拔出、 a
【解析】在闭合电键瞬间,磁通量增加,电流计的指针向左摆。闭合电键后,为使电流计的指针向右摆,则应使磁通量减小,即应将铁芯拔出或将变阻器的滑片P向a端滑动,增大电阻,减小电流,从而减小磁通量。
12、滑动变阻器 A 1.48
【解析】
(1)当断开电键S,旋转选择开关,使其尖端对准欧姆档,由图可知,此时欧姆档测量滑动变阻器总电阻.
(2)将旋转开关指向直流电流档,闭合电键S,将滑片从最左端缓慢移动到最右端的过程中,变阻器滑片两侧的电阻并联,总电阻先增大后减小,则总电流先减小后增大.滑片从最右端移至中点的过程中,变阻器并联电阻增大,并联电压增大,而滑片右侧电阻减小,所以直流电流档的读数增大.滑片从中点移至最右端的过程中,电路的总电流增大,通过变阻器左侧电阻的电流减小,所以直流电流档的读数增大,故A正确.
(3)将旋转开关指向直流电流档,闭合电键S时,读数最大时,由闭合电路欧姆定律得: E=Imax(R1+r)=0.32(R1+r)
将旋转开关指向直流电压档,读数最大时,由闭合电路欧姆定律得: 联立以上可解得:.
四、计算题:本题共2小题,共26分。把答案写在答题卡中指定的答题处,要求写出必要的文字说明、方程式和演算步骤。
13、(1)(,0);(2),方向垂直坐标平面向外;,方向垂直坐标平面向外
【解析】
(1)由运动的独立性可知,粒子运动可以看成沿y轴向上先做匀减速后做匀加速直线运动和x轴匀速直线运动合成的。设回到x轴过程所需要的时间为t,y轴:
加速度
a=
时间
t=2
x轴:
,x=vxt
联立上式,可解得
即p点的坐标为(,0)
(2)第二次回到x轴的位置与坐标原点O的距离为OP的一半,满足题意得有两种情况。
①回到x轴时在O点右侧。如图所示,由几何关系,可知轨迹半径
由
解得:
方向垂直坐标平面向外;
②回到x轴时在O点左侧,如图所示,由几何关系,可知轨迹半径
由
解得:
方向垂直坐标平面向外
14、(i)500N;(ii)
【解析】
(i)对活塞受力分析,由平衡条件可知
①
得
②
故轻绳的拉力大小为500N。
(ii)再次平衡时A、B两总分气体的压强相等,设为,设气缸总体积为,气体温度为,对A中气体
③
对B中气体
④
解得
⑤
体积之比为。
15、 (i) (ii)
【解析】
(i)过程等容变化,由查理定律得
解得
(ii) 过程等压变化,由盖—吕萨克定律得
解得
该过程中体积增大,外界对气体做负功
相关试卷
这是一份2026届吉林省长春市榆树市第一高级中学高三下学期联合考试物理试题含解析,共13页。试卷主要包含了答题时请按要求用笔等内容,欢迎下载使用。
这是一份2026届吉林省长春市榆树市一中高三下学期第五次调研考试物理试题含解析,共17页。试卷主要包含了考生必须保证答题卡的整洁等内容,欢迎下载使用。
这是一份2026届吉林省长春市高中名校高三下学期联考物理试题含解析,共13页。试卷主要包含了考生必须保证答题卡的整洁等内容,欢迎下载使用。
相关试卷 更多
- 1.电子资料成功下载后不支持退换,如发现资料有内容错误问题请联系客服,如若属实,我们会补偿您的损失
- 2.压缩包下载后请先用软件解压,再使用对应软件打开;软件版本较低时请及时更新
- 3.资料下载成功后可在60天以内免费重复下载
免费领取教师福利 




.png)




