搜索
      上传资料 赚现金

      《陈情表》完整知识点梳理-2026年高考语文文言文专题复习(全国通用)

      • 35.98 KB
      • 2026-02-23 18:25:08
      • 14
      • 1
      • 教辅之家
      加入资料篮
      立即下载
      《陈情表》完整知识点梳理-2026年高考语文文言文专题复习(全国通用)第1页
      1/6
      《陈情表》完整知识点梳理-2026年高考语文文言文专题复习(全国通用)第2页
      2/6
      《陈情表》完整知识点梳理-2026年高考语文文言文专题复习(全国通用)第3页
      3/6
      还剩3页未读, 继续阅读

      《陈情表》完整知识点梳理-2026年高考语文文言文专题复习(全国通用)

      展开

      这是一份《陈情表》完整知识点梳理-2026年高考语文文言文专题复习(全国通用),共6页。学案主要包含了题目解析,作者简介,文学与文化常识,写作背景,重点字音字形,重点实词,通假字,古今异义等内容,欢迎下载使用。
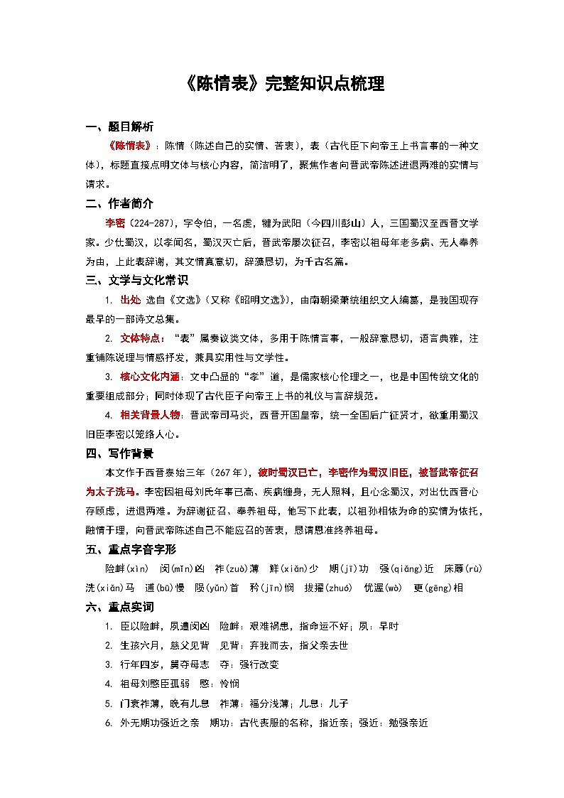
      一、题目解析
      《陈情表》:陈情(陈述自己的实情、苦衷),表(古代臣下向帝王上书言事的一种文体),标题直接点明文体与核心内容,简洁明了,聚焦作者向晋武帝陈述进退两难的实情与请求。
      二、作者简介
      李密(224-287),字令伯,一名虔,犍为武阳(今四川彭山)人,三国蜀汉至西晋文学家。少仕蜀汉,以孝闻名,蜀汉灭亡后,晋武帝屡次征召,李密以祖母年老多病、无人奉养为由,上此表辞谢,其文情真意切,辞藻恳切,为千古名篇。
      三、文学与文化常识
      1. 出处:选自《文选》(又称《昭明文选》),由南朝梁萧统组织文人编纂,是我国现存最早的一部诗文总集。
      2. 文体特点:“表”属奏议类文体,多用于陈情言事,一般辞意恳切,语言典雅,注重铺陈说理与情感抒发,兼具实用性与文学性。
      3. 核心文化内涵:文中凸显的“孝”道,是儒家核心伦理之一,也是中国传统文化的重要组成部分;同时体现了古代臣子向帝王上书的礼仪与言辞规范。
      4. 相关背景人物:晋武帝司马炎,西晋开国皇帝,统一全国后广征贤才,欲重用蜀汉旧臣李密以笼络人心。
      四、写作背景
      本文作于西晋泰始三年(267年),彼时蜀汉已亡,李密作为蜀汉旧臣,被晋武帝征召为太子洗马。李密因祖母刘氏年事已高、疾病缠身,无人照料,且心念蜀汉,对出仕西晋心存顾虑,进退两难。为辞谢征召、奉养祖母,他写下此表,以祖孙相依为命的实情为依托,融情于理,向晋武帝陈述自己不能应召的苦衷,恳请恩准终养祖母。
      五、重点字音字形
      险衅(xìn) 闵(mǐn)凶 祚(zuò)薄 鲜(xiǎn)少 期(jī)功 强(qiǎng)近 床蓐(rù) 洗(xiǎn)马 逋(bū)慢 陨(yǔn)首 矜(jīn)悯 拔擢(zhuó) 优渥(wò) 更(gēng)相
      六、重点实词
      1. 臣以险衅,夙遭闵凶 险衅:艰难祸患,指命运不好;夙:早时
      2. 生孩六月,慈父见背 见背:弃我而去,指父亲去世
      3. 行年四岁,舅夺母志 夺:强行改变
      4. 祖母刘愍臣孤弱 愍:怜悯
      5. 门衰祚薄,晚有儿息 祚薄:福分浅薄;儿息:儿子
      6. 外无期功强近之亲 期功:古代丧服的名称,指近亲;强近:勉强亲近
      7. 茕茕孑立,形影相吊 茕茕:孤单的样子;孑立:孤身一人;吊:安慰
      8. 而刘夙婴疾病 婴:缠绕,被……缠身
      9. 逮奉圣朝,沐浴清化 逮:及,至;沐浴:蒙受,承受
      10. 前太守臣逵察臣孝廉 察:考察和推举
      11. 后刺史臣荣举臣秀才 举:举荐
      12. 臣以供养无主,辞不赴命 无主:无人主持
      13. 诏书特下,拜臣郎中 拜:授予官职
      14. 寻蒙国恩,除臣洗马 寻:不久;除:授予官职
      15. 猥以微贱,当侍东宫 猥:谦辞,辱,谦称自己;当:担任
      16. 非臣陨首所能上报 陨首:头落地,指不惜性命
      17. 臣具以表闻,辞不就职 具:详细地;闻:使……听闻,上报
      18. 诏书切峻,责臣逋慢 切峻:急切严厉;逋慢:怠慢拖延
      19. 急于星火 星火:流星的光,形容急迫
      20. 臣欲奉诏奔驰 奔驰:奔走效劳
      21. 则刘病日笃 笃:病重
      22. 欲苟顺私情 苟:姑且
      23. 伏惟圣朝以孝治天下 伏惟:俯伏思量,谦辞
      24. 凡在故老,犹蒙矜悯 故老:指旧臣遗老;矜悯:怜悯
      25. 愿陛下矜悯愚诚 愚诚:谦指自己的诚心
      26. 听臣微志 听:准许,成全
      27. 庶刘侥幸,保卒余年 庶:或许;卒:终,善终
      28. 臣生当陨首,死当结草 结草:指报恩
      29. 臣不胜犬马怖惧之情 胜:承受,禁得住
      七、通假字
      1. 臣以险衅,夙遭闵凶 闵:同“悯”,忧伤,多指可忧患的事
      2. 零丁孤苦 零丁:同“伶仃”,孤单的样子
      3. 臣密今年四十有四 有:同“又”,用于整数和零数之间
      八、古今异义
      1. 九岁不行 不行:古(不能走路,指年幼)/ 今:不可以,不被允许
      2. 举臣秀才 秀才:古(优秀的人才,汉代选拔人才的科目)/ 今:科举考试中的一个级别
      3. 除臣洗马 洗马:古(太子的侍从官,官名)/ 今:给马洗身
      4. 庶刘侥幸,保卒余年 侥幸:古(幸运)/ 今:企求非分,意外获得成功
      5. 臣欲奉诏奔驰 奔驰:古(奔走效劳)/ 今:快速奔跑
      6. 则告诉不许 告诉:古(申诉苦衷)/ 今:向别人陈述,告知某事
      7. 至于成立 至于:古(到了……的时候)/ 今:表示另提一事;成立:古(成人自立)/ 今:(组织、机构等)建立,设立
      8. 是以区区不能废远 区区:古(拳拳,形容自己的私情)/ 今:数量少,不重要
      9. 岂敢盘桓 盘桓:古(犹豫不决的样子)/ 今:徘徊,逗留
      九、一词多义

      1. 臣以险衅,夙遭闵凶 ① 介词,因为
      2. 臣以供养无主 ② 介词,因为
      3. 猥以微贱 ③ 介词,凭借
      4. 圣朝以孝治天下 ④ 介词,用,凭借
      5. 臣具以表闻 ⑤ 介词,用,把
      6. 伏惟圣朝以孝治天下 ⑥ 介词,依靠,凭借

      1. 生孩六月,慈父见背 ① 用在动词前,代指自己
      2. 君既若见录 ② 用在动词前,代指自己(拓展义)
      3. 见陵之耻 ③ 被(拓展义)

      1. 外无期功强近之亲 ① 名词,亲戚
      2. 亲贤臣,远小人 ② 动词,亲近(拓展义)

      1. 辞不赴命 ① 动词,推辞
      2. 辞不就职 ② 动词,推辞
      3. 旦辞爷娘去 ③ 动词,辞别(拓展义)

      1. 除臣洗马 ① 动词,授予官职
      2. 洒扫庭除 ② 名词,台阶(拓展义)

      1. 寻蒙国恩 ① 副词,不久
      2. 寻向所志 ② 动词,寻找(拓展义)
      十、重点虚词
      1. 之:外无期功强近之亲 / 内无应门五尺之僮 助词,的
      2. 乎:其孰能讥之乎 语气词,表反问,译为“呢”(文中虽无,为表类常见)
      3. 焉:积土成山,风雨兴焉 兼词(拓展,文中核心虚词为以、其、而)
      4. 其:臣之辛苦,非独蜀之人士及二州牧伯所见明知,皇天后土,实所共鉴 代词,那,那些
      5. 而:而刘夙婴疾病 / 鸟倦飞而知还 连词,表转折,却
      6. 乃:乃瞻衡宇 副词,于是(拓展)
      7. 所:实所共鉴 / 非臣陨首所能上报 助词,与动词构成所字结构,译为“……的(事、物)”
      8. 于:急于星火 介词,比,表比较
      十一、重点句式
      1. 判断句:非臣陨首所能上报(“非”表否定判断,译为“不是我牺牲性命所能报答的”);臣之辛苦,非独蜀之人士及二州牧伯所见明知(“非独”表判断,译为“我的辛酸苦楚,不只是蜀地的百姓和二州的长官所看见和明明白白知道的”)
      2. 被动句:而刘夙婴疾病(“婴”表被动,译为“而祖母刘氏很早就被疾病缠身”);告诉不许(语意被动,译为“申诉苦衷却不被允许”)
      3. 倒装句:
      ① 介词结构后置:急于星火(正常语序“于星火急”,译为“比流星的光还要急迫”);是以区区不能废远(正常语序“以是区区不能废远”,译为“因此我不能因为私情而放弃奉养、远离祖母”)
      ② 宾语前置:慈父见背(正常语序“慈父背见”,译为“父亲弃我而去”)
      4. 省略句:
      ① 省略主语:(臣)逮奉圣朝,沐浴清化(省略主语“臣”)
      ② 省略介词:臣具以表闻(之)(省略代词“之”,代指苦衷,译为“我详细地用表把我的苦衷上报给皇上”)
      ③ 省略宾语:拜臣(为)郎中(省略“为”,译为“授予我郎中的官职”)
      十二、重点句子翻译(5个最常考)
      1. 臣以险衅,夙遭闵凶。生孩六月,慈父见背;行年四岁,舅夺母志。
      译:我因命运不好,早年遭遇了忧患的事。刚出生六个月,父亲就弃我而去;长到四岁,舅舅强行改变了母亲守节的志向。
      2. 茕茕孑立,形影相吊。
      译:孤单无依地独自生活,只有身体和影子相互安慰。
      3. 臣无祖母,无以至今日;祖母无臣,无以终余年。
      译:我没有祖母,就没有办法活到今天;祖母没有我,就没有办法度过剩下的岁月。
      4. 乌鸟私情,愿乞终养。
      译:我怀着乌鸦反哺的私情,希望乞求皇上准许我为祖母养老送终。
      5. 臣生当陨首,死当结草。臣不胜犬马怖惧之情,谨拜表以闻。
      译:我活着当不惜性命为国效命,死了也要结草报恩。我承受不住像犬马一样惶恐的心情,恭敬地献上此表来让皇上知晓。
      十三、文章内容梳理
      1. 陈说身世,直诉悲苦(开篇点情,奠定基调):以“臣以险衅,夙遭闵凶”总起,依次叙说父亲早逝、母亲改嫁、祖母抚养、门衰祚薄的身世,层层铺陈幼时的孤苦与祖母的养育之恩,为后文陈情奠定悲凉的情感基调,点明祖孙相依为命的实情。
      2. 述召辞命,进退两难(剖白实情,凸显矛盾):叙述晋武帝屡次征召的经过,从太守察孝廉、刺史举秀才,到诏书拜郎中、除洗马,自己均以“供养无主”辞不赴命;后写朝廷诏书切峻、责其逋慢,自己欲奉诏奔驰则祖母病笃,欲苟顺私情则违背皇命,鲜明凸显出“尽忠”与“尽孝”的两难处境。
      3. 援引圣朝,融情于理(以理服人,以情动人):以“圣朝以孝治天下”为切入点,指出朝廷推崇孝道,自己的孝行符合朝廷的治国理念,并非有意违抗皇命;又言自己作为蜀汉旧臣,蒙朝廷恩宠,本应尽忠,只因祖母病重,才不得不辞谢征召,既彰显对朝廷的忠诚,又申述尽孝的迫切,让说理更具说服力。
      4. 明表心志,恳请恩准(陈情求愿,表忠表孝):明确提出“愿乞终养”的请求,承诺祖母百年之后,必当尽节于朝廷,以“生当陨首,死当结草”表忠心,言辞恳切;同时以“皇天后土,实所共鉴”发誓,证明自己的诚心,恳请晋武帝矜悯愚诚,成全自己的微志。
      5. 结表陈情,恭谨惶恐(收束全文,强化心意):以“臣不胜犬马怖惧之情,谨拜表以闻”收束,以谦辞凸显对帝王的敬畏,再次强化自己的陈情之意与惶恐之心,让全文情感与言辞更显恭谨。
      十四、写作手法(结合课文分析)
      1. 融情于理,情理交融:全文以“情”为核心,以“理”为支撑,将祖孙相依的骨肉亲情、对朝廷的忠诚之心、进退两难的无奈之情融入对事理的陈述中,既不直露抒情,又不生硬说理,情理交织,让晋武帝既被情感打动,又被道理说服。
      2. 层层铺陈,脉络清晰:从身世悲苦到征召辞命,再到援引朝纲、明表心志,层层推进,环环相扣,先以情动人,再以理服人,最后以志明心,行文脉络清晰,陈情的逻辑层层递进,让表达更具层次感。
      3. 善用虚词,言辞谦谨:大量使用“伏惟”“猥”“愚诚”“犬马怖惧之情”等谦辞与敬辞,契合“表”的文体要求,凸显对晋武帝的敬畏与恭谨,同时让言辞更显恳切,符合臣子上书的身份。
      4. 巧用典故,意蕴深远:化用“乌鸟私情”“结草报恩”的典故,以乌鸦反哺喻指自己的孝行,以结草报恩表自己的忠志,无需繁言,便将孝与忠的心意表达得淋漓尽致,让文章更具文化内涵与表现力。
      5. 对比鲜明,凸显矛盾:将“尽忠”与“尽孝”的矛盾、朝廷的“切峻诏书”与自己的“私情苦衷”、祖母的“日笃之病”与自己的“奉诏奔驰之愿”形成鲜明对比,让进退两难的处境更显真切,更易引发读者的共情。
      十五、人物形象(结合文章分析)
      1. 李密:① 至孝之人,自幼受祖母养育,祖母病重时,不惜违抗朝廷征召,执意奉养,以“臣无祖母,无以至今日;祖母无臣,无以终余年”尽显骨肉亲情,是儒家孝道的践行者;② 聪慧善言的文人,深知晋武帝的心思,以“圣朝以孝治天下”为切入点,融情于理,层层陈情,既不触怒帝王,又能清晰剖白自己的苦衷,言辞恳切而不卑不亢;③ 忠诚有节之士,虽辞谢征召,却始终表达对晋武帝的感激与忠诚,承诺祖母百年后必当尽节于朝廷,以“生当陨首,死当结草”明志,彰显出臣子的忠节与担当;④ 重情重义的旧臣,心念蜀汉,对出仕西晋心存顾虑,却又不愿直接拒绝,以祖母为托词,既保全了自己的名节,又未与朝廷产生冲突,尽显处世的智慧。
      2. 晋武帝(侧面刻画):从文中屡次征召李密、诏书切峻的细节,可看出其求贤若渴,欲笼络蜀汉旧臣以巩固统治;同时作为推崇“孝道”的帝王,其治国理念成为李密陈情的重要依托,侧面体现出其注重以儒家伦理治理天下的特点。
      3. 祖母刘氏:文中虽未直接刻画其形象,却通过李密的陈述,展现出其慈爱、坚韧的特点,她在李密孤苦无依时悉心抚养,年老后疾病缠身,成为李密尽孝的核心依托,其形象是李密陈情的情感根基。
      十六、主旨归纳
      本文是李密向晋武帝上呈的陈情表,作者以祖孙相依为命的骨肉亲情为核心,层层陈述自己身世的悲苦、朝廷征召的经过与进退两难的苦衷,援引晋武帝“以孝治天下”的治国理念,融情于理,既表达了对祖母的至孝之情,又彰显了对朝廷的忠诚之心,最终恳请晋武帝恩准自己为祖母养老送终。全文既凸显了儒家“孝”道的核心内涵,又体现了古代臣子在皇权之下的处世智慧,情真意切,理足辞婉,成为陈情言事的千古典范。

      相关学案

      《陈情表》完整知识点梳理-2026年高考语文文言文专题复习(全国通用):

      这是一份《陈情表》完整知识点梳理-2026年高考语文文言文专题复习(全国通用),共6页。学案主要包含了题目解析,作者简介,文学与文化常识,写作背景,重点字音字形,重点实词,通假字,古今异义等内容,欢迎下载使用。

      2025届高三语文之文言文复习24:陈情表 学案:

      这是一份2025届高三语文之文言文复习24:陈情表 学案,共9页。学案主要包含了微点夯实,重点梳理,考点巩固等内容,欢迎下载使用。

      《陈情表》——【期末必备】高中语文全册课内文言文复习学案(统编版):

      这是一份《陈情表》——【期末必备】高中语文全册课内文言文复习学案(统编版),文件包含《陈情表》教师版期末必备高中语文全册课内文言文复习学案统编版docx、《陈情表》学生版期末必备高中语文全册课内文言文复习学案统编版docx等2份学案配套教学资源,其中学案共19页, 欢迎下载使用。

      资料下载及使用帮助
      版权申诉
      • 1.电子资料成功下载后不支持退换,如发现资料有内容错误问题请联系客服,如若属实,我们会补偿您的损失
      • 2.压缩包下载后请先用软件解压,再使用对应软件打开;软件版本较低时请及时更新
      • 3.资料下载成功后可在60天以内免费重复下载
      版权申诉
      若您为此资料的原创作者,认为该资料内容侵犯了您的知识产权,请扫码添加我们的相关工作人员,我们尽可能的保护您的合法权益。
      入驻教习网,可获得资源免费推广曝光,还可获得多重现金奖励,申请 精品资源制作, 工作室入驻。
      版权申诉二维码
      高考专区
      • 精品推荐
      • 所属专辑33份
      欢迎来到教习网
      • 900万优选资源,让备课更轻松
      • 600万优选试题,支持自由组卷
      • 高质量可编辑,日均更新2000+
      • 百万教师选择,专业更值得信赖
      微信扫码注册
      手机号注册
      手机号码

      手机号格式错误

      手机验证码 获取验证码 获取验证码

      手机验证码已经成功发送,5分钟内有效

      设置密码

      6-20个字符,数字、字母或符号

      注册即视为同意教习网「注册协议」「隐私条款」
      QQ注册
      手机号注册
      微信注册

      注册成功

      返回
      顶部
      学业水平 高考一轮 高考二轮 高考真题 精选专题 初中月考 教师福利
      添加客服微信 获取1对1服务
      微信扫描添加客服
      Baidu
      map