



吉林省吉林市2024-2025学年高三下学期3月三模试题 地理试卷 Word版含答案
展开 这是一份吉林省吉林市2024-2025学年高三下学期3月三模试题 地理试卷 Word版含答案,文件包含三摸15docdoc、吉林地区三调地理参考答案docx等2份试卷配套教学资源,其中试卷共11页, 欢迎下载使用。
1.B 解析:内城宫殿区(紫禁城)位于中轴线南端,市场(鼓楼、钟楼)位于北段,符合前朝后市。B正确。
2.C 解析:世界遗产的申报核心目标是保护具有突出普遍价值的文化遗产,传承人类文明的历史脉络。C选项直接体现文化遗产保护的本质意义。C正确。
3.A 解析:该企业选择茂杰云牧场的主要原因由于其赫赫有名的苏尼特羊品质优良,更能满足消费市场需求,A选项正确。
4.C 解析:山东作为经济发达省份,拥有庞大的消费市场和成熟的商品流通网络,可帮助内蒙古特色农产品打破地域限制,实现高效市场对接,促进区域经济发展。C正确。
5.C 解析:结合材料可知,增温使某些基因家族富集,即提高了基因相对丰度。C正确。
6.D 解析:由材料可知,增温会使微生物分解凋落物的能力增强,从而导致土壤呼吸(CO₂排放)增加。选项D正确。A、B、C与材料信息不相关。
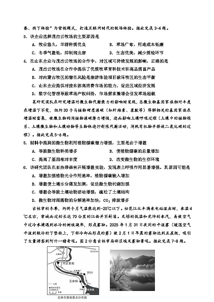
7.B 解析: 平流雾的“持续性”特点是雾凇形成的核心条件:稳定水汽输送和逆温形成的稳定低温微风环境延长了过冷水滴在树枝的附着时间,使雾凇的密度、厚度增大。②逆温层厚度与雾凇无直接关联;④平流雾不会加大昼夜温差。B正确。
8.A 解析:热岛效应使市区夜间气温高于郊区,不利于水汽凝结成雾凇,A正确。市区往往凝结核更充足,C错误。强风会吹散雾气,B错误。烟尘等污染物作为凝结核可能促进水汽凝结,D错误。
9.A 解析:材料明确许昌是“国家级交通枢纽”(京广铁路、京港澳高速交汇),可辐射中原经济区及中西部市场,①正确。材料提到许昌“小麦、蔬菜主产区”,为加工基地提供稳定货源,②正确。③ “政策倾斜”材料未提及,且“降低税收”属于常见干扰项(通常需明确政策支持才可选)。④ 冷链物流主要依赖公路和铁路普货运输,高铁以客运为主,生鲜运输占比极低。A正确
10.B 解析:材料提到加工基地将初级农产品转化为高附加值商品,且农户签订长期协议,说明产业链延长(从种植到深加工),并通过稳定订单减少市场波动风险,B正确。
11.C 解析:深中通道缩短时空距离,中山可依托较低土地成本承接深圳制造业(如零部件生产),体现区域产业分工,C正确。
12.C 解析:城际铁路站点往往形成交通枢纽,带动周边商业、居住等功能集聚,形成次级中心,C正确。城际铁路可能促进人口流动而非单纯外迁,A错误;衔接广州地铁与示意图排除B;城际铁路应增强区域联系,D错误。
13.B 解析:结合表格信息可知,当前苔原带下线的牛皮杜鹃已失去了第一的优势地位,但高海拔区域牛皮杜鹃重要值依然排名第一。草本植物入侵程度增加,且越低海拔影响越强烈。故A、C错误,B正确。早期牛皮杜鹃是优势物种(建群种),故受气候变暖和氮沉降增加影响之前,牛皮杜鹃的生态适应能力更强。故D错误。
14.C 解析:牛皮杜鹃在原有苔原带具备强竞争优势,成片分布,数量较多。随着小叶章等上侵增强,其景观碎片化增强,分布范围缩小,与岳桦林带的牛皮杜鹃隔离增大,草甸亚带切断了二者的基因交流,使得遗传多样性降低,进一步导致牛皮杜鹃生态适应能力减弱,故C正确。
15.D 解析:低空经济具有技术密集型和资本密集型特征,M市作为核心城市可通过技术外溢、产业辐射(如无人机研发、高端制造)带动周边地区发展。周边地区可承接配套产业(零部件生产、物流基地),形成差异化分工,促进区域资源共享与协作,D正确。
16.C 解析:空域资源紧张的本质是低空飞行需求增长与有限空域供给的矛盾。智能化手段能实时优化空域分配,提升单位空域使用效率,既保障产业发展需求,又避免资源过度消耗,C正确。ABD均不可持续。
17(18分)
(1)简述兰萨罗特岛的形成过程。(6分)
① 兰萨罗特岛位于非洲板块和欧亚板块的交界处;
② 板块运动活跃,导致地壳断裂和岩浆上涌;
③ 多次火山喷发,火山喷发物堆积,出露海面;形成了该岛屿。
(每点2分,满分6分)
(2)分析兰萨罗特岛无河流发育的原因。(6分)
① 岛屿面积小,缺乏有效径流;
② 受副热带高压控制时间长,加上沿岸(加那利)寒流流经,全年降水少,不利径流的形成;
③纬度低,气温高,蒸发旺盛;
④地壳活跃、多环形火山和火山岩洞,水分易下渗,不利于径流形成。
(每点2分,满分6分)
(3)说明当地葡萄特殊种植技术所发挥的功能。(6分)
①该岛降水少,气候干旱,鱼鳞坑利于收集雨水(雾水);
②石墙比热容小,散热快,夜晚利于露水的形成;
③石墙白天温度高、夜晚温度低,增大昼夜温差;
④石墙、鱼鳞坑有削减风力,起到防风作用。
(每点2分,满分6分)
18(18分)
(1)说明海德堡选址山上的理由。(6分)
①河畔山上可避免内卡河洪水威胁;
②选址山上建城堡有利于军事防御;
③为建筑和日常生活提供便利资源;
④山上空气流通好,气候更宜人、视野开阔;
(每点2分,满分6分)
(2)分析海德堡被誉为“大学城”的主要原因。(6分)
①海德堡大学历史悠久,吸引世界各地留学生;
②地理位置优越,交通便利;
③欧洲科学文化中心,学术氛围浓厚;
④城市人口规模较小,大学生占比较高;
以文化、旅游产业为主、城市的教育、文化功能突出。
(每点2分,满分6分)
(3)简述中德战略对接对该装备制造产业园的有利影响。(6分)
①有利于产业园从中国和德国大学引进高科技人才,提升企业的研发能力和管理水平;
②中德战略对接有助于促进技术合作与创新,促进制造业的升级,品质增强,增强市场竞争力;
③ 有助于形成产业链协同和集群效应,可以形成完整的产业链,获得规模效益;
④ 中德战略对接为产业园提供了更多的金融支持和投资合作机会,促进项目的顺利实施和企业的快速发展。
(合理即可,每点2分,满分6分)
19 (16分)
(1)从大气环流角度,推测洛杉矶此次出现“水文气候鞭打”的原因。(4分)
①2024年1-3月,受强西风影响,该地降水量异常增大,气候极端湿润;
②2024年夏秋季,受副热带高气压控制,高温少雨,气候干旱;
2024年秋冬季节,盛行西风带位置偏北,导致该地降水异常偏少。
(每点2分,满分4分)
(2)分析气候变暖背景下的“水文气候鞭打”与本次森林火灾的关系。(6分)
①异常多雨期,气候加速了植被生长,灌丛草木增加量大;
②异常干旱期,气候干旱,加上气候变暖,大气能够容纳更多的水汽;
③使得大气从植被与土壤中吸收大量水汽;
④植被干枯,导致易燃物大量增加,进而使得森林火灾频发。
(每点2分,满分6分)
(3)有人认为该地未来山火产生的破坏会更加强烈,你是否同意,说明理由。(6分)
同意:
①随着气候变暖,“水文气候鞭打”进一步增强,会加剧该地极端多雨天气和干旱期的交替出现,且势力增强;
②该地山火与大气环流与局地风关系密切,人类难以改变山火;
③经济发展,人类活动更为密集,山火带来的破坏会增加(6分)
不同意:
①本次山火为特殊的气象灾害,再次出现本次强度山火的概率低;
②随着气象监测技术的发展,对于山火发展的预判会更为精准;
③新的防火技术的出现,会降低山火对居民的影响(6分)
(每点2分,满分6分)
相关试卷
这是一份吉林省吉林市2024-2025学年高三下学期3月三模试题 地理试卷 Word版含答案,文件包含三摸15docdoc、吉林地区三调地理参考答案docx等2份试卷配套教学资源,其中试卷共11页, 欢迎下载使用。
这是一份吉林省吉林市2024-2025学年高三下学期3月三模地理试卷(Word版附答案),文件包含三摸15docdoc、吉林地区三调地理参考答案docx等2份试卷配套教学资源,其中试卷共11页, 欢迎下载使用。
这是一份吉林省吉林市2024-2025学年高三下学期3月三模试题 地理 含答案,共12页。
相关试卷 更多
- 1.电子资料成功下载后不支持退换,如发现资料有内容错误问题请联系客服,如若属实,我们会补偿您的损失
- 2.压缩包下载后请先用软件解压,再使用对应软件打开;软件版本较低时请及时更新
- 3.资料下载成功后可在60天以内免费重复下载
免费领取教师福利 




.png)




