搜索
      上传资料 赚现金

      2025-2026学年湖北省十堰市郧阳中学高二(上)期末化学试卷-自定义类型

      • 261.02 KB
      • 2026-02-04 06:35:12
      • 19
      • 0
      • 教习网9084313
      加入资料篮
      立即下载
      2025-2026学年湖北省十堰市郧阳中学高二(上)期末化学试卷-自定义类型第1页
      1/10
      2025-2026学年湖北省十堰市郧阳中学高二(上)期末化学试卷-自定义类型第2页
      2/10
      2025-2026学年湖北省十堰市郧阳中学高二(上)期末化学试卷-自定义类型第3页
      3/10
      还剩7页未读, 继续阅读

      2025-2026学年湖北省十堰市郧阳中学高二(上)期末化学试卷-自定义类型

      展开

      这是一份2025-2026学年湖北省十堰市郧阳中学高二(上)期末化学试卷-自定义类型,共10页。试卷主要包含了单选题,流程题,实验题,简答题,推断题等内容,欢迎下载使用。
      1.2025年9月3日,北京天安门广场呈现了一场震撼世界的阅兵盛典。下列说法正确的是( )
      A. 呼啸而过的战机在空中拉出红、黄、蓝、绿等绚丽的彩烟,彩烟在空气中形成胶体
      B. 导航所用的北斗二代卫星核心部件为“星载铷钟”,铷单质遇水能剧烈反应放出氧气
      C. 无人机制造中使用铝合金,Al属于s区元素
      D. “烟花”绽放的颜色与原子的吸收光谱有关
      2.高中生应德智体美劳全面发展。下列劳动项目与所述的化学知识关联错误的是( )
      A. AB. BC. CD. D
      3.下列化学用语表示正确的是( )
      A. 基态锗原子的简化电子排布式:[Ar]4s24p2
      B. 甲醛中π键的电子云轮廓图:
      C. 已知金属钇(Y)是39号元素,则基态钇原子价电子排布式:5s25p1
      D. 用电子式表示CaO2的形成过程:
      4.NA是阿伏加德罗常数的值。下列说法正确的是( )
      A. 16.25gFeCl3水解形成的Fe(OH)3胶体粒子数为0.1NA
      B. pH=1的H3PO4溶液中,含有0.1NA个H+
      C. 常温常压下,42gC3H6中所含σ键数目为8NA
      D. 15.6g由Na2S和Na2O2组成的混合物中,含有的阴离子数目为0.2NA
      5.下列各组离子在指定溶液中一定不能大量共存的是( )
      A. 使甲基橙显黄色的溶液:Fe2+、Cl-、Mg2+、
      B. 的溶液:Na+、[Al(OH)4]-、、S2-、
      C. 的NH4Cl和NH3•H2O混合液:Al3+、Fe3+、、
      D. 常温下,由水电离产生c(H+)=1×10-12ml•L-1的溶液中:Na+、Cl-、、
      6.下列过程对应的离子方程式正确的是( )
      A. 磷酸二氢钠水解:
      B. 用Na2SO3溶液吸收少量Cl2:+H2O+Cl2=2HSO+2Cl-+
      C. 向硫酸氢钠溶液中滴加少量碳酸氢钡溶液:
      D. 用硫代硫酸钠溶液脱氯:
      7.下列依据相关事实或数据所作出的推断中,不正确的是( )
      A. SO2和过量BaCl2溶液无沉淀生成,但SO2和过量Ba(NO3)2溶液有沉淀生成
      B. 依据一元弱酸的电离常数的大小,比较同温同浓度其钠盐溶液的碱性强弱
      C. 依据金属的逐级电离能数据,可推断金属元素的主要化合价
      D. 依据非金属元素的电负性数据,可以推断其简单氢化物的沸点高低
      8.W、X、Y、Z、M是原子序数依次增大的前20号元素,基态W原子的核外电子只有一种运动状态,基态X原子的第一电离能比同周期相邻元素都小,X、Y、Z同周期,M是骨骼和牙齿的主要元素之一,五种元素中只有M是金属元素。Y、Z形成的一种阴离子结构如图所示,下列说法错误的是( )
      A. X元素的某些性质与Y的短周期同族元素N相似
      B. X与氟元素组成的化合物XF3中各原子的最外层都满足8电子结构
      C. 工业上可用电解法冶炼金属单质M
      D. 由W、Y、Z形成的酸可能为一元弱酸
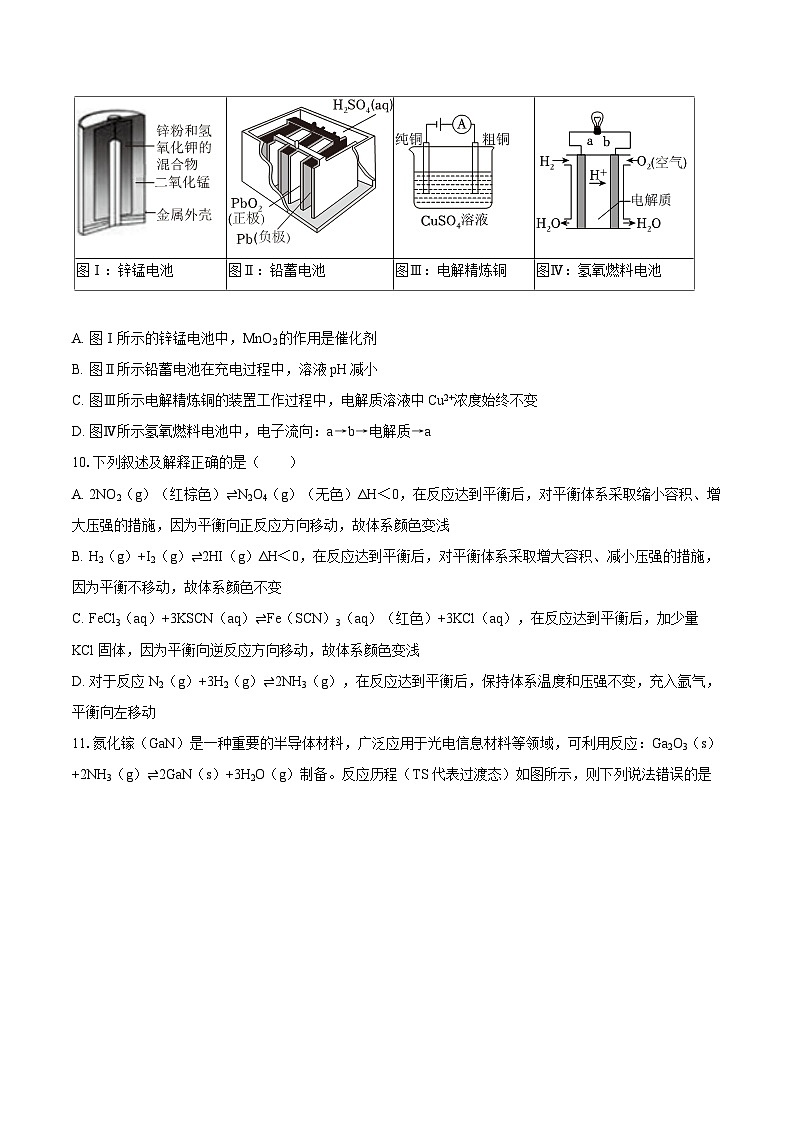
      9.有关下列四个常用电化学装置的叙述中,正确的是( )
      A. 图Ⅰ所示的锌锰电池中,MnO2的作用是催化剂
      B. 图Ⅱ所示铅蓄电池在充电过程中,溶液pH减小
      C. 图Ⅲ所示电解精炼铜的装置工作过程中,电解质溶液中Cu2+浓度始终不变
      D. 图Ⅳ所示氢氧燃料电池中,电子流向:a→b→电解质→a
      10.下列叙述及解释正确的是( )
      A. 2NO2(g)(红棕色)⇌N2O4(g)(无色)ΔH<0,在反应达到平衡后,对平衡体系采取缩小容积、增大压强的措施,因为平衡向正反应方向移动,故体系颜色变浅
      B. H2(g)+I2(g)⇌2HI(g)ΔH<0,在反应达到平衡后,对平衡体系采取增大容积、减小压强的措施,因为平衡不移动,故体系颜色不变
      C. FeCl3(aq)+3KSCN(aq)⇌Fe(SCN)3(aq)(红色)+3KCl(aq),在反应达到平衡后,加少量KCl固体,因为平衡向逆反应方向移动,故体系颜色变浅
      D. 对于反应N2(g)+3H2(g)⇌2NH3(g),在反应达到平衡后,保持体系温度和压强不变,充入氩气,平衡向左移动
      11.氮化镓(GaN)是一种重要的半导体材料,广泛应用于光电信息材料等领域,可利用反应:Ga2O3(s)+2NH3(g)⇌2GaN(s)+3H2O(g)制备。反应历程(TS代表过渡态)如图所示,则下列说法错误的是( )
      A. 反应i是吸热过程
      B. 反应ⅱ中脱去H2O(g)步骤的活化能为2.69eV
      C. 反应ⅱ包含总反应的决速步
      D. 反应ⅲ包含2个基元反应
      12.碳酸和亚硫酸电离平衡常数(25℃)如下表所示:
      下列说法正确的是( )
      A. 常温下,pH相同的①Na2CO3和②Na2SO3溶液中c(Na+):①>②
      B. 少量CO2通入Na2SO3溶液中反应的离子方程式为:
      C. 常温下,某NaHSO3溶液pH=5,则该溶液中的
      D. 常温下,等浓度的NaHSO3和NaHCO3溶液等体积混合后,则溶液中:
      13.利用下列实验装置进行实验,不能达到实验目的的是( )
      A. 制备少量氢氧化亚铁,并观察其颜色
      B. 验证金属性: Zn>Fe
      C. 制取无水 MgCl2
      D. 提高乙酸乙酯的产率
      14.浓差电池是利用两极电解质溶液中浓度不同引起的电势差放电的装置。下图是利用“海水河水”浓差电池(不考虑溶解氧的影响)制备H2SO4和NaOH的装置示意图,其中X、Y均为Ag/AgCl复合电极,电极a、b均为石墨,下列说法不正确的是( )
      A. 电极Y是正极,电极反应为:AgCl+e-=Ag+Cl-
      B. 浓差电池工作时,Na+通过阳离子交换膜向Y极移动
      C. c为阳离子交换膜,d为阴离子交换膜
      D. 相同条件下收集到的气体的体积比M:N=1:2
      15.常温下,向含NaAc(醋酸钠)、NaBrO3、Na2SO4的混合液中滴加AgNO3溶液,混合液中pAg[pAg=-lgc(Ag+)]与pX[pX=-lgc(Ac)、、的关系如图所示。下列说法错误的是( )
      A. L2直线代表-lgc(Ag+)和-lgc(SO)的关系
      B. 常温下,AgBrO3饱和溶液中c(Ag+)=10-2.14ml/L
      C. 当同时生成AgAc和AgBrO3时,溶液中
      D. 向M点(L1与L2的交点)所示的混合溶液中加入AgNO3固体,不变
      二、流程题:本大题共1小题,共14分。
      16.硫化铋(Bi2S3)在光催化剂、锂离子电池等领域具有重要的潜在价值。一种以氧化铋渣(主要成分是Bi2O3、MnSO4、Fe2O3、CuO、Ag2O和Al2O3)为原料,制取高纯Bi2S3并回收锰的工艺流程如图所示。
      已知:①常温下,溶液中金属离子开始沉淀和完全沉淀的pH如表所示:
      ②硫代乙酰胺(CH3CSNH2)在酸性溶液中会水解为乙酰胺(CH3CONH2可溶于水)和硫化氢;
      硫化氢会进一步发生反应:2Bi3+(s)+3H2S(g)⇌Bi2S3(s)+6H+(aq)。
      回答下列问题:
      (1)P、S、Cl、Ar四种元素的第一电离能由大到小的顺序是______ (用元素符号表示)。
      (2)“酸浸”时,Bi2O3转化为Bi3+的离子方程式为______ 。
      (3)从“滤液1”中可回收的金属单质主要有______ (填化学式)。
      (4)“沉铋”时,BiCl3转化为BiOCl沉淀的化学方程式为______ 。
      (5)“转化”的两种方法如下:
      方法一:第一步,用NH4HCO3溶液将BiOCl转化为(BiO)2CO3,发生反应:2NH4HCO3+2BiOCl=(BiO)2CO3↓+CO2↑+H2O+2NH4Cl;
      第二步,(BiO)2CO3受热分解为Bi2O3,发生反应的化学方程式为______ 。
      方法二:第一步,用NaOH溶液将BiOCl转化为Bi(OH)3;
      第二步,Bi(OH)3受热分解为Bi2O3。
      已知:常温下,,反应K=1.6×10-31。
      常温下,当BiOCl恰好完全转化为Bi(OH)3时,溶液中c(Cl-)=0.04ml•L-1,此时溶液pH=______ 。
      (6)“硫化”后需用蒸馏水洗涤Bi2S3固体,洗涤固体的操作方法是______ 。
      三、实验题:本大题共1小题,共14分。
      17.过渡元素铬的单质及化合物有很多用途。三氯化铬(CrCl3)是常用的媒染剂和催化剂,易潮解,易升华,高温下易被氧气氧化。实验室制取CrCl3的装置如图所示:
      回答下列问题:
      (1)基态Cr原子的价层电子排布式为______ 。
      (2)连接装置进行实验,一段时间后,发现导管a中的液面在不断上升,出现该现象的可能原因是______ ,将实验装置进行改进的措施是______ 。
      (3)测定某样品中CrCl3的质量分数的实验步骤如下:
      Ⅰ.取6.0g该样品,在强碱性条件下加入过量30%H2O2溶液,小火加热使Cr3+完全转化为CrO,再继续加热一段时间。
      Ⅱ.冷却后,滴入适量的稀硫酸和浓磷酸,使CrO转化为Cr2O,再加适量蒸馏水将溶液稀释至100mL。
      Ⅲ.取25.00mL溶液,加入适量浓H2SO4混合均匀,滴入3滴指示剂,用新配制的1.0ml•L-1的(NH4)2Fe(SO4)2标准溶液滴定,重复2~3次,平均消耗(NH4)2Fe(SO4)2标准溶液24.00mL(滴定中Cr2O被Fe2+还原为Cr3+)。
      ①步骤Ⅰ中完全转化时发生反应的离子方程式为______ 。
      ②步骤Ⅲ中滴定反应的离子方程式为______ 。
      ③该样品中铬元素的质量分数为______ (保留三位有效数字)。
      ④假设其他操作均正确,若滴定开始时滴定管尖嘴部分有气泡,滴定后气泡消失,则测定结果会______ (填“偏大”“偏小”或“不变”)。
      四、简答题:本大题共1小题,共13分。
      18.氢能被视为21世纪最具发展潜力的清洁能源,科学家展开了广泛的氢能研究,目前有多种方法可以生产氢气。
      Ⅰ.催化重整法产氢
      (1)甲醇水重整产氢的反应体系中,同时发生以下反应:
      反应1:CH3OH(g)=CO(g)+2H2(g)
      反应2:CH3OH(g)+H2O(g)=CO2(g)+3H2(g)
      则副反应3:CO(g)+H2O(g)=CO2(g)+H2(g)ΔH3=______ kJ•ml-1。
      (2)为研究温度对反应1:CH3OH(g)⇌CO(g)+2H2(g)的影响,若起始时容器中只有一定量的CH3OH,平衡时三种气体的物质的量与裂解温度的关系如图所示:
      ①图中曲线n表示的物质是______ (填化学式)。
      ②A点时CH3OH的转化率为______ (保留一位小数)。
      ③C点时,设容器内的总压为akPa,则该反应用压强表示的平衡常数Kp=______ (kPa)2。
      (3)铜基催化剂(Cu/CeO2)能有效催化甲醇重整产氢反应,但原料中的杂质可能会使催化剂失活。甲醇中混有少量的甲硫醇(CH3SH),重整制氢时加入ZnO可有效避免铜基催化剂失活且平衡产率略有上升,其原理用化学方程式表示为______ 。
      Ⅱ.电解法产氢
      磁场辅助光照电极材料促使单位时间内产生更多的“电子”和“空穴”(h+,具有强氧化性),驱动并加快电极反应。磁场辅助光电分解水制氢的工作原理如图所示:
      (4)①电极Y为______ 极(填“阴”或“阳”)。
      ②在酸性介质中生成M的电极反应式为______ 。
      五、推断题:本大题共1小题,共14分。
      19.X、Y、Z、M、Q、R是元素周期表前四周期元素,且原子序数依次增大,其相关信息如下表,用化学用语回答下列问题:
      (1)R元素位于元素周期表第______ 周期第______ 族,是______ 区的元素。
      (2)与X同族元素的简单氢化物(包含X的简单氢化物)中,沸点最低的是______ 。
      (3)写出Q元素基态原子的价层电子轨道表示式:______ 。
      (4)X、Y、Z、M四种元素的原子半径由小到大的顺序是______ (用元素符号表示)。
      (5)R元素可形成R2+和R3+,其中较稳定的是______ (用离子符号表示),原因是______ 。
      (6)已知T元素和Q元素的电负性分别为1.5和3.0,则它们形成的化合物是______ (填“离子化合物”或“共价化合物”)。
      1.【答案】A
      2.【答案】C
      3.【答案】B
      4.【答案】D
      5.【答案】C
      6.【答案】B
      7.【答案】D
      8.【答案】B
      9.【答案】B
      10.【答案】D
      11.【答案】C
      12.【答案】D
      13.【答案】A
      14.【答案】C
      15.【答案】D
      16.【答案】Ar>Cl>P>S Bi2O3+6H+=2Bi3++3H2O Al、Cu BiCl3+Na2CO3=BiOCl↓+CO2↑+2NaCl (BiO)2CO3Bi2O3+CO2↑;13 将待洗涤的固体放在过滤器的滤纸上,用玻璃棒引流,向固体表面滴加适量蒸馏水,使溶剂缓慢流过固体,重复2-3次;乙酰胺和氯化氢
      17.【答案】3d54s1 CrCl3进入D中冷凝时将C、D之间的导管堵塞;将C、D之间的导管改成粗导管 ;;27.7%;偏大
      18.【答案】-41.2 H2;33.3%; CH3SH+ZnO=CH3OH+ZnS 阳;
      19.【答案】二;ⅣA;d CH4 O<C<Al<Na Fe3+;因为Fe3+的价层电子排布式为3d5,d能级处于半充满状态,能量低,结构稳定 共价化合物 劳动项目
      化学知识
      A
      烹饪活动:向煮沸的豆浆中加入卤水制作豆腐
      电解质溶液使胶体聚沉
      B
      烘焙活动:碳酸氢钠与柠檬酸的混合物用作复合膨松剂
      NaHCO3能与酸反应产生气体
      C
      家务活动:擦干已洗净铁锅表面的水,以防生锈
      铁在潮湿环境中易发生析氢腐蚀
      D
      学农活动:施肥时,应将铵态氮肥及时埋在土中避免日晒
      铵盐受热易分解
      图Ⅰ:锌锰电池
      图Ⅱ:铅蓄电池
      图Ⅲ:电解精炼铜
      图Ⅳ:氢氧燃料电池
      名称
      碳酸
      亚硫酸
      电离常数
      金属离子
      Fe3+
      Cu2+
      Al3+
      开始沉淀的pH
      2.2
      5.2
      3.6
      沉淀完全(c=1.0×10-5ml•L-1)的pH
      3.0
      6.7
      4.7
      元素
      相关信息
      X
      原子核外有6种不同运动状态的电子
      Y
      基态原子中s电子总数与p电子总数相等
      Z
      原子半径在短周期主族元素中最大
      M
      逐级电离能(kJ•ml-1)依次为578、1817、2745、11575、14830、18376……
      Q
      基态原子的最外层p轨道上有两个电子的自旋方向与其他电子的自旋方向相反
      R
      基态原子核外有7个能级且能量最高的能级上有6个电子

      相关试卷

      2025-2026学年湖北省十堰市郧阳中学高二(上)期末化学试卷-自定义类型:

      这是一份2025-2026学年湖北省十堰市郧阳中学高二(上)期末化学试卷-自定义类型,共10页。试卷主要包含了单选题,流程题,实验题,简答题,推断题等内容,欢迎下载使用。

      2025-2026学年湖北省十堰市郧阳中学高二(上)期末化学试卷(含答案):

      这是一份2025-2026学年湖北省十堰市郧阳中学高二(上)期末化学试卷(含答案),共10页。

      2025-2026学年湖北省十堰市郧阳中学高二上学期1月期末化学(含答案)试卷:

      这是一份2025-2026学年湖北省十堰市郧阳中学高二上学期1月期末化学(含答案)试卷,共9页。

      资料下载及使用帮助
      版权申诉
      • 1.电子资料成功下载后不支持退换,如发现资料有内容错误问题请联系客服,如若属实,我们会补偿您的损失
      • 2.压缩包下载后请先用软件解压,再使用对应软件打开;软件版本较低时请及时更新
      • 3.资料下载成功后可在60天以内免费重复下载
      版权申诉
      若您为此资料的原创作者,认为该资料内容侵犯了您的知识产权,请扫码添加我们的相关工作人员,我们尽可能的保护您的合法权益。
      入驻教习网,可获得资源免费推广曝光,还可获得多重现金奖励,申请 精品资源制作, 工作室入驻。
      版权申诉二维码
      欢迎来到教习网
      • 900万优选资源,让备课更轻松
      • 600万优选试题,支持自由组卷
      • 高质量可编辑,日均更新2000+
      • 百万教师选择,专业更值得信赖
      微信扫码注册
      手机号注册
      手机号码

      手机号格式错误

      手机验证码 获取验证码 获取验证码

      手机验证码已经成功发送,5分钟内有效

      设置密码

      6-20个字符,数字、字母或符号

      注册即视为同意教习网「注册协议」「隐私条款」
      QQ注册
      手机号注册
      微信注册

      注册成功

      返回
      顶部
      学业水平 高考一轮 高考二轮 高考真题 精选专题 初中月考 教师福利
      添加客服微信 获取1对1服务
      微信扫描添加客服
      Baidu
      map