


湖北省十堰市2024-2025学年高二上学期1月期末地理试题 含解析
展开 这是一份湖北省十堰市2024-2025学年高二上学期1月期末地理试题 含解析,共13页。试卷主要包含了选择题的作答,非选择题用 0, 按湖泊的成因分类,鸣翠湖为等内容,欢迎下载使用。
本试题卷共 6 页,共 18 道题,满分 100 分,考试时间 75 分钟。
★祝考试顺利★
注意事项:
1.答题前,考生务必将自己的姓名、考号填写在答题卡和试卷指定位置上,并将考号条形码贴
在答题卡上的指定位置。
2.选择题的作答:每小题选出答案后,用 2B 铅笔把答题卡上对应题目的答案标号涂黑。如需
改动,用橡皮擦干净后,再选涂其他答案标号。答在试题卷、草稿纸上无效。
3.非选择题用 0.5 毫米黑色墨水签字笔将答案直接答在答题卡上对应的答题区域内。答在试题
卷、草稿纸上无效。
4 考生必须保持答题卡的整洁。考试结束后,只交答题卡。
一、选择题:本题共 15 小题,每小题 3 分,共 45 分。在每小题给出的四个选项中,只有一
项是符合题目要求的。
京山市(县级市)地处国家级农产品主产区江汉平原的东北部。京山市土地充足,塘堰密布,是全国
首批 50 个商品粮基地县之一,具有发展高效农业、生态农业、智慧农业的良好条件。城镇化、工业化的快
速发展,对京山市乡村社区的冲击加剧,京山市乡村社区呈现新的发展态势。下图示意京山市地理位置和
该市案例镇概况。完成下面小题。
1. 图示案例镇乡村社区中,受京山市城镇化和工业化快速发展冲击大的是( )
A. 雁门口镇和钱场镇 B. 罗店镇和雁门口镇
第 1页/共 13页
C. 孙桥镇和曹武镇 D. 钱场镇和曹武镇
2. 受城镇化和工业化的影响,推测京山市乡村社区呈现的新发展态势是( )
①人口大量流失,乡村社区衰落②社区管理落后,人居环境质量下降
③生活方式变化,乡村景观重塑④产业融合发展,产业链延长
A. ①② B. ②③ C. ①④ D. ③④
【答案】1. C 2. D
【解析】
【1 题详解】
结合图片信息,孙桥、曹武两镇与京山通过铁路直接联系,而其他乡镇与京山之间的交通联系相对落后。
因而当京山城镇化和工业化快速发展并通过铁路进行资源的输入和输出时,孙桥、曹武受到的影响最大。
故选 C。
【2 题详解】
随着京山城镇化和工业化水平的不断提高,其内部乡村必然受到呈现出新发展态势:人居环境更加和谐,
基础设施建设更加完善,产业链不断延长,经济效益不断提高,③④正确。城镇化和工业化的推进可能会
造成乡村人口的流失,但乡村社区在新政策的引导下会向现代化方向不断发展,人居环境不断完善,乡村
面貌不断焕新,①②错误。故选 D。
【点睛】随着城镇化和工业化水平的不断提高,我国现代化农村建设不断呈现出新的面貌:环境不断改善、
基础设施不断完善,受工业化带动影响,部分乡村出现了自己的产业,产业链条不断延长,产业附加值持
续提高。
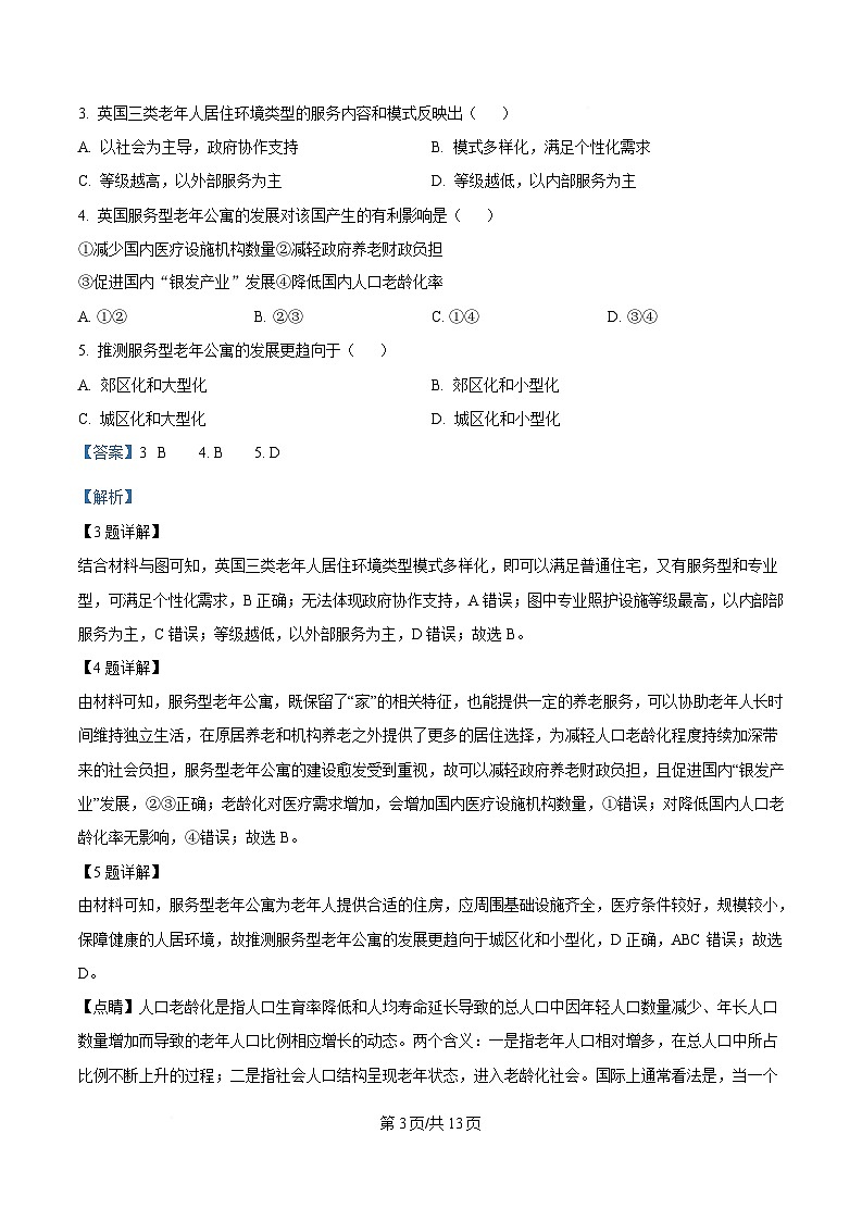
世界卫生组织强调,为老年人提供合适的住房是实现健康老龄化的重要环境基础。服务型老年公寓,
既保留了“家”的相关特征,也能提供一定的养老服务,可以协助老年人长时间维持独立生活,在原居养
老和机构养老之外提供了更多的居住选择。为减轻人口老龄化程度持续加深带来的社会负担,服务型老年
公寓的建设愈发受到重视,成为世界范围内发展速度最快的老年人居住建筑类型之一。下图示意英国普通
住宅、服务型老年公窝、专业照护设施的服务内容和模式。完成下面小题。
第 2页/共 13页
3. 英国三类老年人居住环境类型的服务内容和模式反映出( )
A. 以社会为主导,政府协作支持 B. 模式多样化,满足个性化需求
C. 等级越高,以外部服务为主 D. 等级越低,以内部服务为主
4. 英国服务型老年公寓的发展对该国产生的有利影响是( )
①减少国内医疗设施机构数量②减轻政府养老财政负担
③促进国内“银发产业”发展④降低国内人口老龄化率
A. ①② B. ②③ C. ①④ D. ③④
5. 推测服务型老年公寓的发展更趋向于( )
A. 郊区化和大型化 B. 郊区化和小型化
C. 城区化和大型化 D. 城区化和小型化
【答案】3 B 4. B 5. D
【解析】
【3 题详解】
结合材料与图可知,英国三类老年人居住环境类型模式多样化,即可以满足普通住宅,又有服务型和专业
型,可满足个性化需求,B 正确;无法体现政府协作支持,A 错误;图中专业照护设施等级最高,以内部部
服务为主,C 错误;等级越低,以外部服务为主,D 错误;故选 B。
【4 题详解】
由材料可知,服务型老年公寓,既保留了“家”的相关特征,也能提供一定的养老服务,可以协助老年人长时
间维持独立生活,在原居养老和机构养老之外提供了更多的居住选择,为减轻人口老龄化程度持续加深带
来的社会负担,服务型老年公寓的建设愈发受到重视,故可以减轻政府养老财政负担,且促进国内“银发产
业”发展,②③正确;老龄化对医疗需求增加,会增加国内医疗设施机构数量,①错误;对降低国内人口老
龄化率无影响,④错误;故选 B。
【5 题详解】
由材料可知,服务型老年公寓为老年人提供合适的住房,应周围基础设施齐全,医疗条件较好,规模较小,
保障健康的人居环境,故推测服务型老年公寓的发展更趋向于城区化和小型化,D 正确,ABC 错误;故选
D。
【点睛】人口老龄化是指人口生育率降低和人均寿命延长导致的总人口中因年轻人口数量减少、年长人口
数量增加而导致的老年人口比例相应增长的动态。两个含义:一是指老年人口相对增多,在总人口中所占
比例不断上升的过程;二是指社会人口结构呈现老年状态,进入老龄化社会。国际上通常看法是,当一个
第 3页/共 13页
国家或地区 60 岁以上老年人口占人口总数的 10%,或 65 岁以上老年人口占人口总数的 7%,即意味着这个
国家或地区的人口处于老龄化社会。
湛江港位于雷州半岛东北侧,港湾东西两岸连接湛江市区,南侧有南三岛、特呈岛、东头山岛、东海
岛等岛屿作为天然屏障,湾内水深浪静,是华南地区重要的深水良港。受工业化和城镇化进程的影响,湛
江港东西海岸线(粗黑线)形态发生了显著变化。下图示意湛江港地理位置。完成下面小题。
6. 湛江港依托湛江市区布局的主要目的是( )
A. 增加城市就业机会 B. 缓解城市运输压力
C. 共享城市基础设施 D. 获得廉价 劳动力
7. 工业化和城镇化发展对湛江港产生的主要影响是( )
A. 航道淤积严重,维护成本上升 B. 水域面积扩大,吞吐能力提高
C. 水质环境改善,港区用水安全 D. 海岸侵蚀加剧,港区用地减少
【答案】6. C 7. A
【解析】
6 题详解】
由材料可知,湛江港位于雷州半岛东北侧,港湾东西两岸连接湛江市区,湛江市经济发达,基础设施完善,
故湛江港依托湛江市区布局的主要目的是共享城市基础设施,有助于客货运输,C 正确;增加城市就业机会、
缓解城市运输压力、获得廉价的劳动力都不是主要目的,ABD 错误;故选 C。
【7 题详解】
由材料可知,湾内水深浪静,是华南地区重要的深水良港,工业化和城镇化发展过程中,工厂排放的废气
物中含有大量泥沙、废渣等颗粒物质,城镇化建设导致水土流水加剧,故对湛江港产生的主要影响是航道
第 4页/共 13页
淤积严重,为保证船舶的正常通航,维护成本上升,A 正确;工业化与城镇化的发展,人口增多,建设用
地面积扩大,废弃物排放增加,会使水域面积减小,水质下降,BC 错误;工业化和城镇化发展对海岸侵蚀
影响较小,D 错误;故选 A。
【点睛】工业化过程中可能会产生环境污染问题,需要通过优化产业结构和发展高新技术产业来减轻环境
污染。
鸣翠湖平均水深 1.5 一 2m,是宁夏平原南部面积最大的自然湿地。黄河是鸣翠湖的生态补水水源。鸣
翠湖是鄂尔多斯台地抬升过程中黄河河道迁移后遗留在河流阶地上的滩涂地貌的产物,沉积物类型主要为
细砂、砂黏土、黏砂土、粉细砂。鸣翠湖与惠农渠、汉延渠、四三支沟等沟渠水系沟通,灌排季节地下水
补给变得多样化,且湖水对于东岸浅层地下水的动态响应比西岸弱,湖水与地下水转化复杂。下图示意鸣
翠湖地理位置和地质剖面。完成下面小题。
8. 按湖泊的成因分类,鸣翠湖为( )
A. 冰蚀湖 B. 岩溶湖 C. 河成湖 D. 构造湖
9. 鸣翠湖湖水与地下水转化复杂的主要原因是( )
A. 位于干旱地区,水分蒸发更旺盛 B. 降水量不稳定,湖泊水位变化大
C. 周边湖泊较多,受其他湖泊干扰大 D. 与灌溉渠相通,受人工灌排干扰强
10. 鸣翠湖湖水对于东岸浅层地下水的动态响应比西岸弱的主要原因是东岸( )
A. 距离黄河近,受黄河水顶托补给显著 B. 岩层构造致密,湖水下渗量大幅减少
C. 地势比西岸高,浅层地下水水位高 D. 降水量更丰富,地表径流下渗量更大
【答案】8. C 9. D 10. A
【解析】
【8 题详解】
据材料可知,鸣翠湖是鄂尔多斯台地抬升过程中黄河河道迁移后遗留在河流阶地上的滩涂地貌的产物,说
明鸣翠湖为河成湖,C 正确;鸣翠湖为河成湖,沉积物类型主要为细砂、砂黏土、黏砂土、粉细砂,不属
于冰蚀湖、岩溶湖和构造湖,ABD 错误。故选 C。
第 5页/共 13页
【9 题详解】
据材料可知,鸣翠湖与惠农渠、汉延渠、四三支沟等沟渠水系沟通,受人工灌排干扰强, 灌排季节地下水
补给变得多样化,D 正确;位于干旱地区,气候特征变化不大,水分蒸发相对稳定,A 错误;短时间内,
降水量变化不大,基本稳定,B 错误;该地区气候干旱,周边湖泊少,D 错误。故选 D。
10 题详解】
据图可知,黄河位于鸣翠湖东部,黄河水量较大,地下水补给量大,受黄河水顶托补给显著,故鸣翠湖湖
水对于东岸浅层地下水的动态响应比西岸弱,A 正确;浅层地下水埋藏较浅,B 错误;地势西高东低,C 错
误;鸣翠湖东西两岸的降水量差异较小,D 错误。故选 A。
【点睛】按成因分类:构造湖:由地壳运动形成的构造盆地上积水而成,湖形狭长,水深且清澈,如滇池、
洱海等。火山口湖:火山喷火口休眠后积水而成,形状圆形或椭圆形,湖岸陡峭,如长白山天池。冰川湖:
由冰川挖蚀形成的坑洼和冰碛物堵塞冰川槽谷积水而成,如北美五大湖。堰塞湖:由火山熔岩流、冰碛物
或地震活动引起的山体崩塌堵截河谷形成的湖泊,如五大连池、镜泊湖。喀斯特湖(岩溶湖):由碳酸盐
类地层经流水溶蚀形成的湖泊,如草海。河成湖:由于河流摆动和改道形成的湖泊,如鄱阳湖、洞庭湖。
风成湖:沙漠中低于潜水面的丘间洼地积水而成,如月牙泉。海成湖:由于泥沙沉积使海湾与海洋分割而
成的湖泊,如杭州西湖。潟湖:由海湾被沙洲封闭而成的湖泊,如宁波的东钱湖。
小亮同学每天都运用电子软件记录校园跑活动。图示意该同学某天正午时分在进行校园跑时的跑道(23°
N,110°E)及各个点位。从该天起往后一个月内,小亮发现自己在④号点位跑步时的正午影子越来越短。据
此完成下面小题。
11. 在广州一年日出最晚的那一天,该地正午太阳高度角为( )
A. 39°34' B. 41°34' C. 43°34' D. 45°34'
12. 从该天开始,往后一个月太阳直射点位置的移动情况是( )
A. 一直向北移动 B. 先向北、再向南移动
C. 一直向南移动 D. 先向南、再向北移动
第 6页/共 13页
13. 若该同学在连续一周固定的时间晨跑过程中发现自己在①号点位的影子越来越靠近②号点位,则这周内
( )
A. 北京的昼长越来越长 B. 莫斯科的夜长越来越短
C. 悉尼的昼长越来越长 D. 圣保罗的昼长越来越短
【答案】11. C 12. A 13. C
【解析】
【11 题详解】
广州位于北半球,一年中日出最晚的那一天应是北半球冬至日,此时太阳直射点位于南回归线,则正午太
阳高度=90°-(23°+23°26′)=43°34',C 正确,ABD 错误。故选 C。
【12 题详解】
广州位于 23°N,太阳直射点一年中绝大部分时间位于其南侧,该日往后一个月正午影子越来越短,说明太
阳高度角越来越大,太阳直射点一直向北移动,A 正确,BCD 错误。故选 A。
【13 题详解】
根据图示信息可知,②位于①的西北方向,发现自己在①号点位的影子越来越靠近②号点位,说明日出方
位越来越往东南方向偏,太阳直射点位于南半球且向南移动,北半球北京的昼长越来越短,A 错误;北半
球莫斯科的夜长越来越长,B 错误;南半球悉尼的昼长越来越长,C 正确;南半球圣保罗的昼长越来越长,
D 错误。故选 C。
【点睛】太阳一天 位置和方向:1、太阳直射赤道上,全球日出正东,日落正西。2、太阳直射北半球,
全球日出东北,日落西北;(偏北)。3、太阳直射南半球,全球日出东南,日落西南。(偏南)。
树木的径向生长是指树木逐步形成年轮的过程,是树木乃至森林最重要的碳吸收和贮存的生理过程。
红锥是我国亚热带地区重要的速生珍贵阔叶用材树种,水分条件是影响红锥径向变化的关键因素。下图示
意广西某研究区 2018 年、2019 年、2020 年红锥累计日径向变化量(年序日是指距离 1 月 1 日的日数)。据
此完成下面小题。
14. 红锥径向生长最快的月份是( )
第 7页/共 13页
A. 2 月 B. 5 月 C. 8 月 D. 10 月
15. 2020 年,研究区夏季天气状况最可能是( )
A. 炎热干燥 B. 炎热多雨 C. 凉爽湿润 D. 凉爽干燥
【答案】14. B 15. B
【解析】
【14 题详解】
结合图片可知,2018-2020 年,年序日在 100 日-200 日之间时,红锥累积径向变化幅度相较于前面的时间段
更大,特别是在年序日 170 日左右幅度增长最快,说明在此期间红锥生长速度最快,对应的月份是 5 月。
故选 B。
【15 题详解】
降水越多时,红锥生长越缓慢。根据图片信息,2020 年夏季,红锥累积日径向变化量幅度较小,说明其生
长缓慢。在高温环境条件 下,叶片气孔导度较差,呼吸速率较高,降低了树干径向生长所需的碳水化合物
供应,导致径向生长速度降低。因此,2020 年夏季天气状况最可能是炎热多雨。故选 B。
【点睛】红锥是壳斗科锥属的乔木,喜湿润、温暖、多雨的季风气候,适宜生长在土层深厚、排水性良好
的酸性壤土或轻黏土中。研究发现,红锥生长速度与降水量呈负相关关系,与光照条件呈正相关关系。
二、非选择题:共 55 分。
16. 阅读图文材料,完成下列要求。
皇都村位于湖南省怀化市通道县坪坦乡,地处湘、黔、桂三省(区)交界处,始建于明朝,民族文化
源远流长,保存完好,拥有侗族原生文化“活化石”的美称。该村寨的民居建筑为底部架空的吊脚楼(后
半部分建于倾斜度较大的山坡上,前半部分以木柱支撑,形成吊脚柱),建筑材料多取自优质杉木,布局讲
究,建筑技艺精湛。山体环绕村寨四周,农田穿插在村寨之间,街巷依水田、山势而建,由山间盆地向上
呈放射状分布。村寨由头寨、尾寨、盘寨和新寨组成,其中新寨位于坪坦河东侧河湾处,通过普修桥与外
界联系。下图为皇都村的地理位置和内部空间结构示意图。
第 8页/共 13页
(1)皇都村的民居多为杉木结构的吊脚楼,试阐释理由。
(2)分析皇都村保存完好的主要原因。
(3)说明皇都村新寨选址的合理性。
【答案】(1)当地地势起伏大,吊脚楼适应山地地形;当地降水量大,气候潮湿,吊脚楼底部架空可以改
善建筑内部通风和采光的条件;当地土地稀缺,架空部分可以堆放杂物或饲养家畜,扩展居住空间;下部
架空设计一定程度上抵御季节性洪灾;该地森林资源丰富,木质建筑材料易得。
(2)该地位置偏远,四周山体环绕,交通不便,受外界干扰少;建筑材料多为优质木材和石材,建筑工艺
精湛,结构稳固;经济活动以农业为主,对自然生态系统破坏较少;当地对民族传统文化的传承与保护力
度大。
(3)新寨选址在坪坦河东侧,取水便利;地形平坦,土地资源相对充足;土层深厚,利于农业生产;与其
他村寨保持适当的距离,使村民既有独立的生活空间,又能与其他村寨保持文化联系。(答出三点)
【解析】
【分析】本题以皇都村的地理位置和内部空间结构示意图为背景材料,涉及地域文化的形成、聚落的特点
及区位因素等相关知识,考查学生获取和解读地理信息、调动和运用地理知识的能力。
【小问 1 详解】
由材料可知,该村寨的民居建筑为底部架空的吊脚楼(后半部分建于倾斜度较大的山坡上,前半部分以木
柱支撑,形成吊脚柱),建筑材料多取自优质杉木,结合皇都村地处湘、黔、桂三省(区)交界处,当地地
势起伏大,吊脚楼适应山地地形;该地为亚热带季风气候,当地降水量大,气候潮湿,吊脚楼底部架空可
以改善建筑内部通风和采光的条件;山地地区,平坦区域少,当地土地稀缺,架空部分可以堆放杂物或饲
养家畜,扩展居住空间;由于区域降水多,易受洪灾影响,下部架空设计一定程度上抵御季节性洪灾;位
于山区,该地森林资源丰富,木质建筑材料易得,便于就地取材,建筑成本低。
第 9页/共 13页
【小问 2 详解】
由材料可知,皇都村位于湖南省怀化市通道县坪坦乡,地处湘、黔、桂三省(区)交界处,位于山区,地
理位置偏远,四周山体环绕,交通不便,受外界干扰少,有助于地域文化的保护;建筑材料多为优质木材
和石材,建筑工艺精湛,结构稳固,可长期保存;农田穿插在村寨之间,街巷依水田、山势而建,由山间
盆地向上呈放射状分布,说明经济活动以农业为主,对自然生态系统破坏较少;当地对民族传统文化的传
承与保护力度大,故而皇都村保存完好。
【小问 3 详解】
读图可知,新寨选址在坪坦河东侧,靠近河流,取水便利;位于坪坦河东侧河湾处,地形平坦,土地资源
相对充足;河湾处泥沙淤积,土层深厚,利于农业生产;与其他村寨保持适当的距离,使村民既有独立的
生活空间,又能与其他村寨保持文化联系,有助于区域协调发展。
17. 阅读图文材料,完成下列要求。
天津经济技术开发区于 1984 年 12 月成立,本部(东区)总规划面积 33km2,距天津市区 40km,经历
了出口加工(外来加工制造业以及出口加工业,未形成主导产业)、综合型开发(形成电子、电气、食品、
机械、金属制品、化工、服装等加工产业)、工业新城(高新技术企业入驻)和综合新城(向更高技术水平、
生产率和附加值的产业转移,导致外来加工制造业大量向欠发达地区转移)四个不同的发展阶段。截至 2021
年,天津经济技术开发区扩展至“一园十区”,总规划面积 408km2。下图示意天津经济技术开发区“一园
十区”位置。
(1)试分析天津经济技术开发区发展出口加工业的优势条件。
(2)据了解,天津经济技术开发区转型发展历程中,阻碍最严重的阶段为综合型开发区向工业新城区转型
阶段,试说明原因。
第 10页/共 13页
(3)分析天津经济技术开发区采取“一园十区”发展模式的优点。
【答案】(1)地处环渤海经济带和京津冀都市圈的交会节点,便于与周边地区进行产业协作和资源共享;
海、陆、空交通运输发达,交通运输便利;劳动力资源丰富,且素质较高;政策支持,吸引了大量出口加
工企业入驻。
(2)综合型开发区产业主要为传统制造业,技术含量低;环境污染严重,治理成本高。
(3)不同园区产业差异,有利于实现产业多元化布局,增强了区域经济的竞争力;不同园区专注于不同产
业领域,利于提高产业科技创新能力;根据不同园区产业特点,合理布局,提高园区资源利用效率;使天
津经济技术开发区形成一个综合性的产业发展生态系统;各园区可相互协作、相互补充,促进区域经济的
繁荣。
【解析】
【分析】本题以天津经济技术开发区“一园十区”位置为背景材料,涉及工业区位因素、工业对区域发展的影
响等相关知识,考查学生获取和解读地理信息、调动和运用地理知识、描述和阐释地理事物的能力,体现
了区域认知、综合思维以及地理实践力的地理学科综合素养。
【小问 1 详解】
读图可知,天津经济技术开发区地处环渤海经济带和京津冀都市圈的交会节点,与两者距离适中,便于与
周边地区进行产业协作和资源共享,降低成本;海、陆、空交通运输发达,交通运输便利,有利于原料与
产品的运输;该区域劳动力资源丰富,且素质较高;天津经济技术开发区于 1984 年 12 月成立,政策支持
力度较大,吸引了大量出口加工企业入驻。
【小问 2 详解】
由材料可知,工业新城(高新技术企业入驻)需要技术含量高,环境良好的区域发展,而综合型开发(形
成电子、电气、食品、机械、金属制品、化工、服装等加工产业),主要为传统制造业,技术含量低;环境
污染严重,治理成本高,故阻碍其转型为工业新城。
【小问 3 详解】
读图结合材料可知,截至 2021 年,天津经济技术开发区扩展至“一园十区”,总规划面积 408km2,不同园区
产业差异,有利于实现产业多元化布局,利用各自优势发展,增强了区域经济的竞争力;不同园区专注于
不同产业领域,利于提高产业科技创新能力,促进区域产业快速发展;根据不同园区产业特点,合理布局,
提高园区资源利用效率,且有助于企业间协作发展;使天津经济技术开发区形成一个综合性的产业发展生
态系统,形成良性发展模式;各园区可相互协作、相互补充,促进区域经济的繁荣。
18. 阅读图文材料,完成下列要求。
冰架是指与大陆冰相连的海上大面积的固定浮冰。南极冰架面积广阔,是南极大陆的重要组成部分。
第 11页/共 13页
它主要由冰川冰延伸到海洋并漂浮在海面上形成。冰架的厚度可达数百米甚至更厚,在冰架的边缘,会不
断崩解出冰山。冰架就像一个“塞子”,能起到重要的缓冲作用,阻挡陆地上冰川快速流动。目前南极冰
架崩解产生的质量损失约占冰盖总质量损失的一半,对南极冰盖质量变化影响显著。下图分别示意通过遥
感观测到的南极冰架裂隙分布和冰架崩解过程。
(1)指出南极大陆边缘冰架裂隙的分布特征。
(2)推测影响南极大陆边缘冰架裂隙发育的主要因素。
(3)分析南极半岛冰架裂隙分布密度大的原因。
【答案】(1)裂隙分布不均,不同的冰架区域裂隙分布密度不同;冰架裂隙分布于南极大陆海岸线附近;
主要分布于南极半岛(或 63°S)附近。
(2)气候变化;海水温度;冰架自身特性(冰架厚度、成分差异);冰川流动因素;洋流、潮汐的影响。
(3)南极半岛纬度相对较低,在全球气候变暖的影响下,气温较高,冰体热膨胀产生裂隙;南极半岛海水
温度相对较高,冰架底部融化速度较快,冰架变薄,容易出现裂隙;南极半岛的冰川流动速度较快,冰川
运动中底面凹凸不平时,冰川表层和底部运动速度产生差异,使冰架产生裂隙。
【解析】
【分析】本题以通过遥感观测到的南极冰架裂隙分布和冰架崩解过程为背景材料,涉及冰川地貌、自然环
境的整体性的相关知识,主要考查学生获取和解读地理信息、调动和运用地理知识的能力。
【小问 1 详解】
由材料可知,冰架是指与大陆冰相连的海上大面积的固定浮冰,读图可知,总体看裂隙分布不均,不同的
冰架区域裂隙分布密度不同;冰架主要由冰川冰延伸到海洋并漂浮在海面上形成,冰架裂隙分布于南极大
陆海岸线附近;主要分布于南极半岛(或 63°S)附近。
【小问 2 详解】
由材料与图可知,冰架的厚度可达数百米甚至更厚,在冰架的边缘,会不断崩解出冰山,故受气候变化的
第 12页/共 13页
影响,温度高冰山会崩解;海水温度升高也会使其崩解;冰架自身特性(冰架厚度、成分差异),薄的更易
崩解;冰川流动因素,流动快会使其崩解;洋流、潮汐的影响。
【小问 3 详解】
由上题已知,冰架裂隙分布于南极大陆海岸线附近,主要分布于南极半岛(或 63°S)附近,南极半岛纬度
相对较低,在全球气候变暖的影响下,气温变化明显,气温较高,冰体热膨胀产生裂隙;因南极半岛温度
较低,南极半岛海水温度相对较高,冰架底部融化速度较快,冰架变薄,易发生崩解,容易出现裂隙;由
于南极半岛的冰川流动速度较快,冰川运动中底面凹凸不平时,冰川表层和底部运动速度产生差异,在重
力与侵蚀的作用下,使冰架产生裂隙。
第 13页/共 13页
相关试卷
这是一份湖北省十堰市2024-2025学年高二上学期1月期末地理试题 含解析,共13页。试卷主要包含了选择题的作答,非选择题用 0, 按湖泊的成因分类,鸣翠湖为等内容,欢迎下载使用。
这是一份湖北省十堰市2024-2025学年高二上学期1月期末地理试题(Word版附解析),文件包含湖北省十堰市2024-2025学年高二上学期1月期末地理试题原卷版docx、湖北省十堰市2024-2025学年高二上学期1月期末地理试题Word版含解析docx等2份试卷配套教学资源,其中试卷共20页, 欢迎下载使用。
这是一份湖北省十堰市2024-2025学年高一(上)1月期末地理试卷(解析版),共13页。试卷主要包含了选择题的作答,非选择题用0,考生必须保持答题卡的整洁, 促使新疆光热条件优越的是等内容,欢迎下载使用。
相关试卷 更多
- 1.电子资料成功下载后不支持退换,如发现资料有内容错误问题请联系客服,如若属实,我们会补偿您的损失
- 2.压缩包下载后请先用软件解压,再使用对应软件打开;软件版本较低时请及时更新
- 3.资料下载成功后可在60天以内免费重复下载
免费领取教师福利 







