


湖北省武汉市2024-2025学年高一上学期1月期末地理试题 含解析
展开 这是一份湖北省武汉市2024-2025学年高一上学期1月期末地理试题 含解析,共11页。试卷主要包含了选择题的作答,非选择题的作答, 图中所示地貌类型是, 银杏林属于等内容,欢迎下载使用。
(考试时间:75 分钟 试卷满分:100 分)
注意事项:
1.答题前,先将自己的姓名、准考证号、考场号、座位号填写在试卷和答题卡上,并将准考
证号条形码粘贴在答题卡上的指定位置。
2.选择题的作答:每小题选出答案后,用 2B 铅笔把答题卡上对应题目的答案标号涂黑。写在
试卷、草稿纸和答题卡上的非答题区域均无效。
3.非选择题的作答:用黑色签字笔直接答在答题卡上对应的答题区域内。写在试卷、草稿纸
和答题卡上的非答题区域均无效。
4.考试结束后,请将本试卷和答题卡一并上交。
一、单项选择题。(本题共 15 小题,在每小题给出的四个选项中,只有一项最符合题意。每
小题 3 分,共 45 分)
当地时间 2023 年 12 月 3 日 14 时 45 分,印尼苏门答腊岛马拉皮火山喷发,火山灰柱达 3000 米,火山
喷发剧烈,烟雾不断向空中翻滚,附近道路和汽车都覆盖着火山灰。图 1 为马拉皮火山喷发的照片,图 2
为地球内部圈层结构示意图。完成下面小题。
1. 从火山口喷发出的炽热岩浆一般来源于( )
A. ①圈层 B. ②圈层 C. ③圈层 D. ④圈层
2. 火山喷发导致到达地面的太阳辐射减少,其主要原因是( )
A. 大气散射作用减弱 B. 大气逆辐射增强 C. 大气吸收作用减弱 D. 大气反射作用增强
3. 马拉皮火山喷发引发国际关注,引起网友各种讨论,以下不可信的是( )
A. 影响当地大气质量 B. 附近机场飞机停飞
C. 引发当地狂风暴雨 D. 当地白天气温相对于前一天下降
【答案】1. B 2. D 3. C
第 1页/共 11页
【解析】
【1 题详解】
岩浆一般来源于软流层,软流层位于上地幔的上部,读图 2 可知,图中①为地壳、②为地幔、③是外核、④
是内核,故岩浆一般来源于②圈层,B 正确,ACD 错误。故选 B。
【2 题详解】
结合所学可知,火山喷发会产生大量的火山灰,而火山灰在大气中会增强对于太阳辐射的反射作用,导致
到达地面的太阳辐射降低,D 正确;大气散射作用减弱会导致到达地面太阳辐射变强,A 错误;大气逆辐
射与到达地面的太阳辐射无关,B 错误;火山灰变多之后会导致大气的吸收作用变强,C 错误。故选 D。
3 题详解】
由材料“ 火山灰柱达 3000 米,火山喷发剧烈,烟雾不断向空中翻滚,附近道路和汽车都覆盖着火山灰”可知,
火山喷发会释放出大量 火山灰等物质弥漫到大气中,影响当地大气质量,受其影响,附近机场的飞机通
常会停飞,排除 AB;狂风暴雨通常是由大气环流、水汽条件、冷暖空气交汇等气象因素引起的,火山喷发
一般不会直接引发当地狂风暴雨,该选项不可信,C 正确;火山喷发释放的火山灰等物质进入大气,对太
阳辐射的削弱作用增强,地面获得的太阳辐射减少,从而导致当地白天气温相对于前一天下降,排除 D。
故选 C。
【点睛】大气受热过程和保温作用过程为:由于大气层中的水汽、尘埃和二氧化碳对太阳的短波辐射吸收
能力较弱,因此大部分太阳辐射能直接到达地表。地表在吸收了太阳短波辐射后,不断增温的同时释放长
波辐射。近地面大气对地面的长波辐射具有很强的吸收能力,近地面大气增温后释放的长波辐射大部分以
大气逆辐射的形式射向地面。大气逆辐射的存在使得近地面大气层始终保持有一定的温度,因而具有保温
作用。
下图为大洋表层海水年平均温度、盐度和密度随纬度变化示意图。读图,完成下面小题。
4. 图中三条曲线代表的含义分别是( )
A. ①温度、②密度、③盐度 B. ①温度、②盐度、③密度
C. ①密度、②盐度、③温度 D. ①盐度、②密度、③温度
第 2页/共 11页
5. ②线在甲处达到最高值的主要原因是( )
A. 降水少,蒸发旺盛 B. 受北大西洋暖流影响 C. 受地表径流汇入的影响 D. 受藻类植物的影响
6. 与赤道海区表层海水相比,副热带海区附近的表层海水( )
A. 温度低、盐度低、密度大 B. 温度高、盐度高、密度小
C. 温度高、盐度低、密度小 D. 温度低、盐度高、密度大
【答案】4. C 5. A 6. D
【解析】
【4 题详解】
大洋表层水温从赤道向两极递减,所以③曲线表示大洋表层海水年平均温度;大洋表层海水盐度从副热带
海区向两侧递减,形成双驼峰曲线,所以②曲线表示大西洋表层海水年平均盐度;则①表示密度,表层海
水年平均密度与温度呈负相关,C 正确,ABD 错误。故选 C。
【5 题详解】
②曲线表示海水盐度。甲处位于回归线附近,受副热带高气压带控制,盛行下沉气流,降水少,多晴天,
气温高,蒸发旺盛,所以盐度最高,A 正确;北大西洋暖流位于北半球中纬度地区,而甲处位于北回归线
附近,B 错误;受地表径流影响,海水盐度会下降,C 错误;藻类植物对海水盐度影响不大,D 错误。故选
A。
【6 题详解】
由第 1 题分析可知,图中①②③曲线分别表示密度、盐度和温度。进而可知,与赤道相比,副热带海区附
近的表层海水温度低、盐度高、密度大,D 正确,ABC 错误。故选 D。
【点睛】海水盐度因海域所处纬度位置不同而有差异,主要受纬度、河流、海域轮廓、洋流等的影响。
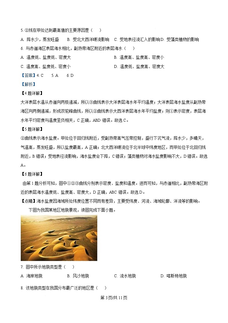
下图为我国某地区地貌景观,读图完成下面小题。
7. 图中所示地貌类型是( )
A 海岸地貌 B. 风沙地貌 C. 流水地貌 D. 喀斯特地貌
8. 该地貌类型在我国分布最广泛的地区是( )
第 3页/共 11页
A. 东北地区 B. 西南地区 C. 西北地区 D. 东南地区
9. 图中照片镜头正对北方,则该地区的盛行风向是( )
A. 东北风 B. 西南风 C. 西北风 D. 东南风
【答案】7. B 8. C 9. B
【解析】
【分析】试题考查风力堆积地貌。
【7 题详解】
图中所示地貌为新月形沙丘,为风力堆积地貌,B 正确。
【8 题详解】
图示地貌为沙丘,主要分布干旱半干旱地区,我国西北地区气候干旱,多沙丘分布,C 正确。
【9 题详解】
图示地貌为沙后,缓坡为迎风坡,风从左下方吹来。图中照片镜头正对北方,可知上北下南,左西右东,
风从西南方吹来,B 正确。
【点睛】大尺度区域的主导外力作用:干旱、半干旱地区以风力作用为主,多风力侵蚀地貌和风力堆积地
貌。湿润、半湿润地区,流水作用显著,多流水侵蚀地貌和流水堆积地貌。有冰川分布的高山和高纬度地
区,多冰川作用。沿海地区,多海浪作用,常见海蚀柱、海蚀崖和沙滩等地貌。
每当秋风吹起,一片片银杏叶由绿变黄,成为秋天最绚烂的乐章。10 月底至 11 月初可以去北京的钓鱼
台银杏大道,11 月中下旬可以转战浙江的长兴十里古银杏长廊,11 月中旬到 12 月初是到云南腾冲银杏村
游玩的好时节。完成下面小题。
10. 银杏林属于( )
A. 落叶阔叶林 B. 常绿阔叶林 C. 常绿硬叶林 D. 针叶林
11. 上述地区银杏树叶转黄的时间不同,其主要影响因素为( )
A. 地形 B. 降水 C. 光照 D. 热量
12. 近年来银杏叶变黄的时间偏晚,原因可能是( )
A. 气候变干 B. 气候变暖 C. 温差增大 D. 光照减弱
【答案】10. A 11. D 12. B
【解析】
【10 题详解】
根据材料,每当秋风吹起,一片片银杏叶由绿变黄,成为秋天最绚烂的乐章,可知其颜色变化明显,秋季
有落叶,典型属于温带落叶阔叶林,A 对;常绿阔叶林是亚热带季风气候分布区的典型植被,树叶更替颜
第 4页/共 11页
色变化不明显,B 错;常绿硬叶林是地中海气候的典型植被,且树叶更替颜色变化不明显,不符合我国分
布的银杏林植被特点,C 错;针叶林是是亚寒带气候,一般分布在气候较为寒冷地区,树叶多为针状,D 错。
故选 A。
【11 题详解】
从材料可知,北京、浙江、云南纬度依次变低,纬度越低,热量越充足,气温越高,银杏叶变黄的时间越
晚,故主要影响因素为热量,D 对;影响银杏树叶变黄主要是温度因素,和地形、降水和光照没有必然关
系,ABC 错。故选 D。
【12 题详解】
结合材料可知,影响银杏树叶变黄主要是温度因素,气温越高,银杏叶变黄的时间越晚,近年来银杏叶变
黄的时间偏晚,说明气候变暖可能是其影响的主要原因,B 对;气候变干反映的是水分因素,和温度无关,
A 错;温差增大,说明最高和最低温度的差值变大,银杏叶树叶变黄是秋天的温度变低到一定程度即会出
现的现象,和温差无关,C 错;光照减弱可能会带来温度变低,可能会使银杏叶变黄时间提前,D 错。故选
B。
【点睛】温带落叶阔叶林分布区,气候四季分明,夏季炎热多雨,冬季寒冷干燥。最热月平均温度 13—23℃,
最冷月平均温度约-6℃。年降水量 500—1000 毫米。构成温带落叶阔叶林的主要树种是栎、山毛榉、槭、梣、
椴、桦等。它们具有比较宽薄的叶片,秋冬落叶,春夏长叶,故这类森林又叫做夏绿林。
下图为我国某学校学生野外土壤考察时绘制的甲、乙两个地区土壤剖面示意图,其中甲地土壤质地黏
重,呈砖红色。完成下面小题。
13. 与甲地土壤相比,乙地土壤( )
A. 肥力更低 B. 缺少有机层 C. 缺少淋溶层 D. 温度更高
14. 甲地土壤呈砖红色主要是因为含赤铁矿多,赤铁矿主要来自( )
第 5页/共 11页
A. 成土母质 B. 枯枝落叶 C. 大气降水 D. 流水堆积
15. 甲、乙两地土壤生长的天然植被最可能分别为( )
A 亚热带常绿阔叶林、草原 B. 荒漠草原、亚热带常绿阔叶林
C. 亚寒带常绿针叶林、热带雨林 D. 热带雨林、亚热带常绿阔叶林
【答案】13. C 14. A 15. A
【解析】
【13 题详解】
读图并结合所学知识可知,与甲地土壤相比,乙地土壤缺少淋溶层,但腐殖质和枯枝落叶层更厚,肥力应
更高,C 对,A 错;乙地土壤中腐殖质层较厚,因此并没有缺少有机层,并且腐殖质层较厚说明当地温度更
低,微生物的分解作用弱,使得腐殖质积累较多,BD 错。故选 C。
【14 题详解】
土壤中赤铁矿属于矿物质,其主要来自成土母质。成土母质是岩石的风化产物,当形成土壤的岩石中赤铁
矿含量高的时候,其风化形成的土壤赤铁矿含量往往也较高,A 对;而大气降水、枯枝落叶和流水堆积都
不是赤铁矿在土壤中积累的主要原因,BCD 错。故选 A。
【15 题详解】
由材料可知,甲地土壤呈砖红色,质地黏重,且肥力较低,故最可能分布在我国南方,生长的天然植被最
可能为热带雨林或者亚热带常绿阔叶林,排除 BC;乙地土壤无淋溶层,说明当地降水少,淋溶作用弱或该
地土壤长时间处于湿生环境,而且枯枝落叶层和腐殖质层较厚,说明其所处地区的温度相对较低,故乙地
最可能生长的植被是草原或草甸,A 对 D 错。故选 A。
【点睛】土壤的主要形成因素包括成土母质、生物、气候、地貌、时间等。成土母质是土壤发育的物质基
础,它决定了土壤矿物质的成分和养分状况,影响土壤的质地。生物是影响土壤发育的最基本也是最活跃
的因素,生物残体为土壤提供有机质。岩石风化的强度和速度与温度、降水量呈正相关,气候影响和控制
了土壤的分布。由于水热条件的不同,同一地貌类型的山顶与山麓、阳坡与阴坡、迎风坡与背风坡的土壤
发育不同。土壤发育的时间越长,土壤越厚,土层分化越明显。
二、综合题。(本题共 3 小题,共 55 分)
16. 阅读下列材料,回答相关问题。
材料一:黄土高原这么多的黄土是从哪里来的呢?科学家曾经提出过多种假设,其中,“风成说”得到
了广泛的支持,即认为黄土高原的黄土物质是从中亚、蒙古等地的荒漠、戈壁吹过来的。
材料二:刘东生(1917-2008)被誉为“黄土之父”。他在黄土研究过程中,在陕西洛川县黑木沟发现
的黄土剖面,断面高 120 米;最上面是黄土,下面的土壤发红,断面的最下边,土壤中包含着大量鹅卵石。
第 6页/共 11页
(1)如用图示意黄土高原“风成说”,则图中风向主要是____风;在戈壁、沙漠、黄土中,图中 A 应代表____
,B 应代表____,C 应代表____。
(2)刘东生先生在陕西洛川县发现的黄土剖面中,鹅卵石的存在,说明:在形成这个 120 米厚的黄土之前,
这里曾是( )
A. 荒漠 B. 草原 C. 森林 D. 水乡
(3)黄土疏松,容易受到侵蚀,在____作用下,黄土高原形成了“千沟万壑”的地表形态。由此,再结合
其它相关信息,科学家认为,不同于黄土高原的“风成说”,华北平原地表深厚的黄土是____作用形成的。
(4)分析黄土高原水土流失严重的原因。
【答案】(1) ①. 西北 ②. 戈壁 ③. 沙漠 ④. 黄土
(2)D (3) ①. 流水侵蚀 ②. 流水沉积
(4)自然原因:黄土土质疏松,降水集中且多暴雨,地形起伏大,植被覆盖率低。人为原因: 过度农垦
和放牧,滥砍滥伐,不合理的工程施工等
【解析】
【分析】本题以黄土高原为背景,设置 4 小题,涉及风力沉积特点、黄土高原水土流失等相关知识,考查
学生对基础知识的掌握及综合应用能力。
【小问 1 详解】
由材料可知,黄土高原的黄土物质是从中亚、蒙古等地的荒漠、戈壁吹过来的,故风从西北吹向东南,越
往下风向,沉积的黄土颗粒越来越细,依次为戈壁、沙漠、黄土。
【小问 2 详解】
联系已学可知,鹅卵石属于流水沉积物质,说明黄土高原在形成以前曾是水乡,D 正确;与荒漠、草原、
森林无关,排除 ABC。故选 D。
【小问 3 详解】
黄土高原土质疏松,降水集中且多暴雨,在流水侵蚀作用下,逐渐形成了“千沟万壑”的地表形态。流经黄土
高原的河流含沙量大,当这些河流进入华北平原地区时,地势变得平坦,水流速度减慢,河流携带泥沙的
能力下降,泥沙就逐渐沉积下来,经过长期的流水沉积作用,形成了华北平原地表深厚的黄土层。
第 7页/共 11页
【小问 4 详解】
黄土高原水土流失严重的原因包括了自然原因和人为原因。自然原因主要有:黄土高原的黄土颗粒之间黏
聚力小,土质疏松,孔隙大,在降水等外力作用下,极易被侵蚀;该地区降水主要集中在夏季,且多暴雨
天气,暴雨的冲击力强,能迅速冲刷地表,带走大量的土壤颗粒,加剧水土流失;黄土高原沟壑纵横,地
形起伏较大,坡面径流速度快,对地表的侵蚀能力增强; 自然植被遭到破坏,植被覆盖率低,无法有效截
留降水、减缓地表径流,对土壤的保护作用减弱。人为原因主要有:人们大面积开垦荒地,过度放牧,破
坏了原有的植被,使得土壤失去植被的保护,直接暴露在降水和风力等外力作用下,容易引发水土流失;
人们为了获取木材等资源,对森林进行滥砍滥伐,森林保持水土的功能大大降低,水土流失加剧;如开矿、
修路等工程建设活动,破坏了地表植被和土壤结构,产生大量的松散土石,在降水等条件下,这些松散物
质容易随水流流失,造成水土流失。
17. 阅读“我国西南地区常见地质灾害分布图”,回答相关问题。
(1)从地震带分布看,我国西南地区位于____地震带;据此分析,该地区泥石流频发的物质基础____。
(2)从地形、气候两方面,说明该地区泥石流灾害频发的原因。
(3)简述该地区泥石流频发的人为原因。
(4)简述泥石流的危害。
【答案】(1) ①. 地中海-喜马拉雅 ②. 大量松散碎屑物质
(2)山高谷深,地形起伏大;降水集中,多暴雨
(3)乱砍滥伐、毁林开荒,不合理的工程施工,开矿等。
(4)冲毁房屋、道路等基础设施;破坏农田、堵塞河道;造成经济损失和人员伤亡。
【解析】
【分析】本题以“我国西南地区常见地质灾害分布图”为背景,设置 4 小题,涉及地震及泥石流相关知识,考
第 8页/共 11页
查学生对基础知识的掌握及综合应用能力。
【小问 1 详解】
从地震带分布看,我国西南地区位于地中海 - 喜马拉雅地震带;该地区泥石流频发的物质基础是地震频繁,
岩石破碎,为泥石流提供了丰富的松散碎屑物质。
【小问 2 详解】
联系已学可知,该地区地形复杂,地势起伏大,多高山峡谷,坡度陡,为泥石流的形成提供了地形条件。
我国西南地区受西南季风影响,降水丰富,尤其是山区多暴雨,暴雨产生的地表径流具有强大的侵蚀和搬
运能力,能够迅速将山坡上的松散物质冲刷下来,形成泥石流。
【小问 3 详解】
联系已学可知,人类长期的乱砍滥伐,毁林开荒,使的山体植被覆盖率急剧下降,大大增加了滑坡、泥石
流发生的概率;开矿过程中,随意堆放矿渣、弃土等废弃物,这些松散物质在降水等条件触发下,容易成
为泥石流的物源,引发泥石流灾害;不合理的工程建设,如修建公路、铁路、水利工程等,开挖坡脚,破
坏了山体的稳定性,使得岩石和土体更容易滑落,为泥石流提供物质来源。
【小问 4 详解】
强大 泥石流具有巨大的冲击力,能够冲毁沿途的房屋、桥梁、道路等,影响人们的生活和交通出行,造
成巨大的经济损失。 泥石流突然爆发,速度快,人们往往来不及躲避,会直接威胁到生命安全,造成大量
人员伤亡。 泥石流携带的大量泥沙和石块会掩埋农田,使土壤肥力下降,影响农作物生长,泥石流进入河
道后,可能会堵塞河道,形成堰塞湖等。
18. 阅读下列材料,回答相关问题。
材料一:洞庭湖位置图。
第 9页/共 11页
材料二:洞庭湖湖面多年平均日降水量距平值变化图。
(1)图示地区主要的水循环类型是____循环,其形成过程可以简述为:太平洋海面的水____,形成的水汽
随____季风被输送到该地区,在适当的条件下凝结形成降水,然后通过____和____汇入长江,最后流回太
平洋。
(2)据材料二,比较洞庭湖湖面昼、夜降水量的大小,并用热力环流原理解释其原因。
(3)说明洞庭湖面积减小的主要原因,以及对该地区旱涝灾害的影响。
【答案】(1) ①. 海陆间 ②. 蒸发 ③. 东南 ④. 地表径流 ⑤. 地下径流
(2)夜晚降水量大于白天。原因:夜晚湖面气温高于陆地,空气上升,易形成降水;白天湖面温度低于陆
地,空气下沉,降水少。
(3)主要原因:围湖造田,人们为了获取更多耕地,不断围垦洞庭湖,导致湖泊面积减小;上游水土流失
加剧,河流携带大量泥沙入湖,泥沙淤积使湖泊面积减小。影响:湖泊对河流径流量的调节作用减弱,雨
季时,湖泊蓄水能力下降,无法有效削减洪峰,易引发洪涝灾害;旱季时,湖泊补给河流的水量减少,加
剧干旱程度,使得该地区旱涝灾害更加频繁。
【解析】
【分析】本大题以洞庭湖位置图等相关材料设置三道试题,涉及水循环的类型及其主要环节、热力环流的
应用、湿地及其功能、湿地破坏的主要原因等相关知识,主要考查学生获取和解读地理信息的能力、调动
和运用地理知识的能力、描述和阐释地理事物的能力、论证和探究地理事物的能力,区域认知、综合思维、
人地协调等核心素养。
【小问 1 详解】
读图并结合所学知识可知,洞庭湖与长江相连,属于外流湖,对应水循环的类型属于海陆间水循环。洞庭
湖位于季风区,东南太平洋海面蒸发的水汽,受东南季风的影响被输送到该地区,在适当的条件下凝结,
形成降水,降水通过地表径流和地下径流汇入长江,最后流回太平洋。
【小问 2 详解】
第 10页/共 11页
读材料二可知,洞庭湖夜晚降水量距平值为正值,白天降水量距平值为负值,说明洞庭湖夜晚降水量大于
白天。根据热力环流原理可知,白天,湖面较陆地气温低,气流下沉,降水少;夜晚,湖面较陆地气温高,
气流上升,易形成降水,故洞庭湖夜晚降水量大于白天。
【小问 3 详解】
结合所学知识,上游植被破坏导致水土流失加剧,河流携带大量泥沙入湖,泥沙淤积使湖泊面积减小;人
口激增对土地需求增加,人们为了获取更多耕地,不断围垦洞庭湖,导致湖泊面积减小。其中,人口激增
及其产生的发展需求是洞庭湖萎缩的根本原因。洞庭湖面积减小对该地区旱涝灾害的影响:湖泊湿地有调
节径流量、调蓄洪水的功能,洞庭湖面积减小将使得湖泊湿地的功能下降,表现为:雨季时,洞庭湖蓄水
能力下降,无法有效削减长江的洪峰,易引发洪涝灾害;旱季时,洞庭湖补给长江的水量减少,加剧干旱
程度,使得该地区旱涝灾害更加频繁。
第 11页/共 11页
相关试卷
这是一份湖北省武汉市2024-2025学年高一上学期1月期末地理试题 含解析,共11页。试卷主要包含了选择题的作答,非选择题的作答, 图中所示地貌类型是, 银杏林属于等内容,欢迎下载使用。
这是一份湖北省武汉市2024-2025学年高一上学期1月期末地理试题 含解析,共11页。试卷主要包含了选择题的作答,非选择题的作答, 图中所示地貌类型是, 银杏林属于等内容,欢迎下载使用。
这是一份湖北省武汉市2024-2025学年高一上学期1月期末地理试题 Word版含解析,共11页。
相关试卷 更多
- 1.电子资料成功下载后不支持退换,如发现资料有内容错误问题请联系客服,如若属实,我们会补偿您的损失
- 2.压缩包下载后请先用软件解压,再使用对应软件打开;软件版本较低时请及时更新
- 3.资料下载成功后可在60天以内免费重复下载
免费领取教师福利 




.png)




