


2025—2026学年度山西省晋中市冠途金科高一上学期11月质量检测(期中)历史试卷(含答案)
展开 这是一份2025—2026学年度山西省晋中市冠途金科高一上学期11月质量检测(期中)历史试卷(含答案),共6页。试卷主要包含了考试结束后,请将答题卡上交等内容,欢迎下载使用。
(试卷满分:100分,考试时间:75分钟)
注意事项:
1.答卷前,考生务必将自己的姓名、准考证号填写在答题卡上,并将条形码贴在答题卡上的指定位置。
2.回答选择题时,选出每小题答案后,用2B铅笔把答题卡上对应题目的答案标号涂黑,如需改动,用橡皮擦干净后,再选涂其他答案标号;回答非选择题时,用0.5mm的黑色字迹签字笔将答案写在答题卡上,写在本试卷上无效。
3.考试结束后,请将答题卡上交。
一、选择题:本题共16小题,每小题3分,共48分。每小题只有一个选项是符合题目要求的。
1.有学者指出,山西陶寺遗址的建址方位、空间布局及礼仪建筑体现了“法天则地、观象授时”的大政治理念。从“中期宫殿”到“新中都”的转变,从都城向政治地缘政治的转型,为“成王就国的形象提供了重要基础。该学者意在说明,陶寺遗址
A.具备了早期国家的初始形态 B.是权力秩序实行的建制创
C.中央集权制度已孕育而生 D.文明发展的程度领先世界
2.据左丘明记,周成王分别周公于曲阜鲁,同时授予殷民六族,“使帅其宗氏,辑其分族,将其类丑,以法则周公”。这一史实能说明西周分封制
A.通过军事征服控制地方 B.以礼乐制度规范等级秩序
C.彰显不同族群的融合与管理 D.强调诸侯对周王的拱卫
3.《史记·商君列传》记载,“事末力本,耕织致粟帛多者复其身”,“有非数(户)而息田者罪,收孥(奴),能得(敌)自告及得,盈
A.表明男耕女织政策已全面实施
B.加速了农业生产技术的突破
C.反映出统治者实现富国强兵目标
D.有利于民众生产积极性提高
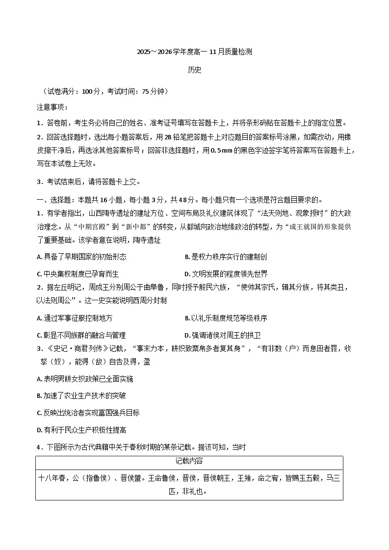
4.下图所示为古代典籍中关于春秋时期的某条记载。据该可知,当时
A.周天子沦为傀儡附庸 B.礼乐制度面临挑战
C.社会等级制度的强化 D.晋侯获周王器重及
5.汉武帝元狩二年(前121年)初置酒泉郡,以应河西。其区位控制“西通西域控制羌、龟兹、楼兰、赤狄、身毒国。而天子好宛马,使者相望于道,诸使外国,一辈大者数百,少者百余人”。由此可见
A.酒泉郡解决了北方边患危机 B.西域正式纳入汉朝的版图
C.丝绸之路扩大了汉朝影响力 D.汉朝民族交融显著方式
6.北魏时期,鲜卑人要行于内则穿胡服,女衣夹领小袖短窄小衣,后因为孝文太迁,变衣冠为服孙要胡服鲜卑氏,崔宏家以“不规随朝府”为由拒把。这一事件可用于说明当时
A.民族通婚加速鲜卑汉化 B.南北政权的文化差异
C.鲜卑兴盛冲击儒家礼法 D.门阀观念的根深蒂固
7.唐初,佛教高僧群体称其教义“辅王化于治道”与“周礼之教准基相门”。中唐时期,士大夫柳宗元指出“浮图诚有不可斥者,往往与《易》《论语》合”,而华严宗高僧曾在《原人论》中对周汉诸儒思想纳入佛体进行会通。这些现象表明唐朝时期
A.佛教思想在碰撞中寻求融合 B.空寂文弱的风气盛行
C.儒学思想已占据社会主导地位 D.统治者大力提倡佛教
8.杜佑《通典·选举》记载,开元以后,“四海晏清,士无排,不肖文义迭兴”。另一方面,每年参加科举考试的读书人,“大率二十人中收一人,收得百不料得者获”。这说明当时
A.统治基础不断扩大 B.官吏群体被完全否定
C.官员素养普遍较高 D.科举考试竞争较激烈
9.宋太祖时期,规定要则司每年两次巡视州县,检查案件审理情况,若冤案未纠正则提刑官受罚;要求提刑司与其他监司互相监督,失职则通报弹劾。这些举措意在
A.确立“外翻内法”的原则 B.增强民众法律意识
C.强化对地方司法监督 D.扩大地方行政权力
10.辽朝在控制一方区域时,大力提倡儒家文化,在多地建孔庙;渤海契丹贵族既习儒家经典,另一方面,又保留契丹传统的捺钵制度,皇帝每年带群臣到四季捺钵地处理政事、举行典礼。这些举措反映了
A.辽代文化政策摇摆不定 B.契丹的民族性与汉化的平衡
C.儒家文化已居主导地位 D.南北官制模糊了民族矛盾
11.学者雷庆民指出:“元朝行省官员由朝廷直接任命,其内部实行群官圆署与种族交参制,蒙古、色目、汉人并置。行省虽有较大权力,但重大事务须向朝廷请旨,且其财政亦大部分解运京师,实为一种“分寄式中央集权'。”据此可知,元朝行省制度
A.强化了朝廷对地方的有效管辖 B.消除了地方割据的优势
C.利于中原边疆的经济文化交流 D.完善了地方监察体系
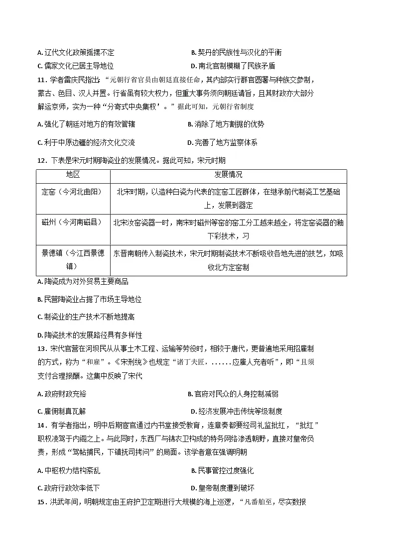
12.下表是宋元时期陶瓷业的发展情况。据此可知,宋元时期
A.陶瓷成为对外贸易主要商品
B.民营陶瓷业占据了市场主导地位
C.制瓷业的生产技术不断地提高
D.陶瓷技术的发展路径具有多样性
13.宋代官营在河坝民从从事土木工程、运输等劳役时,相较于唐代,更普遍地采用招雇制的方式,称为“和雇”。《宋刑统》也规定“诸丁夫匠,应雇人充者听”,即“且须支付合理报酬。这集中反映了宋代
A.政府财政充裕 B.官府对民众的人身控制减弱
C.雇佣制真瓦解 D.经济发展冲击传统等级制度
14.有学者指出,明中后期宦官通过内书堂接受教育,连章奏都要经司礼监批红,“批红”职权凌驾于内阁之上。与此同时,东西厂与锦衣卫构成的特务网络渗透朝野,直接对皇帝负责,形成“驾帖捕民,下镇抚司拷问”的局面。该学者意在强调明朝
A.中枢权力结构紊乱 B.民事管控过度强化
C.政府行政效率低下 D.皇帝制度遭到破坏
15.洪武年间,明朝规定由王府护卫定期进行大规模的海上巡逻,“凡番舶至,尽实数报官,抽分其货”,并且由官府更舶载食盐等杂品,低价售给番商。这些举措
A.强化了对沿海地区的管控 B.促进了官方对外贸易的繁荣
C.开启了中国朝贡贸易历程 D.维护了海疆地区的长治久安
16.康熙时期,在蒙古诸边地推行盟旗制度,以旗为基本行政单位,旗下设佐领管理民事;又设置由朝廷任命的总管,康熙二十二年(1683年),在喀喇沁旗、敖汉、翁牛特旗蒙古王公的帮助下,朝廷建立木兰围场,演习骑射。这些举措
A.瓦解了蒙古游牧性社会组织 B.意在开拓新疆新的版图
C.体现了对蒙古管理的因俗而治 D.使蒙古实现了高度自治
二、非选择题:本大题共4题,共52分。
17.阅读材料,完成下列要求。(14分)
材料一《建武六年》春正月,诏曰:“夫张官置吏,所以为人也。今百姓遭难,户口耗少,而县官(朝廷)官吏,务尽实员,州郡各置督邮,甚烦扰民。十羊九牧,天下何由得理?省减吏员。户口耗少,大率二千石长吏悉度之不半。”
-摘编自《后汉书·光武帝纪》
材料二光武帝以“柔道克刚”的治国理念贯穿于政治活动中。在中央,“虽置三公,事归台阁”,将行政中枢从三公府移至由皇帝直接掌控的尚书台。他命令司隶、牧守等严格选拔属吏,并“纤微之迹,皆案以法”。他裁并了四百余县,减轻了百姓的负担。他还大力提倡儒学,兴办太学,培养人才。
-摘编自白寿彝《中国通史》
(1)根据材料一并结合所学知识,概括汉光武帝“减省吏员”的背景。(6分)
(2)根据材料二并结合所学知识,评价汉光武帝“以柔克刚”的治国理念。(8分)
18.阅读材料,完成下列要求。(11分)
材料一西汉前期,多是功臣、外戚入相,如赵尧、杜周等。这一时期,丞相有相当的选任资格,即须精通百家,皇帝要让上计考课,对其施政平议,在立于制度的同时形成了“功臣谋士”的局面。然而,这些专制制度是对不住的,汉武帝时期,汉初的功臣列侯便为七国之乱所灭,丞相失去了原有的社会基础。特别是从公孙弘以布衣身份入相后,丞相的选拔标准发生了变化。汉武帝“兴布衣”与当时的选官系统为选官,使得得到皇帝的尊重。汉武帝又设置内朝官,他们与皇帝的关系比较密切,经常受皇帝顾问。内朝官对相权形成了制约。
-摘编自王超《论西汉丞相制度的演变》
材料二唐中宗景龙元年(707年),设修文馆大学士,号称“北门学士”,“令与学士,中书舍人同列,预事,知制诰。自后,常以他官兼知,号“知制诰',掌外制。”
-摘编自《唐会要》
(1)根据材料一并结合所学知识,概括汉武帝时期宰相制度的变化及原因。(5分)
(2)根据材料二并结合所学知识,分析唐朝宰相制度的特点。(6分)
19.阅读材料,完成下列要求。(12分)
材料一明代长江流域各县级卫所根据其形成、职责、隶属关系,编制、驻军等规模较大,也有管辖、山东、江苏等少数小县。“由于各卫所的任务不同,任何一个卫所的存在与发展,都不可能在其驻地内形成自给自足的、相对独立的地方社区或区域,卫所具有“屯'。因此,明代长江各县级卫所通过设置军市等形式,实现军民交流互益。”
-摘编自王宏《浅议明代卫所制度的演变》
材料二明成祖朱棣(1403年),改都指挥司为行都司,开始将“都司卫所”下至“千户所”,命令将官、军、民、工、商等“合为一伍”。永乐元年,“令自京师至开平,置驿如旧,而加兵卫,令各卫所拨军守之”。
-摘编自《明会要》
(1)根据材料一、二并结合所学知识,概括明代卫所制度的变化。(5分)
(2)根据材料一、二并结合所学知识,分析明代卫所制度的意义。(6分)
19.阅读材料,完成下列要求。(12分)
材料一明代长江流域各县级卫所根据其形成、职责、隶属关系,编制、驻军等规模较大,也有管辖、山东、江苏等少数小县。“由于各卫所的任务不同,任何一个卫所的存在与发展,都不可能在其驻地内形成自给自足的、相对独立的地方社区或区域,卫所具有“屯'。因此,明代长江各县级卫所通过设置军市等形式,实现军民交流互益。”
-摘编自王宏《浅议明代卫所制度的演变》
材料二明成祖朱棣(1403年),改都指挥司为行都司,开始将“都司卫所”下至“千户所”,命令将官、军、民、工、商等“合为一伍”。永乐元年,“令自京师至开平,置驿如旧,而加兵卫,令各卫所拨军守之”。
-摘编自《明会要》
(1)根据材料一、二并结合所学知识,概括明代卫所制度的变化。(5分)
(2)根据材料一、二并结合所学知识,分析明代卫所制度的意义。(6分)
20.阅读材料,完成下列要求。(12分)
材料明清时期,江南经济发展在全国居领先地位。明初学者宋濂说大河:“东濒巨海,多鱼盐之利,而江以南,丝帛之饶,衣被天下,故曰“苏湖熟,天下足'。“明代农民,是“男耕女织”,在家庭内部,农业和手工业紧密结合。江南地区的市镇,如苏州、松江、杭州等,“舟楫塞港,街道肩摩”,“烟火数万家”,“人烟数十里,贾户数千家”,“大抵徽商、晋商,江右之商,亦奔走于斯”。这些市镇,“多以丝织为业,其机户,皆自食其力之良民也”。
-摘编自许涤新《中国资本主义发展史》
根据材料,围绕“明清时期的商业发展”这一主题,自拟一个论题,并结合所学知识进行阐述。(要求:论题明确,史论结合,论证充分,逻辑清晰)
高一历史试题第5页(共6页)
高一历史试题第6页(共6页)
试卷答案
17.(1)背景:汉武帝时期,国家面临着诸多问题,如地方诸侯势力强大、匈奴侵扰等,需要加强中央集权。(2)评价:汉武帝的“以吏为师”治国理念,在一定程度上加强了中央集权,促进了社会稳定和经济发展。但也存在一些问题,如过于强调法律和秩序,可能会忽视人民的需求和利益。
18.(1)情况:明朝前期,辽东地区面临着蒙古、女真等少数民族的侵扰,局势不稳定。(2)意义:明朝对辽东地区的治理,加强了对边疆地区的控制,促进了民族融合和经济发展,维护了国家的统一和稳定。
19.(1)变化:汉武帝时期,宰相的权力逐渐被削弱,尚书等内朝官员的权力逐渐增强。(2)特点:汉武帝时期的宰相制度,具有以下特点:一是宰相的权力逐渐被削弱,内朝官员的权力逐渐增强;二是宰相的选拔和任命更加注重才能和品德,而不是出身和地位;三是宰相的职责更加明确,主要负责处理国家的政务和军事事务。
20.(1)观点:“隋唐时期的南北经济”。(2)论述:隋唐时期,随着大运河的开通和江南地区的开发,南北经济交流日益频繁。北方地区的农业、手工业和商业仍然保持着较高的水平,而南方地区的经济则迅速发展,成为全国的经济重心之一。南北经济的交流和发展,促进了社会的进步和文化的繁荣。记载内容
十八年春,公(指鲁侯)、晋侯盟。王命鲁侯,晋侯,晋侯朝王,王飨,命之宥,皆赐玉五毂,马三匹,非礼也。
秦伯朝周,王飨(指王命他),孟明视,之归,与之互,王以其无礼,“以识余过”。
地区
发展情况
定窑(今河北曲阳)
北宋时期,以造种白瓷为代表的定窑工匠群体,在继承前代制瓷工艺基础上,发展到器定
磁州(今河南磁县)
北宋汝窑瓷器一时,南宋时磁州等窑的窑工分工越来越全,将定窑瓷器的釉下彩技术,习
景德镇(今江西景德镇)
东晋南朝传入制瓷技术,宋元时期制瓷技术不断吸收各地先进的技艺,如吸收北方定窑制
相关试卷
这是一份2025—2026学年度山西省晋中市冠途金科高一上学期11月质量检测(期中)历史试卷(含答案),共6页。试卷主要包含了考试结束后,请将答题卡上交等内容,欢迎下载使用。
这是一份山西省晋中市部分学校2025-2026学年高一上学期11月质量检测历史试卷(Word版附答案),共8页。试卷主要包含了单选题,材料题等内容,欢迎下载使用。
这是一份山西省金科大联考2022-2023学年高三上学期11月质量检测历史试题(含答案),共11页。
相关试卷 更多
- 1.电子资料成功下载后不支持退换,如发现资料有内容错误问题请联系客服,如若属实,我们会补偿您的损失
- 2.压缩包下载后请先用软件解压,再使用对应软件打开;软件版本较低时请及时更新
- 3.资料下载成功后可在60天以内免费重复下载
免费领取教师福利 







