所属成套资源:山西省晋中市部分学校2025-2026学年高一上学期11月质量检测各学科试卷及答案
山西省晋中市部分学校2025-2026学年高一上学期11月质量检测历史试卷(Word版附答案)
展开
这是一份山西省晋中市部分学校2025-2026学年高一上学期11月质量检测历史试卷(Word版附答案),共8页。试卷主要包含了单选题,材料题等内容,欢迎下载使用。
一、单选题
1.有学者指出,山西陶寺遗址的建址方位、空间布局及礼仪建筑体现了“法天则地、观象授时”的大政治理念。从“中期宫殿”到“新中都”的转变,从都城政治向地缘政治的转型,为“成王就国的形成提供了重要基础。该学者意在说明,陶寺遗址( )
A.具备了早期国家的初始形态
B.是权力秩序实行的建制
C.中央集权制度已孕育而生
D.文明发展的程度领先世界
2.据《左传》记载,周成王分封周公长子伯禽于鲁,同时赐予殷民六族,“使帅其宗氏,辑其分族,将其类丑,以法则周公”。这一史实能说明西周分封制( )
A.通过军事征服直接控制地方B.以礼乐制度规范等级秩序
C.推动不同族群的融合与管理D.削弱诸侯对周王室的依附
3.《史记·商君列传》记载,“事末力本,耕织致粟帛多者复其身”,“有非数(户)而息田者罪,收孥(奴),能得(敌)自告及得,这反映了商鞅变法( )
A.表明男耕女织政策已全面实施
B.加速了农业生产技术的突破
C.反映出统治者实现富国强兵目标
D.有利于民众生产积极性提高
4.下表所示为古代典籍中关于春秋时期的某条记载。据此可知,当时( )
A.周天子沦为诸侯附庸B.礼乐制度遭到破坏
C.社会等级制度的强化D.青铜礼器得到普及
5.汉武帝元狩二年(前121年)初置酒泉郡,以通西北国。其后汉朝“因益发使抵安息、奄蔡、黎轩、条枝、身毒国。而天子好宛马,使者相望于道。诸使外国一辈,大者数百,少者百余人”。由此可见( )
A.酒泉郡解决了北方边患危机
B.西域正式纳入汉朝的版图
C.丝绸之路扩大了汉朝影响力
D.汉朝民族交融呈现新方式
6.北魏时期,鲜卑人行于内则穿胡服,女衣为夹领小袖短窄小衣。后来,由于孝文帝改革,要求变衣冠服饰为汉服,崔宏家以“不循朝府”为由拒绝。这一事件可用于说明当时( )
A.民族通婚加速鲜卑汉化B.南北政权的文化差异
C.鲜卑兴盛冲击儒家礼法D.门阀观念的根深蒂固
7.唐初,佛教高僧法琳称其教义“助王化于治道”“与周孔之教殊途同归”。中唐时期,士大夫柳宗元指出“浮图诚有不可斥者,往往与《易》《论语》合”,而华严宗高僧宗密在其《原人论》中则试图将儒道思想纳入佛教体系进行会通。这些现象表明唐朝时期( )
A.儒释道思想在碰撞中寻求融合B.空谈义理的风气盛行
C.佛教思想已占据社会主导地位D.统治者大力推崇佛教
8.杜佑《通典·选举》记载,开元以后,“四海晏清,士无排,不肖文义迭兴”。另一方面,每年参加科举考试的读书人,“大率二十人中收一人,收得百不料得者获”。这说明当时( )
A.统治基础不断扩大B.官吏群体被完全否定
C.官员素养普遍较高D.科举考试竞争较激烈
9.宋孝宗时期,规定提刑司每年分两次巡视州县,核查案件审理情况,若冤案未纠正则提刑官受罚;还要求提刑司与其他监司互相监督,失职隐置者同罪。这些举措意在( )
A.确立“外儒内法”的原则B.增强民众法律意识
C.强化对地方司法监督D.扩大地方行政权力
10.辽朝在控制一方区域时,大力提倡儒家文化,在多地建孔庙;渤海契丹贵族既习儒家经典,另一方面,又保留契丹传统的捺钵制度,皇帝每年带群臣到四季捺钵地处理政事、举行典礼。这些举措反映了( )
A.辽代文化政策摇摆不定B.契丹的民族性与汉化的平衡
C.儒家文化已居主导地位D.南北官制模糊了民族矛盾
11.学者雷庆民指出:“元朝行省官员由朝廷直接任命,其内部实行群官圆署与种族交参制,蒙古、色目、汉人并置。行省虽有较大权力,但重大事务须向朝廷请旨,且其财政亦大部分解运京师,实为一种‘分寄式中央集权’。”据此可知,元朝行省制度( )
A.强化了朝廷对地方的有效管辖
B.消除了地方割据的优势
C.利于中原边疆的经济文化交流
D.完善了地方监察体系
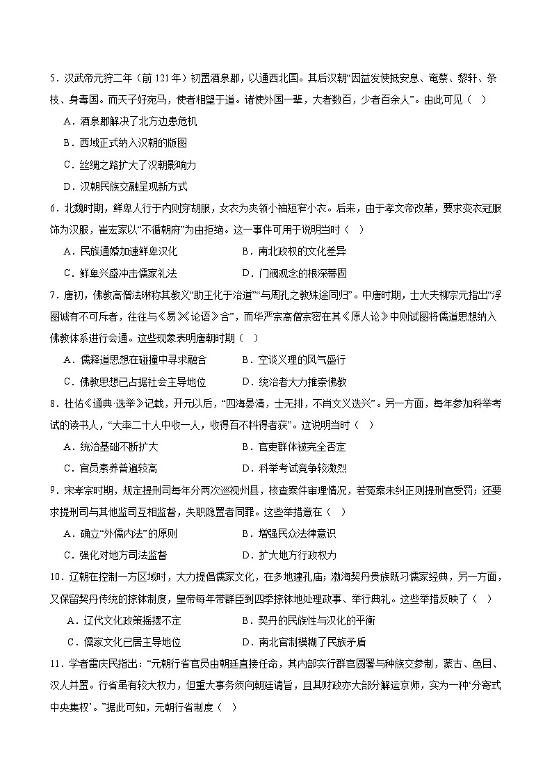
12.下表是宋元时期陶瓷业的发展情况。据此可知,宋元时期( )
A.陶瓷成为对外贸易主要商品
B.民营陶瓷业占据了市场主导地位
C.制瓷业的生产技术不断地提高
D.陶瓷技术的发展路径具有多样性
13.宋代官府在征调民夫从事土木工程、运输等劳役时,相较于前代,更普遍地采用有偿雇佣的方式,称为“和雇”。《宋刑统》也规定“诸丁夫、杂匠,……愿雇人充替者,听”,且需支付合理报酬。这集中反映了宋代( )
A.政府财政充裕B.官府对民众的人身控制减弱
C.租庸调制瓦解D.经济发展冲击传统等级制度
14.有学者指出,明中后期宦官通过内书堂接受教育,连章奏都要经司礼监批红,“批红”职权凌驾于内阁之上。与此同时,东西厂与锦衣卫构成的特务网络渗透朝野,直接对皇帝负责,形成“驾帖捕民,下镇抚司拷问”的局面。该学者意在强调明朝( )
A.中枢权力结构紊乱B.民事管控过度强化
C.政府行政效率低下D.皇帝制度遭到破坏
15.洪武年间,明朝规定由王府护卫定期进行大规模的海上巡逻,“凡番舶至,尽实数报官,抽分其货”,并且由官府更舶载食盐等杂品,低价售给番商。这些举措( )
A.强化了对沿海地区的管控
B.促进了官方对外贸易的繁荣
C.开启了中国朝贡贸易历程
D.维护了海疆地区的长治久安
16.康熙时期,在蒙古诸边地推行盟旗制度,以旗为基本行政单位,旗下设佐领管理民事;又设置由朝廷任命的总管,康熙二十二年(1683年),在喀喇沁旗、敖汉、翁牛特旗蒙古王公的帮助下,朝廷建立木兰围场,演习骑射。这些举措( )
A.瓦解了蒙古游牧性社会组织
B.意在开拓新疆新的版图
C.体现了对蒙古管理的因俗而治
D.使蒙古实现了高度自治
二、材料题
17.阅读材料,完成下列要求。
材料一 《建武六年》春正月,诏曰:“夫张官置吏,所以为人也。今百姓遭难,户口耗少,而县官(朝廷)官吏,务尽实员,州郡各置督邮,甚烦扰民。十羊九牧,天下何由得理?省减吏员。户口耗少,大率二千石长吏悉度之不半。”
——摘编自《后汉书·光武帝纪》
材料二 光武帝以“柔道克刚”的治国理念贯穿于政治活动中。在中央,“虽置三公,事归台阁”,将行政中枢从三公府移至由皇帝直接掌控的尚书台。他命令司隶、牧守等严格选拔属吏,并“纤微之迹,皆案以法”。他裁并了四百余县,减轻了百姓的负担。他还大力提倡儒学,兴办太学,培养人才。
——摘编自白寿彝《中国通史》
(1)根据材料一并结合所学知识,概括汉光武帝“减省吏员”的背景。
(2)根据材料二并结合所学知识,评价汉光武帝“以柔克刚”的治国理念。
18.阅读材料,完成下列要求。
材料一 西汉前期,多是功臣、外戚入相,位极荣尊,权势很大。这一时期,丞相有推荐选拔官吏、弹劾诛罚百官、主管郡国上计与考课、封驳谏诤等权力,以至于到汉武帝时代形成了“权移主上”的局面。然而,这是专制制度绝对不允许的。汉武帝时期,汉初的功臣列侯势力已消亡殆尽,丞相失去了雄厚的社会基础。特别是从公孙弘以儒术自布衣入相后,丞相选任格局发生了变化。但这种“布衣丞相”与皇帝的关系较为疏远,很难得到皇帝的尊重。汉武帝又设置内朝官。他们与皇帝的关系比较密切,经常接受皇帝顾问。内朝官对宰相权力进行了不断侵蚀。
——摘编自王连旗《试论西汉丞相制度的演变》 材料二 贞观十七年(643年),以李勣为太子詹事,并特加“同中书门下三品”,令与侍中、中书令同承恩命,参知机务。自高宗后,为宰相者必加“同中书门下三品”,虽品高者亦然;唯三公、三师、中书令则不加。永淳元年,以黄门侍郎郭待举、兵部侍郎岑长倩等同中书门下平章事。“平章事”之名自此始。其后,除拜仆射,必加“平章事”,方为宰相。
——摘编自《唐会要》
(1)根据材料一并结合所学知识,概括汉武帝时期宰相制度的变化及原因。
(2)根据材料二并结合所学知识,分析唐朝宰相制度的特点。
19.阅读材料,完成下列要求。
材料一明代辽东地区各民族互嵌格局已形成,既有女真、朝鲜、蒙古等规模较大族群,也有福余、山寨、江夷等较小族群,“由于各民族生境的差异性,任何一个民族的生存与发展,都不可能在其生境内实现自给自足,都必然要与其他民族交往交流,互通有无”。因此,明代辽东各民族往往通过马市贸易等形式,实现民族交往交流。
材料二 明人有感于过往的治乱经验,发出了“夫辽,必争之地也。天下之治乱,候于辽之盛衰而知;辽之盛衰,候于夷夏之兴废而知”的感慨。明代在金、复等州设立卫学,在辽东苑马寺卿驻地的永宁监城也建立了卫学;卫学之外,还在多处设置了社学。此外,还有文庙、书院等,《辽东志》中提及辽东地区学校有“一十四书院六附”,其中都司学一所、卫学十三所、书院六所,另有“社学二十五”。《全辽志》在《艺文志》中也记载有关明代辽东地区文庙儒学的《都司庙学碑记》《重建辽阳文庙记》《重建复州学记》《广宁建学记》《宁远重修庙学记》《开原重修庙学记》等22篇,其中直接记述“学校”的有12篇、“庙学”或“文庙”有10篇,另有一篇乡贤祠记。
——以上材料摘编自梁云《从辽东方志看明代边疆治理理念》
(1)根据材料一、二并结合所学知识,概括明代治理辽东地区的方式。
(2)根据材料一、二并结合所学知识,简析明代治理辽东地区的意义。
20.阅读材料,完成下列要求。
材料 隋唐时期,南北经济格局发生显著变化。隋炀帝开凿大运河后,“东南漕运,岁致米数百万石以给京师”,江南粮食成为北方政治中心的重要支撑。至唐代,江南地区推广曲辕犁,“水田之利,富于中原”,太湖流域出现“嘉禾一穰,江淮为之康”的盛况。但北方仍保持手工业优势,如定州、益州的绫锦“号为天下珍品”,邢窑白瓷“天下无贵贱通用之”。扬州则因漕运与盐铁之利,“商贾如织,舟车辐辏”,成为南北物资集散枢纽。
——摘编自王仲荦《隋唐五代经济史》
根据材料,围绕“隋唐时期的南北经济”这一主题,自拟一个论题,并结合所学知识进行阐述。(要求:论题明确,史论结合,论证充分,逻辑清晰)
1.A
2.C
3.D
4.B
5.C
6.D
7.A
8.D
9.C
10.B
11.A
12.D
13.B
14.A
15.A
16.C
17.(1)背景:长期战乱,社会动荡,人口锐减;官僚机构臃肿,行政效率低下,百姓负担沉重。
(2)评价:积极:加强了皇权,提高了行政效率;精简机构,减轻百姓负担,有利于社会经济恢复;选拔贤能,整顿吏治,一定程度上澄清吏治;提倡儒学,推动文化教育发展,巩固统治基础。局限:本质上是为维护封建专制统治服务,“柔道”在一定程度上也可能导致地方势力膨胀等问题。
18.(1)变化:丞相权力被削弱;“布衣将相”出现;内朝官牵制丞相。原因:加强君主专制的需要;汉初功臣列侯势力衰落;丞相与皇帝关系疏远。
(2)特点:宰相多由低品级官员担任;宰相名号(“同中书门下三品”“平章事”)逐渐固定;相权被分散,君主专制加强。
19.(1)方式:发展马市贸易促进民族交流;设立卫所、社学等加强管理;兴办文庙、书院推广儒学教育。
(2)意义:促进了辽东地区的经济交流与发展;加强了中央对边疆的管理;推动了民族交融与文化认同。
20.论题:隋唐时期南北经济格局呈现“南升北优”的特点。
阐述: 隋唐时期,南北经济格局在动态发展中形成了鲜明的区域分工与互补特征。一方面,南方经济地位显著上升,主要表现为农业的快速发展。隋炀帝开凿大运河后,东南漕运成为北方政治中心的重要命。至唐代,江南地区推广曲辕犁等先进农具,水利设施不断完善,形成“水田之利,富于中原”的局面,太湖流域更出现“嘉禾一穰,江淮为之康”的繁荣景象,南方逐渐成为全国粮食供应的核心区域。另一方面,北方仍保持传统经济优势,尤其在于手工业与制造业。如定州、益州的绢锦“号为天下珍品”,邢窑白瓷“天下无贵贱通用之”,说明北方在丝织和陶瓷等行业中仍占据技术高地与市场主导地位。与此同时,南北经济通过大运河紧密联结,形成互补共生的整体格局。扬州凭借漕运与盐铁之利,成为“商贾如织,舟车辐辏”的南北物资集散枢纽,促进了区域间资源流动与经济整合。记载内容
出处
十八年春,公(指鲁侯)、晋侯盟。王命鲁侯,晋侯,晋侯朝王,王飨,命之宥,皆赐玉五毂,马三匹,非礼也。
《左传·庄公十八年》
郑伯朝楚,楚子赐之金(铜),既而悔之,与之盟曰:“无以铸兵。”故以铸三钟。
《左传·宣公三年》
地区
发展情况
定窑(今河北曲阳)
北宋时期,以造种白瓷为代表的定窑工匠群体,在继承前代制瓷工艺基础上,发展到器定窑印花工艺,以印花为代表的定窑工艺体系,在宋代制瓷工艺中占据主导地位
磁州(今河南磁县)
北宋汝窑瓷器一时,南宋时磁州等窑的窑工分工越来越全,将定窑瓷器的釉下彩技术,采用画花技艺在白瓷上承托
景德镇(今江西景德镇)
东晋南朝传入制瓷技术,宋元时期制瓷技术不断吸收各地先进的技艺,如吸收北方定窑制瓷技术,与当地本土技艺在此基础上传承创新,发展出独特的青白瓷与青花
相关试卷
这是一份山西省晋中市部分学校2025-2026学年高一上学期10月检测历史试卷(Word版附答案),共8页。试卷主要包含了单选题,材料题等内容,欢迎下载使用。
这是一份山西省晋中市部分高中2025-2026学年高三上学期11月阶段检测历史试题(月考),共3页。
这是一份山西省太原市2025-2026学年高一上学期11月期中考试历史试卷,共8页。试卷主要包含了选择题,非选择题等内容,欢迎下载使用。
相关试卷 更多
- 1.电子资料成功下载后不支持退换,如发现资料有内容错误问题请联系客服,如若属实,我们会补偿您的损失
- 2.压缩包下载后请先用软件解压,再使用对应软件打开;软件版本较低时请及时更新
- 3.资料下载成功后可在60天以内免费重复下载
免费领取教师福利

