所属成套资源:山西省晋中市部分学校2025-2026学年高一上学期10月检测各学科试卷及答案
山西省晋中市部分学校2025-2026学年高一上学期10月检测历史试卷(Word版附答案)
展开
这是一份山西省晋中市部分学校2025-2026学年高一上学期10月检测历史试卷(Word版附答案),共8页。试卷主要包含了单选题,材料题等内容,欢迎下载使用。
1.“中华文明探源工程”研究表明,距今5800年前后,黄河、长江中下游以及东北辽河等区域均出现了文明起源的迹象,其中,长江中下游的良渚文化与东北辽河的红山文化,二者出土的玉器有着惊人的相似之处,据此可知中华文明起源的基本特征是
A.漫天星斗B.自成体系C.绵延不断D.多元一体
2.《荀子·儒效篇》记载:“(周公)兼制天下,立七十一国,姬姓独居五十三人。”《诗经·大雅》中说:“大邦维屏,大宗维翰,怀德维宁,宗子维城。”据此可知西周时期( )
A.开始确立贵族政治B.族权与政权相结合
C.产生敬天保民思想D.制礼作乐意义重大
3.下图是关于春秋时期国君的非正常死亡率与贵族势力强度的增长关系情况。该图所述现象产生的主要原因是( )
A.地方势力膨胀威胁中央集权B.奴隶制政治日趋没落
C.商品经济发展弱化宗族认同D.秦国权威日渐地增强
4.孟子曾经论证:属于东夷之人的舜,属于西夷之人的周文王,二者出生地相隔千余里,生存年代相距千余年,但均以高尚的品德和卓越的事功“得志行乎中国”。孟子的论证表明( )
A.人性本善B.“华夏”比戎狄蛮夷先进
C.华夏认同的观念得到发展D.周天子“天下共主”地位丧失
5.在《先秦诸子百家争鸣》中对春秋战国时期的学派作了如下的评价,下列学派与题干中评价对应正确的是( )
①关注文化,留下了仁爱、礼制、自强的价值观念
②关注人物,留下了无为、自由、宽容的人生追求
③关注国家,留下了公平、公正、法制的治国理念
④关注社会,留下了尚贤、互利、博爱的社会理想
A.墨家、道家、法家、儒家B.儒家、道家、法家、墨家
C.道家、儒家、墨家、法家D.法家、墨家、儒家、道家
6.斯塔夫里阿诺斯在《全球通史》中写道:“(中国)新皇帝……废除了所有的封建国家和王国,将广阔的国土划分成为若干行政区,每一行政区都配备一批由中央政府任命并向中央政府负责的官员”。材料中新皇帝推行的制度( )
A.加强了中央对地方的控制B.标志着贵族政治彻底瓦解
C.地方割据势力被完全铲除D.创新了地方基层管理模式
7.自汉武用弘羊计,置均输官,笼天下之货,贵卖贱买。又令贾人不得衣丝乘车,仕宦为吏,重赋税以困辱之。乃用卜式,下缗钱令,用张汤、杜周腹诽法,以税民深者为明吏,自是商贾中人之家大率破产入官,不事畜藏,而贾人亦大困矣。由此可知,汉武帝时期( )
A.铸币权力收归中央B.土地兼并问题严重
C.政府加强干预经济D.经济实力大为增强
8.太和十九年(495年)北魏外戚大臣冯熙去世,孝文帝为其撰写《冯熙墓志》,该墓志吸收了南朝“墓志铭”这一称呼,确立志题结构并采用汉魏以来碑志文特点,将南朝墓志冗长的谱牒记载整合到志文,这种新型文体在北魏迅速流传。北魏墓志的发展( )
A.印证了南方强于北方B.蕴含了政治统一的趋势
C.开启了北魏的封建化D.加速了统治阶层的衰败
9.《史记·货殖列传》中有这样的记载,“楚越之地,地广人稀,饭稻羹鱼,或火耕而水耨”。而《宋书》中记载的是“地广野丰,民勤本业……扬部有全吴之沃,鱼盐杞梓之利,充仞八方;丝绵布帛之饶,覆衣天下”。两个历史文献中记载的变化反映了( )
A.江南经济的发展趋势B.经济重心南移的趋势
C.南方稳定的社会环境D.北方动荡的社会环境
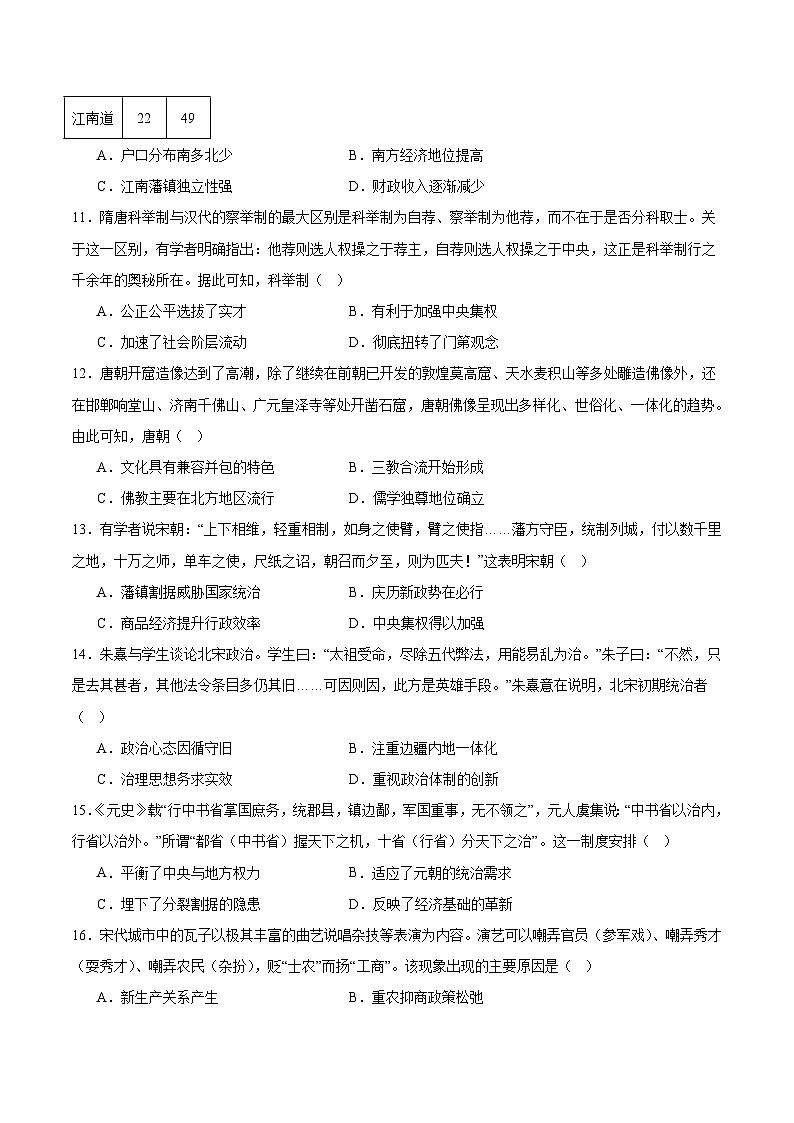
10.下表是唐朝安史之乱前后水利工程建设的地区分布情况(单位:个),这可用于说明,安史之乱后( )
A.户口分布南多北少B.南方经济地位提高
C.江南藩镇独立性强D.财政收入逐渐减少
11.隋唐科举制与汉代的察举制的最大区别是科举制为自荐、察举制为他荐,而不在于是否分科取士。关于这一区别,有学者明确指出:他荐则选人权操之于荐主,自荐则选人权操之于中央,这正是科举制行之千余年的奥秘所在。据此可知,科举制( )
A.公正公平选拔了实才B.有利于加强中央集权
C.加速了社会阶层流动D.彻底扭转了门第观念
12.唐朝开窟造像达到了高潮,除了继续在前朝已开发的敦煌莫高窟、天水麦积山等多处雕造佛像外,还在邯郸响堂山、济南千佛山、广元皇泽寺等处开凿石窟,唐朝佛像呈现出多样化、世俗化、一体化的趋势。由此可知,唐朝( )
A.文化具有兼容并包的特色B.三教合流开始形成
C.佛教主要在北方地区流行D.儒学独尊地位确立
13.有学者说宋朝:“上下相维,轻重相制,如身之使臂,臂之使指……藩方守臣,统制列城,付以数千里之地,十万之师,单车之使,尺纸之诏,朝召而夕至,则为匹夫!”这表明宋朝( )
A.藩镇割据威胁国家统治B.庆历新政势在必行
C.商品经济提升行政效率D.中央集权得以加强
14.朱熹与学生谈论北宋政治。学生曰:“太祖受命,尽除五代弊法,用能易乱为治。”朱子曰:“不然,只是去其甚者,其他法令条目多仍其旧……可因则因,此方是英雄手段。”朱熹意在说明,北宋初期统治者( )
A.政治心态因循守旧B.注重边疆内地一体化
C.治理思想务求实效D.重视政治体制的创新
15.《元史》载“行中书省掌国庶务,统郡县,镇边鄙,军国重事,无不领之”,元人虞集说:“中书省以治内,行省以治外。”所谓“都省(中书省)握天下之机,十省(行省)分天下之治”。这一制度安排( )
A.平衡了中央与地方权力B.适应了元朝的统治需求
C.埋下了分裂割据的隐患D.反映了经济基础的革新
16.宋代城市中的瓦子以极其丰富的曲艺说唱杂技等表演为内容。演艺可以嘲弄官员(参军戏)、嘲弄秀才(耍秀才)、嘲弄农民(杂扮),贬“士农”而扬“工商”。该现象出现的主要原因是( )
A.新生产关系产生B.重农抑商政策松弛
C.商品经济的发展D.社会阶级结构变动
二、材料题
17.阅读材料,完成下列要求。
材料一 西汉初立,生产凋敏,为恢复和发展生产,便“纵民得铸钱、冶铁、煮盐”,商人经营盐铁等商品的产销获巨额利润。汉武帝时期,大兴土木,开隆拓土,造成国家财政入不敷出;商人们却过着骄奢淫逸的生活,丝毫不为政府分担财政压力;加之“吴王专山泽之饶……以成私威……积威而逆节之心作”。元狩四年(前119年),汉武帝起用桑弘羊等人,推行“官产、官运、官销”,实行盐铁专卖。
——摘编自林文勋《中国古代专卖制度的源起与历史作用》
材料二 宋代中央政府的专卖机制转为以管理和发行钞、引等有价证券、亦即出卖特许经营权代替直接经营。以茶为例,政和二年(1112年)蔡京第三次茶法改革,茶引印造发卖之权悉收中央……商人贩茶须先到都茶务买引,引价统一、以引计量,中央放弃榷茶经营,既不干预茶的生产过程,又不切断商人同茶叶生产者及所有者之间的交换,只是“责土产于园户,收引息于商人”,却能坐收固定的推茶之利,新法实施当年就“岁收息钱至四百余万缗”。而且,中央还额外获得商人经营盐茶所缴纳的商税,亦可弥补财政缺口。
——摘编自朱舸《浅议宋代专卖制度变革及影响》
(1)根据材料一并结合所学知识,概括汉武帝时期实行盐铁专卖的原因。
(2)根据材料一、二,指出从西汉至宋朝专卖制度的变化,并结合所学知识分析其影响。
18.阅读材料,完成下列要求。
材料一 秦灭六国,天下一统,乃古代封建宗法制度破坏之终点,亦为后世君主专制制度建立之起点。周之王畿与诸侯,犹后世之中央与地方,然其关系非如秦后之郡县制直接受控于朝廷。周人制度,以血缘为纽带,尊尊与亲亲并重;秦人制度,以地缘为基础,废封建而行郡县,破世卿而任流官,此乃‘公天下’之雏形,然亦开启君主集权之端。
——摘编自钱穆《国史大纲》
材料二 唐代为中世之终,宋代为近世之始。唐代政治,贵族政治尚占优势,门下省封驳之权犹能制约君权;宋代则君主独裁政体日益强化,台谏制度虽存,然其职能渐从“封驳”转为“谏诤”。经济上,唐代均田制崩溃,租佃制兴起,货币经济日盛;文化上,唐代佛教鼎盛,宋明理学代之而起,思想从宗教化转向哲理化。此非王朝更替之变,乃时代性质之转型。”
——摘编自内藤湖南《唐宋变革论》
请回答:
(1)根据材料一、二,概括周秦之变与唐宋之变在“制度重构”方面的相同点。
(2)结合所学知识,论述两次变革所反映的“时代转型”的本质差异,并分析其对中国历史发展的影响。
19.阅读材料,完成下列要求。
材料 在较早的古代文献中,“江南”一词,如同“中原”“塞北”“岭南”“西域”等地理名词一样,仅用来表现特定的地理方位,并非有明确范围的地域区划。那么,中国人为何如此偏爱江南,甚至延续千年至今不衰?事实上,江南的崛起源于它最重要的地理特征——多水,即江、河、湖、海,它们在中国古代不同的历史阶段中,依次把江南的四个城市分别推向历史的巅峰,也推动了整个江南地区的发展。
以下是根据相关文章整理而成的江南四大时代的表格。
(1)依据材料,结合所学,分析“长江时代”江南地区迅速发展的原因。
(2)依据材料,结合所学,从“运河时代”“钱塘江时代”“太湖时代”中任选一个时代,说明其阶段特征。
20.阅读材料,完成下列要求。
材料 人类的文明既是一种体系性形态,也由不同的层面构成。有学者认为文明的构成包括四个系统。
——摘编自郑晓云《长江何以文明:对其内涵与必然性的阐释》
从材料中任意选取一个或多个角度,自拟题目,并结合中国古代史相关知识进行阐述。(要求:写出选取的角度,题目明确,阐述须有史实依据,逻辑清晰。)
17.(1)原因:财政压力;商人势力膨胀;地方割据隐患;官员推动;加强中央集权的需要。
(2)变化:政府直接经营到间接管理(出卖特许经营权);官销到商人销售。
影响:增加财政收入;促进商品经济发展;有利于提高管理效率;提升国家治理水平;经营管理权下移易滋生腐败现象。
18.(1)相同点:中央集权强化:周秦之变废分封行郡县,唐宋之变削弱贵族政治强化君主独裁,均体现中央对地方控制加强;
血缘政治消解:周秦之变打破宗法世卿制,唐宋之变瓦解门阀贵族制,官僚选拔向非血缘化发展。
(2)本质差异:周秦之变:从“血缘政治”到“地缘政治”的文明转型西周以宗法分封制构建“家天下”体系,政治权力与血缘亲疏直接挂钩;秦朝通过郡县制将地缘关系作为政治基础,官员由中央任免,打破“世卿世禄”,标志着早期国家向成熟官僚制国家的转变,此变革奠定中国两千余年君主专制的制度基础;
唐宋之变:从“贵族政治”到“君主专制”的体制强化,唐代虽为君主制,但门阀贵族仍通过科举前的荐举制度参与政权,门下省封驳权体现贵族对君权的制约;宋代通过“强干弱枝”政策消除地方割据,科举制彻底打破贵族垄断,标志君主专制从“贵族共治”转向“独裁体制”
历史影响:周秦之变形成的郡县制框架使中国较早实现大一统,但血缘政治残余导致制度反复;唐宋之变强化的君主专制虽维护了中央集权,却也抑制了社会多元发展;两次变革共同塑造了中国传统社会“大一统中央集权”的基本范式。(任意1点即可)
19.(1)原因:政治上:多个王朝定都江南地区,提升江南政治地位;南方政治环境稳定且统治者支持。
经济上:优渥的地理环境,共同促进了此时期江南地区经济的发展。
文化上:北人南迁,推动儒家文化在江南地区的传播,促进儒家文化与江南文化进一步的融合,再加上佛教和道教的影响,丰富了江南地区文化。
(2)【示例一】运河时代:隋朝大运河的开通,极大地促进了南北经济文化的交流,扬州成为这一时期的经济文化中心。这一时期,国家统一,国力强盛,疆域拓展,政治创新,经济发展,文化繁荣,民族往来和对外交往活跃,在当时世界范围内首屈一指。但安史之乱后,中央对地方的控制严重削弱,最终演变为五代十国的分裂局面。
【示例二】钱塘江时代:南宋定都杭州,使杭州的政治地位迅速上升,同时也带动了经济和文化的发展,杭州成为当时世界上最繁华的城市之一。这一时期,南宋偏安江南,尽管与北方少数民族交战处于劣势,但内部统治相对稳定,社会经济高度发达,学术文化成就突出,各民族间的经济文化交流更为持久和稳定,呈现互相交融趋势。元朝1276年占领临安,结束了多民族政权并立的局面,成为中国历史上第一个由北方少数民族建立的统一王朝。
【示例三】太湖时代:明清时期,苏州成为江南地区的经济中心,以纺织业为主的手工业和商业十分发达,文化上也呈现出繁荣景象。这一时期,专制集权空前强化,统一多民族封建国家更趋稳固,现代中国的版图逐渐定型,经济、文化、对外关系都有新的发展。但由于受传统经济结构和专制体制的束缚,统治者故步自封,拒绝扩大对外交往,埋下了近代中国落后挨打的伏笔。
20.示例一
选取角度:社会和制度系统。
题目:中央集权制度是中国古代有效维护国家统一的重要机制。
阐述:秦朝建立的中央集权制度,以皇帝为最高统治者,统一了全国的政治、经济、文化,有效地维护国家统一和社会稳定。为以后二千多年的封建统治奠定了基本的政治框架。中央集权制度加强了中央对地方的控制,有效地防止了诸侯割据的现象再次出现。秦朝废除分封制,实行郡县制,将全国划分为郡县,由中央直接任命官员管理,加强了中央对地方的控制。汉代的推恩令加强了中央集权,唐朝三省六部制是政治制度的重大变革,宋朝通过削弱地方的权力使地方无力同中央抗衡。明清时期,中央集权进一步强化,设立内阁,军机处等机构,加强了皇权,有效地维护了国家统一。
总之,中央集权制度是中国古代有效维护国家统一的重要机制,体现了中华民族的伟大智慧,为后世王朝的统治提供了借鉴。
示例二
选取角度:技术系统和精神系统。
题目:宋朝的技术发明和理学的思想,深刻影响了中国及世界的发展。
阐述:宋朝的技术发明推动了社会生产力的发展,促进了欧洲社会转型:活字印刷术的出现,加速了欧洲文化传播,推动了思想解放;指南针的应用,促进了新航路的开辟,全球联系加强;火药的发明,改变了战争方式,加速欧洲封建势力瓦解。理学的创立推动了思想文化的发展,提升了中华文明的内涵。理学以儒家思想为基础,结合时代特点,形成了新的思想体系,强调“格物致知”与“诚意正心”,对后世思想文化发展产生了深远影响。
总之,宋朝的技术发明和理学的思想,是中华文明发展史上的重要里程碑,不仅推动了中国社会的发展,也对世界文明产生了深远影响。体现了中华民族的智慧和创造力,为后世留下了宝贵的精神财富。地区
前期
后期
河南道
20
7
河东道
16
2
河北道
54
3
淮南道
4
13
江南道
22
49
名称
时间(年)
核心
成因
诗句或俗语
长江时代
317—589
南京
永嘉之乱,衣冠南渡
金陵百万户,六代帝王都
运河时代
605—907
扬州
大运河开凿
烟花三月下扬州
钱塘江时代
1127—1276
杭州
南宋的定都
上有天堂,下有苏杭
太湖时代
1368—1840
苏州
工商业发展
衣被天下
一
生计系统
人类由于生存在不同的自然地理环境中,因此可能形成不同的生计系统(如农业、牧业、渔业等为核心的生计系统),从而也形成了不同生计系统之上的文明
二
社会和制度系统
人类社会在历史发展的长河中总会形成不同的社会形态,同时也会形成维护一个社会的制度。一种社会形态,往往是一种文明的承载体,而相应的制度则是这种文明的维护机制
三
技术系统
人类为了获得生存资源,满足生存发展需要,会不断发展相关技术,形成支撑人类生存发展的技术系统。技术可能源于一种文明中的创造,也可以来自其他文明的传播影响
四
精神系统
一种文明往往都有作为凝聚力及表征的精神内涵,包括信仰、崇拜、价值、认同、哲学、艺术等。一种文明中精神系统的内涵为这个文明所持有和维护,同时也维系着这个文明的存在、发展和延续
题号
1
2
3
4
5
6
7
8
9
10
答案
D
B
B
C
B
A
C
B
A
B
题号
11
12
13
14
15
16
答案
B
A
D
C
B
C
相关试卷
这是一份山西省2025-2026学年高一上学期10月阶段测试历史试卷(学生版),共6页。
这是一份山西省晋中市部分学校2025-2026学年高一上学期10月检测历史试卷(学生版),共7页。试卷主要包含了不得随意在答题卡上涂改等内容,欢迎下载使用。
这是一份山西省晋中市部分学校2025-2026学年高二上学期10月检测历史试卷(学生版),共8页。试卷主要包含了不得随意在答题卡上涂改等内容,欢迎下载使用。
相关试卷 更多
- 1.电子资料成功下载后不支持退换,如发现资料有内容错误问题请联系客服,如若属实,我们会补偿您的损失
- 2.压缩包下载后请先用软件解压,再使用对应软件打开;软件版本较低时请及时更新
- 3.资料下载成功后可在60天以内免费重复下载
免费领取教师福利

