


广东省茂名市多校2025_2026学年高一化学上学期12月联考试题含解析
展开 这是一份广东省茂名市多校2025_2026学年高一化学上学期12月联考试题含解析,共22页。试卷主要包含了选择题的作答,非选择题的作答,5 Fe 56 Ba 137, 劳动创造美好生活等内容,欢迎下载使用。
注意事项:
1.答题前,先将自己的姓名、准考证号填写在答题卡上,并将准考证号条形码粘贴在答题卡上
的指定位置。
2.选择题的作答:每小题选出答案后,用 2B 铅笔把答题卡上对应题目的答案标号涂黑。写在
试题卷、草稿纸和答题卡上的非答题区域均无效。
3.非选择题的作答:用签字笔直接写在答题卡上对应的答题区域内。写在试题卷、草稿纸和答
题卡上的非答题区域均无效。
4.考试结束后,请将本试题卷和答题卡一并上交。
可能用到的相对原子质量:H 1 C 12 N 14 O 16 Na 23 S 32 Cl 35.5 Fe 56 Ba 137
Pt 195
一、选择题:本题共 16 小题,共 44 分。第 小题,每小题 2 分;第 小题,每小题
4 分。在每小题给出的四个选项中,只有一项是符合题目要求的。
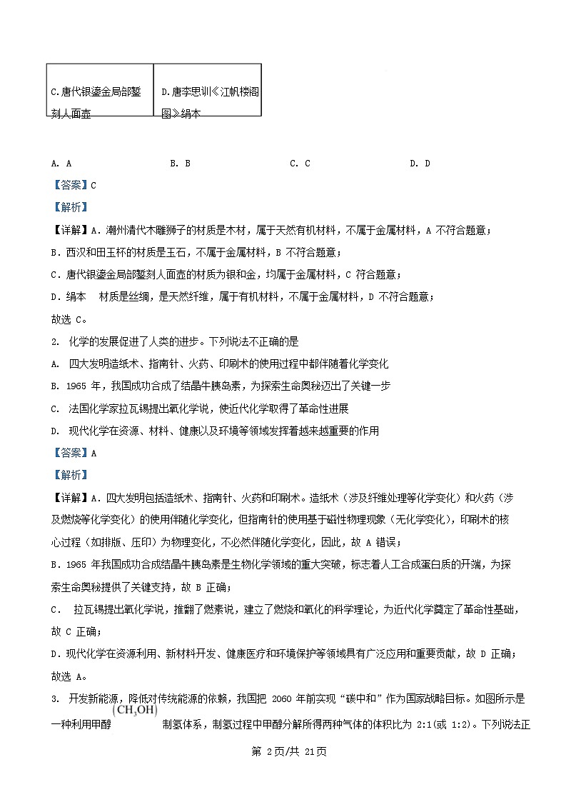
1. 中华文明璨若星河。下列见证古代文明的各种器物的材质属于金属材料的是
A.潮州清代木雕狮子 B.西汉和田玉杯
第 1页/共 21页
C.唐代银鎏金局部錾 D.唐李思训《江帆楼阁
刻人面壶 图》绢本
A. A B. B C. C D. D
【答案】C
【解析】
【详解】A.潮州清代木雕狮子的材质是木材,属于天然有机材料,不属于金属材料,A 不符合题意;
B.西汉和田玉杯的材质是玉石,不属于金属材料,B 不符合题意;
C.唐代银鎏金局部錾刻人面壶的材质为银和金,均属于金属材料,C 符合题意;
D.绢本 材质是丝绸,是天然纤维,属于有机材料,不属于金属材料,D 不符合题意;
故选 C。
2. 化学的发展促进了人类的进步。下列说法不正确的是
A. 四大发明造纸术、指南针、火药、印刷术的使用过程中都伴随着化学变化
B. 1965 年,我国成功合成了结晶牛胰岛素,为探索生命奥秘迈出了关键一步
C. 法国化学家拉瓦锡提出氧化学说,使近代化学取得了革命性进展
D. 现代化学在资源、材料、健康以及环境等领域发挥着越来越重要的作用
【答案】A
【解析】
【详解】A.四大发明包括造纸术、指南针、火药和印刷术。造纸术(涉及纤维处理等化学变化)和火药(涉
及燃烧等化学变化)的使用伴随化学变化,但指南针的使用基于磁性物理现象(无化学变化),印刷术的核
心过程(如排版、压印)为物理变化,不必然伴随化学变化,因此,故 A 错误;
B.1965 年我国成功合成结晶牛胰岛素是生物化学领域的重大突破,标志着人工合成蛋白质的开端,为探
索生命奥秘提供了关键支持,故 B 正确;
C. 拉瓦锡提出氧化学说,推翻了燃素说,建立了燃烧和氧化的科学理论,为近代化学奠定了革命性基础,
故 C 正确;
D.现代化学在资源利用、新材料开发、健康医疗和环境保护等领域具有广泛应用和重要贡献,故 D 正确;
故选 A。
3. 开发新能源,降低对传统能源的依赖,我国把 2060 年前实现“碳中和”作为国家战略目标。如图所示是
一种利用甲醇 制氢体系,制氢过程中甲醇分解所得两种气体的体积比为 2:1(或 1:2)。下列说法正
第 2页/共 21页
确的是
A. 甲醇在分类上属于氧化物
B. 制氢时, 分解生成 和
C. 经压缩机压缩形成高压氢说明分子的大小可以变化
D. 常温下,22.4 L 高压氢的物质的量大于 1 ml
【答案】D
【解析】
【分析】制氢过程中,甲醇分解所得两种气体的体积比为 2:1(或 1:2),则反应方程式为 CH3OH
CO +2H2 ,所以分解产物为 H2 和 CO。
【详解】A.氧化物是由两种元素组成且其中一种是氧元素的化合物,而甲醇(CH3OH)含 C、H、O 三
种元素,不属于氧化物,A 错误;
B.结合分析可知,甲醇的分解产物为 H2 和 CO,B 错误;
C.经压缩机形成高压氢过程中分子间空隙变小,气体体积变小,得到高压氢,不是分子变小,C 错误;
D.标准状况下(0℃、101kPa)22.4L 气体的物质的量为 1ml;常温下(约 25℃),依据阿伏伽德罗定律
推论,压强相同、体积相同时 ,气体的物质的量与温度成反比,温度越高,气体的物质的量越少,则常温
下、101kPa 时,22.4L 气体的物质的量小于 1ml;依据阿伏伽德罗定律推论,温度相同、体积相同时,气
体的压强与物质的量成正比,常温下,22.4L 气体,气体的压强越大,气体的物质的量越多,此处是 “高压
氢”(压强远大于 101kPa),与标准状况相比,压强增大的倍数远大于温度升高的倍数,所以常温下,22.4L
高压氢的物质的量大于 1ml,D 正确;
故答案为:D。
4. 下列有关古文献的分析不正确的是
A. “慈石( )治肾家诸病,而通耳明目”,“慈石”能够分离铁粉和铜粉的混合物
B. 青矾 “本来绿色⋯⋯烧之赤色”,煅烧过程中青矾发生了氧化还原反应
第 3页/共 21页
C. “粤中洋行有舶上铁丝⋯⋯日久起销,用刀刮其销⋯⋯销末名铁线粉”,“铁线粉”即纯铁粉
D. “以火烧之,紫青烟起,乃真硝石( )也”,“紫青烟”与焰色试验有关
【答案】C
【解析】
【详解】A.Fe3O4 具有磁性,Fe3O4 能吸引铁粉,不能吸引铜粉,所以“慈石”能够分离铁粉和铜粉的混合物,
故 A 正确;
B.FeSO4·7H2O 煅烧时,生成红色 Fe2O3,Fe2+被氧化为 Fe3+,发生氧化还原反应,故 B 正确;
C.“铁线粉”指刮下的铁锈,铁锈的主要成分为 Fe2O3·xH2O,“铁线粉”并非纯铁粉,故 C 错误;
D.“紫青烟”指 KNO3 焰色试验中钾元素的紫色火焰,故 D 正确;
选 C。
5. 分类法是进行研究问题解决问题的常用方法,也是学习化学知识的常用方法。下列分类正确的是
选项 混合物 化合物 盐 电解质
A 水煤气 过氧化钠
溶 B 冰水混合物 氯化铁 纯碱
液
C 氯水 碘酒 酒精
D 小苏打 铝合金 食盐
A. A B. B C. C D. D
【答案】A
【解析】
【详解】A.水煤气是混合物(由一氧化碳和氢气等组成),过氧化钠( )是化合物, (硫
酸钡)是盐, 是电解质(在水溶液中能导电),所有分类正确,A 正确;
B.冰水混合物是纯净物(均为 ),不是混合物; 溶液是混合物,不是电解质(电解质指化合物
本身),B 错误;
第 4页/共 21页
C.碘酒是混合物(碘的酒精溶液),不是化合物;酒精是化合物(乙醇),但不是盐(盐需含离子),C 错
误;
D.小苏打( )是纯净物,不是混合物;铝合金是混合物,不是化合物,D 错误;
故答案选 A。
6. 物质的结构决定性质、性质决定其用途。下列物质的结构或性质和用途均正确且关系对应的是
选项 结构或性质 用途
可在潜水艇中作为氧 A 中阴、阳离子个数比为 1:2
气的来源
B 活泼性:Fe<Cu 氯化铁溶液可腐蚀覆铜板
C Na 与空气中的氧气、水蒸气均能反应 可用高压钠灯作道路路灯
胶体可用于自来水 D 胶体具有吸附性
的净水
A. A B. B C. C D. D
【答案】D
【解析】
【详解】A.Na2O2 中阴离子( )和阳离子(Na+)个数比为 1:2,与用于潜水艇中作为氧气来源无关,
故 A 错误;
B.活泼性 Fe < Cu 错误,实际金属活动性顺序为 Fe > Cu;氯化铁溶液腐蚀覆铜板是基于 Fe3+的氧化性,与
活泼性无关,关系不匹配,故 B 错误
C.Na 与空气中的氧气、水蒸气均能反应正确,但高压钠灯利用的是钠蒸气的发光特性,并非其化学活泼
性,该性质与用途无直接对应关系,故 C 错误;
D.Fe(OH)3 胶体具有吸附性正确,可用于自来水的净水,故 D 正确;
故选 D。
7. 宏观辨识与微观探析是化学学科核心素养之一。已知:(g)表示气体,下列离子方程式或化学方程式书写
不正确的是
第 5页/共 21页
A. 将氧化银置于稀盐酸中浸泡:
B. 将 加到足量的 NaOH 溶液中:
C. 铁 加热条件下与水蒸气反应:
D. 将 Na 放入 溶液中:
【答案】A
【解析】
【详解】A.氧化银与稀盐酸反应生成氯化银沉淀和水,正确的离子方程式为
,A 符合题意;
B.氧化铝是两性氧化物,与足量氢氧化钠溶液反应生成四羟基合铝酸盐,方程式书写正确,B 不符合题意;
C.铁在高温下与水蒸气反应生成四氧化三铁和氢气,方程式书写正确,C 不符合题意;
D.钠放入硫酸铜溶液中,钠先与水反应生成氢氧化钠和氢气,氢氧化钠再与铜离子反应生成氢氧化铜沉淀,
总离子方程式正确描述了反应过程,D 不符合题意;
故选 A。
8. 劳动创造美好生活。下列劳动项目对应的化学知识解释不正确或没有关联的是
选
劳动项目 化学知识 项
A 用小苏打烘焙糕点 小苏打水溶液呈碱性
用稀氯水和 KSCN 溶液检验菠
B 遇 呈红色
菜中是否含有铁元素
氢氧化钠溶液具有腐蚀性,且二者反应产生大量
用铝粉和氢氧化钠混合物疏通
C
管道
向“84”消毒液中滴加白醋(含
D 醋酸酸性大于次氯酸
醋酸),提高漂白性
A. A B. B C. C D. D
第 6页/共 21页
【答案】A
【解析】
【详解】A.用小苏打烘焙糕点,主要利用小苏打( )的热分解产生 使糕点膨松,而非其碱
性,A 符合题意;
B.用稀氯水和 KSCN 溶液检验菠菜中铁元素,氯水将 氧化为 ,KSCN 与之反应显色,关联正确,
B 不符合题意;
C.用铝粉和氢氧化钠混合物疏通管道,氢氧化钠具有腐蚀性且二者反应产生氢气可疏通管道,C 不符合题
意;
D.向“84”消毒液中滴加白醋提高漂白性,酸性环境促使次氯酸钠(NaClO)转化为漂白性更强的次氯酸
(HClO),D 不符合题意;
故答案选 A。
9. 下列实验装置或操作能达到相应实验目的的是
实验装置
或操作
A.验证钠和氧气能够 B.除去铝片表面的氧 实验目的
反应 化膜
实验装置
或操作
C.检验某固体粉末是 D.验证氯气是否具有 实验目的
否含有钾元素 漂白性
A. A B. B C. C D. D
【答案】B
【解析】
第 7页/共 21页
【详解】A.钠与氧气加热反应不能在表面皿中进行,表面皿不耐高温易炸裂,且钠熔成小球后易滑落,应
使用坩埚,不能达到实验目的,A 不符合题意;
B.铝片表面的氧化膜为 Al2O3,Al2O3 能与稀 NaOH 溶液反应
( ),铝与稀 NaOH 溶液反应速率较慢,可通过该操作除去氧化
膜,能达到实验目的,B 符合题意;
C.通过焰色试验检验钾元素,观察钾的焰色时必须透过蓝色钴玻璃,图中未使用蓝色钴玻璃,无法排除钠
元素焰色的干扰,不能达到实验目的,C 不符合题意;
D.氯气通入含酚酞的 NaOH 溶液中,Cl2 与 NaOH 反应( ),使溶液碱
性减弱酚酞褪色;同时 NaClO 的漂白性也可能使酚酞褪色,无法确定褪色原因是否为氯气的漂白性,不能
达到实验目的,D 不符合题意;
故答案选 B。
10. 某兴趣小组设计实验探究一瓶未知溶液是 溶液还是 溶液。取少量溶液于试管中,进
行下列操作,由相关操作得到的结论正确的是
方案 操作 结论
产生沉淀的为 A 滴加澄清石灰水
溶液
立即有沉淀的为
B 滴加氯化钙溶液
溶液
变色的为 溶 C 滴加几滴酚酞
液
立即产生气泡的为
D 滴加几滴稀盐酸
溶液
A. A B. B C. C D. D
【答案】B
【解析】
第 8页/共 21页
【详解】A.滴加澄清石灰水( 溶液)时,两者均会产生 沉淀,无法区分,A 错误;
B.滴加氯化钙溶液( 溶液)时, 溶液会立即生成 白色沉淀(反应为:
),而 溶液在常温下与 反应不产生沉淀,因此立即有
沉淀 为 溶液,B 正确;
C.滴加酚酞指示剂时, 溶液(pH≈11-12)和 溶液(pH≈8.3)均呈碱性,酚酞变色范围
(pH 8.2-10.0)内两者均可变色,C 错误;
D.滴加稀盐酸时, 溶液的反应为: ,
; 溶液的反应为: ,
溶液会立即产生 气体,D 错误;
故答案选 B。
11. 交警利用 和乙醇( )反应变色来检查驾驶员是否酒驾,反应原理为
(未配平)。已知:乙醇中碳元
素平均化合价为-2,乙酸中碳元素平均化合价为 0,上述反应中仅两种元素化合价发生变化,下列说法正确
的是
A. 硫酸在水中的电离方程式:
B. 在反应中 被还原,硫酸体现还原性
C. 反应中碳元素被氧化,得到的醋酸是氧化产物
D. 反应时氧化剂和还原剂物质的量之比为 1:2
【答案】C
【解析】
【详解】A.硫酸是强电解质,在水溶液中完全电离,电离方程式应为 ,故 A 错误;
B.反应过程中, 中 Cr 元素的化合价从 +6 降至 +3,被还原,但 中各元素化合价反
应前后均不变,硫酸不体现还原性,体现还原性的是乙醇,故 B 错误;
C.乙醇中 C 元素的平均化合价从 -2 升至乙酸中的 0,碳元素被氧化,乙酸为氧化产物,故 C 正确;
D.氧化剂 与电子转移的关系为: , 还原剂 与电子转移的关系为:
第 9页/共 21页
,根据得失电子守恒,二者的物质的量之比为 2:3,故 D 错误;
选 C。
12. 下列指定条件下的物质转化不能一步实现的是
A. 钠露置在空气中变化:
B. 由铜制氢氧化铜:
C. 氧化铁制氢氧化铁:
D. 侯德榜制碱法:饱和
【答案】B
【解析】
【详解】A.钠在空气中氧化生成氧化钠;氧化钠与水反应生成氢氧化钠;氢氧化钠与二氧化碳反应生成碳
酸钠,每一步都能一步实现,A 不符合题意;
B. 铜与氧气加热生成氧化铜能一步实现;但氧化铜不溶于水,不能直接与水反应生成氢氧化铜;氢氧化
铜通常需通过铜盐与碱反应制得,因此第二步转化不能一步实现,B 符合题意;
C.氧化铁与硝酸反应生成硝酸铁能一步实现;硝酸铁与氢氧化钠反应生成氢氧化铁能一步实现,C 不符合
题意;
D.饱和食盐水通氨气后通二氧化碳生成碳酸氢钠;碳酸氢钠加热分解生成碳酸钠能一步实现,D 不符合题
意;
故选 B。
13. 某化学兴趣小组利用如图所示的装置进行氯化铁(易升华,且遇水易反应)的制备。下列说法错误的是
A. 仪器 a 的名称为圆底烧瓶,装置 B 的作用是吸收杂质 HCl
B. 装置 F 中发生反应的离子方程式:
C. 反应中应先加热装置 D,一段时间后再加热装置 A
第 10页/共 21页
D. 装置 E 能够防止氯化铁与水反应
【答案】C
【解析】
【分析】A 为发生装置,二氧化锰与浓盐酸在加热条件下反应制取氯气,B 装置的饱和食盐水除去氯气中的
氯化氢气体;C 装置中的浓硫酸用于干燥氯气;D 装置中氯气与铁反应制取氯化铁,最后利用氢氧化钠溶液
除去尾气氯气。
【详解】A.仪器 a 的名称为圆底烧瓶,根据分析可知,装置 B 的作用是吸收杂质 HCl,A 正确;
B.最后利用装置 F 的氢氧化钠溶液除去尾气氯气,生成氯化钠、次氯酸钠和水,离子方程式为
,B 正确;
C.实验中,应该先加热 A 装置,利用氯气排尽装置中的空气,避免氧气氧化铁,随后再加热 D 装置,C
错误;
D.装置 E 的集气瓶可以冷凝收集氯化铁,由于氯化铁遇水易反应,故 E 装置中的球形干燥管中装入碱石
灰,可以避免水蒸气与氯化铁反应,D 正确;
故选 C。
14. 下列陈述 I 与陈述 II 均正确且具有因果关系的是
选项 陈述 I 陈述 II
A 铁具有还原性 铁可用作湿法冶金原料
B 次氯酸钠溶液呈碱性 次氯酸钠具有杀菌消毒作用
C 某些金属可以燃烧 可用焰色试验鉴别某些金属及化合物
氯水放置一段时间 pH 降
D 久置氯水漂白效果更好
低
A. A B. B C. C D. D
【答案】A
【解析】
【详解】A.铁具有还原性正确,铁可用作湿法冶金原料正确,且还原性是铁作为还原剂参与湿法冶金的原
因,二者具有因果关系,故 A 正确;
B.次氯酸钠溶液呈碱性正确,次氯酸钠具有杀菌消毒作用正确,但杀菌消毒作用主要源于次氯酸的氧化性,
第 11页/共 21页
而非溶液的碱性,二者无因果关系,故 B 错误;
C.某些金属可以燃烧正确,可用焰色试验鉴别某些金属及化合物正确,但焰色试验是基于金属离子的特征
发射光谱,与金属燃烧的氧化反应无关,二者无因果关系,故 C 错误;
D.氯水放置一段时间 pH 降低正确(因次氯酸分解产生盐酸和氧气),但久置氯水漂白效果更好错误(次
氯酸分解导致漂白效果减弱),陈述 II 错误,故 D 错误;
故答案选 A。
15. 某同学在实验室欲用 固体配制物质的量浓度为 的 溶液 450 mL(部分实验装置
如图所示)。下列说法正确的是
A. 需称量固体氢氧化钠的质量为 18 g
B. 上述图中不正确的操作有三处
C. 移液前,容量瓶必须保持干燥
D. 摇匀后,若液面低于刻度线,需再加水补足
【答案】B
【解析】
【详解】A.容量瓶的规格有 50 mL、100 mL、250 mL、500 mL 等,配制 450 mL 的 溶
液需要用到的是 500 mL 容量瓶,需称量固体氢氧化钠的质量为
,A 错误;
B.图中错误的地方有三处,分别为①处称量 时,由于其易潮解的性质,应放在小烧杯中称量;②
溶解步骤中,称量好的 应在烧杯中溶解,而不是倒入量筒中;⑤定容环节,视线应与凹液面最低处
相平,直至凹液面最低处与刻度线相切,既不能俯视,也不能仰视,B 正确;
C.容量瓶在使用过程中需要多次加蒸馏水,因此移液前是否干燥对实验结果无影响,C 错误;
D.摇匀后,部分溶液会附着在容量瓶刻度线以上,这会导致液面低于刻度线,但不需再加水补足,若加水
会使配制的溶液浓度偏低,D 错误;
故答案选 B。
第 12页/共 21页
16. a、b、c、d、x、y 为中学化学中常见的物质,a、b、c、d 存在如图所示的转化关系(部分条件和产物省
略),且此四种物质的元素组成中至少有一种元素相同。下列说法正确的是
A. 若 a 为钠,则氧化物 b、c 中阴阳离子个数比相同
B. 若 a 为碳,则图中三步转化一定都属于氧化还原反应
C. 若 a 为氯气,则 x 不可能是生活中用量最多的金属元素
D. 若 a 为碳酸钠,则 x 可以是
【答案】A
【解析】
【详解】A.若 a 为钠,则 x 为氧气,b 是氧化钠、c 是过氧化钠、y 是水、d 是氢氧化钠,转化关系为:
;氧化钠中含有两个 和一个 、过氧化钠中含有两个 和一个
,阴阳离子个数比均是 ,A 正确;
B.若 a 为碳,则 x 为氧气,b 是 CO、c 是 、y 是水、d 是碳酸,转化关系为:
,最后一步反应不属于氧化还原反应,B 错误;
C.若 a 为氯气,生活中用量最多的金属元素是铁,x 为铁,b 是氯化铁、c 是氯化亚铁、y 可以为硝酸银、
d 是 ,转化关系为: ,C 错误;
D.若 a 为碳酸钠,碳酸钠与二氧化碳不能直接反应(碳酸钠和二氧化碳、水反应可生成碳酸氢钠:
,而碳酸氢钠也不能与二氧化碳反应),x 不可以是二氧化碳,D 错误;
故选 A。
二、非选择题:本题包括 4 小题,共 56 分。
17. 某化学兴趣小组设计实验(装置如图所示)验证过氧化钠可在呼吸面罩中作供氧剂。
回答下列问题:
第 13页/共 21页
(1)装置 A 为实验室制备二氧化碳的装置,其中用于盛放稀盐酸的仪器名称为_______,写出该反应的离
子方程式:_______。
(2)装置 B 中盛放的试剂为饱和_______(填化学式)溶液,写出装置 C 中 与 反应的化学方程式,
并用双线桥表示电子转移的方向和数目:_______。
(3)验证仪器 F 中气体的操作为_______。
(4)若有 15.6 g 过氧化钠完全反应,理论上生成 的体积为_______L(标准状况)。
(5)向过氧化钠中加入几滴酸性 溶液,振荡观察到溶液褪色,发生反应的离子方程式为
。反应中 体现_______(填“氧化性”
或“还原性”),该反应中氧化性: _______ (填“>”或“
【解析】
【分析】装置 A 中用大理石与稀盐酸制备二氧化碳,将气体通入装置 B 进行净化除杂,随后让净化后的二
氧化碳进入装置 C 与过氧化钠反应生成氧气;装置 D 作为安全瓶(防止后续装置中的水倒吸),之后通过装
置 E、F(排水法)收集反应生成的气体,最后对收集的气体进行检验,以此验证过氧化钠能与二氧化碳反
应生成氧气的性质。
【小问 1 详解】
盛放稀盐酸的仪器是分液漏斗;大理石与稀盐酸反应的离子方程式为:
。
【小问 2 详解】
装置 B 中盛放的试剂是饱和 溶液,用于除去二氧化碳中混有的氯化氢杂质;二氧化碳与过氧化钠
第 14页/共 21页
反应的化学方程式: ,用双线桥表示电子转移的方向和数目为:
。
【小问 3 详解】
F 中气体为氧气,验证操作是:将 F 试管从水槽中取出,用拇指堵住试管口,将带火星的木条伸入试管内,
若木条复燃,证明收集的气体是氧气。
【小问 4 详解】
15.6 g 过氧化钠的物质的量为 ,根据反应 知,生成氧
气的物质的量为 0.1 ml ,标准状况下体积为 。
【小问 5 详解】
在该反应中,过氧化钠中氧元素的化合价全部升高(-1→0),体现了还原性;高锰酸钾是反应的氧化剂而氧
气是氧化产物,根据 “氧化剂的氧化性强于氧化产物”,可知氧化性: > 。
18. 聚合硫酸铁(可用化学式 铁为+3 价)是一种性能优越的无机高分子混凝剂。工业上一
种利用烧渣(主要成分为 等)为原料制备聚合硫酸铁的流程如图所示:
已知: 不溶于水和稀硫酸。回答下列问题:
(1) 的用途为_______。
(2)“酸浸”后,检验溶液中有 的试剂是_______溶液(填化学式,下同);“滤渣 2”的成分是_______。
(3)取少量“还原”后的滤液,滴加少量氢氧化钠溶液,可观察到_______(填具体现象),涉及固体颜色发
生变化的化学方程式为_______。
(4)用离子方程式表示“氧化”时加入双氧水的目的是_______。
(5)聚合硫酸铁溶于水会产生胶体,验证有胶体生成的操作及现象为_______。
(6)为测定聚合硫酸铁的组成,设计的实验如下:取一定量的聚合硫酸铁溶于水,将溶液分为等量的两份:
第 15页/共 21页
一份加入盐酸酸化的 溶液至沉淀完全,过滤、洗涤、干燥至恒重,得到白色固体 6.99 g;另一份加入
足量的 NaOH 溶液至沉淀完全,过滤、洗涤、干燥、灼烧至恒重,得到红棕色固体 1.92 g。则聚合硫酸铁中
x:y 的值为_______。
【答案】(1)可作红色颜料、炼铁原料,也可用于制作磁性材料、催化剂等(任写一种即可)
(2) ①. ②. 铁屑和
( 3) ① . 先 产 生 白 色 沉 淀 , 迅 速 变 为 灰 绿 色 , 最 终 变 为 红 褐 色 ② .
(4)
(5)用激光笔照射聚合硫酸铁的水溶液,能观察到一条光亮的“通路”
(6)
【解析】
【分析】烧渣与稀硫酸反应,金属氧化物 Fe2O3、CuO 转化为 Fe2(SO4)3、CuSO4,SiO2 不反应,成为滤渣 1
被除去;向酸浸滤液中加过量铁屑,将 还原为 ,同时置换出 Cu 单质,过量铁屑和 Cu 成为滤渣 2
被除去;向还原后滤液中加双氧水,将 氧化为 ,为聚合硫酸铁的形成提供 ;加入氢氧化钠
溶液调节 ,使部分 水解,再经浓缩、干燥过程,最终生成聚合硫酸铁。
【小问 1 详解】
Fe2O3 可作红色颜料、炼铁原料,也可用于制作磁性材料、催化剂等(任写一种即可)。
【小问 2 详解】
检验 的试剂为 ,硫氰化钾溶液遇 Fe3+变血红色;根据分析可知滤渣 2 为过量铁屑和 Cu。
【小问 3 详解】
根据分析可知还原后的滤液中主要含有亚铁离子,加入少量氢氧化钠溶液先生成氢氧化亚铁沉淀,在空气
中被氧化为氢氧化铁沉淀,现象为:先产生白色沉淀,迅速变为灰绿色,最终变为红褐色;白色沉淀变为红
褐色的化学方程式为 。
【小问 4 详解】
加入双氧水的目的是将亚铁离子氧化成铁离子,离子方程式为 。
【小问 5 详解】
验证胶体的操作及现象为:用激光笔照射聚合硫酸铁的水溶液,能观察到一条光亮的“通路”。
第 16页/共 21页
【小问 6 详解】
, ;
根据聚合硫酸铁 的电荷守恒: ,且 ,令 ,则
,解得 ,因此, 。
19. 物质的量在生产生活中有着广泛的应用,设 NA 为阿伏加德罗常数的值。回答下列问题:
(1)10 月 9 日,我国科研人员通过远程操控“可燃冰原位采集分解及引燃装置”,在南海 1522 米深的海
马冷泉口采集海底渗漏的甲烷 气体。
①甲烷的摩尔质量是_______,32 g 甲烷和_______g 水所含氢原子数相同。
②8 g 甲烷在空气中完全燃烧,可得 _______L(标准状况下)。
③1.6 g 可燃冰 的物质的量与 个水分子的物质的量相等,该可燃冰的摩尔质量为
_______, 的值为_______。
(2)顺铂(化学名称为顺二氯二氨合铂)是一种用于治疗癌症的药物(结构如图所示)。
30 g 顺铂药物中,含有 Cl 原子的物质的量为_______,含有 H 原子的数目与标准状况下_______L 中所
含 H 原子的数目相等。
(3)工业上,一种由硫酸钾、硫酸铝和硫酸组成的混合溶液中
,则 为_______ 。
(4)某浓硫酸的标签如图所示:
①该浓硫酸的物质的量浓度约为_______ (结果保留 1 位小数)
②若用此浓硫酸配制的稀硫酸溶液浓度偏低,则其可能原因是_______(填选项字母)。
A.容量瓶洗涤后,有少量蒸馏水没有去除
第 17页/共 21页
B.转移液体后,烧杯的洗涤液未转移到容量瓶中
C.容量瓶定容时,俯视刻度线
D 定容摇匀后,发现液面低于刻度线未处理
【答案】(1) ①. ②. 72 ③. 11.2 ④. ⑤. 8
(2) ①. ②. 4.48
(3)0.3 (4) ①. 18.4 ②. B
【解析】
【分析】第四小题:首先根据浓硫酸的质量分数、密度,利用公式 计算其物质的量浓度;再
分析稀释浓硫酸配制稀硫酸时,导致溶液浓度偏低的操作原因(如溶质损失、溶液体积偏大等)。
【小问 1 详解】
①甲烷 的摩尔质量为 ;32 g 甲烷的物质的量为 ,含 H 原子 8 ml;水含
8 ml H 原子时,水的质量为 ,故答案为: ;72;
②8 g 甲烷( )完全燃烧生成 ,标准状况下体积为 ,
故答案为:11.2;
③ 个水分子的物质的量为 ,则可燃冰 的物质的量也为 ,其摩尔
质量为 ;由 ,解得 ,故答案为: ;8;
【小问 2 详解】
顺铂分子式为 ,摩尔质量为 ;30g 顺铂的物质的量为 ,含 Cl 原子的物质
的量为 ;含 H 原子的物质的量为 ,对应 中 H 原子为 时, 的物质的量为
,标准状况下体积为 ,故答案为: ;4.48;
【小问 3 详解】
根据电荷守恒: ,代入数据 ,解得
,故答案为:0.3;
【小问 4 详解】
第 18页/共 21页
①浓硫酸物质的量浓度: ,故答案为:18.4;
②A.容量瓶残留蒸馏水,对浓度无影响,A 不符合题意;
B.烧杯洗涤液未转移,溶质减少,浓度偏低,B 符合题意;
C.俯视刻度线,溶液体积偏小,浓度偏高,C 不符合题意;
D.液面低于刻度线未处理,对浓度无影响,D 不符合题意;
故答案选 B。
【点睛】这道题围绕 “物质的量、溶液浓度、化学计算” 展开,考查摩尔质量、气体体积、溶液配制误
差、电荷守恒等核心知识点,需结合公式( 、 、电荷守恒)进行计算。
20. 氯及其部分化合物的“价-类”二维图如图所示:
回答下列问题:
(1)检验 a 溶液中含有 的试剂为_______(填试剂名称)。
(2)实验室用浓盐酸制备 b 的离子方程式为_______(任写一种),该反应体现盐酸的性质是_______。
(3)c 可用于自来水的消毒,原因是_______;c 的消毒效率(单位质量的物质全部转化为 时转移的电子
数)是 的_______倍(保留 2 位小数)。
(4)d 必须保存在棕色瓶中,原因是______。
(5)f 若是漂白粉的有效成分,请写出工业上用石灰乳制备 f 的化学方程式:_______。
(6)如图所示装置中,若在 A 处通入未经干燥的 b,当关闭 B 处的弹簧夹时,C 处的干燥红布条看不到明
显现象:当打开 B 处的弹簧夹后,C 处的干燥红布条逐渐褪色,则 D 瓶中盛放的溶液可能是_______(填所
有符合题意的选项字母)。
第 19页/共 21页
A. 饱和 NaCl 溶液 B. NaOH 溶液 C. 浓硫酸 D. 水
【答案】(1)硝酸银溶液和稀硝酸
(2) ①. ②. 酸性、还原性
(3) ①. 具有强氧化性,能杀菌消毒,且消毒后副产物少 ②. 2.63
(4) 不稳定,见光易分解
(5) (6)BC
【解析】
【分析】结合氯元素的“价-类”二维图(横坐标为物质类别、纵坐标为化合价),可推测各物质:a 是化合
价为-1 的氢化物,对应 (溶液为盐酸);b 是化合价为 0 的单质,对应 ;c 是化合价为+4 的氧化物,
对应 ;d 是化合价为+1 的酸,对应 ;f 是化合价为+1 的盐,对应次氯酸盐。
小问 1 详解】
检验 的方法为:先加硝酸银生成白色沉淀,再加稀硝酸沉淀不溶解,排除 等干扰,因此需用硝酸
银溶液和稀硝酸,故答案为:硝酸银溶液和稀硝酸;
【小问 2 详解】
浓盐酸与 共热制备 的离子方程式: ;该反应中,生成盐
和水体现盐酸的酸性同时 被氧化为 体现盐酸的还原性,故答案为:
;酸性、还原性;
【小问 3 详解】
具有强氧化性,能杀菌消毒,且消毒后副产物少,因此可用于自来水的消毒;对于 : 的化合
第 20页/共 21页
价从+4→-1,1 个 分子转移 5 个电子; 的摩尔质量为 67.5 g/ml,因此 1 g 转移的电子数
为: 。对于 : 的化合价从 0→-1,1 个 分子转移 2 个电子; 的摩尔质量为 71 g/ml
,因此 1 g 转移的电子数为: 。两者的消毒效率比为: ,故答案
为: 具有强氧化性,能杀菌消毒,且消毒后副产物少;2.63;
【小问 4 详解】
不稳定,见光易分解( ),因此需保存在棕色瓶中避光,故答案为:
不稳定,见光易分解;
【小问 5 详解】
工业上用 与石灰乳反应制备漂白粉的化学方程式为: ;
【小问 6 详解】
未干燥的 通入装置,关闭弹簧夹时, 需经过 D 瓶,C 处干燥红布条无现象,说明 被 D 瓶溶液吸
收或干燥;打开弹簧夹后, 直接到 C 处,红布条褪色,说明 未被完全处理;
A.饱和 NaCl 溶液无法干燥或吸收 ,因此不管是否通过饱和 NaCl 溶液,C 处的干燥红布条均会逐渐褪
色,A 不符合题意;
B.NaOH 溶液能吸收 ,关闭弹簧夹时 被吸收,C 处无现象;打开弹簧夹后 直接通入,红布条褪
色,B 符合题意;
C.浓硫酸能干燥 ,关闭弹簧夹时 被干燥,C 处无现象;打开弹簧夹后 直接通入,红布条褪色,
C 符合题意;
D.水无法干燥或吸收 ,因此不管 是否通过水,C 处的干燥红布条均会逐渐褪色,D 不符合题意;
故答案选 BC。
第 21页/共 21页
相关试卷
这是一份广东省茂名市多校2025_2026学年高一化学上学期12月联考试题含解析,共22页。试卷主要包含了选择题的作答,非选择题的作答,5 Fe 56 Ba 137, 劳动创造美好生活等内容,欢迎下载使用。
这是一份广东省茂名市多校2025-2026学年高一上学期12月联考 化学试题,共8页。
这是一份广东省茂名市多校2025-2026学年高一上学期12月联考化学试卷(Word版附解析),文件包含广东省茂名市多校2025-2026学年高一上学期12月联考化学试题原卷版docx、广东省茂名市多校2025-2026学年高一上学期12月联考化学试题Word版含解析docx等2份试卷配套教学资源,其中试卷共31页, 欢迎下载使用。
相关试卷 更多
- 1.电子资料成功下载后不支持退换,如发现资料有内容错误问题请联系客服,如若属实,我们会补偿您的损失
- 2.压缩包下载后请先用软件解压,再使用对应软件打开;软件版本较低时请及时更新
- 3.资料下载成功后可在60天以内免费重复下载
免费领取教师福利 







