搜索
      上传资料 赚现金

      2.10 二 除数是一位数的除法解决问题(2)教案 人教版数学三年级下册

      • 54.16 KB
      • 2026-01-29 10:25:53
      • 34
      • 0
      • 向往天空的鱼
      加入资料篮
      立即下载
      2.10  二  除数是一位数的除法解决问题(2)教案 人教版数学三年级下册第1页
      1/6
      2.10  二  除数是一位数的除法解决问题(2)教案 人教版数学三年级下册第2页
      2/6
      2.10  二  除数是一位数的除法解决问题(2)教案 人教版数学三年级下册第3页
      3/6
      还剩3页未读, 继续阅读

      人教版(2024)三年级下册(2024)2.笔算除法教案

      展开

      这是一份人教版(2024)三年级下册(2024)2.笔算除法教案,共6页。教案主要包含了情景创设,导入课题,师生合作,探究新知,巩固练习,学有所得,课末小结,融会贯通,教海拾遗,反思提升等内容,欢迎下载使用。
      人教版教材三年级下册第28页例8。
      内容简析
      本课时通过呈现三年级女生集体舞表演的实际情境,引导学生在分析问题、解决问题的过程中,掌握用连除解决实际问题的方法。通过两种不同的解题思路,帮助学生理解连除问题的数量关系,体会解决问题策略的多样性,为后续学习更复杂的两步运算问题奠定基础。
      教学目标
      1.结合具体情境,理解用连除解决实际问题的数量关系,掌握两种不同的解题方法,能正确列出分步算式和综合算式,并能准确计算结果。能根据实际问题选择合适的解题策略,提高解决问题的能力。
      2.经历从实际情境中收集信息、分析数量关系、确定解题思路、列式解答、检验反思的全过程,培养观察能力、分析能力和初步的逻辑思维能力。在探究不同解题方法的过程中,体会解决问题策略的多样性,发展数学思维的灵活性。
      3.感受数学与生活的密切联系,体验用数学知识解决实际问题的乐趣,增强学好数学的信心。在合作交流中,培养团队协作精神,激发对数学学习的兴趣。
      教学重难点
      1.理解连除问题的数量关系,掌握用连除解决实际问题的两种解题方法,能正确列式计算。
      2.能根据题意分析数量关系,确定先求什么、再求什么,理解两种解题方法的内在联系和区别。
      教法与学法
      1.教师采用情境教学法、引导发现法和合作探究法相结合。通过创设集体舞表演的生活情境,激发学生的学习兴趣;引导学生自主分析问题、探究解题思路,在师生互动、生生互动中突破重难点;利用多媒体课件辅助教学,使抽象的数量关系直观化。
      2.学生在教师的引导下,通过自主阅读、小组讨论、动手操作(画线段图、列表)等方式,主动探究解决问题的方法。在探究过程中,经历 “观察 — 分析 — 猜想 — 验证 — 总结” 的过程,逐步形成解决问题的思维模式。

      承前启后链
      学习:用连除解决实际问题。
      延学:用乘除混合运算解决实际问题(归一问题)。
      复习:用连乘解决实际问题。
      教学过程
      一、情景创设,导入课题
      预设 1:生活情境导入
      师:同学们,学校要举办艺术节啦,三年级的女生们正在排练集体舞呢,我们一起去看看吧!(课件出示三年级女生集体舞表演的图片:60名女生排成整齐的队伍,正在表演)
      师:从图中你能看到什么?
      生:有60名女生,平均分成2队,每队再平均分成3组。
      师:这其实藏着一个数学问题,今天我们就一起来解决这个关于“分组”的数学问题。(板书:解决问题(2))
      【设计意图:结合学生熟悉的集体舞表演情境,将数学问题与生活实际相结合,激发学生的学习兴趣,使学生感受到数学来源于生活,同时自然引出本节课的学习内容。】
      预设2:复习旧知导入
      师:上节课我们学习了用连乘解决问题,大家还记得怎么解决吗?我们来试一试吧!
      (出示题目:学校买来3箱图书,每箱有4捆,每捆有5本,一共有多少本图书?)
      生1:先算每箱有多少本,4×5=20(本),再算3箱一共有多少本,3×20=60(本),综合算式是3×(4×5)=60(本)。
      生2:先算一共有多少捆图书,3×4=12(捆),再算一共有多少本?12×5=60(本),综合算式是3×4×5=60(本)。
      师:大家对连乘问题掌握得真不错!今天我们要学习一种新的解决问题的方法,它和连乘既有联系又有区别,想知道是什么吗?那就让我们进入今天的学习吧!
      【设计意图:通过复习连乘解决问题,唤醒学生对两步运算问题的认知,为学习连除问题做好知识铺垫,同时通过 “既有联系又有区别” 的表述,激发学生的好奇心和探究欲望。】
      二、师生合作,探究新知
      活动一:自主审题,明确条件与问题
      师:请大家仔细阅读教材第28页的例题。
      或课件出示题目:三年级女生进行集体舞表演。老师将参加表演的60人平均分成2队,每队再平均分成3组。每组有多少人?
      师:题中告诉了我们哪些信息?要解决的问题是什么?
      (学生独立阅读题目,同桌之间互相交流)
      师:谁愿意来分享一下你找到的信息?
      生1:参加表演的有60人。
      生2:这些人被平均分成2队,每队又平均分成3组。
      师:那要解决的问题是什么呢?
      生:每组有多少人?
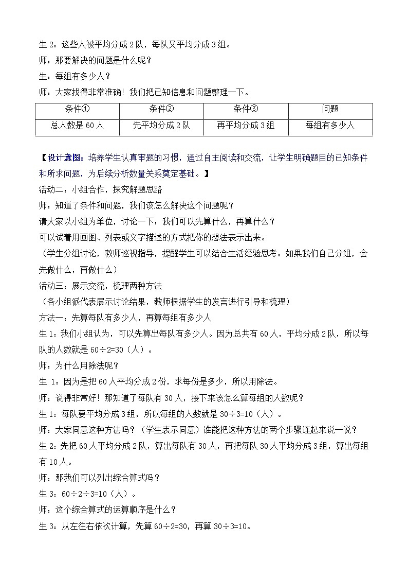
      师:大家找得非常准确!我们把已知信息和问题整理一下。
      【设计意图:培养学生认真审题的习惯,通过自主阅读和交流,让学生明确题目的已知条件和所求问题,为后续分析数量关系奠定基础。】
      活动二:小组合作,探究解题思路
      师:知道了条件和问题,我们该怎么解决这个问题呢?
      请大家以小组为单位,讨论一下:我们可以先算什么,再算什么?
      可以试着用画图、列表或文字描述的方式把你的想法表示出来。
      (学生分组讨论,教师巡视指导,提醒学生可以结合生活经验思考:如果我们自己分组,会先做什么,再做什么)
      活动三:展示交流,梳理两种方法
      (各小组派代表展示讨论结果,教师根据学生的发言进行引导和梳理)
      方法一:先算每队有多少人,再算每组有多少人
      生1:我们小组认为,可以先算出每队有多少人。因为总共有60人,平均分成2队,所以每队的人数就是60÷2=30(人)。
      师:为什么用除法呢?
      生 1:因为是把60人平均分成2份,求每份是多少,所以用除法。
      师:说得非常好!那知道了每队有30人,接下来该怎么算每组的人数呢?
      生1:每队要平均分成3组,所以每组的人数就是30÷3=10(人)。
      师:大家同意这种方法吗?(学生表示同意)谁能把这种方法的两个步骤连起来说一说?
      生2:先把60人平均分成2队,算出每队有30人,再把每队30人平均分成3组,算出每组有10人。
      师:那我们可以列出综合算式吗?
      生3:60÷2÷3=10(人)。
      师:这个综合算式的运算顺序是什么?
      生3:从左往右依次计算,先算60÷2=30,再算30÷3=10。
      方法二:先算一共有多少组,再算每组有多少人
      生4:我们小组有不同的想法,我们先算一共有多少组。因为每队分成3组,有2队,所以总组数就是2×3=6(组)。
      师:这一步用乘法,大家明白吗?
      生4:明白,2队,每队3组,求总组数就是求2个3是多少,所以用乘法。
      师:那知道了总共有6组,接下来怎么算每组的人数呢?
      生4:总共有60人,平均分成6组,所以每组的人数就是60÷6=10(人)。
      师:这种方法也得到了每组10人,大家觉得合理吗?(学生表示合理)谁能把这种方法的步骤再完整地说一遍?
      生5:先算出2队一共有多少组,2×3=6(组),再把60人平均分成6组,算出每组有60÷6=10(人)。
      师:那这种方法的综合算式怎么列呢?
      生6:60÷(2×3)=10(人)。
      师:为什么要加小括号呢?
      生 6:因为要先算总组数,也就是先算2×3,所以要加小括号,改变运算顺序。
      师:大家真厉害,发现了小括号的作用!在有小括号的算式里,要先算小括号里面的。
      【设计意图:通过小组合作探究和展示交流,让学生自主发现两种不同的解题思路,体会解决问题策略的多样性。在交流过程中,引导学生理解每一步计算的意义,明确运算顺序,尤其是小括号的使用,培养学生的逻辑思维能力和语言表达能力。】
      活动四:回顾反思,检验答案正确性
      师:我们用两种不同的方法都算出每组有10人,这个答案对不对呢?我们可以怎么检验?
      生1:可以把算出的结果代回到题目中,看看是否符合条件。
      如果每组有10人,那么每队有3组,每队就是10×3=30(人),2队就是 30×2=60(人),和题目中的总人数一样,所以答案是对的。
      师:这个检验方法非常好!我们可以用乘法来检验除法的结果,看是否能还原到原来的总数。
      【设计意图:培养学生检验的习惯,让学生明白检验的重要性,掌握基本的检验方法,确保解题的正确性。】
      活动五:对比分析,区分连乘与连除
      师:大家还记得上节课学习的连乘问题吗?(某超市一周卖出2箱保温杯,每箱4个。每个保温杯售价50元。一个卖了多少钱?)请大家对比一下,今天学习的连除问题和上节课的连乘问题有什么相同和不同之处?
      (学生小组讨论后发言)
      生1:相同之处是都需要两步运算来解决问题。
      生2:不同之处是连乘问题是用乘法一步步求出总数,而连除问题是用除法一步步把总数平均分,求出每份是多少。
      师:大家总结得很到位!连乘是“合”起来,连除是“分”下去,它们是互逆的过程。在解决问题时,我们要根据题目是“合”还是“分”来选择合适的方法。
      【设计意图:通过对比连乘和连除问题,帮助学生理清两者的联系与区别,加深对两步运算问题的理解,构建完整的知识体系。】
      三、巩固练习,学有所得
      完成教材第29页做一做第2题
      学生独立完成,请用不同方法计算的两名学生板演。
      集体分析数量关系,请同学说一说两种方法的思路。
      【设计意图:通过基础练习,巩固学生对连除问题两种解题方法的掌握,让学生能根据实际问题选择合适的方法列式解答。】
      四、课末小结,融会贯通
      师:今天我们学习了用连除解决实际问题,谁能说说通过这节课的学习,你有什么收获?
      (学生自由发言)
      生1:我知道了可以用两种方法解决连除问题,一种是先算每一份的数量,再继续分;另一种是先算总份数,再求每份是多少。
      生2:我学会了用综合算式表示解题过程,还知道了有小括号的算式要先算小括号里面的。
      生3:我知道了解决问题后要检验答案是否正确。
      师:大家的收获真不少!解决连除问题时,我们要先认真审题,找到已知条件和问题,再分析可以先算什么、再算什么,选择合适的方法列式解答,最后别忘了检验。生活中还有很多用连除解决的问题,希望大家课后能用心观察,用所学的知识去解决它们。
      【设计意图:通过小结,帮助学生梳理本节课的知识要点,回顾解题方法和步骤,强化记忆。同时,鼓励学生将数学知识应用到生活中,体现数学的实用性。】
      五、教海拾遗,反思提升
      1.回味课堂,发现亮点之处:本节课通过情境创设、小组合作、对比分析等环节,充分调动了学生的学习积极性,让学生在自主探究中掌握了用连除解决问题的方法。学生能够主动参与讨论和交流,思维活跃,多数学生能正确理解两种解题思路,并能准确列式计算。在对比连乘和连除问题时,学生表现出较强的分析能力,能清晰区分两者的异同,达到了预期的教学目标。
      2.反思过程,有待改进之处:部分学生在分析数量关系时,仍存在思路不清晰的情况,不能准确判断先算什么。在今后的教学中,应加强对数量关系的训练,可借助线段图、示意图等直观手段帮助学生理解。此外,对于综合算式中运算顺序的掌握,个别学生还存在困难,尤其是带小括号的算式,需要通过更多的练习加以巩固。同时,可以增加一些实际操作活动,如让学生分组模拟分物过程,加深对“平均分”的理解。
      我的反思:
      五、板书设计
      解决问题(2)
      三年级女生进行集体舞表演。老师将参加表演的60人平均分成2队,每队再平均分成3组。每组有多少人?


      解法1:先算每队有多少人 解法2:一共有多少个组
      60÷2=30(人) 2×3=6(组)
      30÷3=10(人) 60÷6=10(人)
      综合算式:60÷2÷3 综合算式:60÷(2×3)
      条件①
      条件②
      条件③
      问题
      总人数是60人
      先平均分成2队
      再平均分成3组
      每组有多少人
      条件①
      条件②
      条件③
      问题
      总人数是60人
      先平均分成2队
      再平均分成3组
      每组有多少人

      相关教案

      人教版(2024)三年级下册(2024)2.笔算除法教案:

      这是一份人教版(2024)三年级下册(2024)2.笔算除法教案,共6页。教案主要包含了情景创设,导入课题,师生合作,探究新知,巩固练习,学有所得,课末小结,融会贯通,教海拾遗,反思提升等内容,欢迎下载使用。

      数学三年级下册(2024)2.笔算除法教学设计及反思:

      这是一份数学三年级下册(2024)2.笔算除法教学设计及反思,共6页。教案主要包含了情景创设,导入课题,师生合作,探究新知,巩固练习,学有所得,课末小结,融会贯通,教海拾遗,反思提升,板书设计等内容,欢迎下载使用。

      小学人教版(2024)2.笔算除法教案:

      这是一份小学人教版(2024)2.笔算除法教案,共6页。教案主要包含了情景创设,导入课题,师生合作,探究新知,巩固练习,学有所得,课末小结,融会贯通,板书设计等内容,欢迎下载使用。

      资料下载及使用帮助
      版权申诉
      • 1.电子资料成功下载后不支持退换,如发现资料有内容错误问题请联系客服,如若属实,我们会补偿您的损失
      • 2.压缩包下载后请先用软件解压,再使用对应软件打开;软件版本较低时请及时更新
      • 3.资料下载成功后可在60天以内免费重复下载
      版权申诉
      若您为此资料的原创作者,认为该资料内容侵犯了您的知识产权,请扫码添加我们的相关工作人员,我们尽可能的保护您的合法权益。
      入驻教习网,可获得资源免费推广曝光,还可获得多重现金奖励,申请 精品资源制作, 工作室入驻。
      版权申诉二维码
      小学数学人教版(2024)三年级下册(2024)电子课本 新教材

      2.笔算除法

      版本: 人教版(2024)

      年级: 三年级下册(2024)

      切换课文
      • 同课精品
      • 所属专辑42份
      欢迎来到教习网
      • 900万优选资源,让备课更轻松
      • 600万优选试题,支持自由组卷
      • 高质量可编辑,日均更新2000+
      • 百万教师选择,专业更值得信赖
      微信扫码注册
      手机号注册
      手机号码

      手机号格式错误

      手机验证码 获取验证码 获取验证码

      手机验证码已经成功发送,5分钟内有效

      设置密码

      6-20个字符,数字、字母或符号

      注册即视为同意教习网「注册协议」「隐私条款」
      QQ注册
      手机号注册
      微信注册

      注册成功

      返回
      顶部
      精选专题 初中月考 教师福利
      添加客服微信 获取1对1服务
      微信扫描添加客服
      Baidu
      map