所属成套资源:北师版初中生物八年级上册 同步练习(教师版+学生版)+期中+期末试卷(含答案)
期末专项训练 专项(一)识图题 生物北师版八年级上册(学生版+答案版)
展开
这是一份期末专项训练 专项(一)识图题 生物北师版八年级上册(学生版+答案版),文件包含期末专项训练专项一识图题-学生版docx、期末专项训练专项一识图题docx等2份试卷配套教学资源,其中试卷共19页, 欢迎下载使用。
▶ 考点1 细菌、真菌和病毒
1.如图为蘑菇的形态结构示意图,其中⑤对应的结构名称是( )
A.菌盖B.菌褶C.孢子D.菌柄
第1题图
2.如图为细菌结构模式图,下列说法错误的是( )
第2题图
A.①是细菌的荚膜,对细菌具有保护的作用
B.②是成形的细胞核,是生命活动的控制中心
C.③是细菌的细胞质,是生命活动的主要场所
D.④是细菌的鞭毛,有帮助细菌运动的作用
3.如图是几种病毒的结构示意图,下列有关说法错误的是( )
A.图A是烟草花叶病毒,属于寄生在植物细胞中的病毒
B.图B是腺病毒,属于寄生在动物细胞中的病毒
C.图C是噬菌体,属于寄生在细菌细胞中的病毒
D.图中的①表示遗传物质,②表示蛋白质
4.制作面包时,酵母菌产生的二氧化碳会使面团膨大松软。如图表示用酵母菌发面时,不同温度对面团中二氧化碳产生量的影响。下列叙述错误的是( )
A.面团发酵的适宜温度在35 ℃左右
B.酵母菌既能有氧呼吸也能无氧呼吸
C.利用酵母菌发面时,夏天用的时间要比冬天短
D.不同温度条件下,温度越高,二氧化碳的产生量越多
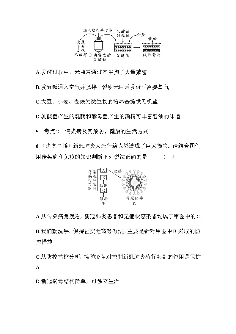
5.酱油酿制在我国历史悠久。以大豆、小麦、麦麸等为原料,经米曲霉(可分泌蛋白酶和脂肪酶)、乳酸菌、酵母菌等微生物发酵得到酱油(如图)。下列对发酵过程的描述,错误的是( )
A.发酵过程中,米曲霉通过产生孢子大量繁殖
B.发酵罐通入空气并搅拌,说明米曲霉发酵时需要氧气
C.大豆、小麦、麦麸为微生物的培养基提供无机盐
D.乳酸菌产生的乳酸和酵母菌产生的酒精可丰富酱油的味道
▶ 考点2 传染病及其预防、健康的生活方式
6.(济宁二模)新冠肺炎大流行给人类造成了巨大损失。请结合图例用传染病和免疫的知识判断下列说法正确的是( )
A.从传染病角度看,新冠肺炎患者和无症状感染者均属于甲图中的C
B.我们勤洗手、保持社交距离等做法,主要是针对甲图中B采取的防控措施
C.从防控措施分析,接种疫苗对控制新冠肺炎流行起到的作用是保护A
D.新冠病毒结构简单,可独立生活
7.(聊城模拟)如图甲、乙、丙分别表示某传染病流行期间的三类人群,其中甲与乙表示健康人群;乙与甲相比,主要是乙体内含该传染病的抗体;丙是该传染病的患者。下列分析错误的是( )
第7题图
A.①过程最有效的办法是接种疫苗,属于非特异性免疫
B.丙是该传染病的传染源
C.甲是该传染病的易感人群
D.该传染病在发病初期传染性很强
8.如图中Ⅰ和Ⅱ分别表示水痘病毒两次侵染人体的先后时间顺序,曲线表示人体产生抗体的数量变化。下列有关叙述错误的是( )
第8题图
A.水痘病毒第Ⅰ次侵染被清除后,人体产生相应抗体的能力消失
B.该病毒第Ⅱ次侵入人体后,人体产生的相应抗体大量增多
C.该曲线说明有一些疫苗需要多次注射才能使人体的免疫力加强
D.水痘病毒两次侵入人体所形成的免疫都属于特异性免疫
9.(九江二模)如图为“复方消化酶胶囊”的说明书(节选)。下列相关叙述错误的是( )
A.该药属于西药,无毒副作用B.服用前需要仔细阅读说明书
C.该药不需要医生处方就能购买D.适用于消化不良患者的治疗
▶ 考点3 生物的生殖和发育
10.图1和图2分别是男性和女性生殖系统示意图。下列叙述正确的是( )
A.图1中③与男性第二性征有关B.图1中④产生精子
C.图2中③是胚胎发育的场所D.图2中①是受精卵的形成部位
11.“十月胎恩重,三生报答轻”。如图为母体子宫内的胎儿、脐带与胎盘关系示意图。下列叙述中能准确体现母体与胎儿间物质交换的是( )
第11题图
A.①是子宫,是精子和卵细胞结合的场所B.②是胚盘,是胚胎发育的场所
C.母体通过②③为胎儿提供营养物质D.胎儿产生的废物,通过④排出体外
12.如图是人全身及不同器官的发育曲线图。下列相关说法错误的是( )
第12题图
A.青春期脑部的发育基本完成B.青春期生殖器官开始迅速发育
C.青春期是人智力发展的黄金时期D.生殖器官与全身发育完全一致
13.如图为两种昆虫的部分发育过程,下列相关说法不正确的是( )
A.图甲昆虫的发育过程属于完全变态
B.图乙昆虫发育过程中会有蜕皮现象,该现象发生在成虫期
C.“作茧自缚”描述的是与图甲发育过程相同的某一时期
D.图乙昆虫幼虫期和成虫期都会对农作物造成危害
14.如下为青蛙发育过程中某些阶段的图片,其发育过程的正确顺序是( )
A.①②③④B.③④②①C.②①③④D.④③②①
15.如图是鸡卵的结构示意图。有关“观察鸡卵的结构”实验的叙述,错误的是( )
A.将鸡卵放到温水中有气泡冒出,说明卵壳上有气孔
B.③和⑤可以为胚胎发育提供营养物质
C.将鸡卵的钝端敲裂,除去卵壳和外壳膜后,看到的空腔⑥是气室
D.卵黄外表中心的乳白小圆点④是胎盘,里面含有细胞核
16.如图是克隆羊“多莉”的诞生过程示意图。以下说法正确的是( )
A.“多莉”是有性生殖的结果B.“多莉”的性状最像丙绵羊
C.遗传物质位于细胞核内D.允许随意克隆动物和人
17.如图是某些植物的生殖和发育过程,有关叙述错误的是( )
A.①是扦插,插条上带芽可提高成活率
B.②是嫁接,砧木不影响接穗的遗传信息
C.③若是在贫瘠的土壤中,将很难萌发
D.①②④是无性生殖,③是有性生殖
▶ 考点4 生物的遗传和变异
18.如图是染色体、DNA、基因之间的关系示意图,下列叙述错误的是( )
A.a表示染色体,化学成分包括b和cB.b表示DNA,是主要的遗传物质
C.c表示基因,控制生物的性状D.一个b分子上含有许多个c
19.(淄博二模)如图表示豌豆细胞中一对4号染色体及其携带的基因,相关说法正确的是( )
A.这对染色体里有若干个DNA分子
B.花顶生与高茎是一对相对性状
C.该豌豆植株的性状表现为高茎、花顶生
D.该豌豆自交,后代高茎与矮茎的比例约为3∶1
20.如图表示人的生殖过程中染色体和基因的变化,据图判断下列说法错误的是( )
A.父亲的每对染色体中,分别有一条进入同一个精子
B.精子和卵细胞中的染色体都是成对存在的
C.子代体细胞核中的染色体通常与受精卵相同
D.亲代的基因是通过精子和卵细胞传递给子代的
21.(菏泽一模)如图是柑橘小实蝇的体细胞染色体组成,其性别决定与人类相同。下列叙述正确的是( )
A.图①为雄性柑橘小实蝇细胞的染色体组成
B.图②个体产生含X和含Y染色体的生殖细胞比例为1∶1
C.雌性柑橘小实蝇体细胞的染色体组成为6对+XY
D.雄性柑橘小实蝇的精子中的性染色体一定是Y
22.如图是某家族遗传病系谱图(基因B、b在常染色体上),下列分析错误的是( )
A.若4、5为一对龙凤胎,他们属于直系血亲
B.根据图谱可判断此遗传病是由隐性基因引起的
C.图中1的基因组成为BB或Bb,5的基因组成为Bb
D.若3和4再生育一个孩子,其患此遗传病的概率为25%
相关试卷
这是一份生物人教版(2024)第二节 人与自然和谐共生优秀一课一练,共11页。试卷主要包含了如图是马铃薯两种繁殖方式示意图,如图是鸡卵的结构示意图等内容,欢迎下载使用。
这是一份2025-2026北师大版八年级生物上册期中训练卷(有答案),共10页。试卷主要包含了选择题,读图理解题,综合应用题等内容,欢迎下载使用。
这是一份冀少版(2024)七年级上册生物期末复习:识图题 专题练习题(含答案),共13页。试卷主要包含了如图是鲫鱼头部解剖图等内容,欢迎下载使用。
相关试卷 更多
- 1.电子资料成功下载后不支持退换,如发现资料有内容错误问题请联系客服,如若属实,我们会补偿您的损失
- 2.压缩包下载后请先用软件解压,再使用对应软件打开;软件版本较低时请及时更新
- 3.资料下载成功后可在60天以内免费重复下载
免费领取教师福利

