
所属成套资源:2026年人教版数学三年级下册 (课件)
人教版(2024)三年级下册(2024)二 除数是一位数的除法2.笔算除法教学设计
展开 这是一份人教版(2024)三年级下册(2024)二 除数是一位数的除法2.笔算除法教学设计,共2页。教案主要包含了教学内容,教学目标,教学重点,教学难点,教学准备,教学过程,学情预设,设计意图等内容,欢迎下载使用。
教科书P27例7及P29“做一做”第1题,教科书P29~30“练习五”第1~3,6题。
【教学目标】
1.经历发现问题、提出问题、解决问题的过程,会用连乘解决问题。
2.培养多角度观察问题,会用两种方法解决同一问题,初步形成综合运用数学知识解决问题的能力。
3.在探究中体会数学与生活的密切联系,获得解决问题的成功体验。
【教学重点】
学会用连乘解决问题,体现解题策略的多样化。
【教学难点】
会用不同方法解决问题,形成解题策略。
【教学准备】
课件。
【教学过程】
一、复习导入
课件出示习题,学生完成后集体订正。
1.口算。
4×6= 20×4= 3×2×40=
10×4×2= 5×4×9= 4×25×6=
2.口头列式计算。
某超市一周卖出2箱保温杯,每箱4个,一共卖出多少个?
师:如果增加一个条件:“每个保温杯售价50元”,求“一共卖了多少钱”你会解决吗?今天我们就来解决这一类问题。[板书课题:解决问题(1)]
二、解决问题
课件出示教科书P27例7。
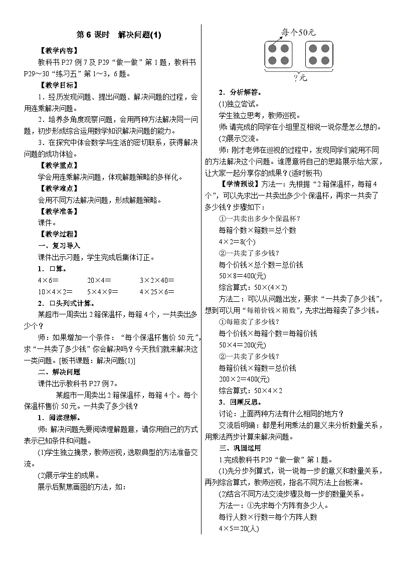
某超市一周卖出2箱保温杯,每箱4个。每个保温杯售价50元。一共卖了多少钱?
1.阅读理解。
师:解决问题先要阅读理解题意,请你用自己的方式表示已知条件和问题。
(1)学生独立摘录,教师巡视,选取典型的方法准备交流。
(2)展示学生的成果。
展示后聚焦画图的方法,如:
2.分析解答。
(1)独立尝试。
学生独立思考,教师巡视。
师:请完成的同学在小组里互相说一说你是怎么想的。
(2)展示交流。
师:刚才老师在巡视的过程中,发现同学们能用不同的方法解决这个问题。谁愿意将自己的思路展示给大家,让大家一起分享你的成果?(适时板书)
【学情预设】方法一:先根据“2箱保温杯,每箱4个”,可以先求出一共卖出多少个保温杯,再求一共卖了多少钱?步骤如下:
①一共卖出多少个保温杯?
每箱个数×箱数=总个数
4×2=8(个)
②一共卖了多少钱?
每个价钱×总个数=总价钱
50×8=400(元)
综合算式:50×(4×2)
方法二:可以从问题出发,要求“一共卖了多少钱”,想到可以用“每箱价钱×箱数”,先求出每箱卖了多少钱。
①每箱卖了多少钱?
每个价钱×每箱个数=每箱价钱
50×4=200(元)
②一共卖了多少钱?
每箱价钱×箱数=总价钱
200×2=400(元)
综合算式:50×4×2
3.回顾反思。
讨论:上面两种方法有什么相同的地方?
交流后明确:都是利用乘法的意义来分析数量关系,用乘法两步计算来解决问题。
三、巩固运用
1.完成教科书P29“做一做”第1题。
(1)先分步列算式,说一说每一步的意义和数量关系,再列综合算式,教师巡视,指名不同方法上台板演。
(2)结合不同方法交流步骤及每一步的数量关系。
方法一:①先求每个方阵有多少人。
每行人数×行数=每个方阵人数
4×5=20(人)
②再求3个方阵一共有多少人。
每个方阵人数×方阵数=总人数
20×3=60(人)
综合算式:4×5×3=60(人)
方法二:①先求3个方阵有多少行。
每个方阵行数×方阵数=总行数
5×3=15(行)
②再求3个方阵一共有多少人?
每行人数×总行数=总人数
4×15=60(人)
综合算式:4×(5×3)=60(人)
2.完成教科书P29“练习五”第1题。
(1)阅读理解题意后分步列式并说一说每一步的意义。
(2)汇报交流。
3.完成教科书P29“练习五”第2,3题。
学生独立完成后交流不同方法,强调每一步算式的数量关系和意义。
4.完成教科书P30“练习五”第6题。
(1)“来回”什么意思?
(2)学生独立完成后交流。
四、课堂小结 师:通过这节课的学习,你们有什么收获?
【设计意图】本节课教学用乘法两步计算来解决问题,设计时按照解决问题的三个步骤教学,阅读理解环节,通过画图来梳理已知条件和问题,直观呈现了思维过程,教给了学生阅读理解的方法。分析解答环节借助图引导学生分析数量关系,独立尝试,在汇报交流中明确先解答什么,再解答什么,分析每一步的数量关系,熟悉解决两步计算问题的过程和不同方法。回顾反思环节在方法比较中找相同的地方,对数量关系进行总结。
【板书设计】
【教学反思】
在教学中,遵循解决问题的三个步骤教学,让学生经历自主收集、理解数学信息,寻找解决问题的方法,回顾反思的过程。有意识地引导学生从不同角度去分析信息,深刻领会不同解法的算理,理解不同解法所表示的不同的数量关系。这样教学使学生逐步养成从多角度观察问题的习惯,逐步提高学生分析问题和解决问题的能力。学生在课堂中占据着主体地位,学习积极性也更加高涨。
相关教案
这是一份人教版(2024)三年级下册(2024)二 除数是一位数的除法2.笔算除法教学设计,共2页。教案主要包含了教学内容,教学目标,教学重点,教学难点,教学准备,教学过程,学情预设,设计意图等内容,欢迎下载使用。
这是一份小学数学人教版(2024)三年级下册(2024)2.笔算除法教学设计及反思,共2页。教案主要包含了教学内容,教学目标,教学重点,教学难点,教学准备,教学过程,学情预设,设计意图等内容,欢迎下载使用。
这是一份人教版(2024)三年级下册(2024)2.笔算除法教案,共2页。教案主要包含了教学内容,教学目标,教学重点,教学难点,教学准备,教学过程,设计意图,板书设计等内容,欢迎下载使用。
相关教案 更多
- 1.电子资料成功下载后不支持退换,如发现资料有内容错误问题请联系客服,如若属实,我们会补偿您的损失
- 2.压缩包下载后请先用软件解压,再使用对应软件打开;软件版本较低时请及时更新
- 3.资料下载成功后可在60天以内免费重复下载
免费领取教师福利 






.png)
.png)
(1)(1).png)


