搜索
      上传资料 赚现金

      2026年人教版数学三年级下册 拼图游戏(教案)

      • 81.51 KB
      • 2026-01-19 14:50:55
      • 40
      • 0
      • 中小学教育
      加入资料篮
      立即下载
      2026年人教版数学三年级下册 拼图游戏(教案)第1页
      高清全屏预览
      1/2
      还剩1页未读, 继续阅读

      小学数学人教版(2024)三年级下册(2024)拼图游戏教案设计

      展开

      这是一份小学数学人教版(2024)三年级下册(2024)拼图游戏教案设计,共2页。教案主要包含了教学内容,教学目标,教学重点,教学难点,教学准备,教学过程,学情预设,设计意图等内容,欢迎下载使用。
      教科书P49。
      【教学目标】
      1.认识“四连方”,会用“四连方”拼成规定的多边形,发展学生的逻辑推理和空间想象能力。
      2.经历探究过程,初步感知图形拼组中的规律,发展空间观念和几何直观。
      【教学重点】
      思路清晰地分析出拼组方法,并能按照方法正确的拼组出规定的图形。
      【教学难点】
      选用不同的“四连方”拼成规定的多边形。
      【教学准备】
      课件、方格纸、边长是1分米的正方形纸若干张。
      【教学过程】
      一、回顾旧知识,认识“四连方”
      1.学生自主拼组图形。
      师:同学们,回顾一下,上节课,用4个小正方形能拼成哪些四边形?
      【学情预设】可以拼成长方形和正方形。
      根据学生的回答,课件呈现4个小正方形拼成的长方形和正方形。
      师:同样用4个小正方形拼一拼,要求边和边重合(可以拼成,不能拼成),你还能拼出几种不同的形状呢?拿出4个同样的小正方形拼一拼,拼出一种就在方格纸上画出来。
      学生小组合作,边拼边画,教师巡视指导。
      【学情预设】学生不断尝试,能拼出不同的图形。
      2.展示交流。
      教师组织学生展示出自己拼出的图形。
      课件呈现各种不同的拼法。
      3.引导学生有序思考,按规律拼图。
      师:同学们拼出了各种不同的图形,但是有的同学拼出的多,有的同学拼出的少,想一想,怎样拼才能不重复、不遗漏,也能将各种形状都拼出来?
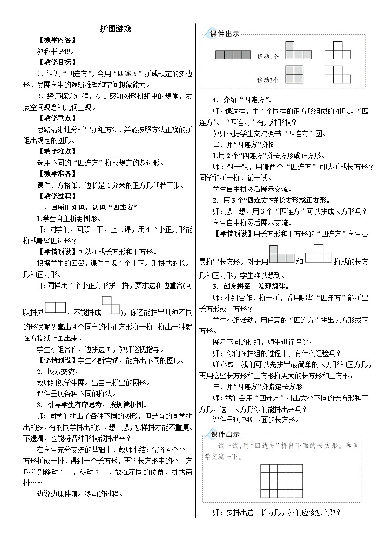
      在学生充分交流的基础上,教师小结:先将4个小正方形拼成一排,得到一个长方形,再将长方形中的小正方形分别移动1个,移动2个,放在不同的位置,拼成两排……
      边说边课件演示移动的过程。
      4.介绍“四连方”。
      师:像这样,由4个同样的正方形组成的图形是“四连方”。“四连方”有几种形状?
      教师根据学生交流板书“四连方”图。
      二、用“四连方”拼图
      1.用2个“四连方”拼长方形或正方形。
      师:想一想,用哪两个“四连方”可以拼成长方形?同学们拼一拼,试一试。
      学生自由拼图后展示交流。
      2.用3个“四连方”拼长方形或正方形。
      师:想一想,用3个“四连方”可以拼成长方形吗?
      学生自由拼图后展示交流。
      【学情预设】用长方形和正方形的“四连方”学生容易拼出长方形,对于用和拼成的长方形和正方形,学生难以想到。
      3.创意拼图,发现规律。
      师:小组合作,拼一拼,看用哪些“四连方”能拼出长方形或正方形?
      学生小组活动,用任意的“四连方”拼出长方形或正方形。
      展示不同的拼组,师生进行评价。
      师:你们在拼组的过程中,有什么经验吗?
      师小结:我们可以先拼出最简单的长方形和正方形,再用这些长方形和正方形拼更大的长方形和正方形。
      三、用“四连方”拼指定长方形
      师:我们会用“四连方”拼出大小不同的长方形和正方形,这个长方形你们能拼出来吗?
      课件呈现P49下面的长方形。
      师:要拼出这个长方形,我们应该怎么做?
      学生交流思路。
      师小结:先分析这个长方形的特点,看它的长和宽分别是多少;再在长方形上画一画,看能画出哪些“四连方”;画的时候,可以按照选一种“四连方”、两种“四连方”……的思路由易到难。
      学生自主画图、拼组。
      【学情预设】学生一般能找到1、2种拼法,但要鼓励学生有不同的拼组方法。
      四、课堂小结
      师:同学们,通过本节课的拼图游戏,你有哪些收获?
      【设计意图】本节课的拼图活动是对长方形、正方形的进一步认识,通过拼图体会图形之间的内在联系,发展空间观念。因此,充分发挥学生的主体性,让学生在丰富的操作活动中体会规律,发展操作思维。
      【板书设计】
      【教学反思】
      用“四连方”拼长方形和正方形,学生通过尝试操作,基本能拼出来。但是如何从“学会拼”到“会思考拼”,学生还是有难度,需要教师引导学生多交流,逐步理顺操作思路。

      相关教案

      小学数学人教版(2024)三年级下册(2024)拼图游戏教案设计:

      这是一份小学数学人教版(2024)三年级下册(2024)拼图游戏教案设计,共2页。教案主要包含了教学内容,教学目标,教学重点,教学难点,教学准备,教学过程,学情预设,设计意图等内容,欢迎下载使用。

      小学数学人教版(2024)三年级下册(2024)拼图游戏教案:

      这是一份小学数学人教版(2024)三年级下册(2024)拼图游戏教案,共4页。教案主要包含了教学内容,核心素养目标,重点难点,教学过程,课件出示,板书设计,教学反思等内容,欢迎下载使用。

      小学数学人教版(2024)三年级下册(2024)拼图游戏教案设计:

      这是一份小学数学人教版(2024)三年级下册(2024)拼图游戏教案设计,共7页。

      资料下载及使用帮助
      版权申诉
      • 1.电子资料成功下载后不支持退换,如发现资料有内容错误问题请联系客服,如若属实,我们会补偿您的损失
      • 2.压缩包下载后请先用软件解压,再使用对应软件打开;软件版本较低时请及时更新
      • 3.资料下载成功后可在60天以内免费重复下载
      版权申诉
      若您为此资料的原创作者,认为该资料内容侵犯了您的知识产权,请扫码添加我们的相关工作人员,我们尽可能的保护您的合法权益。
      入驻教习网,可获得资源免费推广曝光,还可获得多重现金奖励,申请 精品资源制作, 工作室入驻。
      版权申诉二维码
      小学数学人教版(2024)三年级下册(2024)电子课本 新教材

      拼图游戏

      版本: 人教版(2024)

      年级: 三年级下册(2024)

      切换课文
      • 同课精品
      • 所属专辑91份
      欢迎来到教习网
      • 900万优选资源,让备课更轻松
      • 600万优选试题,支持自由组卷
      • 高质量可编辑,日均更新2000+
      • 百万教师选择,专业更值得信赖
      微信扫码注册
      手机号注册
      手机号码

      手机号格式错误

      手机验证码 获取验证码 获取验证码

      手机验证码已经成功发送,5分钟内有效

      设置密码

      6-20个字符,数字、字母或符号

      注册即视为同意教习网「注册协议」「隐私条款」
      QQ注册
      手机号注册
      微信注册

      注册成功

      返回
      顶部
      精选专题 初中月考 教师福利
      添加客服微信 获取1对1服务
      微信扫描添加客服
      Baidu
      map